受疫情影响
近日
国内多所高校发布通知
决定延迟开学
请相关学校师生注意
广东
广州涉外经济职业技术学院
2022级新生报道时间调整为9月11日
2020、2021级学生开学返校时间
调整为9月3日-4日
2022 级高职新生报到时间调整为 9月11日;2020、2021 级学生开学返校时间调整为 9月3日-4 日,5日正式上课;教职员工返校时间不变。
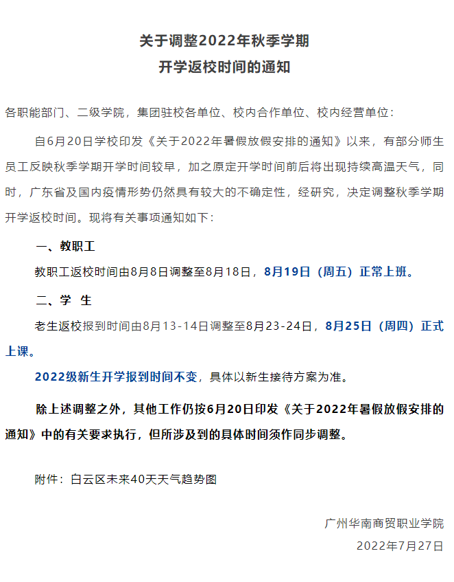
广州华南商贸职业学院
教职工返校时间调整至8月19日
老生返校报到时间调整
至8月23日-24日
广州华夏职业学院
2022级新生报到时间延期至9月11日
2022级新生报到时间
由原定的9月3日延期至9月11日
其余要求不变
广东各高校新生报到时间
上下滑动查看
▼
注:表格整理自各院校官网官微,最终以校方通知为准。
海南
海南大学
学生返校注册时间
暂定调整至9月3日
海南大学发布通知指出,为保障师生的健康安全,结合海南疫情防控的基本要求,学校原定8月21日学生返校注册时间暂定调整至9月3日。此外,8月22日正常开课,实施线上教学。
海南师范大学
老生9月5日、6日到校报到
新生9月12日到校报到
海南师范大学研究决定推迟今年秋季学期学生返校报到时间。根据海南师范大学的安排,2022-2023学年秋季学期老生(含研究生)到校报到时间调整为9月5日、6日;2022级新生(含研究生)到校报到时间调整为9月12日。海南师范大学指出,学生报到时应符合相关疫情防控管理规定。8月29日起,全校实行线上教学。教学安排以教务部门发布的通知为准。若疫情形势发生变化或防控要求有所调整,学校将及时调整并发布通知。
海南医学院
在读学生9月3日返校注册
新生9月4日入校报到
海南医学院也结合疫情实际决定延迟开学。其中,在读学生(本专科生、研究生)返校注册时间调整为9月3日;8月22日开始实施线上教学。新生(本专科生及订单定向学生、研究生)入校报到时间调整为9月4日,进校后开展入学教育一周,9月13日正式上课。军训时间另行通知。
吉林
长春科技学院
原定开学时间8月15日,结合疫情防控实际和上级要求,经学校研究:在校生返校时间推迟两周,调整为8月27日-28日报到注册。
长春光华学院
根据当前国内疫情防控形式,经学校研究决定,2019级、2020级、2021级学生延迟返校,暂按两周时间实施线上教学,线上教学按照原定开学时间(8月22日)进行,具体返校时间根据实际情况提前通知。
辽宁
大连医科大学
推迟新生报到日期,具体时间和教学安排另行通知。
沈阳药科大学
原定于8月25日的2022级本科新生报到日期延后。
事关开学返校
东莞发布校园疫情防控要求
昨天(8月17日),全市校园疫情防控和防溺水工作视频会议召开。
在校园疫情防控方面,会议要求,全市教育系统要提高防范意识,自觉遵守疫情防控相关规定。要强化离返莞报备,返莞师生员工应按疾控部门指引提前向学校和社区报备,并按疾控部门要求落实返莞健康管理措施。
建议市外师生员工近期提前返莞并进行“三天两检”。
倡导师生员工非必要避免前往国内中高风险地区,加强暑假留校的师生员工管理。
要制定开学疫情防控工作方案,有效保障全市学校安全、顺利开学。
要狠抓校外培训机构和开展暑期服务的幼儿园疫情防控工作,对没有严格落实规定的防疫措施的培训机构,一律进行停办整顿,整顿符合要求方予营业。
对于近期涉疫镇街幼儿园,要特别加强疫情防控工作:
一要动态精准掌握教职员工和幼儿健康状况,做好健康监测。
二要实行园内相对封闭管理,无关人员一律不准进园。
三要持续开展每天20%的核酸抽测。严格落实幼儿早、中、晚“一日三报告”制度和点名制度,实行“日报告”“零报告”制度。
四要加强活动管理。教师、保育员等要相对固定,减少在不同群体间流动重叠。
今天(8月19日)
东莞多镇街(园区)核酸检测安排
截至发稿
今日(8月19日)
已发布区域核酸检测工作
相关通知的镇街(园区)有
石排、松山湖、东城、寮步
其余镇街(园区)安排
及更多核酸采样点信息查询方式
请扫描文末二维码
石排
一、检测区域
全镇以村(社区)为单位,设立37个核酸采样点(详见下面附表),请选择就近临时采样点采样。
二、检测对象
全镇户籍人口、常住人口以及来(返)石排人员
三、检测时间
8月19日(星期五)10:00--22:00
四、检测安排
黄码人员请以就近原则,自行前往石排医院、向西村喜庆楼黄码区免费进行核酸检测采样。
温馨提示:
“红码”人员由属地“三人小组”落实管控措施,“黄码”人员需到石排医院、庙边王村中九路(福泰百货)对面、利丰广场(石排大道中268号)专用通道规范采样。中高风险地区来莞返莞人员按现行健康管理措施严格落实相关管控措施。如近期有接种新冠疫苗,须在接种48小时后,方可检测核酸。
松山湖
8月19日,松山湖持续开展区域核酸以及重点人群检测工作:
一、区域核酸检测对象:
园区北部、中部、南部片区,包括辖区内所有户籍人口、常住人口、来(返)园区人员、重点人群,请务必参加核酸检测,坚持应检必检、不漏一户、不落一人。
二、时间安排:
2022年8月19日(周五)8:00-22:00
三、区域核酸检测地点:
8月19日,松山湖园区于北部、中部、南部片区开展区域核酸检测,同时四大片区内共设置20个对外采样点进行免费检测,启用地点时间如下图表。
此外,亦在大型企业、产业园区、学校、小区等主体进行上门设点采样。因各种原因,各采样点实际开放时间与公布时间可能存在差异,请市民就近进行核酸检测并听从采样点现场工作人员安排,积极规范参检。
四、注意事项:
粤康码为黄码的人员,请做好个人防护,到东莞松山湖东华医院的“黄码检测专区”免费进行检测,不能前往区域核酸采样点。
具有以下情形人员不要前往核酸采样点参与区域核酸检测:
(1)曾在48小时内接种过新冠病毒疫苗的,请在接种48小时后再进行核酸检测。
(2)粤康码为红码的市民请及时向社区三人小组报告,不能前往核酸采样点。
(3)如有发热、咳嗽等不适症状的市民前往就近发热门诊,不能前往核酸采样点,请做好个人防护,避免乘坐公共交通工具前往就近发热门诊。
东城
8月19日,东城街道重点区域开展核酸检测:
一、采样时间
8月19日,08:30-22:00
二、采样区域
1. 温塘、桑园、周屋、余屋、鳌峙塘、峡口、柏洲边、主山、石井、同沙、光明、牛山、立新、火炼树、岗贝、东泰、星城、科技工业园等18个社区(园区)。
以上社区(园区)辖区所有市民,坚持做到“应检尽检、不漏一户、不落一人”,采样点具体安排:
2.为做好樟村、梨川、堑头、花园新村、上桥、下桥等核酸补检工作,市民可选择到以下便民采样点进行免费核酸检测。
三、注意事项
1.8月17-18日期间未参加核酸检测的市民,可能被赋黄码和影响出行,无正当理由拒不参加或造成其他严重后果的,需承担相应法律责任。
2.粤康码“黄码”人员可前往指定医疗机构黄码通道进行检测。粤康码“红码”人员请及时向所在社区报告,请勿前往核酸检测点。
3.48小时内接种过新冠病毒疫苗的人员不要进行核酸检测!
寮步
8月19日,寮步开展区域核酸检测,安排如下:良边、泉塘、西溪、石步、富竹山、向西、岭厦、新旧围、浮竹山、刘屋巷、上底、陈家埔、药勒、竹园、霞边。
一、检测时间
8月19日,9:00-12:00,15:00-21:00
二、采样点安排
三、注意事项
1.缪边、上屯、横坑、鼎峰品筑、居民区球馆、翠云轩、景泰时代广场、松湖传奇便民核酸采样点正常开点。其他村级便民点全天关闭,时间:9:00-12:00,15:00-20:00。
2.粤康码“黄码”人员可前往寮步医院专用通道或到寮步派出所、泉塘派出所、横坑派出所规范采样,要做到“三天两检”。粤康码“红码”人员请及时向所在社区报告,请勿前往核酸检测点。
其他镇街(园区)核酸检测点
可扫码查看
转发提醒更多有需要的人!
- THE END -
来源:东莞发布、东莞阳光网、东莞时报
编辑:杓均
审校:李楠
点个
版权声明:我们致力于保护作者版权,注重分享,被刊用文章【学校通告范文(多所学校紧急通知)】因无法核实真实出处,未能及时与作者取得联系,或有版权异议的,请联系管理员,我们会立即处理! 部分文章是来自自研大数据AI进行生成,内容摘自(百度百科,百度知道,头条百科,中国民法典,刑法,牛津词典,新华词典,汉语词典,国家院校,科普平台)等数据,内容仅供学习参考,不准确地方联系删除处理!;
工作时间:8:00-18:00
客服电话
电子邮件
beimuxi@protonmail.com
扫码二维码
获取最新动态
