我省2022年普通高等学校招生考试报名工作将于11月11日9:00开始,为指导考生顺利完成网上报名工作
时间安排及缴费明细
2022年普通高校招生考试报名分为网上填报信息、网上资格审核、网上确认并缴费等3个阶段。
(一)春季高考。
填报信息:2021年11月11日至17日(每天9:00-18:00)。报考“3+4”转段考生及“3+4”转段兼报春季高考考生的填报时间为2021年11月24日。
资格审核:2021年11月18日至12月2日,具体时间由各市或县(市、区)招生考试机构确定。
确认缴费:2021年12月3日至12月7日(每天9:00-18:00),缴纳报名费、春季高考技能考试费用。其中仅报考“3+4”转段考生只缴纳报名费。2022年4月18日-20日(每天9:00-18:00),缴纳春季高考知识考试费用。
(二)夏季高考。
填报信息:2021年11月11日至17日(每天9:00-18:00)。
资格审核:2021年11月18日至12月2日,具体时间由各市或县(市、区)招生考试机构确定。
确认缴费:2021年12月3日至7日(每天9:00-18:00),缴纳报名费、外语听力考试费、体育专业测试费和艺术类专业统考费,其他考试费在等级考试科目选报时一并缴纳,时间另行通知。
GAOKAO
2022高考报名系统新变化
01
艺术统考类别调整
我省2022年艺术类统考包括美术类、文学编导类、书法类、音乐类、播音主持类,其中音乐类、播音主持类是2022年新增加的统考类别。需要注意的是,音乐类考生在本次报名时要选择专业技能和面试录制地点。
02
信息采集项
增加退役军人考生信息项。
03
报名条件
普通高中应届生不允许报考春季高考,弱化考生春、夏季高考兼报。
04
春季高考专业类别
由原来18个调整为38个。
山东省2022年春季高考统一考试招生专业类别及涵盖专业范围
05
照片采集
全面推进考生自行采集照片。
06
报名流程
先注册信息、上传照片,再填报个人信息。
07
上传考生资料
具有部分特殊报名资格、可申请照顾政策的考生,应按要求上传申报及证明材料;审核通过的考生不需要再到现场审核。其他考生不需要上传考生个人资料。
08
报名审核
改为网上审核,网上审核不通过考生再到现场审核。
09
网上缴费
文化课考试费改为考前再缴纳。
GAOKAO
报名前的准备
01
准备一台操作流畅的电脑
建议使用电脑报名!在浏览器方面,建议使用IE8及以上版本兼容浏览器,认真按报名要求正确填写各项内容。
02
一个常用手机号
考生在报名前,需要准备一个常用不换的手机号,可以以父母的手机号。考生在注册时填写的手机号必须唯一,高考录取结束之前不要更换,并保持通信畅通。接收到的手机短信密码在2022年招生录取期间一直有效,请妥善保管,再次登录仍需使用。
03
照片准备
(1)若上传手机已有考生照片,建议提前多准备几张不同照片,如不同尺寸、不同光照、不同背景、不同衣服等,避免照片不合格、无法联系考生拍照而影响报名。
(2)若没有照片,请提前按照要求找到合适的场景、光源、服装等。
GAOKAO
报名前需要准备的资料
特殊报名资格考生、申请合理便利的残疾人考生、申请加分、优先录取照顾政策考生请提前准备好以下资料:
(1)往届毕业生:高中阶段学校毕业证书或结业证书或主管部门出具的同等学力证明材料照片。
(2)我省户籍的外省普通高中应届生:就读高中所在省份省级教育部门出具的普通高中学业水平考试成绩证明或在我省参加合格考的成绩证明照片、县级教育行政部门出具的高中学籍证明照片。
(3)我省户籍的外省中职应届毕业生:学籍所在地教育行政部门出县的学籍证明(技工学校应届毕业生上传学籍所在地人社部门出具的学籍证明)照片。
(4)少年班:招生高校发放的准考证照片。
(5)报考高职单招退役军人单列计划的退役军人:退役证照片
(6)春考技能拔尖人才:《山东省2022年普通高考(春季)技能拔尖人才考生申请表》照片(所在单位或就读学校审查盖章及本人签字)、相关证明材料照片。
(7)申请合理便利的残疾人考生:完整填写并签字的《残疾人报考2022年普通高考合理便利申请表》照片、第二代及以上《中华人民共和国残疾人证》照片,相关病历照片和肢体残疾情况照片证明。
(8)烈士子女:《山东省2022年普通高考烈士子女特殊考生登记表》照片(就读学校和县民政部门审核盖章及本人签字)、烈士证明或证书照片、亲子关系证明材料照片。
(9)归侨、华侨子女、归侨子女:《山东省2022年普通高考归侨、华侨子女、归侨子女和台湾省籍特殊考生登记表》照片(就读学校和县统战部门审核盖章及本人签字)、华侨或归侨身份证明照片、亲子关系证明材料照片。
(10)台湾省籍:《山东省2022年普通高考归侨、华侨子女、归侨子女和台湾省籍特殊考生登记表》照片(就读学校和县统战部门审核盖章及本人签字)、台湾省籍身份证明照片、亲子关系证明材料照片。
(11)自主就业退役十兵:《山东省2022年普通高考退役军人特殊考生登记表》照片(县级退役军人事务部门审核盖章及本人签字)、退役证照片、自主就业证明照片。
(12)在服役期间荣立二等功(含)以上或被大军区(含)以上单位授予荣誉称号的退役军人:《山东省2022年普通高考退役军人特殊考生登记表》照片(县级退役军人事务部门审核盖章及本人签字)、退役证照片、在服役期间荣立二等功(含)以上或被大军区(含)以上单位授予荣誉称号证明照片。
(13)退出部队现役考生:《山东省2022年普通高考退役军人特殊考生登记表》照片(县级退役军人事务部门审核盖章及本人签字),退役证照片
(14)5A级青年志愿者:经共青团中央青年志愿者守信联合激励系统认定的5A级青年志愿者证明照片。
GAOKAO
山东省夏季高考报名办法解读
一、夏季高考的报名条件是什么?
1.遵守中华人民共和国宪法和法律;
2.身体健康;
3.具有山东省户籍的高中阶段学校(含普通高中、普通中专、职业高中、职业中专、成人中专、技工学校)毕业生,或具有同等学力人员;非山东省户籍的就业人员随迁子女(含进城务工人员随迁子女)应为具有山东省高中阶段学校学籍并有3年完整学习经历的合格毕业生或结业生。
高中阶段学校毕业生或具有同等学力人员,包括取得高中阶段学校的毕业证书、结业证书或普通高中教育同等学力认定证明的人员。具有普通高中完整学习经历但学业水平合格考试有不合格科目的学生,可以获得学校颁发的结业证书,以同等学力身份报名参加高考。
二、哪些人员不得报考夏季高考?
1.具有普通高等学历教育资格的高校在校生,或已被普通高校录取并保留入学资格的学生;
2.高中阶段学校非应届毕业的在校生;
3.在高中阶段非应届毕业年份以弄虚作假手段报名并违规参加普通高校招生考试(包括全国统考、省级统考和高校单独组织的招生考试)的应届毕业生;
4.因违反国家教育考试规定,被给予暂停参加高校招生考试处理且在停考期内的考生;
5.因触犯刑法已被有关部门采取强制措施或正在服刑者。
三、高考报名分为哪几个步骤?
报名分为网上填报信息、资格审核、确认缴费等3个阶段。
网上填报信息:2021年11月11日至17日(每天9:00-18:00)。
资格审核:2021年11月18日至12月2日,具体时间由各市或县(市、区)确定。
确认缴费:2021年12月3日至7日(每天9:00-18:00)缴纳报名费和部分考试费,其他考试费在等级考选报科目时一并缴纳。
四、报考需要缴纳哪些费用?
12月3日-7日(每天9:00-18:00):缴纳报名费、外语听力考试费、体育专业测试费和艺术类专业统考费,其他考试费在等级考选报科目时一并缴纳。
仅参加单考单招〔含保送生、运动训练及武术与民族传统体育、一级及以上高水平运动员、职教师资、特殊教育、技校单招、消防单招、高职(专科)综合评价招生〕考试,而不参加夏季高考统一考试的考生,仅缴纳报名费,无需缴纳考试费。
普通高中建档立卡家庭经济困难学生、低保家庭学生、特困救助供养学生、家庭经济困难残疾学生免缴上述费用,具体以山东省学生资助管理中心提供名单为准。
特别提醒:请考生务必依据考试项目缴纳相应费用,避免少缴或多缴情况发生,以免影响考试安排。
五、考生的报名地点是哪里?
(一)具有山东省户籍的非应届高中阶段学校毕业生在户籍所在县(市、区)招生考试机构(以下简称县级招办)报名。
(二)具有山东省户籍的应届高中阶段学校毕业生,应在户籍或学籍所在县级招办报名。
(三)户籍在山东省,但在外省就读、学籍在外省的考生,如在我省报考,须在户籍所在县级招办报名。
(四)非山东省户籍的就业人员随迁子女(含进城务工人员随迁子女)应在高中阶段学校就学地县级招办报名。
(五)在我省定居并符合报名条件的外国侨民,应持省公安机关签发的《中华人民共和国外国人永久居留身份证》到所在市招生考试机构报名。
特别提醒:走读、部分公安类院校招生等招生类型对生源地均有严格要求,考生须在生源地参加报名才能享受相关招生政策。报名结束后考生不得更改生源地。个人档案管理对高考报名地也有严格要求,考生须严格按照要求在规定地点报考,避免对今后升学就业造成遗留问题。
六、网上填报信息的流程是什么?
填报过程分为登录报名网站(http://wsbm.sdzk.cn)、查看提示信息、个人信息注册、上传个人照片、网上签订《考生诚信考试承诺书》、填写个人信息及提交信息等步骤,请严格按照报名系统相关流程提示进行操作。
七、个人信息注册时应注意什么?
个人信息注册时,考生需选择证件类型,准确输入证件号码、个人手机号码,通过所输入个人手机号获取手机短信密码后,完成个人信息注册。
注册所用个人手机号码非常重要,考生务必准确填写,在录取结束前不要更换手机号码,不要设置短信屏蔽拦截功能,并保持通信畅通,以免影响接收考试招生等重要信息。
登录密码和短信验证密码的使用将贯穿高考报名、缴费、打印准考证、填报志愿等整个招生过程,考生本人务必妥善保管,不轻易告知他人,切实避免报考信息被他人篡改等情况发生。
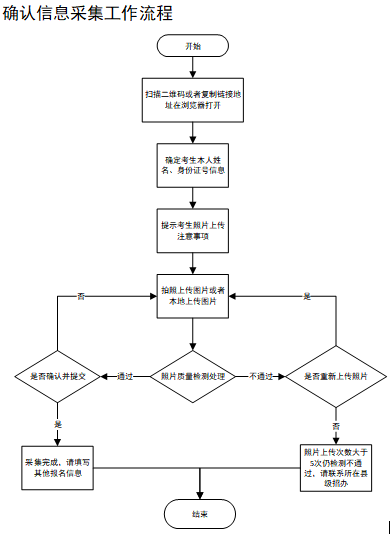
八、对上传个人照片有什么要求?
(一)拍照要求
背景:应均匀无渐变,不得有阴影、其他人或物体。可选用浅蓝色(参考值RGB<100,197,255>)、白色(参考值RGB<255,255,255>)或浅灰色(参考值RGB<240,240,240>)。
人物姿态与表情:坐姿端正,表情自然,双眼自然睁开并平视,耳朵对称,左右肩膀平衡,嘴唇自然闭合。
眼镜:常戴眼镜者应佩戴眼镜,但不得戴有色(含隐形)眼镜,镜框不得遮挡眼睛,眼镜不能有反光。
佩饰及遮挡物:不得使用头部覆盖物(确因医疗等需要时,不得遮挡脸部或造成阴影)。不得佩戴耳环、项链等饰品。头发不得遮挡眉毛、眼睛和耳朵。不宜化妆。
衣着:应与背景色区分明显。避免复杂图案、条纹。
(二)数字化图像要求
数字化图像文件规格为宽480像素*高640像素,分辨率300dpi,24位真彩色。应符合JPEG标准,压缩品质系数不低于60,压缩后文件大小一般在20KB至40KB。文件扩展名应为JPG。
人像在图像矩形框内水平居中,左右对称。头顶发际距上边沿50像素至110像素;眼睛所在位置距上边沿200像素至300像素;脸部宽度(两脸颊之间)180像素至300像素。
特别提醒:为保证图像采集效果建议使用报名系统内扫码图像采集功能,自行上传图片不要使用具有美颜效果的相机、不要修图P图,避免与公安户籍信息比对不通过、考试入场不通过影响考试等情况发生。
九、照片上传不成功怎么办?
注册后上传本人照片,考生要严格按照照片采集标准和操作流程自行上传照片,多次上传仍不成功的应及时联系报名所在地县级招办。
十、网上填报信息需要注意什么?
考生应按照报名填报信息项要求,如实完整准确填写个人信息、核对确认无误后再提交,完成网上填报信息。修改与填报过程相同。
特别提醒:考生在高考报名之后,直到高校新生入学报到期间,尽量不要更改姓名和身份证等信息。考生报名审核通过后,再修改个人姓名等关键信息不属于报考录取信息有误的范畴,由此造成高校录取后考生学籍无法注册等问题由考生本人负责。
十一、夏季高考考生分为哪几种类别?
夏季高考报考科类分为普通类、艺术类和体育类,考生可根据自身情况选报其中一类。
十二、艺术类专业有哪些类别?
艺术类专业共分为11类,包括美术类、文学编导类、书法类、舞蹈类、音乐类、播音主持类、影视戏剧表演类、服装表演类、摄影类、航空服务艺术类、其他类。艺术类考生应根据拟报考专业选择其中一类,其中音乐类考生须根据考试说明准确选择专业技能项目名称,并从山东师范大学、青岛科技大学和曲阜师范大学3个面试科目录制考点中,尽量就近选择面试录制考点。独立设置本科艺术院校及参照执行高校的艺术史论等专业,经教育部批准,可以自主确定所属专业类别,拟报考相关专业的考生请查阅有关高校招生章程或咨询有关高校。
十三、报考了艺术类或体育类的考生,未通过相应专业考试的考生是否需要更改为普通类报考?
在填报普通类高考志愿时,不受报考科类的影响,未通过艺术类、体育类专业考试的考生不需更改科类也可填报普通类专业志愿。
十四、如何进行报名资格审核?
今年我省高考报名首次实行网上资格审核,通过公安户籍信息确认考生本人身份后,由县级招生考试机构审核考生网上填报的学籍和户籍信息。考生报名审核结果将通过短信推送提醒,请关注个人手机短信,审核通过的考生不需要到现场进行资格审核,因材料不齐全、不清晰或有疑义等原因造成审核不通过,须到报名所在地县级招办进行现场审核。
十五、特殊考生的资格申报与审核需注意什么?
在夏季高考中,包含申请合理便利的残疾人考生,烈士子女考生,归侨、华侨子女、归侨子女和台湾省籍考生,自主就业的退役士兵,在服役期间荣立二等功(含)以上或被大军区(含)以上单位授予荣誉称号的退役军人,退出部队现役考生,5A级青年志愿者考生等可享受高考录取优惠政策的考生类型,此类特殊考生须在网上信息填报时上传申报和证明材料并进行特殊资格审核,符合多项资格的可依次申报并提交证明材料。
十六、少年班考生如何进行资格审核?
报考少年班的考生必须参加夏季高考网上填报信息、资格审核及确认缴费。网上填报信息时应按要求上传招生高校发放的准考证。少年班考生取得的高考成绩仅用于参加少年班招生录取。
十七、外省高中应届生如何进行资格审核?
具有我省户籍且学籍在省外普通高中的应届生报考夏季高考,在网上信息填报时应上传学籍所在省份县级教育行政部门出具的高中学籍证明,并上传高中学籍所在省份省级教育相关部门出具的普通高中学业水平合格考试成绩证明或在我省参加普通高中学业水平合格考试的成绩证明。由报考地县级招办对考生上传提交的材料进行初审,市级招生考试机构复审。
十八、残疾人考生如何申请合理便利?
残疾人考生网上报名时首先选择本人残疾类别(共8个类别,分别为视力残疾、听力残疾、言语残疾、肢体残疾、智力残疾、精神残疾、多重残疾和其他残疾),考生根据残疾证所示内容选择其中的1项并填写本人残疾证号码,然后选择是否申请提供夏季高考、春季高考合理便利条件。申请提供合理便利的考生应下载并按要求填写《残疾人报考2022年普通高考合理便利申请表》,按要求填选完成后再上传提交《合理便利申请表》、第二代及以上《中华人民共和国残疾人证》。
十九、可为残疾考生可提供哪些合理便利?
招生考试机构应在保证考试安全和考场秩序的前提下,根据残疾考生的残疾情况和具体需要以及各地实际,提供下述一种或几种必要条件和合理便利:
(一)为视力残疾考生提供现行盲文试卷、大字号试卷(含大字号答题卡)或普通试卷。
(二)为听力残疾考生免除外语听力考试。
(三)允许视力残疾考生携带答题所需的盲文笔、盲文手写板、盲文作图工具、橡胶垫、无存储功能的盲文打字机、无存储功能的电子助视器、盲杖、台灯、光学放大镜等辅助器具或设备。
(四)允许听力残疾考生携带助听器、人工耳蜗等助听辅听设备。
(五)允许行动不便的残疾考生使用轮椅、助行器等,有特殊需要的残疾考生可以自带特殊桌椅参加考试。
(六)适当延长考试时间:使用盲文试卷的视力残疾考生的考试时间,在该科目规定考试总时长的基础上延长50%;使用大字号试卷或普通试卷的视力残疾考生、因脑瘫或其他疾病引起的上肢无法正常书写或无上肢考生等书写特别困难考生的考试时间,在该科目规定考试总时长的基础上延长30%。
(七)优先进入考点、考场。
(八)设立环境整洁安静、采光适宜、便于出入的单独标准化考场,配设单独的外语听力播放设备。
(九)考点、考场配备专门的工作人员(如引导辅助人员、手语翻译人员等)予以协助。
二十、申请合理便利需注意什么?
申请夏季高考合理便利的,将在包含外语听力考试和高中学业水平等级考在内的夏季高考考试中提供。合理便利只在报名阶段申请一次,所以考生如需申请多项合理便利应完整勾选申请项目,考生申请的项目经审核通过后于考试中提供,未申请或审核未通过的项目将不予提供。
二十一、报考港澳高校的考生是否需要参加高考报名?
报考香港、澳门招生高校的考生,也须报名夏季高考,按照夏季高考报名程序办理。
二十二、符合加分投档照顾政策的考生有哪几类?
下列考生在录取时可以享受在其文化统考成绩总分的基础上增加分数投档照顾:
1.烈士子女,可在其统考成绩总分的基础上增加20分投档,由高校审查决定是否录取。
2.自主就业的退役士兵,可在其统考成绩总分的基础上增加10分投档,由高校审查决定是否录取。
3.在服役期间荣立二等功以上或被战区(原大军区)以上单位授予荣誉称号的退役军人,可在其统考成绩总分的基础上增加20分投档,由高校审查决定是否录取。
4.归侨、华侨子女、归侨子女和台湾省籍(含台湾户籍)考生,可在其统考成绩总分的基础上增加10分投档,由高校审查决定是否录取。
同一考生若符合上述多项增加分数要求投档条件的,只能取其中最高一项分值加分,不可重复计算。所有高考加分项目及分值均不得用于高校不安排分省招生计划的艺术类专业、高水平艺术团、高水平运动队、高校专项计划等招生项目。
2022年如有变化,以当年最新政策为准。
二十三、符合优先录取的考生有哪些类型?
下列考生参加统考录取并达到有关高校投档线的,在与其他考生同等条件下,高校应优先录取:
1.退出部队现役的考生,残疾人民警察。
2.平时荣获二等功或者战时荣获三等功以上奖励军人的子女,一至四级残疾军人的子女,因公牺牲军人的子女。
3.驻国家确定的三类以上艰苦边远地区和西藏自治区,解放军总部划定的二类以上岛屿工作累计满20年军人的子女,在国家确定的四类以上艰苦边远地区或者解放军总部划定的特类岛屿工作累计满10年军人的子女,在飞或停飞不满1年或达到飞行最高年限空勤军人的子女,从事舰艇工作满20年军人的子女,在航天和涉核岗位工作累计满15年军人的子女。
4.经共青团中央青年志愿者守信联合激励系统认定,获得5A级青年志愿者的。
2022年如有变化,以当年最新政策为准。
二十四、烈士子女如何申报?
烈士子女考生填写《山东省2022年普通高考烈士子女特殊考生登记表》,经就读学校和县民政部门审核盖章后,本人签字承诺申报内容属实。在网上填报信息时应上传《登记表》、烈士证明或证书及亲子关系证明材料。
二十五、归侨、华侨子女、归侨子女和台湾省籍考生如何申报?
符合照顾条件的归侨、华侨子女、归侨子女和台湾省籍(含台湾户籍)考生,要填写《山东省2022年普通高考归侨、华侨子女、归侨子女和台湾省籍特殊考生登记表》,经就读学校和县统战部门审核盖章后,本人签字承诺申报内容属实。在网上填报信息时应上传《登记表》、华侨或归侨或台湾省籍身份证明及亲子关系证明材料。
二十六、报考夏季高考统考的退役军人类考生如何申报?
自主就业的退役士兵、在服役期间荣立二等功(含)以上或被大军区(含)以上单位授予荣誉称号的退役军人符合加分投档照顾政策,退出部队现役的符合优先录取照顾政策。
相关考生要填写《山东省2022年普通高考退役军人特殊考生登记表》,经县级主管部门退役军人事务部门盖章后,本人签字承诺申报内容属实。在网上填报信息时应上传《登记表》、退役证,自主就业的还须上传自主就业证明,立功或授予荣誉称号的还须上传在服役期间荣立二等功(含)以上或被大军区(含)以上单位授予荣誉称号证明。
二十七、考生是否必须参加体检?
所有报名考生均须参加当地组织的高考体检,通过保送、高职(专科)单招和综合评价招生被录取的考生也必须参加体检,未在规定时间体检或体检项目不全者体检结论判定为不合格,该结果将影响考生录取。体检时间及具体要求将另行发布,请考生按时参加体检。
二十八、夏季高考有哪些考试科目?
夏季高考统一考试科目为语文、数学、外语(含笔试和听力考试两部分)3个科目。其中,外语科目听力考试单独组织,考生考两次,取两次成绩中较高的成绩作为有效成绩计入高考总分,2022年高考外语听力考试于2022年1月8日上午进行,两次听力考试间隔约20分钟。普通高中学业水平等级考试科目为物理、化学、生物、思想政治、历史、地理6个科目,考生按规定选择3个科目参加考试。考生的高校招生录取总成绩由3门统一高考科目成绩和自主选择的3门普通高中学业水平等级考试科目成绩组成,总分为750分。其中,统一高考科目语文、数学、外语的卷面满分分值均为150分,总分450分;考生选择的3门普通高中学业水平等级考试科目每科卷面满分分值均为100分,转换为等级分按满分100分计入,等级考试科目总分300分。
二十九、等级考科目选报工作什么时候开始?
普通高中学业水平等级考试科目选报工作拟于2022年4月进行,具体安排及要求另行通知。语数外三科及等级考科目的考试费在等级考选报科目时须一并缴纳。
三十、若考生打算报考高职(专科)单独考试招生,应报春季高考还是夏季高考?
若考生打算报考高职(专科)综合评价招生,应报考春季高考还是夏季高考?
报考高职(专科)单独考试招生需选择春季高考报名。2022年高职(专科)单独考试招生面向我省中等职业学校应届毕业生和社会人员开展,普通高中应届毕业生不得报考。考生还需参加春季高考统一考试招生专业技能测试,因此考生需选择春季高考报名。
报考高职(专科)综合评价招生需选择夏季高考报名。高职(专科)综合评价招生面向我省普通高中应届毕业生开展,报考高职(专科)综合评价招生需选择夏季高考报名。
版权声明:我们致力于保护作者版权,注重分享,被刊用文章【高考是早上几点开始(明日9)】因无法核实真实出处,未能及时与作者取得联系,或有版权异议的,请联系管理员,我们会立即处理! 部分文章是来自自研大数据AI进行生成,内容摘自(百度百科,百度知道,头条百科,中国民法典,刑法,牛津词典,新华词典,汉语词典,国家院校,科普平台)等数据,内容仅供学习参考,不准确地方联系删除处理!;
工作时间:8:00-18:00
客服电话
电子邮件
beimuxi@protonmail.com
扫码二维码
获取最新动态
