在当今就业竞争非常激烈的情况下,大家都迫切需要自己有一份“铁饭碗”的工作,才算是未来生活和发展有保障。
而考公务员就成为了大学生青睐的对象,甚至公务员身份都有利于大家择偶。很多长辈在看孩子择偶另一半时,都会对这种年轻人比较看中。
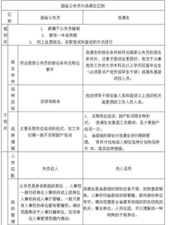
大家也许对公务员比较熟悉,认为公务员的福利待遇已经不错了,但实际上还有比公务员更吃香的岗位,那就是选调生。
简单来说,选调生就是各省党委组织在高校中选拔品学兼优的本科学历以上的同学到基层工作,之后还可以调回,是培养党政领导干部和高素质人才的途径之一。
因此,选调生的选拔也更加严格。相比于普通公务员,选调生不仅在学历上要求更高,在对学生的个人能力和其他方面要求也不少。
而选调生在招聘时,一般都比较偏爱名校毕业的学生,这些学校更是优先考虑,大家快来看看有没有你的母校吧!
选调生招聘更钟爱这些学校的学生
能够具有选调生资格的高校并不多,通常都是985或者是211名校,比如清华、北大、上海交大、复旦等等。
很多有名的双一流高校也是可以培养选调生的,大家可以自己关注一下学校有没有选调生的机会。
当然那些不是名校毕业的学生也不要气馁,虽然大家可能没有机会报考选调生了,但只要大家足够努力,总有一天能够找到更好更合适工作的。
机会也不是完全留给名校毕业生的,社会上还是有很多工作都面向更广的群体,只不过也得需要大家有个人能力才行,个人能力不突出的,学历再高也没什么用。
那么,和公务员相比选调生有哪些优势?
经过严格的选拔和考核后,选调生才能顺利上岸,总的来说,和普通公务员相比,选调生同学自身能力更强。
而且经过到基层工作锻炼,培养吃苦耐劳的精神,可以帮助选调生快速融入党政机关,更好地适应工作环境,这一点在公务员工作中非常重要。
选调生和普通公务员相比,选调生的晋升更快,最快的话选调生3年就可以晋升到副科级,而且大家的学历越高,晋升方面就越有优势。
大家都知道公务员晋升非常不容易,甚至如果在28岁公务员还没有晋升的话,基本晋升无望,压力还是特别大,不能光想着工作享清闲,更要做出很多成绩。
选调生虽然优势非常突出,主要是培养后备干部,未来发展好,但是毕竟不是所有学校都有培养选调生资格的,符合选调生要求的同学非常少。
所以,对于大部分同学来说,选调生如果没有机会,能够认真备考,考上普通公务员也是不错的,起码有稳定的工作。
不管是考选调生还是公务员,同学们的自身能力水平都要够标准
无论是选调生考核还是公务员上岸,都和大学的表现有很大的关系,大家要珍惜好大学的时间,清楚自己的定位和未来发展方向,向着方向目标努力。
在学好专业课程的同时,大家要注重大学里历练自己,锻炼综合能力,参加各种活动,抓住表现和锻炼自己的机会,对未来一定很有帮助。
选调生固然很有吸引力,但是挑战性比较大,要求也非常高,不仅是名校毕业,还需要有党员的身份,条件严苛,如果自己符合要求,完全可以搏一搏。
尤其是到了临近毕业的时候,同学们更应该做好迎接未来就业挑战的准备,放平心态,找准定位很重要。
当然也不是所有同学都适合走选调生这条路的
或许在很多人眼里看来,成为选调生确实是很好地一份工作,但毕竟这份工作前期还是要去乡下发展两年,有的同学可能受不了苦。
其实说是去乡下发展,但一般也都是乡镇以上的地区,并不算太偏,只要同学们能忍受的了差一点的条件,还是可以参加选调生的。
还有一种同学,是平时不怎么太喜欢安稳的人,他们更向往自由,不喜欢被工作束缚,这样的学生其实也不太适合铁饭碗。
毕竟选调生也是铁饭碗的一种,也会有一定的约束,而且他们可能比公务员的约束还要多一些,这可能对不喜欢的同学也是一种负担。
所以大家在报考前也最好仔细想想清楚,看自己到底适不适合走这条路,别盲目跟风报考,最后耽误的还是自己。
今日探讨话题:
你们对选调生的了解有多少?欢迎来和大家一起交流分享吧。
版权声明:我们致力于保护作者版权,注重分享,被刊用文章【选调生学校(比公务员吃香的选调生招聘时)】因无法核实真实出处,未能及时与作者取得联系,或有版权异议的,请联系管理员,我们会立即处理! 部分文章是来自自研大数据AI进行生成,内容摘自(百度百科,百度知道,头条百科,中国民法典,刑法,牛津词典,新华词典,汉语词典,国家院校,科普平台)等数据,内容仅供学习参考,不准确地方联系删除处理!;
工作时间:8:00-18:00
客服电话
电子邮件
beimuxi@protonmail.com
扫码二维码
获取最新动态
