明天2022年的春考如约而至,别紧张,别焦虑!该来总要来的!做好准备,成功拿下考试!考前最后1天,哪些需要注意点,已经整理好了!
2022年统一高考外语科目考试(1月份)和上海市普通高校春季考试(以下简称“两项考试”)将于1月8日至10日进行。两项考试具体时间、科目安排详见↓↓
上海市普通高校春季考试时间安排表
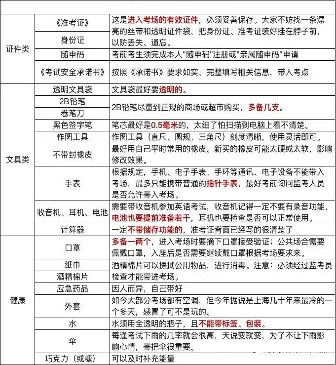
考生在出门前务必再次确认证件是否齐备,须凭准考证和有效身份证件进入考点。在参加首场考试时,考生须携带《考生考试安全承诺书》(见下方)进入考点,并在进入考场时交予监考员。严禁携带手机、智能手表、手环、涂改液、修正带、蓝牙耳机等违禁物品进入考场。
考生务必仔细看清笔试准考证和外语听说测试准考证上的考试时间及地点,提前关注考试当天交通及天气情况,合理安排出行时间及路线,至少提前45分钟到达考点。
即日起至考前,考生须注意防寒保暖,做到居住地和考点之间保持“两点一线”,在各种场所要确保一定的社交安全距离。若考前14天内考生本人或同住人员曾离沪,须持考前48小时内本市出具的核酸检测阴性报告参加考试。
考生应自备口罩前往考点。在进入考点时,应配合考点工作人员进行防疫安全检查;进出考点、考场时应当全程佩戴口罩,笔试期间建议全程佩戴口罩,听说测试期间可根据本人实际情况选择是否佩戴。
合理看待目标 放松心情备考
“一定要考出好成绩”、“一定要考上理想的大学”,这些想法在之前的备考期可以为考生带来奋力冲刺高考的动力。但临到高考时,不少考生会因过度注重目标,而忽视整体的备考过程,此时,考生一定要保持心态平衡,不要过分纠结目标。必要情况下,甚至可以调整过高的目标,将其改为努力“跳一跳”就可以达到的目标。
释放压力 维持适度焦虑
考试在即,消除负面情绪带来的影响也是考生需要面对的事件之一。面对焦虑,考生首先可以进行适量运动,以放松心情、缓解焦虑情绪。同时,还要学会接纳焦虑情绪,并通过沟通、交流等方式来将其表达出来,维持适当焦虑也有助于保持学习的高效。
作为考生的家长,临近考试,该如何给孩子做准备?这些细节要注意:
平衡膳食 考前食谱忌大变
有些家长误认为高考前应该给孩子加强营养。其实,高考饮食,最重要的就是不要改变平时的饮食习惯,适当清淡一些即可,不要在餐桌上引入过多新食物,特别是肠道容易不适及过敏体质的考生,吃家常食物,营养搭配合理最好。
帮助孩子放松 家长心情要愉快
在高考前,家长一定要保持愉快的情绪、平和的心态,因为感情的力量是巨大的,温馨的家庭气氛将融化孩子心中的焦虑,有助于孩子调整心态,对孩子高考复习是有帮助的。
附2018-2021年春考作文题,如下:
2021年:
2020年:
2019年:
2018年:
版权声明:我们致力于保护作者版权,注重分享,被刊用文章【上海春季高考时间(明日上海年2022年春季高考开考)】因无法核实真实出处,未能及时与作者取得联系,或有版权异议的,请联系管理员,我们会立即处理! 部分文章是来自自研大数据AI进行生成,内容摘自(百度百科,百度知道,头条百科,中国民法典,刑法,牛津词典,新华词典,汉语词典,国家院校,科普平台)等数据,内容仅供学习参考,不准确地方联系删除处理!;
工作时间:8:00-18:00
客服电话
电子邮件
beimuxi@protonmail.com
扫码二维码
获取最新动态
