众所周知,我国考研复试分数线分为“国家线”和“自划线”两种,其中,可以自划线的院校全国一共有34所。
考研的国家线,是我国确定考研初试成绩的最基本要求,包括总分要求和单科分数要求,而34所自划线院校,顾名思义,也就是可以自己划定考生进入复试的分数线,可以高于国家线,也可以低于国家线,但大多数都是高于国家线的。
对于22届准备考研的同学们来说,34所自划线院校的复试分数线都是多少分一直都是大家比较在意的问题。
而截至到目前,34所自划线院校里,已经有12所公布了自己21届考研的复试分数线,学长也给大家整理了出来,希望能够让22届的考生有一个大致的了解。
清华大学
上海交通大学
中国人民大学
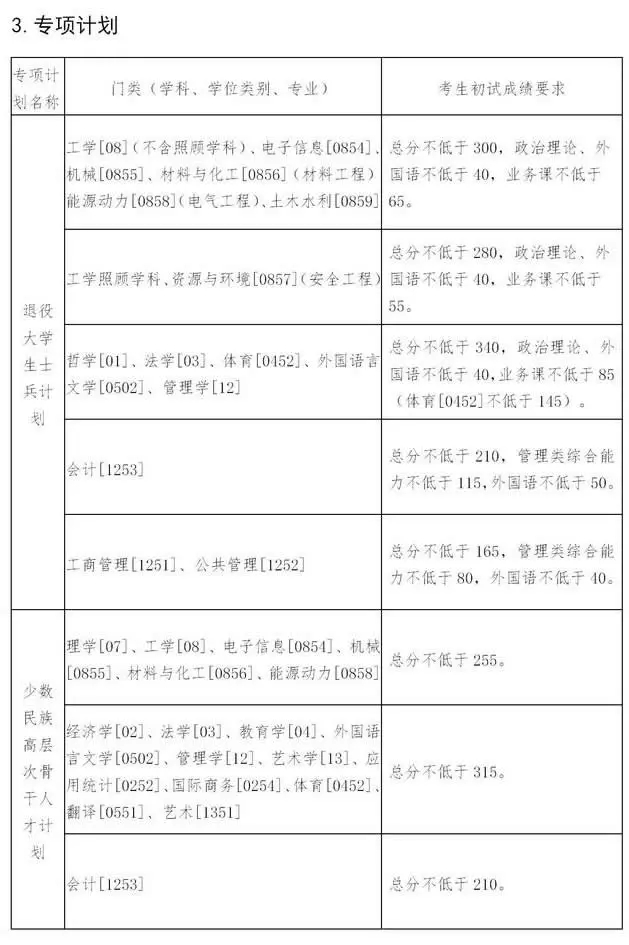
哈尔滨工业大学
中山大学
中国农业大学
同济大学
浙江大学
兰州大学
北京大学
北京师范大学
南开大学
东北大学
天津大学
厦门大学
中国科学技术大学
吉林大学
华南理工大学
北京航空航天大学
西北工业大学
目前,公布自己21届复试分数线的自划线院校只有这12所,如果有大家的目标院校,大家可以参考一下。
文章里的图片如果有看不清的,大家可以留言向我要,其余剩下的那22所院校学长也会为大家留意,如果公布了21届的复试分数线,我也会第一时间发出来给大家。
因为对于22届考研目标院校是34所自划线院校的考生来说,2021年这些院校的复试分数线是特别具有参考价值的一项数据,是我们备考时衡量自己能否上岸的依据之一。
最后,学长再把教育部最新公布的22届考研的具体日程表给大家整理了一份。
其中,9月的咨询周时间延长,网上报名时间提前是最值得大家注意的,其他时间基本没有什么变化。
版权声明:我们致力于保护作者版权,注重分享,被刊用文章【大学考研分数线(22考研)】因无法核实真实出处,未能及时与作者取得联系,或有版权异议的,请联系管理员,我们会立即处理! 部分文章是来自自研大数据AI进行生成,内容摘自(百度百科,百度知道,头条百科,中国民法典,刑法,牛津词典,新华词典,汉语词典,国家院校,科普平台)等数据,内容仅供学习参考,不准确地方联系删除处理!;
工作时间:8:00-18:00
客服电话
电子邮件
beimuxi@protonmail.com
扫码二维码
获取最新动态
