说起时间规划,同学们熟悉。为了赶ddl,谁还没做过一两张计划周全、妥当安排的时间规划表呢。但是,以往大家的时间规划表要么是针对留学申请,要么是针对国内保研、考研,赢面单一。
那今天,我们就来分析分析以往的时间规划,再分享一张能够斩获国内外院校offer的时间规划表,看看其中的优势,为成为一名研究生提升几率。
之前同学们就像两个阵营,一个主攻留学战场,一个主攻保研战场,自然时间节点和安排不同。
留学阵营里的同学,有的提前一年、两年,甚至更久来学习作品集创作。而选择留学的国家和地区不同,准备递交申请的时间也有出入。英国每年大约10月-11月开放申请通道;美国与英国时间差不多;欧洲其他国家递交时间相对较晚,在1月至3/4月份。

以提前1年准备作品集为例 珠宝作品集创作时间规划
所以,申请留学的同学,尽早会在10月、11月完成作品集,赶上国外院校开放的第一批申请,以提高申请几率,早点入手offer。
而保研阵营的小同学们关键的时间点有两个。一个是每年国内各大高校6-8月的保研夏令营,另一个是国内保研9月推免。若后续考虑考研,一般考试时间是12月份。
所以,一般准备保研的同学为了获取推免资格,会尽早参与各项比赛、活动和作品集的创作,确保有机会参加大三时期的高校夏令营。
基本在申请的同年3-4月份搜集各官网信息;4-5月份准备夏令营的申请材料;5-6月投递材料。夏令营一般会在一个月后公布入围名单,如果能在夏令营中获优秀营员称号,通常会拿到保研免试资格。若没有通过或获得优秀营员称号也没关系,可以按照正常推免流程,参加9月推免。
去年申请同济大学夏令营所需材料 包含设计历史与理论、人工智能与数据设计、交互设计、创新设计与创业
看到这里其实我们能够发现,这两个阵营的同学完全可以集中火力,共同对抗留学申请与保研,而且收获还远大于“各自对抗”。
像是从整体环境来看,考研人数逐渐增长,高校推免比例继续提高,选择保研是一条提高升学几率的途径。并且,同济、清华、央美等高校艺术教育日趋前沿,像同济与阿尔托的合作项目,还有去年央美拟开设的生态危机设计、社会设计、艺术治疗三个新专业等,这些都体现着国内艺术教育逐步与国外名校同步。
所以,想要获得更前沿的艺术教育,国内的头部院校同样能够提供条件。那大家何不留学、保研两手抓,为自己多争取几个机会。况且,留学、保研都需要提交作品集,时间上又互不干扰,万一博出二选一的“烦恼”,也是香的。
所以,汉艺早梳理出一套全新的作品集指导思路与课程体系——《中外联保课程》,帮助同学们创作出能够海内外双申的作品集。
接下来,就和大家详细聊聊这份不耽误保研、赶得上国外院校第一批申请的时间规划表。

一份新的时间规划表
▪ 前一年12月-2月
如果以一年的作品集创作时间为例,建议大家可以大三寒假开始,或者更早。早开始可以熟悉作品集的创作流程、重点等,顺利完成4-5个项目。每年汉艺会在1、2月份开设冬令营,期间老师们会带领大家有效掌握设计创作各个环节,并完成项目创作。
2022冬令营
冬令营会根据国外名校,前沿的设计研究趋势,以及比赛项目确定主题,同学们完全可以拿项目去投递比赛等,提升自己的个人优势。
▪ 2月-4月
以两个月完成一个项目计算,4月份我们预计已完成两个项目。同时,大家在此期间可以开始关注国内各大院校招生网站,和保研论坛上的夏令营通知或者接收推免生公告,整理分析相关信息以及需要准备的材料。
▪ 4月-6月
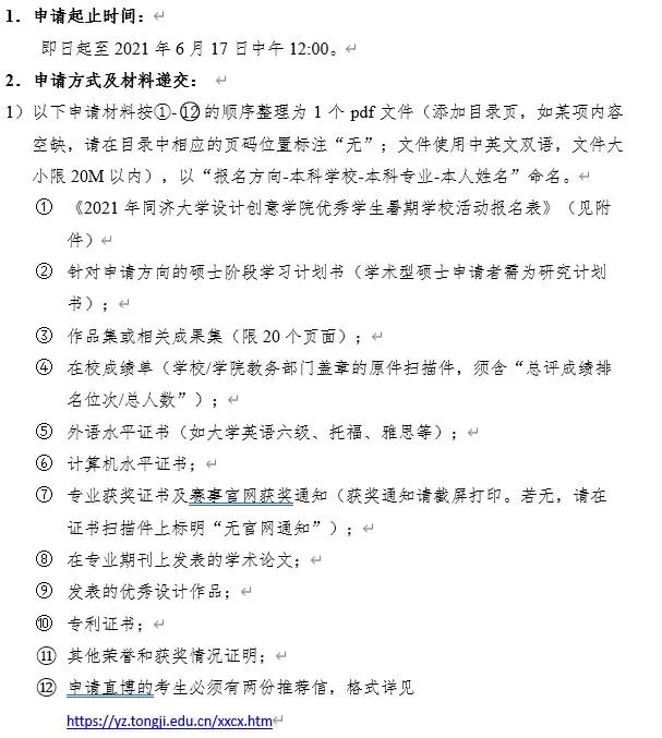
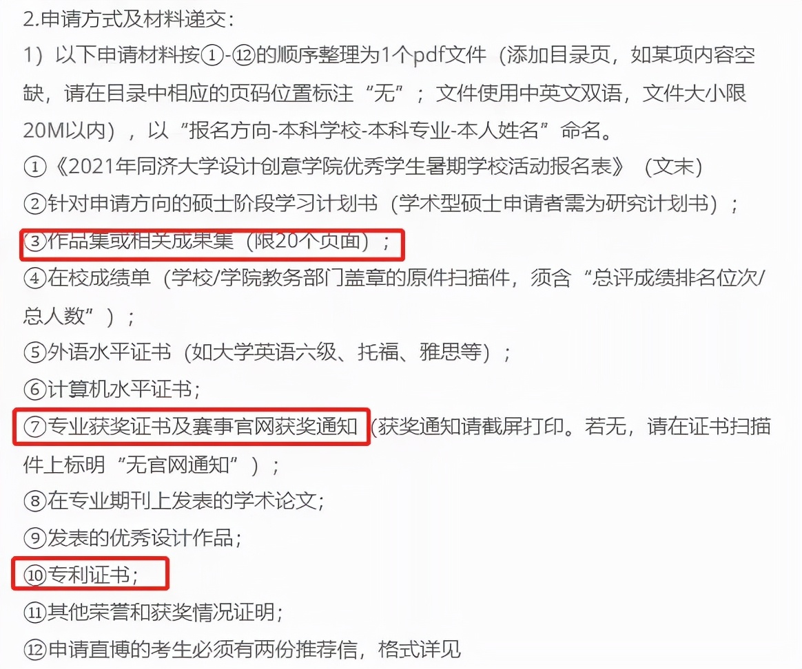
这个时间段大家需要完成的任务比较多。我们需要确定好国内申请保研的院校,并根据院校要求准备好申请材料。一般需提交的材料包括:成绩单,作品集,外语水平证书,已发表论文和获奖证书等。

同济大学2021年设计创意学院夏令营申请时间及申请材料
同时,这个时间里我们也尽量完成一个项目创作。各院校基本6月份期间夏令营报名,所以这时候我们的主要精力是放在保研这边。如果在学校里我们有不错的项目主题或已完成的项目,可以拿来和老师讨论,进行修改完善放入我们的作品集里,提高创作效率。
▪ 6月-8月
如果在6月底7月初收到了夏令营的复试通知,那大家就可以做好准备,努力通过夏令营的考核,获得拟录取资格。如果没有通过夏令营那大家也可以继续准备9月推免。
在这期间,同学们可以完成一个项目的产出,丰富作品集类型。在汉艺可以参加studio或夏令营来提升创作进度和质量。
汉艺学员Y同学 用作品集申到的奖项 获 华南理工大学 建筑学专业 保研资格
▪ 8月-10月
如果同学们获得了推免资格,在9到10月份院校会开放填报系统,大家可以参加所报院校的初试,等待复试结果。收到预录取通知后,及时确认方才有效。之后便是根据院校信息准备各材料的邮寄。
同时大家也可以完成作品集最后的项目创作,针对后续国外院校的申请调整作品集排版、翻译,有序完成PS撰写、视频拍摄等工作,等待院校开放申请通道。
之后,大家则可以根据自己的成绩选择合适自己的教育平台。
这份时间规划,首先能够给我们带来的就是更多选择的可能性。疫情的爆发影响了这几年的世界形势,很多突发状况是我们无预料的。能做多手准备,扩宽自己的升学途径很有必要。
哪怕我们现在没有明确的目标,那先学起来准没错。无论是选择哪条升学路径,优秀的专业能力、高质量的作品集、丰富的个人经历都是我们的必备加分项。哪怕之后选择了就业,也有作品投递。

汉艺学员Z同学 获 清华美院保研资格,米理 工业设计 MA offer,同时拿到国奖

汉艺学员Z同学 获 央美保研资格,RISD、CSM 珠宝设计 offer
其次是高效。在同样的时间里,可以同时应对保研、留学,并且在期间大家对于作品集创作的学习时间也更为紧凑,课程也更为丰富。像是前沿的设计话题、院校的研究方向,大家都可以根据需求选择,有针对性地进行能力提升。
再有,降低竞争压力。国内top名校研究生的录取政策进一步向保研倾斜,不断改革研究生选拔制度。相对考研,保研已经成为一条竞争压力小、录取概率高的深造之路。而留学则主要要求作品集,减少了文化课的压力,竞争也小于国内考研。
最后,涵盖全面。无论是比赛、专利申请、奖学金申请等,同学们都可以按照时间表的安排完成,老师们会根据大家的需求和背景进行指导规划,让大家具备证明自己能力的成果。

汉艺学员Z同学 作品集创作期间申请到专利

汉艺学员Z同学 作品集创作期间申请到专利
今年在和大家分享成绩的喜悦时,我们也看到《中外联保课程》的成果,被汉艺学员收入囊中的院校offer包括了同济、中传、南京大学、北航、湖南大学等国内顶尖名校,证明了其成熟和有效的教学。
汉艺国际教育21届保研战绩(部分)
其实无论我们选择哪条深造之路,重要的还是符合自身需求,具备过人的能力。这样才能够借此去争取更多提升的机会。所以,同学们还是要通过长期的专业锻炼与知识积累,才能向考官更好地展示自己,收获满意的结果。
当然,越早开始几率越大,越从容。如果大家还有艺术留学、保研、作品集创作、申博相关问题,可以问问康石石。
版权声明:我们致力于保护作者版权,注重分享,被刊用文章【大学十月计划(这张时间规划表直通国内外名校)】因无法核实真实出处,未能及时与作者取得联系,或有版权异议的,请联系管理员,我们会立即处理! 部分文章是来自自研大数据AI进行生成,内容摘自(百度百科,百度知道,头条百科,中国民法典,刑法,牛津词典,新华词典,汉语词典,国家院校,科普平台)等数据,内容仅供学习参考,不准确地方联系删除处理!;
工作时间:8:00-18:00
客服电话
电子邮件
beimuxi@protonmail.com
扫码二维码
获取最新动态
