近日
绍兴市教育局发布了
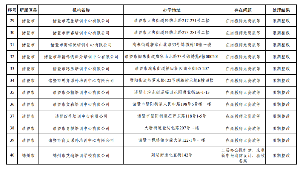
《绍兴市校外培训机构黑名单》
40家校外培训机构
上榜被列入黑名单
举报电话:
越城区教体局:85129251
柯桥区教体局:85585870
上虞区教体局:82181577
诸暨市教体局:89095549
嵊州市教体局:83332567
新昌县教体局:86023025
绍兴市教育局:85132860
新闻多看点
浙江省委省政府发贺电,两位绍兴健儿被表扬!
绍兴著名景区,晚间开放即将恢复!
任免通知
见习编辑:姜京和
资料:绍兴市教育局
绍兴市新闻传媒中心编发
版权声明:我们致力于保护作者版权,注重分享,被刊用文章【绍兴培训学校(绍兴市校外培训机构黑名单)】因无法核实真实出处,未能及时与作者取得联系,或有版权异议的,请联系管理员,我们会立即处理! 部分文章是来自自研大数据AI进行生成,内容摘自(百度百科,百度知道,头条百科,中国民法典,刑法,牛津词典,新华词典,汉语词典,国家院校,科普平台)等数据,内容仅供学习参考,不准确地方联系删除处理!;
工作时间:8:00-18:00
客服电话
电子邮件
beimuxi@protonmail.com
扫码二维码
获取最新动态
