一、 新员工培训目的
l 为新员工提供正确的、相关的公司及工作岗位信息,鼓励新员工的士气
l 让新员工了解公司所能提供给他的相关工作情况及公司对他的期望
l 让新员工了解公司历史、政策、企业文化,提供讨论的平台
l 减少新员工初进公司时的紧张情绪,使其更快适应公司
l 让新员工感受到公司对他的欢迎,让新员工体会到归属感
l 使新员工明白自己工作的职责、加强同事之间的关系
l 培训新员工解决问题的能力及提供寻求帮助的方法
二、 新员工培训程序
流程图略
三、新员工培训内容
1. 新员工上岗前准备工作 (部门经理负责)
l 让本部门其他员工知道新员工的到来
l 准备好新员工办公场所、办公用品
l 为新员工指定一位老员工作为新员工的老师
l 准备好布置给新员工的第一项工作任务
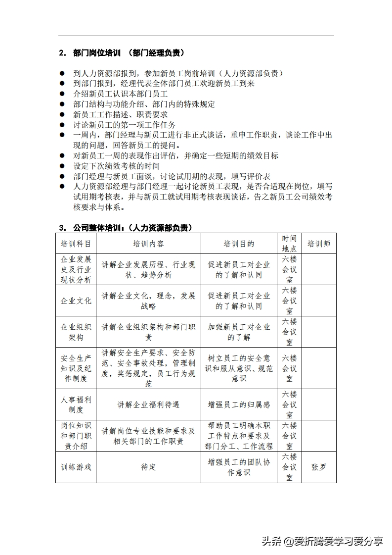
2. 部门岗位培训 (部门经理负责)
l 到人力资源部报到,参加新员工岗前培训(人力资源部负责)
l 到部门报到,经理代表全体部门员工欢迎新员工到来
l 介绍新员工认识本部门员工
l 部门结构与功能介绍、部门内的特殊规定
l 新员工工作描述、职责要求
l 讨论新员工的第一项工作任务
l 一周内,部门经理与新员工进行非正式谈话,重申工作职责,谈论工作中出现的问题,回答新员工的提问。
l 对新员工一周的表现作出评估,并确定一些短期的绩效目标
l 设定下次绩效考核的时间
l 部门经理与新员工面谈,讨论试用期的表现,填写评价表
l 人力资源部经理与部门经理一起讨论新员工表现,是否合适现在岗位,填写试用期考核表,并与新员工就试用期考核表现谈话,告之新员工公司绩效考核要求与体系。
1、“爱折腾爱学习爱分享”头条号
2、点赞、转发、评论本文
3、发送私信关键词:gqpx
版权声明:我们致力于保护作者版权,注重分享,被刊用文章【公司员工培训方案(13页新员工岗前培训方案)】因无法核实真实出处,未能及时与作者取得联系,或有版权异议的,请联系管理员,我们会立即处理! 部分文章是来自自研大数据AI进行生成,内容摘自(百度百科,百度知道,头条百科,中国民法典,刑法,牛津词典,新华词典,汉语词典,国家院校,科普平台)等数据,内容仅供学习参考,不准确地方联系删除处理!;
工作时间:8:00-18:00
客服电话
电子邮件
beimuxi@protonmail.com
扫码二维码
获取最新动态
