2018年全国高考第二天!早上的文理综考试大家要加油了!
昨天,考生们结束了语文、数学的考试。汇华教育第一时间整理汇总2018年陕西高考语文最新真题答案,供考生和家长在今天结束所有考试后,参考查阅:
2018年陕西高考语文使用的是全国Ⅱ卷,适用地区:适用地区:内蒙古、黑龙江、辽宁、吉林、重庆、陕西、甘肃、宁夏、青海、新疆、西藏、海南。
相关文章链接:重磅:2018陕西高考作文放倒一批人!难度五颗星!如何正确立意!
2018年高考语文科目考试结束后,省招办邀请陕西师范大学文学院有关教授和部分中学高级语文教师对我省语文科目试题进行了简要分析。
本年度陕西省继续采全国试卷,语文试题与去年相比,题型无较大变化,全面考查了考生的语文素养,重点检测了考生的语言综合运用能力。
本套试题特点可以归纳为以下四个方面:
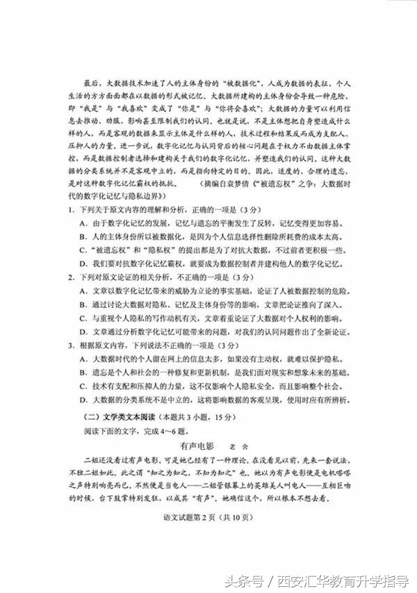
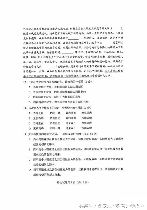
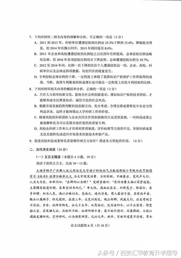
“现代文阅读”三类阅读材料分别涉及“大数据时代”、“国民面对新生事物时的微妙心理”、“自主创新”、“知识产权”、“科技成果转换”等内容,这些素材与现代生活与未来世界紧密相关;“语言文字运用”中含有对戏剧的传承与创新的内容,与当前优秀传统文化传承主题紧密联系。在“语言文字运用”中将“奋斗”“团结”“同舟共济”等中华民族精神的关键词作为仿写的内容,很好地渗透了社会主义的核心价值观,引导考生的积极健康的人生观、世界观。
这些考试点也均反映了《高中语文课程标准(2017版)》对语文素养的要求与评价导向。这些考试方向也将引导语文教学紧密贴合新时代发展脉搏的话题,引导学生关注现实,关注生活。
本套试题从文言文到现代文阅读均重视对经典作品阅读的考查。
如文言文阅读选自《后汉书·王涣传》,古代诗歌阅读选自陆游的诗作,名篇名句默写来自对孟子、白居易、苏轼等人的经典作品的考查。
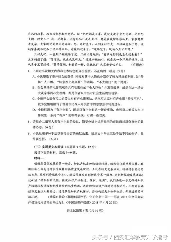
现代文阅读中分值最多的文学类文本阅读取材于老舍先生的短篇小说《有声电影》。老舍先生是公认的人民语言艺术家,其作品铺写世态,人物语言具有典型的老北京风格,而作家善于在嬉笑中沉思,他对生活的关注不是辛辣无情的嘲讽,而是带着理解的嘲弄,这样的选材有助于考生换个角度反思我们的民族对新事物的接受中存在的问题。本文体现了老舍的写作风格与我们民族特色的文化风格。
本套试题难度较为适中,题目测试维度清晰。
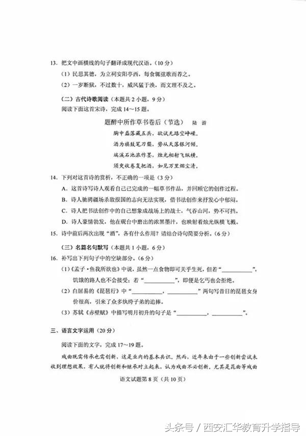
文学类文本阅读两道简答题的设置,分别考查“市民面对新奇事物的具体心态”和“造成幽默效果的手法”,从大的方面讲,涉及的是作品内容情感的理解和艺术手法的鉴赏,符合考生对小说这种文学体裁的把握方向。
而具体问题的设置又依据作品的具体特点,将对“人物形象”的考查变形为“具体心态”的考查,体现了命题的灵活性,能够考出考生的语文积累和应变能力。
“文言文阅读”全面考查了学生的断句能力,重要实词和文言句子的翻译理解能力以及学生独立分析、评价人物的能力。“古代诗歌阅读”重点考查了学生对诗歌的鉴赏能力。其中一题要求学生比较诗中前后两次出现“酒”的作用,该题目价值较高,让学生在阅读比较中,提升感悟能力和探究能力。
“名篇名句默写”难度不大,选择了学生较为熟悉的篇目,但不是死记硬背,要在理解原文的基础上加以默写,全面考查了学生的识记能力和理解能力。
总体看考题有利于考查学生应该具有的语言积累与运用能力。
继续保持近几年高考试题的风格,着眼对学生思维品质的考查。
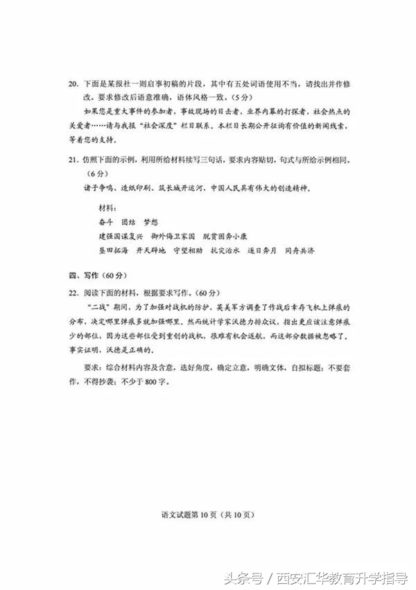
本套试题重视语境创设,第17到19题共用一段材料,有助于考查学生的综合理解和表达能力;其次,更加灵活、更注重细节的考查。如第20题修改词语,更加注重考查学生对语言细节的把握能力,而第21题的仿写相对于去年的补写更具挑战性。这些试题均需要学生具有良好的思维品质。
2018年作文的命题以“故事”的形式呈现,没有延续往年全国卷命题中常出现的“任务驱动”或“散点材料”,而有回归前几年命题形式的趋势,能够较好地考查学生临场的应变思维能力。
这则材料的元素多样, 关系较为复杂,要理清其中的要点要求学生有较好的思维能力。材料中含有“专业深入”的科学态度、“全面准确”的认识方法等。“逻辑”“辩证”“创造”的思维能力是语文核心素养中对学生能力的明确要求。这道试题在这一点上较为突出,学生须具有良好的辩证思维能力和归纳思维方能写出好的贴题文章。
作文材料角度多样,给学生写作时立意、选材、结构的选择空间较大,能够充分调动学生的日常积累,综合素质以及创新思维,让每位考生都能在自己的层面对写作能力充分发挥。
本套试题所体现的价值观和思想都极具时代性,体现了语文新课标精神,反映了新时代需要的主旋律,体现了“立德树人”的教育思想。
来源:陕西省招生考试宣传中心
......
更多考试政策资讯,持续更新中!
版权声明:我们致力于保护作者版权,注重分享,被刊用文章【陕西高考题2017(解析陕西高考语文)】因无法核实真实出处,未能及时与作者取得联系,或有版权异议的,请联系管理员,我们会立即处理! 部分文章是来自自研大数据AI进行生成,内容摘自(百度百科,百度知道,头条百科,中国民法典,刑法,牛津词典,新华词典,汉语词典,国家院校,科普平台)等数据,内容仅供学习参考,不准确地方联系删除处理!;
工作时间:8:00-18:00
客服电话
电子邮件
beimuxi@protonmail.com
扫码二维码
获取最新动态
