学校简介--School profile
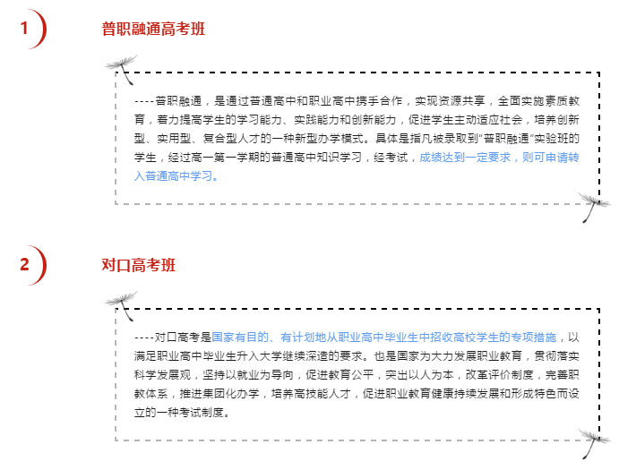
全面高考......
都江堰市职业中学是教育部授予的首批国家级重点职业中学。学校拥有省级重点专业1个、市级重点专业2个、传统特色专业5个等共十几个专业,设备设施达到国内职业学校一流水平。
学校先后被授予:“全国职业指导工作先进学校”、“四川省学生内务管理示范校”、“四川省再就业培训基地”、“四川省绿化示范学校”、“成都市校风示范校”、“成都市文明单位”、“成都市家庭教育示范校”、“都江堰市十佳文明学校”、“都江堰市心理健康先进单位”等殊荣。现有教职工251人,在校学生近3000人。
学校秉承:“厚德、致新、重技、乐业”的校训,拥有一支师德高尚、技艺精湛、爱岗敬业的教师队伍。其中成都市特级教师1名、成都市学科带头人1人、都江堰市学科带头人 16 人、省、市优秀教师共31人、硕士研究生21人、中高级教师148人。近2/3以上的专业教师具备双师型教师资格。
学校以升学、就业两架马车齐头并进。都江堰市职业中学从2009年新校区开学后就正式开展高考班教学任务,并专门成立了高考部,至今已将2000多名中职生成功送入高校。近三年的成绩更是喜人,2017年350人参考,本科上线26人、专科上线321人;2018年397人参考,本科上线30人、专科上线365人;2019年412人参考,本科上线31人、专科上线372人。三年的平均上线率高达98%。学生就业遍布北京、上海、广州、深圳、江苏、成都、都江堰等地,就业率达98.7%。
学校--行政大楼
学校--运动场
开设专业--Setting up a major
国家资助--State funding
职业教育=普通教育
----2019年1月24日国务院印发了关于《国家职业教育改革实施方案》的通知,明确表明:职业教育与普通教育是两种不同教育类型,具有同等重要地位。
就读都职中学享受的国家优惠政策
A
免学费、住校费
所有学生均免缴学费、大成都学生免缴住校费。
B
中职学校国家助学金
资助对象:一、二年级涉农专业学生和一、二年级非涉农专业家庭经济困难学生(按一、二年级非涉农专业学生总人数的20%确定享受助学金),在享受免学费基础上,每生每年国家助学金2000元。
C
帮困助学
户籍在大成都市的低保家庭学生、残疾(学生本人)孤儿(学生本人), 减免课本费。
D
助学贷款
通过就读都江堰市职业中学并顺利考上大学的学生,可申请国家助学贷款。
名优教师--Famous and excellent teachers
成都市特级教师——张明俊
教师队伍建设
依据《都江堰市职业中学“十三五”发展规划》,我校加强师资队伍建设,其中四川省特级教师、成都市学科带头人,省、市优秀教师共31人、硕士研究生21人,中高级教师148人,近2/3的专业教师具备双师型教师资格。
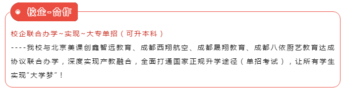
联合办学--Joint education
北京智远教育——计算机专业
西翔航空——航空服务专业
八依厨艺教育 ——烹饪专业
成都晟翔教育——飞机维修专业
社团活动--Community activities
丰富多彩的社团活动
----为促进学生在德、智、体、美、劳各方面得到全面的发展,让学生的校园生活更加多姿多彩,我校积极开展多项社团活动,提高学生综合素质、丰富学生课余生活!
研磨咖啡社--YanMo~Coffee shop
街舞社
武术社
茶艺社
合唱团
各类技训室--technical training rooms
学生实训
----学校在政府的大力支持下,先后建成了十多种功能齐全、设备先进的技训室,供所有专业的学生参加技能实训。真正实现产教融合!
汽车技训室
机电加工技训室
旅游实训室
咖啡技训室
计算机实训室
幼教保育实训室
美容美体技训室
高考之路--College entrance examination
关注高考! 职业学校全面直击高考!
部分本科上线合影
----2017年参加对口高考350人,本科上线26人、专科上线296人;2018年参加对口高考397人,本科上线30人,专科上线365人上线;2019年参加对口高考412人,本科上线31人,专科上线372人,近三年上线率高达98%。
具体专业介绍--Professional introduction
就业网络--Employment Network
宽广的就业渠道
----当前合格职校生为就业市场的香饽饽,学校努力为学生拓宽就业渠道,按照“就业率高,就业层次高,就业收入高”的原则,实现学生的充分就业。学校毕业生就业率已连续5年达到98%以上,为地方经济发展培养了大量行业人才。
----学生就业企业有:宝马(中国)、上海大众、振华港机、四川航空、华硕电脑、联想集团、海尔集团、上海振华港机、四川普市宁江集团、上海永琪美容美发、中国石化、四川航空公司、金牛宾馆、青城豪生酒店、都江堰六善酒店、万达文化旅游城,蓝光水果侠主题世界,安缇缦国际旅游度假区,泰合青城山国际旅游度假区、热风商贸、西遇商贸、成都金苹果幼儿园、都江堰市实验幼儿园等。学生过硬的专业技能和良好的职业素养,深受用人单位的好评。学生毕业后收入可达4500—10000元/月。
就业的管理与保障
1、学生的实习就业由学校统一推荐和管理,在每个片区和实习点均有老师专门管理,学生不但能在企业学得最前沿的技能又能获得优厚的收入。
2、对符合毕业条件的学生保证100%安排就业,就业单位为严格按国家劳动法有关规定进行管理的企业。
3、保证为已安置的毕业生提供就业跟踪服务,三年内提供再就业免费培训和就业推荐。
优秀毕业生--Outstanding graduates
马毅 旅游管理专业毕业 永游科技合伙人 ESW、WSET两项品酒师
董理 机电专业毕业 都江堰市商会副会长 云智信企业管理公司总经理 交通旅业董事长
王彬 旅游专业毕业 江南忆庄园酒店总经理
左莉 幼教专业毕业 启承上游幼儿园法人 芒城幼儿园法人 旗袍文化交流协会法人 名办教育先进个人
刘丹 文秘专业毕业 红棉坊家居集团总经理
王丹萍 旅游专业毕业 长征研究会副会长 长征书院副院长 魅族婚庆公司总经理
来源 | 都江堰市职业中学
版权声明:我们致力于保护作者版权,注重分享,被刊用文章【都江堰有哪些大学(学费全免还能考本科)】因无法核实真实出处,未能及时与作者取得联系,或有版权异议的,请联系管理员,我们会立即处理! 部分文章是来自自研大数据AI进行生成,内容摘自(百度百科,百度知道,头条百科,中国民法典,刑法,牛津词典,新华词典,汉语词典,国家院校,科普平台)等数据,内容仅供学习参考,不准确地方联系删除处理!;
工作时间:8:00-18:00
客服电话
电子邮件
beimuxi@protonmail.com
扫码二维码
获取最新动态
