湖南录取结果查询入口
湖南省2020年普通高校招生录取状态查询网址https://www.hneeb.cn/hnxxg/8/26/index.html
温馨提示:点击文末“阅读原文”或者点击菜单栏“团团工作”中的“2020高考录取查询”即可快捷查询录取结果喔!
湖南提前批投档分数线
湖 南
说明:
1. 平行志愿投档的规则:在军检合格的上线考生中,先按分数优先的原则从高分到低分排序(当遇到多名考生同分时,分别按语、数、外三科成绩从高分到低分排序),再按考生填报的学校顺序出档。表中所列语文、数学、外语分数是档案分与投档分数线相同的最后一名出档考生的成绩。
2.部属和外省属院校投档时,档案分中不含考生地方性项目加分。
说明:
1.平行志愿投档的规则:在军检合格的上线考生中,先按分数优先的原则从高分到低分排序(当遇到多名考生同分时,分别按语、数、外三科成绩从高分到低分排序),再按考生填报的学校顺序出档。表中所列语文、数学、外语分数是档案分与投档分数线相同的最后一名出档考生的成绩。
2.部属和外省属院校投档时,档案分中不含考生地方性项目加分。
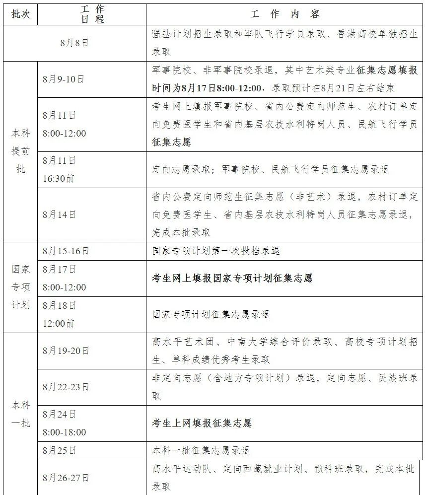
湖南各批次录取日程
注:本科提前批录取的国家专项计划为公安类等对考生有特殊招生要求的院校专业。
本周树洞话题
#让你感到很累的一个瞬间是什么?
你是如何度过的?#
倾听后浪心声
新栏目【听浪·树洞】上线啦!
欢迎团子们扫描下图二维码
想说的话都可以留言哦~
爱你所爱,想你所想,说你想说
【年轻人FM】上线营业啦
解放你的眼睛和双手
忙碌了一天
放松身心
听~团团为你讲故事
青年湖南QQ粉丝群
QQ9群:1130316555
更多福利等着大家哦~
本文由青年湖南综合整理,转载请联系授权
来源|湖南高考、各省市教育考试院、湘微教育
组稿编辑|站成一棵树
初审|贰水 复审|豌豆 终审|初心
愿考生们都能被心仪的学校录取!
快来查询你的录取结果吧!
版权声明:我们致力于保护作者版权,注重分享,被刊用文章【2017湖南高考志愿查询(转发速看)】因无法核实真实出处,未能及时与作者取得联系,或有版权异议的,请联系管理员,我们会立即处理! 部分文章是来自自研大数据AI进行生成,内容摘自(百度百科,百度知道,头条百科,中国民法典,刑法,牛津词典,新华词典,汉语词典,国家院校,科普平台)等数据,内容仅供学习参考,不准确地方联系删除处理!;
工作时间:8:00-18:00
客服电话
电子邮件
beimuxi@protonmail.com
扫码二维码
获取最新动态
