学习是没有尽头的,本科学历也并不是学生的终点,还有更加高的山峰等待着学生去不断的探索和攀登。
随着高等教育的不断普及,大学生数量也逐年增加,而据悉2021年高校毕业生人数高达909万,也让本科学历的“含金量”逐渐稀释。
很多人都说大学生“一抓一大把”,仿佛大街上随便找个人问都是大学学历,而为了让自身的“含金量”更高,就业能够占据更多的优势,越来越多的大学生加入了考研大军中,希望能够获得更高的起点。
只不过,考研的难度可并不低,学生所要面对的竞争者也不仅仅是同批大学生,还有许多的往届大学生等等,都让学生之间的竞争变得更加激烈。
每年数以万计的考生报考研究生,但最后成功上岸的学生却不足十之二三,虽然很多高校纷纷进行着扩招,但依然还是杯水车薪。
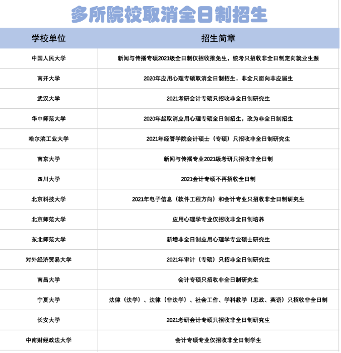
再加上很多考生更加倾向报考全日制硕士,对于非全日制并不感冒,所以在报考的时候,学生们也有着诸多的顾虑和要求。而考研党也迎来新的变化,多所高校发布通知,停招部分全日制研究生,让我们来一起看看吧!
比如中国人民大学便发布了相关通知,明确表示:2022级起暂停招收全日制应用心理专业学位硕士,并招收非全日制硕士。
还有北京工商大学也是如此,表示:2022年停招全日制会计专硕,招收非全日制硕士,而且分数线也预计会有大幅度的降低等等。
除此之外,还有武汉大学、南开大学以及四川大学等多所高校,都明确表示停止招收部分全日制研究生,而这也意味着非全日制的研究生或将会成为“香饽饽”,学生上岸的几率也将会大幅度增加。
在很多人的想法中,都会觉得非全日制没有全日制的“含金量”高,但其实并不是如此,两者所针对的方向不同,全日制更加倾向于学术研究,而非全日制更加倾向就业,正所谓“术业有专攻”,所以学生们可千万不要对非全日制有误解哦。
总而言之,多所高校停招全日制研究生对于考研党而言,也能够更好地打破“唯学历”论,减少学历“歧视”和“偏见”等现象,让大学生更加放心的报考研究生。
大学生提前了解好报考院校的要求和信息,不要打没有准备的“仗”。每个高校的要求都是不同的,停招的专业也都是不同的,并不是所有的专业和高校都停招,所以考研的大学生也要提前了解清楚,而不是稀里糊涂的盲目跟风报考,以免大意失去了荆州。
笔者认为,大学生想要考研就要规划好报考的院校和专业,决定好是报考全日制还是非全日制。俗话说“目标决定着方向”,若学生连个明确的目标都没有,那自然也没有努力的方向,那学生沦为“陪跑”的几率也会很高。
所以,大学生应多多增添自身的“筹码”,在考研中获得更多的优势与青睐。大学四年的时间很宝贵,能够为学生提升“含金量”的机会也很多,比如入党、应征入伍、国家奖学金以及成为三好学生和班级班干部等等,都能让大学生变得更加“闪闪发光”。
总而言之,非全日制研究生和全日制两者并没有太大的区别,毕业后的“含金量”也是相同的,考研的大学生也不要过于担忧,只要学生提前做好准备,那上岸的成功率还是比较大的。
正所谓“态度决定一切”,学习的道路本就是孤独且枯燥的,而考研的道路也更加的孤独,所以大学生也要积极的调整好自身的心态,积极的面对考研的种种困难。
学生们也要勇敢地战胜困难,那样才能够收获更大的成功,而学生们也要清楚地知晓,不经历风雨怎能见到彩虹,只有努力的去付出,才能够收获源源不断的喜人成果。
但若是学生的心态过于消极,对待考研也不过是为了逃避就业,或是听从长辈的意见,那自然成功率也不会很高,所以大学生也不要马虎大意,确定好人生所走的每一步,既然选择了就不要后悔。
笔者寄语:不论是全日制还是非全日制研究生,都需要学生打起十二分的努力去付出,而不是光靠着嘴巴说说就能够得到,没有什么事情是一朝一夕就能够获得的,天上也不会掉免费的馅饼,所以大学生也要努力提升自身,争取顺利的上岸!
今日话题:你对考研党迎来的新变化有什么想说的?
记得点一点关注,我们下期再见啦~
(图片均源于网络,若有侵权请联系删除)
版权声明:我们致力于保护作者版权,注重分享,被刊用文章【全日制考研学校(考研党迎来新变化)】因无法核实真实出处,未能及时与作者取得联系,或有版权异议的,请联系管理员,我们会立即处理! 部分文章是来自自研大数据AI进行生成,内容摘自(百度百科,百度知道,头条百科,中国民法典,刑法,牛津词典,新华词典,汉语词典,国家院校,科普平台)等数据,内容仅供学习参考,不准确地方联系删除处理!;
工作时间:8:00-18:00
客服电话
电子邮件
beimuxi@protonmail.com
扫码二维码
获取最新动态
