西南交通大学地处美丽的成都,是一所211高校。近年来西南交通大学考研热度也一直不减,就考研难度来说,该校考研难度约居中等,该校的交通运输工程真的厉害,居全国第一!
前段时间该校发布了2021招生新增专业及参考书目等新动态。
今天就从院校状况、重点专业、2021招生新动态、以及学校的地理位置、宿舍、学费、学姐推荐等几个方面来和大家聊一聊西南交通大学~

西南交通大学是教育部直属全国重点大学,国家首批“双一流”“211工程”“特色985工程”“2011协同创新计划”重点建设并设有研究生院的研究型大学,座落于中国历史文化名城、国家中心城市——成都。
学校创建于1896年,前身为山海关北洋铁路官学堂,是中国第一所工程教育高等学府,是中国土木工程、矿冶工程、交通工程高等教育的发祥地,同时也是“交通大学”最早两大源头之一。学校以“唐山交大”“唐院”之名享誉中外,素有“东方康奈尔”之美誉,毛泽东主席为学校题写校名。

当前,学校已建立学科门类齐全、学科特色鲜明、学位类型多样、结构不断优化的学位与研究生教育体系,是中国高层次创新人才特别是轨道交通领域拔尖创新人才培养的重要基地之一。已涵盖工、理、管、经、文、法、农、医等13个学科门类,以工见长、理工交叉、医工结合、文理渗透,形成了工科、理科、人文社科和生命学科“四大学科板块”,交通运输工程一级学科排名稳居全国第一,“测绘科学与技术”、“土木工程”、“电气工程”、“机械工程”、“管理科学与工程”等学科位居全国前列。共有56个博士学位授权点、138个硕士学位授权点,在校研究生人数1万余名。


学校拥有交通运输工程、机械工程2个一级学科国家重点学科,车辆工程、桥梁与隧道工程等10个二级学科国家重点学科,18个一级学科博士学位授权点和3个博士专业学位授权点,40个一级学科硕士学位授权点和20个硕士专业学位类别,11个博士后科研流动站。交通运输工程学科位居全国第一(A+)并进入国家“双一流”建设序列,土木工程学科位居全国第七(A-),材料科学、工程学、计算机科学进入ESI世界排名前1%。


1、7月17号,西南交通大学发布2021年硕士研究生招生新增专业、考试科目、参考书目拟调整方案。



2、西南交通大学发布关于暑假期间研究生招生咨询的通知
为方便考生咨询研究生招生相关事宜,考生可通过发送邮件(yzb@swjtu.edu.cn)或在研招办主页(http://yz.swjtu.edu.cn)“在线咨询”留言进行招生咨询,研招办将安排集中时间对考生问题进行解答。

3、招生简章
该校招生简章、招生专业目录根据往年发布情况预计于9月份发布,以下为西南交通大学2020年硕士研究生招生章程、招生专业目录,可供参考。

原文链接:
http://yz.swjtu.edu.cn/vatuu/WebAction?setAction=newsDetail&viewType=web&newsId=92E293CF8C95DD5E
1、地理位置

该校坐落于天府之国的历史文化名城——成都。成都,作为国家新晋的新一线城市,未来很长一段时间能稳居全国前十大城市,这里的房价、物价、焦虑感还没有北上广深那么严重,是一个还没有被很多人发现却很有潜力的城市。作为近年的网红城市成都,它上可一本正经地大谈历史底蕴,下可二次元,猎奇文化信手拈来,文化丰富多元,经济文化双繁荣。



2、宿舍
四人一间,上床下桌,橱柜空间很大,带阳台和卫生间,通计算机、电话和电视网,实行公寓服务,实行“一卡通”管理,配套设施齐全,生活便利,居住环境优美。

3、学费

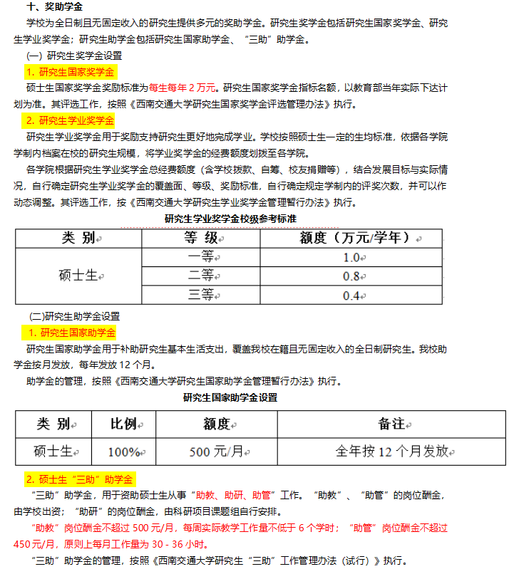
4、奖助政策
5、就业率
西南交通大学硕士毕业生就业率高达:99.05%
就业行业:毕业生就业的行业集中在建筑业,其次是运输业,行业类别与职业类别相吻合,是该校行业特色的体现。
就业单位性质:该校毕业生历年签约企业类型中国有企业的比例高,超过50%的毕业生到国有企业就业。国有企业占62%,民营企业/个体占26%,中外合资/外资/独资占8%,政府机构/科研或其他事业单位占4%。
6.师资力量
学校现有专任教师2610人,其中中国科学院院士7人、中国工程院院士16人、国家“海外高层次人才引进计划”16人、“万人计划”11人、“长江学者”29人、“杰青”22人、“青千”10人、“优青”3人、“青拔”1人、“青托”6人,国家级教学团队8个、国家级教学名师5人,教育部、科技部创新团队9个。此外,还聘请了42位中国科学院、工程院院士以及5名诺贝尔奖获得者担任兼职(名誉)教授。
7.学长学姐的专业推荐

8.考研难度
考研难易主要看招生单位所处的地域、名气、排名等,因为报考生源不同。一般来说发达地区特别是大城市的重点大学都难考,而非重点大学则相对好考。
考取西南交通大学的研究生难度中等。因为西南交通大学是211大学,所以一定会有些难度,但是毕竟不是那些985顶尖高校,所以考研难度不会“特别难”。
9.不足
据说该校外号【林湾村男子铁道职业技术学校】,女生少得可怜~
而且,热门专业都是交通、铁路、土木工程等方面,动手操作、实践性相对而言更好一点,导师们的实操能力很强,但是学校的学术研究氛围可能整体弱一点,学校也意识到了这个问题,近几年学校也在积极引进专业人才,培养更浓厚的学术氛围。
(本文原创,未经许可,禁止转载)
版权声明:我们致力于保护作者版权,注重分享,被刊用文章【vatuu石家庄铁道大学(中国第一所工程高等学府)】因无法核实真实出处,未能及时与作者取得联系,或有版权异议的,请联系管理员,我们会立即处理! 部分文章是来自自研大数据AI进行生成,内容摘自(百度百科,百度知道,头条百科,中国民法典,刑法,牛津词典,新华词典,汉语词典,国家院校,科普平台)等数据,内容仅供学习参考,不准确地方联系删除处理!;
工作时间:8:00-18:00
客服电话
电子邮件
beimuxi@protonmail.com
扫码二维码
获取最新动态
