虽然现在是暑假
不过身边的好多家长
已经开始在为孩子的秋季入学做准备了
近日
南昌青山湖区、高新区陆续公布了2019小学、初中学区范围今日红谷滩新区公布了2019小学学区范围!具体如下:
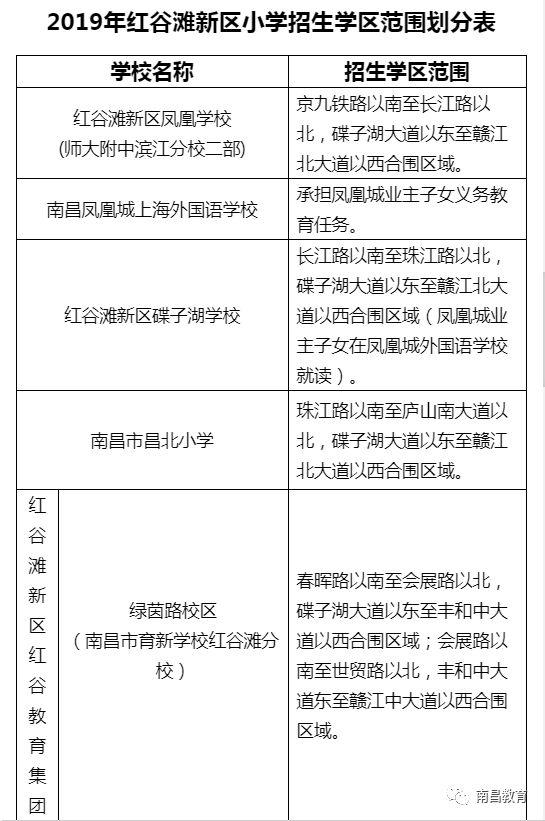
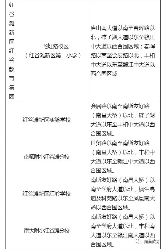
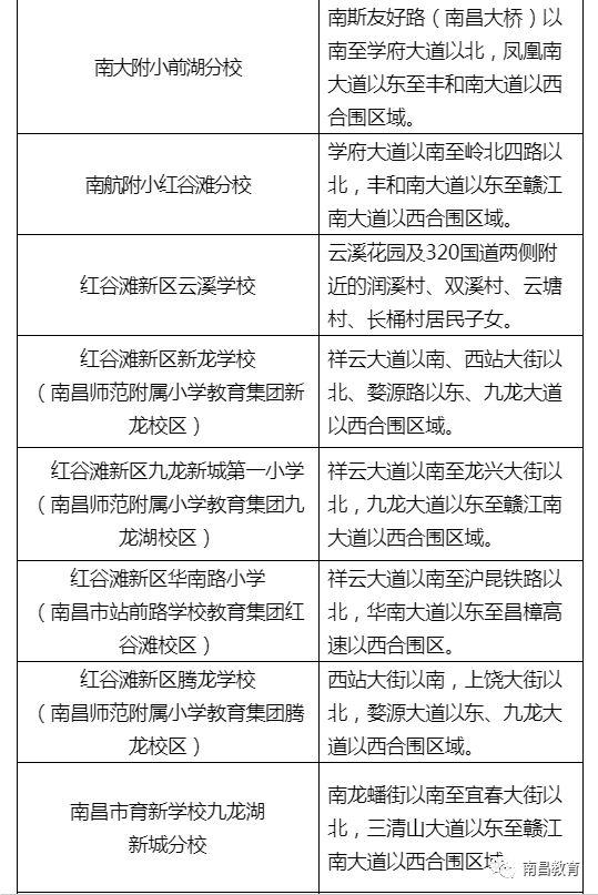
红谷滩新区2019小学学区范围划分
青山湖区2019年幼升小地段划分
一
招生对象
学区范围内年满六周岁(即2013年8月31日及以前出生),具有青山湖区正式户籍的儿童、符合条件的城区流动人员子女和外地随迁子女。
二
生源认定
各小学按照划分的招生地段范围接收具有青山湖区正式户籍的儿童、符合条件的城区流动人员子女和外地随迁子女。如果招生地段范围内需要服务的学生数量未超过学校接纳能力,则全部接收。如果招生地段范围内需要服务的学生数量超过学校接纳能力,则按以下顺序接收学生。
1
小学新生及其父母户口在学校招生地段范围内,且户主为其父或者其母,家庭实际居住地(房屋产权所有人为其父或母或小学新生本人)同时属于学校招生地段范围内。
2
小学新生及其父母户口在学校招生地段范围内,户主为其祖父母或外祖父母,实际居住地(房屋产权所有人为其祖父母或外祖父母)同时属于学校招生地段范围内,且该小学新生及父母在城区无房产。
3
小学新生及其父母户口不在学校招生地段范围内,但家庭实际居住地(房屋产权所有人为其父或母或小学新生本人)在学校招生地段范围内。
4
小学新生及其父母户口(含集体户口)在学校招生地段范围内,实际居住地为租借房(凭房屋租赁合同等材料 )属于学校招生地段范围内,且该小学新生及父母在城区无房产。
5
小学新生及其父母户口(含集体户口)不在学校招生地段范围内,实际居住地租借房(凭房屋租赁合同等材料 )属于学校招生地段范围内,且该小学新生及父母在城区无房产。
6
小学新生及其父母户口不在南昌城区范围内,但实际居住地租借房(凭房屋租赁合同、居住证等材料)属于学校招生地段范围内,且该小学新生及父母在城区无房产。
超过学校接纳能力的学生纳入统筹分配范围。
以上所述的房产权证必须为房产证或不动产权证(不含购房合同),且权证性质为住宅,办理时间截止2019年3月31日。商住楼、商铺等非住宅、非直系亲属间共有的房产均不能作为义务教育学校招生的依据。房屋租赁合同需在房管部门正式备案方可有效;工商执照、社保缴纳、居住证、租赁备案证明的办理时间都必须在一年以上,推算截止时间均为2019年3月31日。租赁房未满一年的,由教育部门依据其学区学校学位限额情况和实际居住地,就近统筹安排义务教育学位。
一套城区房产在三年之内(房产年限计算截止时间为适龄儿童入学当年3月31日)只作为一个家庭适龄儿童公办义务教育学校招生依据。三年之内再次使用该套房产作为义务教育入学依据的适龄儿童,由教育行政部门依据其实际居住地相对就近统筹安排义务教育学位。
随迁子女指在青山湖区经商,并领有工商执照、税务登记证,缴纳社会养老保险,有固定住所(房产证或不动产权证、居住证、有效住房租赁合同等有效证明)的非南昌城区户籍人员子女;或是在青山湖区务工,并签有合法用工合同和按规定缴纳社会养老保险,有固定住所(房产证或不动产权证、居住证、有效住房租赁合同等有效证明)的非南昌城区户籍人员子女。
三
报名流程
报名程序分网络报名、网络材料初审、现场审核三个阶段。只有完成网络报名之后,才能进行后续审核。
1
报名方式
电脑pc端:家长可登录http://zsbm.qsh.nceduc.cn,进入报名入口报名。
手机微信端:关注微信公众号“青山湖教育”,进入幼升小报名系统,填报信息并上传相关证件照片。
2
网络报名时间:8月1日—8月15日
3
网络材料初审
(1)8月16日前区教体局和区属各学校对家长申请的报名信息进行后台初审。
(2)8月17日-8月18日,区相关职能部门协助核查生源的入学材料信息。
(3)8月19日家长通过青山湖区小学新生报名系统电脑pc端或手机微信端查询初审结果。
4
现场审核
(1)报名系统审定为前三类的生源,8月20日—8月22日,由家长携带所有报名所需证件原件、复印件及学生本人到复核学校进行材料审核及现场面审。
(2)报名系统审定为四类及以后的生源,8月20日—8月23日,由家长携带所有报名所需证件原件、复印件到青山湖区青少年活动中心(南池路18号)对入学材料进行区级统一审核。审核通过的,家长于8月26日通过青山湖区小学新生报名系统电脑pc端或手机微信端查看复核面审学校。8月27日—8月28日,携带所有报名所需证件原件、复印件及学生本人到复核面审学校进行材料审核及现场面审。
5
录取时间:8月29日家长通过报名系统查询录取结果。
6
补报时间:逾期未进行网络报名登记的,家长于8月24日进行网络补报,区教体局或区属各学校8月25日对网络补报的报名信息进行审核,并结合招生学校限额余量,予以协调和统筹安排义务教育学位。
四
报名材料
1
适龄儿童是南昌市城区户籍(东湖区、西湖区、青山湖区、青云谱区、经济开发区、高新区、红谷滩区)需提供以下材料:
1.适龄儿童及其父母双方户口簿
2.适龄儿童出生证明
3.儿童预防接种卡
4.家庭实际住址证明:房产证、不动产权证或房管部门出具的房屋租赁合同等有效证明(租赁合同须到青山湖区房管局备案方可有效,小产权房、农房办不到正规租赁合同的须出示村集体证明。)
10
适龄儿童是非南昌市城区户籍随迁子女需提供以下材料:
1.适龄儿童及其父母双方户口簿
2.适龄儿童出生证明
3.儿童预防接种卡
4.居住证(到居住辖区派出所办理,办理儿童或其父母均有效)
5.家庭实际住址证明:房产证、不动产权证或房管部门出具的房屋租赁合同等有效证明(租赁合同须到青山湖区住建局登记备案方可有效,小产权房、农房办不到正规租赁合同的须出示村集体证明。)
6.南昌市社会养老保险缴纳凭证
7.合法劳动用工合同或工商营业执照
3
报名材料补充说明1.户口簿:若父母和学生的户口不在同一本户口簿上,须提供涉及父母和学生的相关户口簿;对户籍不在一起无法说明法定关系的,需补充结婚证等佐证材料;对学生家长离异的,需提供离婚证和离婚协议书或离婚判决书。
2.房产证或房屋租赁备案:如房产证非父母及学生本人所有,需要提供房主与学生本人关系证明;租凭合同必须为房管部门出具的《房屋租赁合同》。对出现房产和户籍上地址门牌号不统一的,提供所属派出所开出的新旧号码为同一地址的相关证明材料。
3.对提交小产权房、农民公寓、商品房购房合同等家庭实际住址证明材料,常住地址信息模糊的学生,还需提供佐证材料(可提供近三个月水、电、煤气、宽带、闭路电视等一至两项票据进行佐证)。
4.社会养老保险:须提供学生父亲或母亲缴纳的社会养老保险凭证。5.居住证、工商营业执照、合法劳动用工合同、社会养老保险缴纳、租房证明的办理时间都必须在一年以上,推算截止时间均为2019年3月31日。6.所有材料必须由小孩父母其中一方办理。(即全部是父亲或全部是母亲的材料)。
五
注意事项
1.青山湖区2019年实行小学网络招生报名工作,不收取家长任何费用。
2.凡提供假房产或不动产权证、假户口本等虚假证件的,一经发现,劝其回户籍所在地就读或由教育部门按照就松不就紧的原则统筹安排义务教育学位及指定学校就读。
3.根据教育部相关政策规定,小学生不能留级,已经上过一年级的学生不能再申请,学校将对新生进行学籍核查,发现作假者,一律不录取,退回原学校。
4.其它提示:
(1)房屋租凭登记备案证(青山湖区办理地址):青山湖南大道水岸名居小区一楼(铁路九村小区对面),电话:88221899
(2)南昌市社会养老保险办理:咨询青山湖区行政服务中心或南昌市人力资源社会保障局。
(3)儿童预防接种情况审核报告:咨询青山湖区疫苗接种部门。
六
招生热线
(咨询时间:9:00-11:30 14:00-17:00)
高新区小学招生地段划分
报名对象
凡年满6周岁(即2013年8月31日以前出生)的具有高新区户籍的儿童(含随迁子女),应当免试就近入学接受并完成义务教育。
报名时间
8月20日至22日为城区小学新生统一报名时间,农村小学新生报名时间为8月31日-9月1日。
由于南昌三中高新(孺子)校区、南昌三中高新(艾溪湖)校区、南昌二中高新校区、南昌二十八中高新实验学校、东湖路学校及南师附小高新校区等6所学校容量及学位有限,上述6所学校原则上只招收招生范围内符合政策的前三类生源。
艾一小、艾二小、南昌市田家炳学校及麻丘中心小学本部等4所学校容量及学位有限,原则上只招收招生范围内符合政策的前六类生源。
8月5日—8月9日南昌三中高新(孺子)校区、南昌三中高新(艾溪湖)校区、南昌二中高新校区、南昌二十八中高新实验学校、东湖路学校、艾溪湖一小、艾溪湖二小、麻丘中心小学本部、田家炳学校(小学)及南师附小高新校区的前三类生源到南昌二中高新校区进行幼升小资格初审。8月12日—8月16日上述学校后三类生源到南昌二中高新校区进行幼升小资格初审。8月20日至8月23日,上述学校幼升小的生源,根据初审情况到指定学校进行报名。8月20日至8月23日,其它学校幼升小的生源到学区范围学校报名。
1.南昌三中高新(孺子)校区(小学)
高新区辖区京东大道以西、东元路以北、高新大道以东、富大有堤以南合围地区。
2.南昌三中高新(艾溪湖)校区(小学)
高新区辖区艾溪湖以西除南昌三中高新(孺子)校区地段以外地区。
3.艾溪湖一小
高新区紫阳大道以南、艾溪湖以东、瑶湖西规划五路以西。
4.艾溪湖二小
艾溪湖明山渠以东、艾溪湖北路以北、南塘湖路以西、富大有堤以南合围地区。
5.南昌二中高新校区(小学,过渡)
长胜村、光明村(含拆迁安置房),紫阳大道以北、创新三路以西、昌东大道以东、艾溪湖一路以南合围地区。
6.南师附小高新校区(过渡)
艾溪湖一路以北、创新二路以西、昌东大道以东、艾溪湖北路以南合围地区。
7.二十八中高新实验学校(小学,过渡)
艾溪湖三路以北、昌东大道以西、艾溪湖以东、艾溪湖北路以南合围地区。
8.麻丘二中(小学)
库前村、武溪村
9.麻丘中心小学
(1)金凤小学:金凤村。 (2)新龙小学:新龙村。(3)乐圩小学:乐圩村。(4)南岗小学:南岗村。(5)高胡小学:高胡村。(6)陈毅纪念小学:宝塔村。(7)杨桥小学:杨桥村。(8)巷上小学:巷上村。(9)后溪小学:后溪村。(10)鲁溪小学:鲁溪村。(11)广安小学:广安村。(12)长江小学:长江村。(13)麻丘中心小学(本部):麻丘居委会、刘城村、麻丘村,麻丘街周边楼盘(含拆迁安置房)。
10.尤口中心小学
(1)山湖小学:山湖村。(2)三联小学:三联村。(3)阳门小学:阳门村。(4)中尚小学:中尚村。(5)楼厂小学:楼厂村。(6)东谢小学:东谢村。(7)瑶湖小学:瑶湖村。(8)昌东一小:尤口居委会、尤口村上范自然村及拆迁安置户。(9)尤口小学:尤口村(不含上范自然村)。 (10)巷口小学:巷口村。
11.南昌市田家炳学校(小学)
钱岗村、闵吴村、日新村、黄家村、杨家村及周边楼盘(含东区国际、新力方、翰园小区及君汇半岛等楼盘及拆迁安置房)。
12.滁槎中心小学
(1)昌东二小:滁槎村、下尾村、李家村、滁槎居委会、新塘村。(2)昌东三小:三房村、芦源村。(3)高溪小学:吉南村高溪小组。(4)吉南小学:吉南村吉南小组。(5)五爱小学:五爱村。(6)岭永小学:岭永村。(7)赵围小学:赵围村。
13.清华实验学校(小学)
鲤鱼洲管理处(原五星垦殖场)。
14.东湖路学校(过渡)
长江大道以西,刘城街以北,航空城大道以东,长江大道以南合围地区。
15.航空城学校(小学)(过渡)
环湖路以东、公园路以南、航空路以西、毛江口水系以北合围地区。
16.民办南昌外国语高新学校(小学一部)
户籍在南昌高新区公安分局所辖派出所且为万科四季花城南区、北区(含蚂蚁工房)、凯美怡和社区、江铜花苑、溪湖春晓业主的直系子女;艾湖村户籍的义务生生源。
17.民办南昌外国语高新学校(小学二部,华联学校)
户籍在南昌高新区公安分局所辖派出所且为竹苑社区的煤炭厅宿舍、富丽花园、金边瑞香苑、爵士馆、教师公寓、竹苑小区、中维公寓、逸翠雅居、江山花园、江山大厦、高新公寓、点式公寓、高新物业及五湖国际等14个楼盘业主的直系子女。
小学购买学位相关规定
(上下滑动获取更多内容▼)
(1)凡要求就读南昌外国语高新学校一部、二部享受义务生待遇的学生,必须先提交相关材料(房产证、户口簿等)到高新区教育事业管理中心审核,审核符合资格后就读南昌外国语高新学校一部、二部才能享受义务生待遇(购买学位),未经区教育事业管理中心审核同意,一律不能享受义务生待遇(购买学位)。
(2)以上划入南昌外国语高新学校一部、二部符合政策享受义务生待遇的楼盘及艾湖村户籍义务生生源,可选择就读南昌三中高新(艾溪湖)校区或南昌外国语高新学校(一部、二部),但一经选定学校,一至六年级不得在南昌三中高新(艾溪湖)校区和南昌外国语高新学校(一部、二部)之间转学。
(3)按管委会和南昌外国语高新学校签订的协议,今后每年购买南昌外国语高新学校一部、二部的义务生费用为3840元/生·年,直至协议期满。
民办小学相关规定
南昌外国语高新学校要依法依规制定小学招生方案,包括学校办学概况、招生范围、招生计划、招生方式、录取标准、招生时间及流程、收费标准等,提前向社会公布,并在核定的办学规模和年度招生计划内自主招收年满六周岁且自愿到学校就读的适龄儿童。招生结束后,南昌外国语高新学校需向区教育中心上报招生结果,作为学籍注册的重要依据。对超范围、超计划违规招收的学生,将不予学籍注册。
小升初对口直升及地段划分
报到时间安排
分批次报到,第一批为7月4日—7月6日,第二批为7月29日—7月31日,第三批为8月28日—30日。
各学校按照六类排序顺序分批审核相关证件、材料,对符合要求的学生办理报名手续。各初中学校在办理正式录取学生报到手续的同时,须在小升初系统中提交学生报到确认。
报到要求
由各小学负责通知其毕业生家长携带该生,持家庭户口簿、合法常住固定住所证件(房产证或不动产权证、居住证、住房租赁合同等有效证明)、小学毕业证等有关材料,在规定时间内,按照划定的学区范围或指定的学校,前往招生学校办理报名入学手续。
小升初地段划分
由于南昌三中高新(孺子)校区、南昌三中高新(艾溪湖)校区、南昌二中高新校区及南昌二十八中高新实验学校等4所学校容量及学位有限,上述4所学校原则上只招收招生范围内符合政策的前三类学生。
由于南昌市田家炳学校及艾溪湖中学学校容量及学位有限,这两所学校原则上只招收招生范围内符合政策的前六类生源,后三类及统筹类生源原则上调剂到其它学校。
1.昌东一中
招收阳门小学、中尚小学、楼厂小学、瑶湖小学、东谢小学、昌东一小、尤口小学及巷口小学等8所小学符合政策的小学毕业生。
招生地段:以上小学周边自然村及周边楼盘(含拆迁安置房)。
2.南昌市田家炳学校(初中)
招收山湖小学 、三联小学、钱岗小学及田家炳学校等4所小学符合政策的小学毕业生。
招生地段:以上小学周边自然村(含拆迁安置房)及楼盘(含东区国际、新力方、翰园小区及君汇半岛等楼盘)。
3.昌东二中
招收昌东三小、昌东二小、高溪小学、吉南小学、五爱小学、赵围小学及岭永小学等7所小学符合政策的毕业生。
招生地段:以上小学周边自然村(含拆迁安置房)。
4.麻丘中学
招收麻丘中心小学本部、长江小学、广安小学、鲁溪小学、后溪小学及陈毅纪念小学(只含中周和北周村小组学生)等6所小学符合政策的毕业生。
招生地段:以上小学周边自然村(宝塔村的中周和北周)、麻丘居委会及周边楼盘(含拆迁安置房)。
5.麻丘二中
招收麻丘二中(小学)、金凤小学、南岗小学、高胡小学、杨桥小学、巷上小学及陈毅纪念小学(不含中周和北周村)等7所小学符合政策的毕业生。
招生地段:以上小学周边自然村(宝塔村除中周和北周)。
6.艾溪湖中学
招收艾溪湖一小符合政策的毕业生。
招生地段:紫阳大道以南、艾溪湖(南延)以东、瑶湖西规划五路以西。
7.清华实验学校(初中)
招收清华实验学校小学符合政策的毕业生。
招生地段:鲤鱼洲管理处(原五星垦殖场)辖区。
8.南昌二中高新校区(初中,过渡)
招收本校符合政策的毕业生。
招生地段:长胜村、光明村(含拆迁安置房),紫阳大道以北、创新三路以西、昌东大道以东、艾溪湖一路以南合围地区。
9.二十八中高新实验学校(初中,过渡)
招收艾二小符合政策的毕业生。
招生地段:艾溪湖一路以北、创新二路及南塘湖路以西、艾溪湖及明山渠以东、富大有堤以南合围地区。
10.南昌三中高新(孺子)校区(初中,过渡)
招收南昌三中高新(孺子)校区、南昌外国语高新学校一部、二部小学在以下地段范围符合政策的毕业生(含义务生)。
招生地段:高新区辖区京东大道以西、东元路以北、高新大道以东、富大有堤以南合围地区。
11.南昌三中高新(艾溪湖)校区(初中,过渡)
招收南昌三中高新(孺子)校区、南昌外国语高新学校一部、二部小学在以下地段范围符合政策的毕业生(含义务生)。
招生地段:高新区辖区艾溪湖以西除南昌三中高新(孺子)校区地段以外地区。
12.航空城学校(初中)(过渡)
环湖路以东、公园路以南、航空路以西、毛江口水系以北合围地区。
13.南昌外国语高新学校(初中一部、二部)
按《南昌市教育局关于做好2019年义务教育免试就近入学工作的实施意见》(洪教义教字〔2019〕7号)“(附件1)南昌市2019年城区民办学校初中招生工作方案”政策招生。
来源:江西晨报综合青山湖区教体局、红谷滩发布、南昌教育本期编辑:户外
往期推荐
●恶心!南昌王府井首航超市遭曝光!●江西发现亚洲首例霸王龙足迹!化石尺寸惊人!●消费者怒了!南昌尚品宅配又被投诉!版权声明:我们致力于保护作者版权,注重分享,被刊用文章【青山湖区湖坊学校(最新)】因无法核实真实出处,未能及时与作者取得联系,或有版权异议的,请联系管理员,我们会立即处理! 部分文章是来自自研大数据AI进行生成,内容摘自(百度百科,百度知道,头条百科,中国民法典,刑法,牛津词典,新华词典,汉语词典,国家院校,科普平台)等数据,内容仅供学习参考,不准确地方联系删除处理!;
工作时间:8:00-18:00
客服电话
电子邮件
beimuxi@protonmail.com
扫码二维码
获取最新动态
