
轰轰烈烈的“双减”,终于走到了期末考试这一关。作为教育延续多年的“法宝”,这次期末大考,考的不仅是学生,也是“双减”本身:说好的“减”兑现了吗?“减”得到底如何?它也是个指挥棒:“减”究竟是为了什么?下一步往何处去?
这两天,北京西城区、海淀区的中小学期末试卷解禁,家长在群里、朋友圈里高呼“难出天际”,引发网络热议。
小新君梳理相关信息发现,“双减”后北京第一场期末考试,语数英三科考卷的变化,以不同形式回应了“双减”的目标。更有人说,北京其它区的考试也不会偏离这个思路;而北京的考试方向,一定程度代表了其它城市考试改革的方向。
具体有什么变化?释放了什么信息?请随我们一起尝尝“双减”后北京第一场期末考试的“螃蟹”。

以下内容摘编自微信公众号“睿总和小达”《“难出天际”的北京期末试卷刷屏了,究竟释放了未来语文学习的什么信号?》
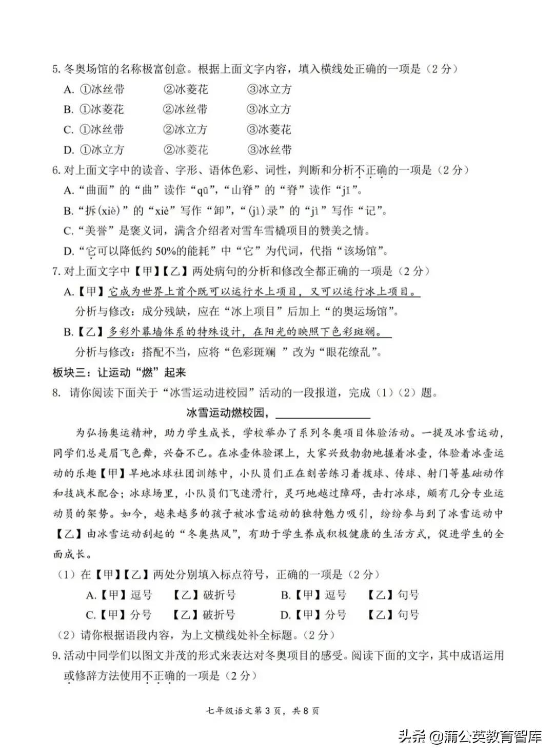
作者:达达妈
这是西城区三年级的语文期末考试卷节选,两篇阅读理解+一大一小两篇作文。大家可以领会一下精神。



这是海淀区七年级的语文期末考试卷节选,没有基础题,全是阅读+写作。







我仔细研究了两个区的语文卷子,不得不说:题目很规整,尤其是两区的初中卷水平很高,而且领会了双减精神——是那种被不知道哪里来的歪题怪题折磨的时候,突然看到名门正派出手的感觉。
西城和海淀作为北京中小学教育的两座高峰,对全国都有风向标作用。那么,双减以后的第一次语文考试,释放了什么信号,对未来的语文学习又有什么指导呢?
量大,题活
家长们对这次语文试卷的一致反映是:字太多了。小学四年级试卷的文字量差不多跟咱们80后上初中时语文卷子的字量持平。识字量少、阅读慢一点的孩子,别说读了,恐怕看着都眼晕。
事实上,家长们可能要适应这样的眼晕模式了,毕竟现在高考语文的关键得分点简单粗暴,就是阅读和写作。注重基础,思维灵活,提高阅读复杂度,成为了语文考试一以贯之的精神,而且连数理化考试的阅读材料,也有越来越多的趋势。如果阅读理解不过关,连题干都看不懂。
高考作为教育风向标,任何趋势的变化都必然会传至中考,进而影响中小学教育。
有家长说:不是减负吗?怎么考试负担还这么重?
这是误解了。减负的目标是杜绝无意义的拔高和刷题,留给孩子更多自由阅读和锻炼身体的时间,多阅读,多思考,让知识面更广。
双减政策可从来没说过:少看点书,少认点字。相反,现在的趋势就是鼓励阅读,提高阅读的基本素养,不鼓励钻研偏题、难题。
对于这次的语文期末考卷,家长们还有一点共识,就是题目出得活。其实,出活题特别考验语文老师的本事。
咱们看看西城的试卷是怎么考《西游记》的?首先,你得读过《西游记》,或者起码知道这几个人物都是谁。其次,在阅读中动脑思考,总结归纳人物的特点,不能只看热闹。最后,你要用简洁准确的语言概括阐释作者是如何塑造人物形象,突出人物特点的……
这就是“活题”的考法,既考阅读(名著),又考写作方法,还考了写作输出(小作文)。
告别刷题,学会思考
要应对现在的小学语文考试,光靠刷题已经不可能了。很多高年级家长反映,期末考试的阅读理解题难度已经超过教辅题的难度,主观题多,题型变化多,老教辅赶不上新形势了。
其实,现在的阅读理解题仍然有套路,但更多的还是考察思考能力。
现在语文考阅读理解的要求是三步:理解-分析-鉴赏。比如流行的“文段分析”题,就是用一段文章打通知识点,考察学生面对新材料的学习能力和分析能力。而“非连续性文本阅读”题,则由文字、统计图表等多种材料组合,难度不高,考察解决问题的能力。

像这种题目,是不可能指望靠题库来应付的。
这次期末考试,还有一类题目让家长们叫苦不迭,那就是时事题。时事新闻当然离不开语文,现在最不鼓励的就是“两耳不闻窗外事,一心只读圣贤书”。北京中考每年都有时事内容,这类题目向下传导到中小学期末考,是早晚的事。
今年最大的时事是什么?自然是冬奥会。西城和海淀不约而同都考了冬奥会的纪念徽章。这是西城考的部分题目:

这是海淀考的题:

有的家长说,这要没见过冬奥的徽章,可怎么答?
这是小学四年级语文课本神话单元的阅读内容,只是换了灵活的方式来考察。中轴线、大运河,这些都是跟大语文挂钩的时事点,未来几年可能会常考,但考试最终肯定还是落脚在课内内容。
目前看来,中小学的考察趋势是:难度中等,不出偏题,但是文字量极大,要求孩子们阅读速度快,精度高。因此低年级的同学,第一是别忙着刷题,还是紧抓课内,读写基本功要加强。第二就是阅读、别偷懒,多输入,将来才能有输出,为融会贯通做足准备。

以下内容摘编自微信公众号“ 帝呱呱星球”《双减后第一次期末考,北京的试卷传递了什么信号?》
作者:十一姐
目前,东城区和朝阳区的数学期末考试试卷,命题思路、题型、难度非常相似(甚至有些题目只是改了一下数字)。如果是死记硬背、机械刷题,可能会懵圈。一名家长说,考题和以前的方向不一样,每一个都打在了孩子的薄弱点上。
那么,两个区的数学试卷究竟有哪些特点呢?
轻计算
计算数量少、分值轻,不强调速度,不拉分
拿三年级的数学试卷来举例。东城区三年级的数学试卷,纯计算题一共就14道,占25分。


朝阳的纯计算题,题型是完全一样的,数量更少,只有9道,占的分值更少,只有22分。


而且这些计算题一点都不复杂,没有丝毫要在计算上刁难孩子的意思。
这就说明:没有必要刷口算,计算的速度,远远不如计算的灵活性来的重要。刷口算题,训练的是计算器,而未来的考试,最不需要的就是计算器。小学低年级,如果实在担心孩子计算速度与准确性的,建议的方法是:
1. 控制计算数量,一天算10-20道口算,足够了;
2. 每天拿一到两道题目,让孩子用拆数字的方法,想出不同的方法来灵活计算。
重基础
考察对基本概念的透彻理解
我们一直认为,以后的考试会越来越灵活。但一说“灵活”,很多人是抗拒的,它听起来像一门玄学——什么叫灵活?家长要怎么做?抓手是什么?
1. 灵活,首先就体现在对基本概念的透彻理解

比如朝阳、东城三年级数学试卷,一个重要的考察点,就是对“分数”这个基本概念掌握得是否清晰。孩子要很清楚:把什么当成一个整体来分,分成了几份,取其中几份?尤其是“把什么当成一个整体来分”,是很有迷惑性的,所以分数是3年级,乃至整个小学的一个难点。
怎么能理解透彻呢?就是在学分数的时候,不断重复地去问上面3个问题。
再比如4年级有一道题,题目不再是让孩子机械地列竖式算个答案,而是问孩子竖式中的某一步,代表的含义是什么,机械列竖式刷题的孩子,这道题就可能回答不出来。

4年级考试里还有一道题,是拉分的题。

如果孩子对于正方形、长方形、平行四边形、梯形、四边形的特点、之间的关系理解很透彻,就非常简单。
如果基础概念理解不透彻,只会刷题和死记硬背,那可能每一道都会打在薄弱点上。
2. 灵活,就是突出情境,重大现实问题入题
像东城区3年级的试卷,有神州十三号天宫课堂、北京冬奥会,4年级有天问一号和阅兵式。
这和高考改革的方向是一致的。现在的高考试题,情境设计已经成为了9个学科命题的基本要求。

很多人看到这个心里很慌,重大现实问题那么多,我要怎么才能全抓住?
其实,重大现实问题入数学考题,并不是要求孩子了解每一个大事件。它根本是什么呢?从小学来说,是两个方面:一是信息获取和加工的能力,二是分步有序思考的能力。
比如这道题:

看着一长串题目,其实很简单,大部分信息和题目都没有关系。这就需要孩子能从中获取有效信息,进行分步有序的思考——要知道结束的时间,需要知道什么?开始的时间我知道吗?讲课讲了多久我知道吗?它归根到底考的是思路是否清晰。
3. 灵活:就是抓建模“用画图来思考”
小学数学有3大抓手:确保核心概念孩子理解透彻;学会建模的思维,使用画图、列表两种解题工具;学会思考问题的方法。而在东城和朝阳的试卷里面,点子图、线段图这些数学模型,大量的出现。


4. 灵活:就是强调数学思想,运用比较、概括、归纳等方法分析和解决问题
这个是东城区4年级的一道题:

这个是5年级的一道题:

朝阳区的试卷上也有类似的。这些题目考察的什么呢?
就是前文所说的小学数学三大抓手之一:数学思想,思考问题的方法。在小学主要有两个思想:正向归纳、逆向分析。像前面5年级这道题,就是让孩子通过观察归纳一个规律,然后推导答案:
乘数是9的1倍,答案是111111.111
9的2倍,答案是222222.222……
54是9的6倍,答案就应该是666666.666。
这是灵活的第4个体现,也是高考重点考察的能力。
《中国高考报告丛书》2021里面就强调,高考数学考察的一个重点,就是学生“能够通过特例,进行类比归纳,合情推理一般性规律,发现数学命题”的能力。像2020年高考全国2卷理科数学第12题,就是用周期序列为背景,要求判断试题给出的四个周期序列是不是满足题设的规律。
考察语言表达能力


这次朝阳区和东城区各个年级的试卷都出现了这一类题目,不仅要求孩子得出答案,还要用语言解释清楚理由,这和高考改革是一致的(高考改革的一个要求,就是考察学生能够运用规范和富有逻辑性的语言进行清晰有条理的书面表达,能够准确运用学科术语表达抽象的概念和学科知识)。
放在数学上,就是能用数学语言,准确、严谨的阐述自己的解题思路。怎么训练这种思路呢?就是多问孩子一句:你是怎么想出来的?

以下内容摘编自微信公众号“憨爸在美国”《今天的家长群,被帝都的期末试卷,又刷屏……》
作者:憨爸
这一份,就是北京西城区三年级英语考试的试卷。

它给我的第一感觉是,图形化比例很高,这一点跟欧美的教学内容越来越像。仔细研究以后发现,英语试卷里藏着未来英语教学的6大方向。
• Visualizing(图片记忆和理解能力)
这是英语教学里一个重要的技能,它体现在两方面,一个是图片理解,另一个是图片记忆,也就是说读到的文字能够在大脑中形成一张图片,帮助孩子理解和记忆文字的内容。
下面这道题是5年级的英语考题:

它让孩子看一张图片,然后听一段英文,最后考察孩子对于这张图片的理解和记忆。
• Main Idea(抓核心思想能力)
这是英语阅读的一项核心技能,它要求孩子在阅读文字的时候能够快速找出关键字,抓住核心思想。
下面这道题是5年级的考题:

它给出一个学生举手的图片,然后ABC这些选项的文字里会有一些关键字,比如“answer questions”,当扫到这些关键字后,孩子就能明白这段话的意思,以及图片的含义。
• Making Inferences(分析推断能力)
这也是英语阅读的核心技能,其实阅读理解的题目很多考核的都是这方面的内容。孩子需要通过阅读一段文字,推断背后的含义。
下面这道题是3年级的考题:

它先给孩子看一篇漫画,有一个叫做Joe的孩子恶作剧,把玩具蛇放到别人椅子上。然后问Joe是怎样的孩子?

这其实考察的就是孩子分析推理的能力。
• Preview(预览能力)
这是要求孩子在阅读、答题之前对文章、图片进行预览,大概猜到文章的主题。这个能力对于听力尤其重要,在做听力题目的时候,先扫一眼题目,再去听,心里会更有方向。比如下面这道三年级的考题:

它考的是图片发生的顺序,孩子先把图片扫一遍,知道图片讲的是什么内容,再结合听到的文字,答题就容易很多。
• Predict(预测能力)
这个能力指的是,当孩子阅读文章时,可以根据当前的剧情发展,预测后面的内容,这样能够提高孩子阅读的速度。
像三年级考题就有这方面的考核:

上图中,大家在吃饭,一个孩子在大家吃完后收拾食物垃圾。如果孩子学会看图预测,即便不认识“rubbish”这个单词,也能预测出来。
• Grammar(语法能力)
语法一直都是英语的重点,无论是阅读理解还是作文中,语法都扮演着至关重要的角色。
下面这个是6年级考题,考察的是孩子关于句型、时态以及语序的语法知识点。

双减后的第一次语文期末考试透露出的风向是积极转变应试的观念;数学期末考试,如果让家长有“当头一棒”的感觉,那么需要反省的,不是一道题做得对不对,而是孩子们学习的思路与方法;而英语期末考试的图形化比例很高,这点跟欧美的教学内容越来越像。但图形化只是表象,但试卷里却藏着未来英语教学的6大方向。
三科试卷体现的都是考试改革的总体思路,和高考评价体系改革的整体思路一脉相承。
对于这些变化,欢迎在留言区写下你的看法。
来源 | 语文摘编自“睿总和小达”原创(作者达达妈,从高考语文接近满分到出版学博士,既是童书作家,也是帝都小学生的妈妈。出版《博士妈妈带你选绘本,读绘本,玩绘本》,与三联合作《给孩子的神话通识课》);数学部分摘编自帝呱呱星球(汇聚海淀、西城、顺义妈妈,分享帝都妈妈的育儿新认知和京城新生活);英语部分摘编自“憨爸在美国”。试卷截图来自网络。
版权声明:我们致力于保护作者版权,注重分享,被刊用文章【北京的高考题难吗(双减)】因无法核实真实出处,未能及时与作者取得联系,或有版权异议的,请联系管理员,我们会立即处理! 部分文章是来自自研大数据AI进行生成,内容摘自(百度百科,百度知道,头条百科,中国民法典,刑法,牛津词典,新华词典,汉语词典,国家院校,科普平台)等数据,内容仅供学习参考,不准确地方联系删除处理!;
工作时间:8:00-18:00
客服电话
电子邮件
beimuxi@protonmail.com
扫码二维码
获取最新动态
