MBA高昂的学费让不少同学望而却步,打消了想要报考的念头。而且今年部分院校的MBA学费又涨了,更是让不少人大呼念不起了!不过在一片“涨”声中,各高校为了鼓励和吸引更多意向考生,设置了种类繁多、金额丰厚的奖学金政策。
在择校时,奖学金政策也成为了一个影响因素。今天,我们为大家盘点一些新生奖学金为100%学费的院校,一起来看看吧!
2023学费
全日制金融MBA(中国大陆/港澳台):42.8万
全日制金融MBA(国际):45.8万
在职金融MBA :52.8万
最高可叠加奖学金额度:52.8万
复旦大学泛海国际金融学院2023级各类新生奖学金可叠加,奖学金额度最高可达100%学费!全日制和在职均可享受,参考2023学费,在职金融MBA最高可获得52.8万奖学金。
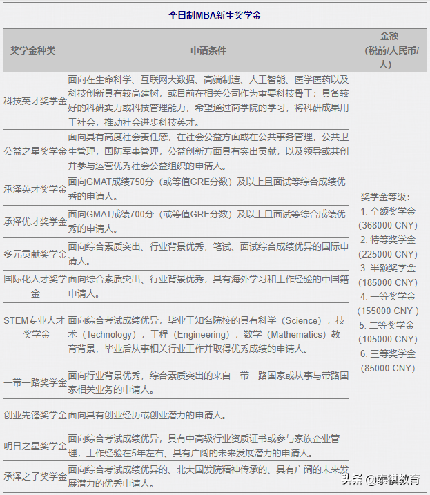
全日制MBA新生奖学金政策
(2023级)
在职MBA新生奖学金政策
(2023级)
2022学费
全日制MBA:28.8万
非全日制综合精英MBA:32.8万
非全日制金融投资MBA:36.8万
最高单项奖学金额度:50万
根据上海财经大学2023级奖学金方案,统考成绩排名第一/预面试成绩排名第一/综合成绩排名第一/GMAT成绩排名第一,满足其中任意一项即可获得100%学费的奖学金。
值得一提的是,上海财经大学更有高达50万的杰出人才奖学金,满足条件的同学们可千万不要错过了!
2022学费
全日制MBA:36.98万
非全日制MBA:49.98万
最高单项奖学金额度:49.98万
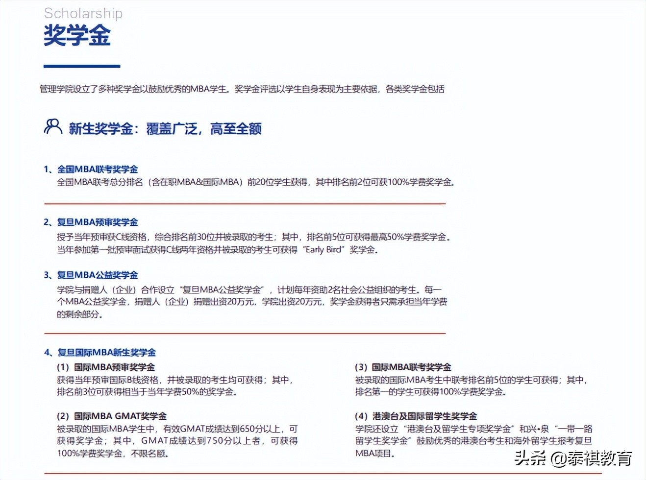
想要报考复旦大学管理学院MBA的注意啦,2023级考生管理类联考成绩名列第一第二名即可获得100%学费的奖学金!参考2022学费,全日制相当于36.98万奖学金,非全日制相当于49.98万奖学金。
2022学费
全日制项目:
通用中文MBA项目:28.8万
华理-英国华威国际MBA项目:31.8万
华理-美国罗格斯国际MBA项目:31.8万
非全日制项目:
通用中文MBA项目:32.8万
大健康产业管理MBA项目:34.8万
华理-法国ICN MBA双学位MBA项目:38.8万
最高单项奖学金额度:38.8万
华东理工大学2022级奖学金政策中明确表示,非全日制/全日制统考成绩235分(含)以上,均可获得MBA100%学费的奖学金。
2022学费
北大(PKU)— 伦敦大学学院(UCL)MBA项目(全日制/非全日制):36.8万
北大(PKU)— 弗拉瑞克商学院(Vlerick)MBA项目(非全日制):36.8万
最高单项奖学金额度:36.8万
2022级全日制MBA新生奖学金最高可获全额奖学金36.8万,相当于100%学费!在职MBA最高可获10.5万特等奖学金。
全日制MBA新生奖学金政策
(2022级)
在职MBA新生奖学金政策
(2022级)
2022学费
全日制金融MBA:35.8万
在职金融MBA:49.8万
金融MBA鑫睿(全国班):49.8万
最高单项奖学金额度:35.8万
上海交通大学高级金融学院的全日制MBA同学可以享受100%学费奖学金,需要满足如下条件:
本科来自国内C9院校*或全球排名前25*大学的优秀学生;本科来自国内C9院校的新生,专业成绩在年级排名前15%(须全日制统招本科);本科来自全球排名前25*院校的新生,须获得“优秀毕业生”,“荣誉毕业生”等称号,或由奖学金评定委员会评定GPA的优秀程度是否足以纳入该项奖学金的评定。全日制MBA新生奖学金政策
(2022级)
非全日制MBA新生奖学金政策
(2022级)
2022学费
英文全日制MBA:28.8万
英文在职MBA:40.8万
中文在职MBA:40.8万
最高单项奖学金额度:35万
2022同济大学全日制MBA项目学费28.8万元,非全日制MBA项目40.8万元。按照特等奖学金35万来算,全日制已经超过学费总额,非全日制约等于85%的学费。特等奖学金只有当年入学的学生中管理类联考笔试成绩总分名列第一名可以获得。
2022学费
全日制MBA国际班:20万
全日制MBA中文班:17万
非全日制MBA创新班:25万
非全日制MBA常规班:23万
非全日制MBA全球班:33万
最高单项奖学金额度:33万
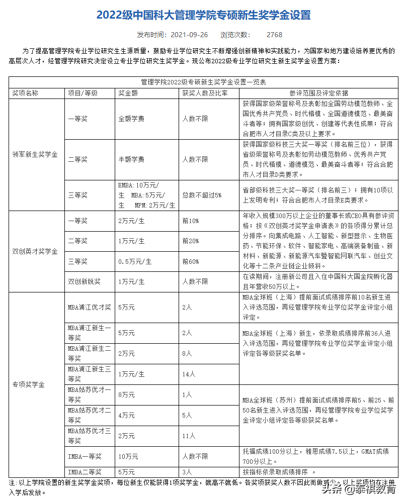
中国科学技术大学管理学院2022级新生奖学金中明确表示获得国家级荣誉称号及表彰的、拥有国际级创优、创建等代表成果以及符合合肥市人才目录C类及以上要求的可获得全额学费奖学金。
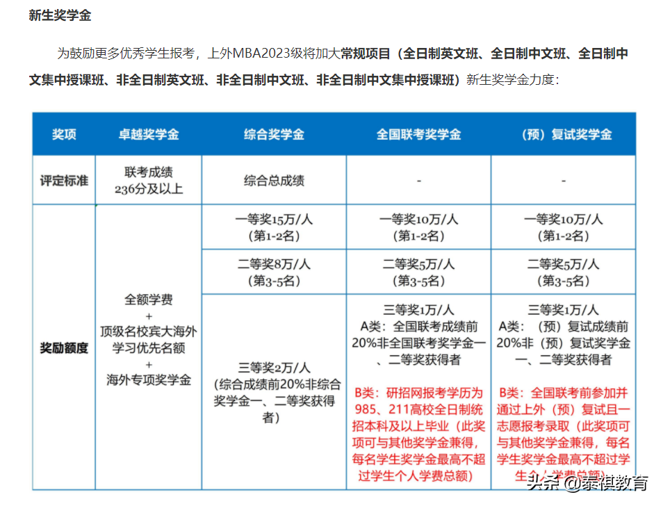
2023学费
全日制MBA:26.8万
非全日制MBA:29.8万
最高单项奖学金额度:29.8万
上海外国语大学发布的2023级新生奖学金政策中表示,联考成绩236分及以上可获得全额学费+顶级名校宾大海外学习优先名额+海外专项奖学金。
2022学费
非全日制项目:
人力资源管理与应用心理MBA项目:29.8万
金融与投资管理MBA项目:29.8万
商业数据分析MBA项目:29.8万
教育运营与投资MBA项目:29.8万
通用管理MBA项目:26.8万
全日制项目:
通用管理MBA项目:26.8万
最高单项奖学金额度:29.8万
2023级考生在管理类联考中笔试成绩总分第1名且分数≥240分,可获得100%学费奖学金,参考2022学费,即最高29.8万的奖学金!
2022学费
全日制GLMBA:18.8万
非全日制GLMBA:20.8万
全日制GCMBA:22.8万
非全日制GCMBA:24.8万
全日制GIMBA:22.8万
非全日制GIMBA:24.8万
最高单项奖学金额度:24.8万
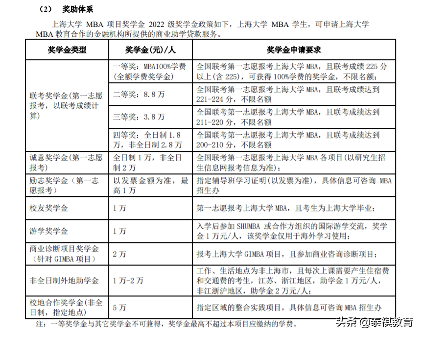
上海大学2022级奖学金政策中表示,以全国联考第一志愿报考上海大学MBA且联考成绩225分(含225),可获得100%学费的奖学金,不限名额。
以上就是给大家汇总的11所新生奖学金为100%学费的MBA院校,当然还有一些院校也有丰厚的奖学金制度,大家感兴趣的话可以去院校官网查询或者咨询我们的小助手。
虽然MBA学费昂贵,但是只要努力学习,考取高分,还是有机会获得全额学费奖学金的。正在备考23考研的你,看到这里是不是感觉充满干劲了呢?
机会总是留给肯努力的人,距离23考研还有半年的时间,如果你也想要冲击奖学金,更要珍惜下半年的时间,好好准备提前面试和笔试,我们在这里祝愿大家都能够获得心仪院校的offer并且斩获新生奖学金!
版权声明:我们致力于保护作者版权,注重分享,被刊用文章【上海外国语大学学费(读研不花钱)】因无法核实真实出处,未能及时与作者取得联系,或有版权异议的,请联系管理员,我们会立即处理! 部分文章是来自自研大数据AI进行生成,内容摘自(百度百科,百度知道,头条百科,中国民法典,刑法,牛津词典,新华词典,汉语词典,国家院校,科普平台)等数据,内容仅供学习参考,不准确地方联系删除处理!;
工作时间:8:00-18:00
客服电话
电子邮件
beimuxi@protonmail.com
扫码二维码
获取最新动态
