因为专注,所以专业。
我是齐鲁晚报・齐鲁壹点教育记者徐玉芹,山东高考生家长口中的“老徐”。
上午9点,山东高考网上报名系统准时开通。
输入网址:wsbm.sdzk.cn
打开普高信息平台主页,如下图:
按照步骤操作就可以了。
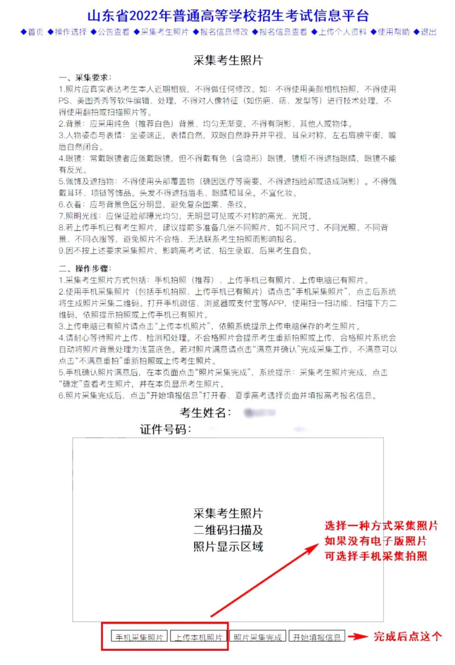
之前反复给大家科普过,2022年高考取消了现场确认环节。
把原本需要在现场确认环节进行的照片采集,提前到了网上填报个人信息阶段。
这其实是一个巨大的进步。
为啥呢,因为这样一来,咱们高考报名全部实现了网络办理。
但因为是第一年实行,真正开始报名,还是发生了一些意料之中的问题。
哈,不少人卡在拍照环节了!
(果然新生事物都需要学习,果然做家长就是要与孩子一起成长,哈哈哈哈……)
这是要把家长逼成全能手啊。
不过说实话,因为今年第一年由考生自主采集照片,确实让家长们犯了难。
往年不需要考生自己采集照片的时候,甭管孩子是寄宿还是走读,前面的网上填报个人信息环节,有条件的家长基本都可以代办了。
但是今年,很多家长做不到。
为啥?
要么是孩子寄宿,不在家,家里也没有符合条件的照片,
要么是孩子还没放学。
所以今天早上9点开始报名之后,系统一点儿都不拥堵。
老徐上去试了几次,没啥问题。
群里有家长认为,如果学校能统一报名,或者至少找个照相师傅到学校给孩子们统一拍个照就好了(当然了,统一报名也有难处,就是手机短信密码咋整,因为学校不允许孩子们带手机)。
如果在学校统一报名,一方面孩子们比较集中,能够节省时间,另一方面,在学校老师的指导下,也能减少出错率(但历史的车轮滚滚向前,咱也要追上时代前进的脚步。但到底是把报名权还给孩子更好,还是为了提高效率将其中的部分环节交由招生部门和学校共同完成更好?至少第一年实行,还是需要个适应过程。)
现在家长们能做的就是:
孩子走读的,等孩子放学回家;
孩子寄宿的,等孩子大休回家。
我们高考群里有个淄博十一中的家长说他们学校统一报名,把其他家长羡慕的不得了(不知他们学校到时候怎么解决手机短信密码的问题,如果有淄博十一中的老师,请留言介绍下经验)。
现在手里既没有合适照片,孩子也在寄宿的家庭,只有等。
做个高考生家长可太难了。
可预见的是:
走读生放学回家(寄宿生大休回家)的时间段,将是高考报名系统拥堵的时段。
不过也给大家吃个定心丸:
只要过了这个照片采集环节,后面基本没啥难事儿了。
所以有这个纠结的功夫,还是再来熟悉一遍操作流程:
考生注册将绑定证件号码和手机号码,注册成功后会发送短信密码到注册手机上,请考生准确填写注册信息并注意查收短信。
稍候片刻,系统提示注册成功,如下图:
这里,先把系统说明摘录如下:
1、考生注册将绑定证件号码和手机号码、发送短信密码到注册手机上。请准确填写信息并注意查收短信;考生填写的手机号必须唯一,高考录取结束之前不要更换,并保持通信畅通。
2、因网络、运营商、欠费停机等原因,可能有收不到短信的情况,请五分钟后尝试再次注册;若确实无法收到短信请改用其他手机号码注册。
3、考生若更换手机号码多次注册,最后一次注册发送的手机短信密码有效, 以前注册发送的短信密码自动失效。
4、该手机短信密码在2022年高考、录取期间一直有效,请妥善保管,再次登录仍需使用;切勿告诉他人以防个人信息泄露。
依照系统提示,考生确认个人证件号码、手机号码正确后,将收到的手机短信密码填写,点击“开始报名”、系统进行验证手机短信密码,无误后才可以继续操作。
点击上图“开始报名”按钮、手机短信密码验证无误后,打开高考选择页面,首先进行照片采集,如下图:
打开春、夏季高考选择页面,如下图:
提醒:考生可以根据个人情况选择报考春、夏季高考,其考试科目、考试地点均不相同,系统也给出了明确提示,请考生认真选择,避免选错影响信息确认。
点击上图“报考夏季高考”按钮,系统再次提示并请考生确认是否报考夏季高考,如下图:
点击“春季高考选择”页面,系统提示并请考生确认是否兼报春季和夏季高考,如下图:
特别说明:考生正确选择春、夏季高考。
点击“确认”按钮,打开考生报考信息填写页面,如下图:
请提醒考生正确选择报名县区,特别是提醒就读学校驻地与户口所在地不一致的考生,避免选错、影响确认,甚至对录取带来一些想不到的后果。
选择报名市,系统会提示该市招考办重点提醒。
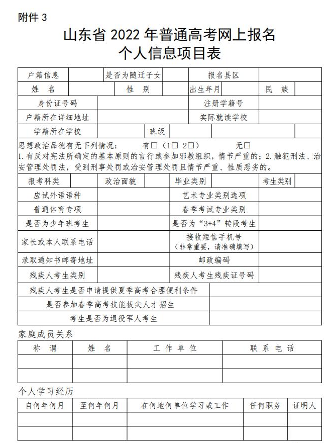
以下为基本信息填写
说明 1:2022年高考报名文件附件2中已经对需填报的个人信息进行说明,考生在网上填写前可先下载填写附件2,并注意查看注意事项!
说明2:考生名字的生僻字要求为“汉语拼音(半角大写字母)代替”,而不再是半角问号。
说明3:注册学籍号主要用于对接我省基教部门提供的《普通高中学生综合素质评价表》,注册学籍号应全部是数字,中职毕业生或外省学籍毕业生可不填写或仅填写数字。
说明4:参照相关资料,第二代残疾人证件号为 20 位数字,前 18 为身份证号,后两位为残疾分类和级别。补办残疾证后,残疾证号码会增加 B1、B2 等表示补办次数,达到22 位,填写时只填写前 20 位。
说明5:思想政治品德选择项目共 4 项,分别为:“无”、“有第1条情况”、“有第2条情况”、“1、2两条都有”。
说明6:若考生报考夏季高考、户籍选择非山东省且是否随迁子女选择“否”。
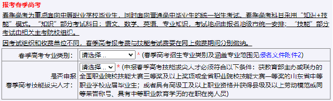
考生若报考春季高考,其春季高考部分选项如下图:
春季高考专业类别选择分为38个专业类别,分别为现代农艺、食品加工、畜牧养殖、水产养殖、建筑施工、建筑设计与管理、机械制造、设备维修、机电技术、自动控制、电气技术、电子技术、化工技术、环境保护、服装工程、纺织工程、服装展演、车辆维修、水上运输、运输管理、数字媒体、网络技术、软件与应用技术、医学技术、药学、护理、财税、金融、市场营销、电子商务、国际商务、物流管理、烹饪与营养、酒店管理、旅游管理、公共服务与管理、学前教育、艺术设计等,考生必须选择报考一个专业类别。
从安全考虑,考生设置的密码不能过于简单,系统要求密码为 8 至 15 位大、小写字母和数字组合,请考生提前想好并牢记,打印准考证、填报志愿仍需使用该密码。
2.11上传个人资料
普通应届毕业生不需要上传个人资料。若考生已经选择具有特殊报名资格或申请录取照顾政策,提交保存报名信息成功后会提示:请点击“确定”跳转至考生资料上传页面、按要求上传申报及证明材料
若考生没有选择具有特殊报名资格或可申请照顾政策,则红色醒目提醒他不需要上传个人资料
考生点击“提交保存报名信息”弹出“上传个人资料”,点击”点击选择图片“
若个人报考信息填写有误或有不完整的地方,报名期间可通过“修改报名信息”功能自行修改。在报名信息查看页面点击“修改报考信息”或点击菜单“报名信息修改”打开报名信息修改页面。因内容较多,这里不再截图,只把修改报名确认县区和修改春夏季高考重点说明一下。
考生在网上报名期间,若报名确认县区选择错误,可在“报名信息修改”页面自行修改,如下图:
考生在网上报名期间,若春、夏季报考选择错误,可在“报名信息修改”页面自行修改,如下图:
点击勾选“报考春季高考”或者“报考夏季高考”可增加报考春季或夏季高考;点击勾掉上图红色“报考春季高考”或者“报考夏季高考”可放弃报考春季或夏季高考。
常见问题
➤ 忘记个人登录密码
问题现象:再次系统登录时,忘记密码或系统提示密码不正确。
解决办法:使用平台“找回密码”页面的“找回个人登录密码”功能可重新自行设置密码,也可以持有效证件去报名县(市、区)招生办公室重新设置密码。
提醒考生1:考生个人登录密码分区大小写,用于报名系统登录、报名信息查看、成绩查询、志愿填报等,非常重要,请考生务必牢记。
提醒考生2:考生不论通过短信找回、还是通过县区招办重新设置密码,原密码都会自动失效。
➤ 遗失手机短信密码
问题现象:手机丢失或误删除导致系统发送的手机短信密码丢失。
解决办法:使用平台“找回密码”页面的“重发手机短信密码”功能,重新给注册手机号码发送手机短信密码。
提醒考生:手机短信密码长期有效,请务必准确填写手机号码并妥善保存短信密码。
➤ 报名县区、毕业学校中没有选项或与户口所在市三者不一致
问题现象:报名信息填写或修改时,报名县区、毕业学校中没有选项可供选择或者与选择的户口所在市三者不一致。
出现缘由:只有先选择户口所在市,才能关联出相应的县区;只有先选择了县区,才能关联出相应的毕业学校。
解决办法:按户口所在市、报名县区、毕业学校的先后顺序进行选择。
➤ 证件号码已经报名
问题现象:在报名信息填写完成后,提交保存信息提示“该证件号码已经报名,不能重复报名”。
解决办法:如果确认是自己的证件号码被报过名,可以持有效证件到考生所在县(市、区)招生办公室申请办理相关手续。
➤ 报名失败
问题现象:填写完个人报名信息之后点击“提交保存按钮”后,系统提示“保存报名信息操作失败”。
出现缘由1:由于网络不流畅、系统报名人数过多、使用不同版本浏览器等原因,系统无法正确处理客户提交请求,造成报名失败。
出现缘由2:部分信息没有按照要求填写,如:时间不正确,证件号码、联系电话、通讯地址太长,红色星号标记要求必须填写的信息没有填写等原因。
解决办法:换一种浏览器或不同版本浏览器、换一台电脑,重新报名。建议使用IE8及以上版本兼容浏览器,认真按报名要求正确填写各项内容。
➤ 选择信息不全
问题现象:除上述问题在应该选择的地方却没有选择项供选择,如没有民族、政治面貌、科类、艺术类别、体育专项等内容。
出现缘由:由于考生上网方式不同或同时在线报名考生人数过多,可能造成数据没有完全下载完整,造成上述现象。
解决办法:点击“刷新”按钮或按“F5”键重新刷新本页面。
操作建议:如果速度的确很慢,可尝试把所有需要选择的内容选择好,然后再填写需要填写的内容,以减少不必要的重复填写。
➤ 某些选项不能正常显示
问题现象:填写或修改报名信息时,某些选项不能正常显示,如报名县区,毕业学校等,或者出生日期、个人简历的起始日期以及截止日期不能正常选择。
解决办法:点击“刷新”或按“F5”键重新刷新本页面;如果仅是日期不能进行选择,也可以手工填写,格式为“YYYY-MM-DD”。
➤ 该考生信息已被县区招办下载
问题现象:想要修改个人报考信息时,提示该考生信息已被县区招办下载,进入报名后续工作阶段,不允许再在网上修改。
解决办法:网上填写报名信息阶段过后,不再允许考生自行修改报考信息,当报名信息确实需要修改时,可在确认时申请修改。
操作建议:报名前提前按报名信息项目表准确填写各项信息,网上填写完成后再认真检查,确保各项信息准确、无误,减少或避免后期修改。
➤ 姓名不能正常显示
问题现象:考生姓名或家庭地址在填写报考信息的时候可以使用打字法输入,但是保存以后却成了“??”或“?”。
出现缘由:由于部分考生姓名或家庭地址中含有生僻字,即:比较少见的字,导致在网页中无法正常显示。
解决办法:网上报名时找不到的生僻字以汉语拼音(半角大写字母)代替,如:上艹下问,以MAN代替;左王右乐,以LI代替;左由右页,以DI代替;左王右莹,以YING代替;上龙下天,以YAN代替。
➤ 姓名无法填写
问题现象:考生姓名中含有部分生僻字,无法用输入法输入。
解决办法:可以参考下面的《生僻字举例》,找到需要的字,将其复制、粘贴到系统输入框中。
➤ 生僻字举例
➤ 部分按钮或功能不起作用
问题现象:点击进入平台后,某些按钮不起作用。
出现缘由:可能是浏览器禁用了对JavaScript脚本的支持。
解决办法:可以参考下本页面开启浏览器对JavaScript脚本的支持,按步骤进行设置。
➤ 开启浏览器对JavaScript脚本的支持
版权声明:我们致力于保护作者版权,注重分享,被刊用文章【高考第一天山东(山东2022高考开始报名)】因无法核实真实出处,未能及时与作者取得联系,或有版权异议的,请联系管理员,我们会立即处理! 部分文章是来自自研大数据AI进行生成,内容摘自(百度百科,百度知道,头条百科,中国民法典,刑法,牛津词典,新华词典,汉语词典,国家院校,科普平台)等数据,内容仅供学习参考,不准确地方联系删除处理!;
工作时间:8:00-18:00
客服电话
电子邮件
beimuxi@protonmail.com
扫码二维码
获取最新动态
