上海戏剧学院是中华人民共和国文化和旅游部与上海市人民政府共建的高等艺术院校,入选国家建设高水平大学公派研究生项目、国家“特色重点学科项目”建设高校、国家级大学生创新创业训练计划、上海高等学校一流本科建设引领计划、上海高等学校一流研究生教育引领计划、上海市外国留学生政府奖学金院校。该校为世界戏剧院校联盟、ITI/UNESCO国际表演艺术高等院校联盟成员。本文主要分析上海戏剧学院2021年艺术类本科招生变动情况。
下图展示了2017-2021年北京舞蹈学院本科招生计划情况,今年上海戏剧学院再一次扩招,拟招生550人,对艺考生来说是一个机遇。
图1.上海戏剧学院2017-2021年本科招生计划数
数据来源:上海戏剧学院本科招生简章
下表展示了上海戏剧学院在2020年和2021年的各专业(招考方向)招生情况,其中影视摄影与制作专业扩招20人,该校今年取消了视觉传达设计专业和舞蹈表演(国际舞)专业的招生计划。舞蹈表演(芭蕾舞)、数字媒体艺术、表演(京剧)等专业均有小幅扩招。
表1.上海戏剧学院2020-2021年各专业(方向)招生计划数
数据来源:上海戏剧学院本科招生简章
注:招生计划变化中“+”、“-”表示2021年较2020年招生计划的增加和减少
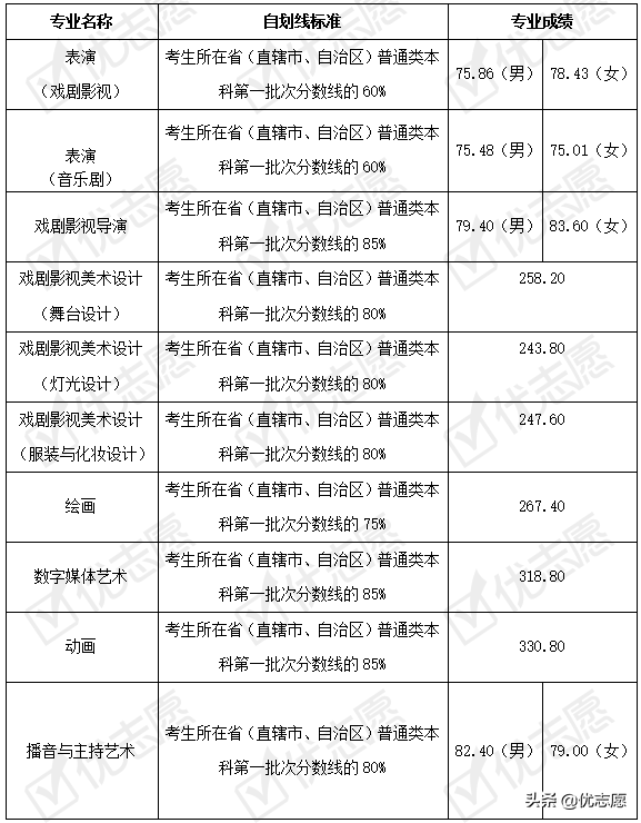
下表展示了各专业录取分数线,自划线标准即最低文化分要求,其中,戏剧影视导演、数字媒体艺术等专业对考生文化分要求较高,需要达到所在省(直辖市、自治区)普通类本科第一批次分数线的85%,而表演(京剧)、表演(木偶)等专业(方向)仅需达到所在省(直辖市、自治区)普通类本科第一批次分数线的45%,甚至更低,各专业对文化分要求差异较大。
表2.年上海戏剧学院本科各专业录取分数线
数据来源:2021年上海戏剧学院本科各专业录取分数线【艺术类校考专业】
本文为优志愿原创作品。未经著作权人授权,禁止转载和使用,否则将承担法律责任。
填志愿时在大厚本上翻找资料,很容易遗漏掉一些不错的院校,优志愿分享高考资讯、填报志愿、大学、专业等相关的信息,帮助您轻松获取历年分析。
版权声明:我们致力于保护作者版权,注重分享,被刊用文章【上海市戏曲学校分数线(高考志愿填报分析)】因无法核实真实出处,未能及时与作者取得联系,或有版权异议的,请联系管理员,我们会立即处理! 部分文章是来自自研大数据AI进行生成,内容摘自(百度百科,百度知道,头条百科,中国民法典,刑法,牛津词典,新华词典,汉语词典,国家院校,科普平台)等数据,内容仅供学习参考,不准确地方联系删除处理!;
工作时间:8:00-18:00
客服电话
电子邮件
beimuxi@protonmail.com
扫码二维码
获取最新动态
