本内容来源于@什么值得买APP,观点仅代表作者本人 |作者:Wilson学长
大家好,我是Wilson,专注家用电器的研究,旨在用最通俗的语言告诉大家如何选购合适的家用电器,有兴趣请关注@Wilson学长
本文为将近一万字的长文,将系统性的介绍冰箱类型、冰箱性能参数以及大家在选购冰箱时的注意事项。前半部分主要告诉大家选购冰箱时需要看哪些参数,后半部分是各大品牌冰箱的介绍以及性价比高的冰箱的推荐,虽然前半部分较长,但大家细看都可以理解,所以我建议大家在选购时还是要看一下,其实看明白了前半部分,后半部分不用看就可以自己去挑选了。
注:本文为原创文章,禁止任何形式的抄袭,洗稿,转载,一经发现,将采取必要措施!!!
因为我当前文章全平台发布,所以如果你抄袭到其他平台,我也会不惜一切代价举报,请抄袭者慎重。
本文我就将以大家都能看懂和理解的描述详细介绍冰箱选购的注意事项。
本文按照如下进行讲解:
1.冰箱选购时需要注意哪些内容?
1.1 冰箱类型:单门or双门or多门
1.2 冰箱面板:钣金or钢化玻璃or陶瓷
1.3 能效等级:一级or二级
1.4 制冷方式:风冷or直冷
1.5 循环系统:单循环or双循环or多循环
1.6 压缩机运转方式:定频or变频
2. 冰箱还有哪些实用的附加功能?
2.1 冷冻能力
2.2 保湿保鲜
2.3 抑菌除味
2.4 噪音值dB
3. 各大品牌冰箱有何特点以及如何挑选?
3.1 5000元以下中端冰箱推荐;
3.2 5000元以上中高端冰箱推荐;
欧洲品牌:西门子、博世日本品牌:松下国产品牌:卡萨帝4.选购冰箱时其他的一些注意事项
4.1 冰箱两侧到底需要预留多少距离?
4.2 冰箱的气候类型怎么看,有何作用?
下面开始正文介绍,如果只想看冰箱推荐,请直接拉到第3部分,在这里也对推荐的冰箱进行了详细的介绍,而不是简单的罗列。第4部分主要介绍大家十分关心的话题,欢迎大家留言,会尽我所能补充上去的。
绝大部分朋友,多去卖场走走,基本也对冰箱的类型有了大致的了解,这里为了方便朋友查看,我再简单罗列下,按照大家宽度尺寸进行建议:
小尺寸需求:下面四款是小厨房首选的门类型,尤其是宽度有限的厨房。当前单门冰箱和上下双门冰箱基本被淘汰了,所以大家不要考虑了,重点考虑三门冰箱和日式多门冰箱,他们的宽度大都在600mm左右,容量在300-450L之间不等。三门冰箱比较传统,也比较实用;日系多门冰箱优点在于容积率高,小小的尺寸就能做到很大的容量,以东芝为代表,但也有一部分缺点,比如冷冻室偏小等,不一定适合中国家庭的需要。
当前大家对冰箱的容量需求越来越大,很多都是500L起步,有些要求600L。针对这部分朋友,冰箱的选择主要可以看看下面几款:法式四门、十字对开门、T型三门和对开门;
1)其中最优的选择是法式四门,上面是大冷藏,下面是两层冷冻,冷藏和冷冻空间分配均匀,而且普遍性能好,当然相比于对开门容积率高,冷冻室的抽屉也可以大范围抽出来,而对开门的抽屉却只能抽出一半,使用也是法式四门最方便。所以这几款最建议的是法式四门;
2)除了法式四门,其次建议的是十字门和T型三门。十字门和法式四门的区别在于把下面的两层冷冻室的抽屉分为了六个小抽屉,上面冷藏室还是不变,主要适合的是冷冻种类多,喜欢细分的家庭。T型三门最近也越来越多,很多情况下右下角的室是变温室或者零度室,使用也比较灵活。
3)这里面其实性能偏差的主要就是对开门,一方面是每次开门后,冷热交换面积大,冰箱的恒温性很难保证,保鲜也相对偏差,耗电量也大些;另一方面就是使用也没那么方便。但依旧有不少朋友喜欢对开门,主要原因是看着大气,并且价格相对便宜,绝大部分在5000以内,万元以上的少之又少。
当然前面说的并不绝对,现在冰箱的类型越来越多,像西门子的冰箱,上下两门的也有629L大容量的,而且还真有不少朋友问这款。
选购建议:
大尺寸优先选择法式四门和十字对开门;小尺寸可以看日系多门和上下三门冰箱。很多朋友在网上选购冰箱时,经常容易忽视面板的选择,也有些朋友有疑问,同样品牌同样尺寸同样功能的冰箱,为什么钢化玻璃的面板就比金属钣金的贵那么多,这里就简单给大家科普下:
目前市面上的冰箱面板主要有三种材质,我分为称之为一代面板,二代面板,和三代面板;
一代面板:金属钣金面板二代面板:钢化玻璃面板三代面板:新型材料面板这三代面板一代比一代贵,目前市面上逐渐成为二代面板钢化玻璃面板的天下,价格相比于金属钣金面板也贵一些。当然三代的新型材料面板主要有西门子的陶瓷面板和博世的岩瓷面板,价格就更高了。
冰箱作为24小时运转的电器,很多朋友在购买前肯定想知道耗不耗电,这里就涉及到了能效等级这个概念。
2016年10月1日开始实施冰箱能效新国标,GB 12021.2-2015,而旧版的能效表示下侧写有 GB 12021.2-2008字样,下图是新老能效标签的对比示意图。也就是目前市场上2016年10月1日生产的冰箱都是采用新国标冰箱能效标准。
那冰箱能耗新国标相比于旧版本有什么变化,有下面几点我们需要了解下。
新国标依旧采取5级的能效标准,1级产品最节能,表明产品已达国际先进水平;新国标完善了产品能效的评价与计算方法,更符合实际使用情况;新国标提高了标准和要求,新标准2级甚至比旧版1级还要节能。比如商品首页上如果是新国标1级的话,一般会在详情页上显著标识的。
如果不是1级,可能就低调不写了,但在商品介绍了会有介绍,大家一定要看一下,毕竟冰箱是24小时运转的电器,是否节能是很多人关注的信息。
这里需要纠正一个概念,那就是并不是2级能效就一定比1级能效省电。比如看下图,左侧是2级能效,综合耗电量是0.95,而右侧是1级能效,综合耗电量却是1.04。这里再给大家解释一下:
能效又称能源效率,指的是对电能的利用率,是指在耗电相同的情况下,它对一定空间的制冷能力。能效是一个综合性能指标,不仅和压缩机性能有关,还和蒸发器的材质,保温材料的厚度等等都有关系。所以能效等级为1级的综合节电性能是最好的,对应的技术也是好的。这就可以理解,为什么有的2级能效反而比1级能效省电。一般1级能效价格也相对较高,如果追求性价比,2级能效也是不错的选择。
选购建议:
一级能效>二级能效
风冷冰箱,又称为无霜冰箱,高温空气流经内置的蒸发器冷却后,冷气被吹入冰箱,不断循环,从而降低冰箱的温度。风冷冰箱优点就是无霜,制冷速度快(强制循环),控温精准,风冷冰箱的无霜并不是不产生霜,因为只要有热交换肯定会有霜形成,只不过霜在冰箱内部,我们肉眼看不到,所以称为无霜。这部分霜,冰箱会通过除霜加热系统除去,也不需要手动完成。风冷冰箱也有一定的缺点,一方面是结构复杂,成本较高,另一方面就是食物容易被吹干。一般风冷冰箱想食物保持水分,我们日常可以通过保鲜膜将食物中的水分进行保持;
直冷冰箱也称“有霜冰箱”,其内部是由蒸发器通过热传递吸收冰箱空气中的热量而使冰箱冷却降温,是采用空气自然对流的降温方式。相比于风冷冰箱,优点:成本低,保鲜水分不流失,两门经济型冰箱居多,但缺点也显而易见,那就是内部结霜,需手动清除,这也是最受诟病的地方;其次就是冷量分布不均匀,制冷效果差。
当然,也有风直冷混合式,即冷藏用直冷,起到保鲜效果,冷冻用风冷,无霜且控温精准。但这种混合式结构更加复杂,成本更高,在西门子/博世有几款混冷冰箱。
所以目前一般高端机型,都是混冷、风冷冰箱,直冷冰箱还是以经济型为主。
选择建议:
混冷>风冷>直冷
风冷冰箱又分为单循环、双循环和多循环
单循环只有一个蒸发器,即冷藏室、冷冻室和变温室都共用同一套制冷系统,这样会造成一个室需要制冷时,另一个室被迫降温,而需要降温的室也会因为制冷剂不够而达不到目标温度,冰箱压缩机频繁启动也会造成耗电量增加等问题;当然还有一个最严重的问题,那就是容易串味。
双循环即有两个蒸发器,冷藏,冷冻各一个,通过主控板控制电磁阀的开关,来控制温度。冷藏和冷冻独立控温,互不影响。
多循环,三门温区的冰箱采用三循环系统。
这里需要注意一点,很多冰箱的制冷方式写的是双风路循环。双风路循环不等于双循环,双循环是指两个蒸发器,而双风路只是两个风路,但很大可能还是只有一个蒸发器,还是有串味问题的。
这里说的双循环或者多循环可以规避串味,这里的串味指的是不同室之间的味道互串,比如冷冻室和冷藏室,但冷藏室里面的食物产生的味道就得通过净味除菌来避免了。当然最好的办法还是用密封盒或者保鲜袋。
选择建议:
三循环>双循环>单循环
在很多家电选购时,经常会听到定频和变频的说法,尤其是在空调领域,大家也知道变频比定频好,那变频和定频分别指什么,我们来了解下:
定频和变频的区别在于压缩机的转速是固定的(定频)还是可以随着温度可变的(变频)。变频冰箱相比于定频冰箱优势很明显,主要体现在下面几点:噪音小:定频冰箱因为本身特性需要频繁的启动来保持温度,所以会带来更大的噪音;而变频则随着温度实时调整,不会出现频繁启动问题,噪音小很多;保鲜好:定频冰箱在温度低时再启动压缩机,频繁的启动会造成温度不恒定,保鲜效果较差;而变频冰箱可以让温度保持恒定,自然而然也会带来更好的食物保鲜效果;更节能:压缩机在启动时耗电最大,定频频繁启动带来更大的耗电量,变频相比于定频来说,会省电很多。从各个方面分析,变频都强于定频,所以目前绝大部分冰箱都采用变频。
选购建议:
变频>定频
以上都属于冰箱的基本性能,当然除了基本性能外,现在各大从保鲜技术升级、分区存储、除菌、除异味等方面入手,实现持久保鲜。下面我们就看一下有哪些附加功能是需要我们重点关注的。
在冷冻能力之前,要提前强调以下,我们选购冰箱时,虽然冷冻能力也很重要,但我们更应该关注的是保湿保鲜。什么是冷冻能力,我们先来看一下这个概念:
旧版国标:冰箱的冷冻能力是指冰箱在24h内可以将多少斤牛肉从25℃冷冻到-18℃。新版国标:冰箱的冷冻能力是指冰箱在12h内可以将多少斤牛肉从25℃冷冻到-18℃。从这个概念上我们也能理解,冰箱的冷冻能力主要和两方面有关:1、冰箱冷冻室的空间大小;2、冰箱的制冷性能。所以不能单单从冷冻能力来推断制冷性能,因为还是和冷冻室容积有关的。
下面我们来说下相同冷冻室容积下,冷冻能力越强,有什么好处:可以更好的锁住食物内的水分和营养,这样在解冻时才能有更好的口感。
按照旧版国标,大容量的冰箱冷冻能力在12kg/24h基本就足够了。一般日式冰箱相对冷冻能力偏低一些,如果有冷冻需求较多了,可以重点关注下这一点。
保鲜功能对于冰箱来说,基本属于命脉,只有保鲜功能做好了,才能获得市场的认可。我们先来普及下食物的保鲜最佳环境:
研究表明,温度在0℃~10℃,相对湿度在 90% ~95 % 的 环 境下,果蔬的呼吸强度大大降低, 蒸腾作用受到抑制,能够最大程度的保证果蔬原有的新鲜程度和营养成分。
来自参考文献1:浅谈电冰箱保湿保鲜技术的发展
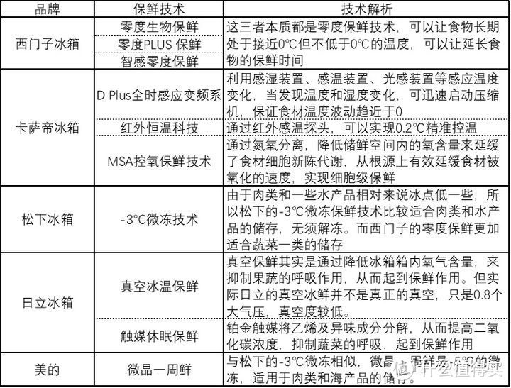
不同的品牌针对保湿保鲜也都有各自的技术,比如松下的零下三度微冷冻技术,西门子的零度保鲜技术,卡萨帝的控氧保鲜,海信的真空保鲜等等。保鲜技术绝对是各大品牌立根之本,也是大家要重点关注的内容。
目前保鲜技术主要有两大方向:1)温度控制,如零度保鲜和微冻技术;2)气体调节,如控氧保鲜和真空保鲜。
下面是我目前梳理的主流冰箱的保鲜技术,大家在后面选购各大品牌冰箱时也要重点关注相应的保鲜技术。
冰箱可视为我们日常生活的小仓库,瓜果蔬菜、鱼肉海鲜都放在里面,难免会出现异味,若没有抑菌除臭功能,时间长了很容易滋生细菌,不同品牌在除菌方面也做了很多努力,比如松下的Nanoe纳米水离子技术和银离子抗菌除味技术,海尔的ABT动态杀菌技术,TCL的AAT负离子养鲜技术,西门子冰箱的IZA抗菌净味系统等等,各大厂家各有自己特点,也是我们重点关注的内容。
如果冰箱放在厨房,我们可能对冰箱的噪音关注度会小一些,如果放在客厅,那我们就得多关注下冰箱的噪音值了。
冰箱的噪声影响因素很多,我们先不考虑放置不平等外界原因的话,单考虑冰箱本身,影响因素主要是压缩机工作的声音。国标要求,冰箱的噪音应该低于45分贝,如果超过了42分贝,我们就可以很明显的感知,现在一般都是控制在40以内,38分贝及以下就算很不错的效果了。
感谢很多朋友的建议,希望可以增加不同价位的冰箱的推荐,因为毕竟不是所有人的预算都是买西门子,松下和卡萨帝。因此下文做一下调整,分为:
1)5000元以下中端冰箱推荐;2)5000元以上中高端冰箱推荐。
之所以不再细分更多价格区间,主要是因为这种大家电经常会有活动,价格浮动也很厉害,所以提醒下各位,
5000元以下,主要从国产品牌里面选择,我们首先先了解一下国产品牌有哪些。
国产品牌:目前国内的冰箱市场已经是国产品牌的天下,海尔市场份额第一,美的第二,西门子屈居第三。其中海尔冰箱不仅是国内第一,在全球的销量也是排名第一,所以国产冰箱的实力不容小觑。
海尔旗下又分三大品牌:从低端到高端依次为:统帅-海尔-卡萨帝。其中卡萨帝定位高端品牌,质量控制也相对更加严格,是我很喜欢的一个品牌,我家就买的卡萨帝。卡萨帝价位高,所以将在预算5000以上那一档进行介绍。
美的旗下也分三大品牌:从低端到高端依次为:华凌-美的-凡帝罗,其中凡帝罗也是定位高端品牌,但实际市场的认可度不高,远不如卡萨帝。
当然还有海信容声等品牌,定位中低端市场。
国产品牌里面,我还是比较推荐海尔,其次是容声、美的。海尔的整体品控比容声强,容声和美的的性价比比海尔高,但质量稳定性不如海尔。建议5000以下这档,建议首选海尔。如果追求性价比,推荐容声。
海尔冰箱
海尔冰箱BCD-477WDPCU1,十字双开门,容积477升
主要参数如下:
压缩机类型:变频;制冷方式:风冷;能效等级:2级;循环系统:单循环;抑菌除味:T·ABT
这款十字双开门冰箱是款性价比很高的产品,477L的容积,冷藏314L,冷冻163L,变频控制,并且主打变频压缩机和变频离心风机双变频,风冷无霜,单循环不可避免造成串味,但又有T·ABT全时杀菌技术作为弥补。并且机身厚度只有666cm,很容易和中式橱柜相融合。在这个价位下算是很不错的产品了。
海尔十字对开门想要1级能效的,5000左右的,可以看下面这一款:
海尔BCD-471WDEA
主要参数如下:
压缩机类型:变频;制冷方式:风冷;能效等级:1级;循环系统:双循环;抑菌除味:T·ABT
这款的布鲁刚面板颜色也更受欢迎,综合耗电量只需0.8,静音效果也更好,噪音只有36dB,上一款是38dB。总容积和上一款差不多,分区也一样,其他的差异不大。这款也是5000这个价位内海尔少有的几款双循环之一,还是比较推荐的。
但海尔471常年处于缺货状态,后面有货了我再加上链接。
海尔冰箱BCD-328WDPD,法式四门,容积328升
主要参数如下:
压缩机类型:变频;制冷方式:风冷;能效等级:1级;循环系统:单循环;抑菌除味:T·ABT
这款法式四门冰箱,328L的容积,其中有变温室30L,冷藏室181L,冷冻室117L,其中变温室可以满足不同的需求,但如果需求固定的话,变温室稍微有些浪费,但有总是会多一个选择。同样是双变频,相比于上一款更好的静音效果,只有35分贝。风冷无霜,通过T·ABT杀菌一级能效,相比上一款的二级能效有了显著提升。
海尔冰箱BCD-408WBPBU1,法式四门,容积408升
主要参数如下:
压缩机类型:变频;制冷方式:风冷;能效等级:1级;循环系统:单循环;保湿保鲜:母婴空间;抑菌除味:DEO净味;
很多朋友冰箱尺寸宽要求在700mm附近,前面这款328容量偏小,后面这款545尺寸又偏大,这些朋友倒可以看这款408法式四门,408L的容量3-4口之家使用正合适。这款408有单独的DEO净味,这款可能比较吸引年轻朋友的就是这样一个单独的母婴室,其实这个就是个变温室,如下所示,有三种模式可选,珍品,母婴和零度,设置还算比较方便。
海尔冰箱BCD-545WFPB,十字对开门,容积545升
主要参数如下:
压缩机类型:变频;制冷方式:风冷;能效等级:1级;循环系统:单循环;保湿保鲜:阻氧干湿分储;抑菌除味:T·ABT
经常有朋友问到这一款,那我就列出来和471做个对比,其实相同点大家从主要参数可以看出来:双变频,1级能效,同样都是T.ABT除菌。但区别也容易看出来,545容量更大,但是单循环,471容量小一些,面板是不锈钢,但是双循环。两款其实优惠完价格差不多,看大家怎么选吧。
海尔BCD-556WSGKU1,十字对开门,容积556L
主要参数如下:
压缩机类型:变频;制冷方式:风冷;能效等级:1级;循环系统:三循环;保湿保鲜:干湿分储、全空间保鲜抑菌除味:全空间超净系统
在海尔这真是难得看到一款三循环的,这款说实在的,在海尔的配置里面,算是相当不错的了,各方面都是挺厚道的,既是三循环,又有全空间保鲜,并且搭配全空间超净系统,除菌率达到99.999%,比卡萨帝的都优秀,所以综合来看,这款价位比相同配置的卡萨帝便宜,还是比较推荐这款的。
这里顺便解释下全空间保鲜:
海尔的全空间保鲜,其实很好理解,除了冷藏室的保鲜外,还有冷冻室的保鲜。冷藏室通过干湿分储起到保鲜作用,冷冻室与其说是保鲜,不如说温控精准更好理解一些。通过精准的温控可以使冷冻室的肉类更好的保存。从下图的宣传图也可以看出来,不管是0℃左右的保鲜还是-18℃的保鲜,都实现精准控温。
海尔BCD-552WSCKU1,十字对开门,容积552L
这款是海尔今年的新品,同样也是三循环,相当于前面海尔556的低配款,价格比556便宜1000多,相当于8000以内可以买到海尔的三循环的十字对开门,直接把这个价格下拉了1000多,算是给大家更多的选择吧。
这款比前面556主要便宜的原因在于:
这款的面板和前面556面板都是玻璃面板,但556的面板质感更优;这款552的除菌不如前面这款556,556是全空间超净系统,算是海尔最好的除菌了,这款552是冷藏DEO净味,冷冻植萃杀菌净味,跟全空间超净有差距;这款552的耗电量和噪音都比556略大,重量还比556轻9kg,差异都不算大,算合理范围内。不管怎么说,海尔也算是可以在8000内买到三循环的冰箱了,也是个不错的选择。
容声冰箱
容声冰箱最大的优点就是性价比高,最大的缺点就是品控做的一般,产品质量的稳定性一般,其中吐槽比较厉害的还是噪音控制,所以在选购冰箱时,如果追求性价比,那容声是个不错的选择,相同的冰箱性能,价格比海尔低不少,但如果对品控担忧,那就加些钱选择海尔。在收货时强烈建议先验货再签收,原因你懂的。下面我就推荐几款目前容声冰箱中性价比较高的产品。
容声冰箱BCD-410WD11HPC,T型对开三门,410L
主要参数如下:
压缩机类型:变频;制冷方式:风冷;能效等级:2级;循环系统:双循环;抑菌除味:AIF保鲜系统;
这款整体来说,应该算是容声可选择的入门款:
外观方面:这款的面板是钢化玻璃的,而前面两款是彩钢的,钢化玻璃造价更高,也明显上一个档次。分区方面:410L的容积,其中冷冻158L,冷藏150L,零度养鲜馆102L,零度养鲜馆其实就是-5℃至5℃的变温室,可起到蔬果的保湿保鲜效果。性能方面:2级能效;变频控制;双循环系统,可有效避免串味问题;Air Filter保鲜系统,可有效抗菌;整体来看,这款410是个不错的产品。
容声这样T字三门的还有一款558的,有朋友留言问到了,这里给大家对比下:
容声冰箱BCD-558WD11HPA,T型对开三门,558L
这款558基本属于前面410的升级款,除了面板不如410(钢化玻璃),其他的方面还是比410优秀的。下面我们看一下:
同样是双循环,都可以避免串味,410是Air Filter抗菌,而558是负离子动态除菌,当然是除菌更好;410是二级能效,558是一级能效,558的容量更大,但反而耗电量更小,410综合耗电量是1.09kWh/24h,而558是0.91kWh/24h.558分区更多一些,当然这个不同人喜好不一样,有些人喜欢分区多的,有些人喜欢分区少的。558的价格合410差不太多,但性能还是提升很多,基本是4000这个预算下不错的选择了。
也有朋友问到了容声556,也就是下面这款,BCD-556WD16HPA
这款容声556是整体表现很均衡的产品,冰箱基本该有的都有了:
循环系统:这款是双蒸发器,也就是双循环系统。产品页介绍的是双制冷系统三循环,这里的三循环其实是风路循环,真正的是看双制冷系统。保湿保鲜:这款写的是养鲜系统4.0,名词看着很高大,实际就是温控精准,该送风时均匀送风,并且配合保湿。所以保湿保鲜还是不错的;除菌系统:冷藏室采用的是负离子动态除菌,冷冻室是铜离子除菌,所以冷藏冷冻都有除菌净味。如果想看看容声的十字对开门,可以看看下面这两款:
容声BCD-452WD12FP
这款容声452基本是4000这个价位内,性价比很高的产品了:
循环系统:这款是双蒸发器,也就是双循环系统。可以有效避免不同室之间的串味。保湿保鲜:保鲜方面,这款主打全生态养鲜,号称特定长度的波长照射食物,促进光合作用,我个人认为这个噱头更多一些,实际功效很值得怀疑。但360°立体送风使送风更均匀倒是有一定的效果,这款也有干湿分离;总体来看保鲜跟前面556有些差距。除菌系统:冷藏室采用的是钯银离子除菌,冷冻室是铜离子除菌,所以冷藏冷冻都有除菌净味。容声BCD-516WD16FP
容声一直主打性价比,相同价位下,比海尔配置要高一些,比如这款容声516,温控、保湿、双循环、除菌除味都是比较齐全的,用它官方的话说就是净(冷藏冷冻都有除菌,除菌率99.9%)、水(干湿分储和湿度控制)、风(双循环)、温(雷达感温)。所以综合看这款产品还是比较全面的,挑不出什么问题。
所以容声的产品相对来说,性价比高很多,可以对比同价位的海尔。
美的冰箱
在讲美的冰箱前,我们先了解美的冰箱的历史。我们都知道海尔集团就是以冰箱起家的,在1984年就开始了专心致力于冰箱的研究;而美的冰箱是靠2002年收购荣事达冰箱厂才开始了冰箱的制造。所以虽然美的集团发展了很多年,但美的冰箱却是在2002年以后才逐步上市,冰箱这块的整体实力跟海尔差距还是很大的。所以很多人不理解为什么相同性能参数的冰箱,美的比海尔便宜很多,或者相同价格的冰箱,美的的性能参数比海尔也好看很多,主要原因还是实力差距较明显,只能打性价比这张牌,即使这样,消费者也不买账,海尔的销量依旧远远甩开了美的冰箱。从产品的质量上来看,海尔冰箱也比美的冰箱稳定,这是比单纯的性能参数更加重要的一点。所以我的建议是,如果预算充足,国产还是选择海尔,如果预算有限,但什么都想要,可以考虑美的冰箱。
下面我就来介绍几款美的冰箱里面性价比不错的。
美的BCD-540WKPZM,540L,对开门
压缩机类型:变频;制冷方式:风冷;能效等级:1级;循环系统:单循环;抑菌除味:铂金净味;
这款美的540在这个价位下是一个不错的选择,分区更讲究,也有专门的果蔬区;单蒸发器单循环,并不是真正意义的双循环;好在有铂金净味,主要这个是抗菌率99%,不是除菌率,也就是这个只净味不除菌,大家不要搞混了。
美的BCD-513WTPZM,513L,十字对开门
压缩机类型:变频;制冷方式:风冷;能效等级:1级;循环系统:双循环;抑菌除味:铂金净味;
美的的这款十字对开门相对于前面这款对开门,空间布局更加合理,冷藏室里面增加了可调湿空间和三档变温室,这个还是比较实用的。性能也提高很多,一级能效,双循环系统,铂金净味除异味,注意是只除异味不除菌。不过我个人建议如果预算可以加些,首选下面这款美的508.
美的BCD-508WTPZM,508L,法式四门
压缩机类型:变频;制冷方式:风冷;能效等级:1级;循环系统:双循环;抑菌除味:PST智能离子净味技术;
这款法式四门,整体性能和前面的513差不多,主要的差距在于抑菌除味上,这里给大家详细科普下:
铂金净味:只是起到净味作用,异味减少,也可以间接起到抗菌作用,但没有杀菌作用;PST智能离子净味:是通过释放大量活性离子起到19分钟急速杀菌作用,杀菌率达到99.99%,同时也可以去除异味。别看抗菌和除菌只差一个字,但实际差距是很大的,很明显可以起到杀菌作用的PST智能离子技术更好一些。
5000以上冰箱选择会更多,比如西门子,松下以及卡萨帝,下面我针对这几个品牌分别展开介绍。
欧洲品牌:西门子、博世
博世和西门子是一家公司,叫博西家电,由西门子和博世共同组建,现在已经是博世集团的全资子公司。
博世冰箱和西门子冰箱可以视为一条生产线上的产品,核心技术都一致,只是贴牌不一样罢了。
我们前文提到保湿保鲜一直是各大厂家的立根之本,在保湿保鲜方面,西门子冰箱做的相当不错,西门子在02年就推出了三门0度保鲜冰箱,其他品牌才慢慢模仿有了各自的保鲜技术。什么是零度保鲜呢?其实零度保鲜技术可以让食物长期处于接近0℃但不低于0℃的温度,可以让延长食物的保鲜时间。为什么要无限接近0℃却不低于0℃可以取得最好的保鲜效果,这里给大家解释下,因为0℃是水和冰的临界点,当低于0℃时,食物中的水会结冰,从而造成细胞壁破裂,影响食物的营养价值。这也是为什么西门子冰箱一直在追求零度保鲜技术的原因。
西门子冰箱在零度生物保鲜的基础上又升级了零度PLUS保鲜和智感零度保鲜,三者都是零度保鲜技术,只不过做了一些升级优化。
那这三种零度保鲜分别有什么区别:
第一代零度保鲜:零度生物保鲜,这个是西门子最初的零度保鲜,这个零度保鲜只能精准控温,保证冷藏室的温度在0℃上下小范围浮动,起到保鲜效果,但冷藏室的湿度是不可调的;第二代零度保鲜:零度Plus生物保鲜,这个相比于第一代,提升的点是不仅温度可以精准控制,湿度也是可调的。我们都知道冷藏室性能好坏主要还是看保温和保湿,第二代零度保鲜就做到了这一点。第三代零度保鲜:智感零度保鲜,这个相对于第二代零度保鲜,提升的点在于,温控方面,更多的传感器保证更精准的控温;保湿方面,配合电脑控制,实现双区控湿。所以在选购西门子冰箱时,看看是否有零度保鲜技术。
西门子冰箱噪音都不是很小,即使下面提到的对开门还是对开三门,噪音都比海尔或者卡萨帝偏大一些的,适合放厨房这种有隔音的地方。噪音大家一定要注意,如果真的很在意噪音,那就不要选西门子。
下面按照价格由低到高,推荐了三款对开门,十字对开门和三门,分别有各自的特点和优势。
西门子对开门冰箱KA50NE20TI,502L
这款是西门子的爆款系列,502L对开门变频冰箱。价格在5000左右,主打是超薄设计。颜值还是很给力的。
总体来看,这款冰箱可以满足日常需求,如果价格合适可以入手,但如果追求更高的品质,还是建议选择下面推荐的两款。
有朋友问到了西门子610,特在此增加和502的对比
西门子对开门BCD-610W(KA92NV02TI)
这款610是西门子的一个老款型号,在2015年1月就上市了,也是一个经典型号。610和前面的502区别如下:
610的优势:610是双循环,两个蒸发器,502是单循环,一个蒸发器,所以610还是比较厚道的。502的优势:502是2019年1月的新款,那相比于老款性能缩减了一些,就是上面提到的双循环变为单循环;但502优势在于他的超薄,总厚度636,而610总厚度在714,所以这是502新款的一个优势点。所以大家根据自己的需求选取,想要超薄的,选择502,想要性价比,选择610.但610有个遭吐槽最多的就是噪音问题,尤其放客厅的朋友们一定要注意。
西门子对开门又新上市一款630,有朋友问到了,所以这里介绍下:
每满1000元减100元 满1件打9.5折
查看更多商城
这款西门子630是2021年3月份刚上市的,比610价格高2000左右,价格主要高在下面几点:
610是二级能效,630是一级能效,针对这个容量的冰箱,耗电量差距还是比较大的;同样是双循环,630的噪音比610小很多,630的标称值37dB,而610是42dB,所以应该是610的噪音问题被吐槽太多,在此基础上做了优化。综合看下来630比610更值得购买,但当前处于无货状态。
西门子十字对开门冰箱:KM46FA09TI
这款十字对开门是西门子冰箱的爆款,也是性价比超高的一款。452L容积,变频控制,
关于制冷方式:我们前面也提到了直冷有霜,风冷无霜但容易风干食物,而这款制冷方式采用混冷,冷藏室和零度室都是直冷,可以保证果蔬不被风干,做到保湿保鲜;而冷冻室采用风冷,保证无霜。关于循环系统:冷藏室,零度室和冷冻室采用三个独立的循环系统,可以保证精准控温,更重要的是不串味。关于保鲜保湿:这款是带零度生物保鲜的,也就是我前面提到的第一代零度保鲜,冷藏室207L,零度室96L,冷冻室149L。零度式空间稍微有点小,但日常放一下果蔬也够用。与西门子452对应的,是下面博世这款452(KMF46S20TI),性能是一致的,区别在于面板上,博世这款是玻璃面板,颜值更高,如果两者价格差不多,优先选择玻璃面板的。
西门子三门冰箱:KA96FA12TI,569L
如果说刚才那款的零度室空间小的话,那这一款三门冰箱零度空间绝对会让你满意。569L容积,变频控制。
总体来看,这款是很不错的选择,很适合大户型家庭。
同样有朋友问,同样是569,为啥另外一款KA96FS70TI价格就贵几千,和上面的569区别是什么?这里告诉大家,这两款主要区别有三个:
一是面板不同,上面是金属钣金面板,下面这款是钢化玻璃面板,我前面也专门介绍了钢化玻璃面板价格就是比金属钣金面板价格高,当然颜值也高不少,所以就看大家愿不愿意为了颜值买单了。下面这款是零度PLUS,属于西门子第二代零度保鲜技术,前面有详细介绍。下面这款还带着旋转制冰盒。所以具体想要上面的569,还是想要下面贵一些的569,KA96FS70TI,就看你怎么看上面三个功能了。
博世法式四门冰箱:BCD-484W,484L
下面介绍一款法式四门的,颜值很高的白色百搭款。484L容积适合大部分3-4口之家,空间足够了。
这款制冷方式同样是混冷,这也是博西冰箱最厚道的地方,混冷相对于纯风冷优势还是很明显的。采用的是双循环系统,所以也不用担心串味问题。但有点遗憾的就是没有零度保鲜,这也是这一款略微不足的地方。本来这里放得是西门子的484,现在换成了博世的484,原因是博西本来是一家,核心技术一样,只是面板差异,这款博世的484玻璃面板更好看,并且很多朋友反馈西门子484面板颜色太白,不好搭配家里风格,那可以看看这款博世的484,是很不错的选择。以上是西门子冰箱的介绍,基本在2万以内的冰箱,博世和西门子冰箱的技术没有什么区别,下面我们再介绍几款博世高端冰箱(2万以上),我们来看一下高端冰箱主要优势在哪里。
博世 三门对开门冰箱KAF96P90TI,569L
高端冰箱不仅仅是性能方面碾压对手,更开始追求更高层次的颜值。就拿博世来说,上面这款面板是岩瓷面板,用博世官方的称呼,这是一款为艺术献“身”的冰箱,岩瓷面板也是博世首创。那岩瓷面板到底是什么?其实是将天然的火山岩矿物质1200℃高温烧制后再高压压制的3mm的面板。如果家里风格是冷色系,那这岩瓷面板绝对是你的最爱。这款面板除了颜值高以外,厉害之处在于可以随时涂鸦,并且拿湿巾一擦就可以擦除。比如下图涂鸦的生日快乐。
图片来自“https://www.sohu.com/a/307551653_299990”
讲完颜值,我们回归到性能:
能效等级:2级能效;制冷方式:混冷;循环系统:三循环;保湿保鲜:维他保鲜;
这款三门对开门冰箱,总容积569L,冷藏219L,冷冻215L,维他保鲜室135L,每个分区的空间足够大。混冷,三循环,保湿保鲜该有的都有,但这个价位的能效竟然是2级能效,略显寒酸。当然这款主打的还是颜值。
当然既要颜值,又要冷冻能力强的,可以看看这一款KFN96PX91C。因为价格过高,我就不放链接了,大家看看就可以了。
这款法式四门冰箱,同样是岩瓷面板,但看颜值,我认为没有刚才那款高,但性能方面和刚才那一款各有优劣。
优势:
一级能效,这才配得上高端冰箱的配置;双独立变频压缩机,有一个专为冷冻准备,所以冷冻能力很强,在8.5公斤/12h,冷冻能力强的好处我前文有写,感兴趣可以再去看看;同样是维他保鲜,保鲜方面基本相当。上一款是3循环,这一款是双循环,基本也打个平手。
劣势:
上一款是混冷,而这一款是风冷。纯风冷的最大缺点就是容易风干蔬果,但这一款的零度维他保鲜也足够优秀,可以弥补这个缺点;
至于以上两点,我认为三门对开门的性价比更高一些。如果想要冷冻能力强的,可以考虑法式四门的。
日系品牌:松下、日立、东芝;
日系多门冰箱在日本本土很有市场,但在国内销量一般,一方面是国产品牌的崛起,占据了大半壁江山,还有一方面是,日系多门冰箱在不太适合中国家庭,当然追求日系的也大有人在,我只是说一下普遍情况。
我们先来说一下日式多门冰箱有什么优点:
日系冰箱容积率很高,相同体积往往容积比其他品牌大,这得益于空间布局好,结构合理等因素
大部分配有制冰室,并且很多细节的设计体现出了日系一贯的风格。比如说松下冰箱采用顶置压缩机的设置,改变了传统的下置压缩机摆放,这样的好处就在于,顶部最里面空间很难伸手够到,所以顶置放置压缩机就是可以利用这部分空间而使得底部的空间变大。这项技术看似简单,实际难度很大,主要难点在于顶置有可能带来更大的噪音,在这方面,松下的表现就很不错。
上面是日系冰箱的优点,说它不适应中国家庭并不是因为它不够优秀,而是和部分中国家庭习惯有些差异。
冷冻空间较小,不适合有大量冷冻需求的家庭;日系冰箱分区较多并且十分精细,但每个分区都不是很大,适合有条理有收纳习惯的家庭,如果是工作较忙,喜欢把东西堆在一起,那日式冰箱则不适合你。松下的顶置压缩机,虽然噪音已经控制的不错了,但噪音还是偏大的,有噪音要求的慎选。松下大部分都是单循环,有几款双循环,串味问题存在,如果有除菌还稍微好点,没除菌慎选,所以不是很厚道。松下只建议多门,十字对开和法式四门都不建议!所以大家在选择日系冰箱时,一定要看一下自己的家庭属于哪种类型的,只有合适的才建议买入日系冰箱。
前面我已经提到了松下多门冰箱的优点,比如:置顶式压缩机布置让空间更加合理;-3度微冻可以让肉类短时间实现最大程度的保鲜;Nanoe纳米水离子技术和银离子抗菌除味技术可以有效的抑制细菌的产生;外观更加大气,比较上档次。当然,松下冰箱的价格也普遍偏高。
下面我推荐几款销量不错并且颜值较高的产品。
松下多门冰箱:NR-E531TG-S,498L
这款是松下容积498L,不锈钢的面板材质,颜值不如下面那款钢化玻璃的,价格比下面那款要低。
关于空间分布:这款空间布局和下一款有很大的区别,没有了制冰室,果蔬室也变成了变温室,冻结室的空间也相应变大,冷冻室容积略大一些。说实在的,NR-E531TG-S不是很推荐。
松下多门冰箱:NR-TE45ATX-W435,435L
这款松下多门冰箱属于中端款,容积435L,上面提到的优点基本都有,并且白色款式玻璃面板很显档次,基本属于百搭款。这里需要强调下,钢化玻璃的面板比上一款的不锈钢的面板造价更高,也更上档次,所以普遍价格也更高。
松下多门冰箱:NR-EF50TX1-W,498L
这款是松下更高档的款式,价格比前两款高了不少。
首先我们先看外观,这款是同样是钢化玻璃的材质,整体很靓丽;这款的空间布局比刚才更加合理,总容积498L,比上一款大不少,其中最下层是84L变温室(-3~4℃),相比于上一款的果蔬室更加灵活使用。其他的如制冷和循环系统与上一款没有什么大的区别,但采用的是银离子除菌,没有上一款效果好。总体来看,想要变温室或者大容量的可以选择这一款,如果没有这个需求的,上一款性价比更高。
东芝冰箱:
在我的超薄冰箱文章中讲到,提到超薄保温层,不得不提的就是东芝的航空级超薄真空保温层,东芝冰箱的超高容积率也正得益于超薄的真空保温层。即使美菱的全面薄冰箱,论容积率,和东芝差距还是很大,600mm的宽度容积可以做到500L,也只有东芝了。另外东芝还有一个很良心的地方,那就是绝大部分款都是双循环的,这在其他两个日系品牌那是看不到的。即使东芝冰箱有很好的口碑,但实际的销量却十分惨淡,可以JD随便翻一圈,每款的销量连其他冰箱的零头都不如,当然原因也有很多,一方面东芝的知名度相比于其他两款会弱很多,还有一方面就是售后也是吐槽较多的。
提到东芝,重点要讲下东芝冰箱在国内的两个产地:
2005年,东芝在国内南海建立了生产基地,2006年开始生产,这里生产的才是真正东芝的代表产品,东芝的日系多门都是这里生产的。东芝南海基地生产的冰箱,很多都是畅销海外。东芝冰箱有些还是产自合肥,主要以法式、十字、对开门为主,这里产的东芝冰箱各方面都跟南海都有很大差距,是不建议大家选购的。所以大家不要再问东芝的法式四门能不能买了。下面我们来看下面这两款东芝冰箱,我们一起对比着来看
东芝GR-RM495WE-PG1A6,容积471L,宽600mm
GR-RM576WE-PG1A6
如果想要大容量的,看这款东芝的,这两款的共同点:
都是双循环,东芝在日系里面这方面做得是很不错的,松下基本没有双循环,日立也极个别有个双循环;两款都是真空隔热层,也是一贯日系作风,提高自有的容积率,并且没有削减性能;分区是一样的,都是如下的分区,果蔬室放在了中间层,也比松下和日立的最底层的果蔬室强很多,至少不用每次拿菜弯腰了,毕竟果蔬室是使用频率最高的。像自动制冰室,速冻锁鲜室这两款也都有;所以从上面看,两款的核心功能差异不大,都是值得选购的日系冰箱,那我们再来看下差异项:
除菌方式的差异:576这款是双重净味系统,光触媒搭配低温触媒,495只有光触媒;门款式差异:576这款上面冷藏室是对开门的,495是单开门的,多扇门,价格就贵不少;感温传感器:因为576容量更大,所以所需的感温传感器也更多些,是12个,比495多1个。所以再结合价格一起看的话,495性价比更高,当然如果想要大容量的日式冰箱,576是个不错的选择。
日立:
在介绍日立冰箱之前,我们要先知道日立的两大黑科技到底是什么。下面我们来分别介绍下:
黑科技1:真空冰温室。
我前面也提到了目前保鲜技术主要有两大方向:1)温度控制,如零度保鲜和微冻技术;2)气体调节,如控氧保鲜和真空保鲜。而日立的真空冰温室就是通过隔绝氧气,抑制食物的氧化。当然卡萨帝的MSA控氧保鲜也是这个原理。这里有一点需要澄清下,虽然叫真空保鲜,但实际内部只是0.8个大气压,离真空还远。0.8个大气压除了控氧以外,还可以通过内外压差使得密封性增强,也可以进一步起到保湿的效果。
黑科技2:铂金触媒休眠保鲜。
从这个名称来看,这个就充满着神秘感,实际的原理是铂金触媒可以除异味来提高二氧化碳浓度,从而降低食物的呼吸作用。其实也是气体调节,但这个实际效果如何,我不敢下结论。
所以买日立,这两大黑科技是绕不开的。
日立多门R-XG460JC,430L,深度643mm
能效等级:2级;制冷方式:风冷;循环系统:单循环;保湿保鲜:真空冰温室;触媒休眠保鲜
这款基本包含了日立当前主要的黑科技,真空冰温室和触媒休眠保鲜。毕竟买冰箱实际就是买冰箱的保鲜,所以很多人都是冲着这两大黑科技来的。这款还有制冰室,适合有制冰需求的朋友。相比于其他两个日系品牌,我认为日立的空间分区更加合理,但有点不太方便的是果蔬区放在最下面,因为果蔬是最常用的,所以需要经常弯腰打开果蔬室,这是这款日立的一个小缺点。
当然还有下面这款,R-HW540JC
能效等级:1级;制冷方式:风冷;循环系统:双循环;保湿保鲜:真空冰温室;触媒休眠
这款颜值真的很高,镜面玻璃面板,很上档次。相比于上一款,价格更高,上一款有的很技术这款都有,另外还有优势就是双循环,也是日立少有的双循环冰箱。还有一点优势就是一级能效。日立的容积率高一些,主要还是得益于真空隔热材料,这种材料价格是比较高的。我在超薄冰箱专题文章里也提到了,冰箱变薄不难,难就难在变薄还不影响性能,所以一般专业的做法就是采用这种真空隔热材料,当然成本也是比较高的,看下美菱的超级薄系列的价格就知道了。所以这款是很不错的选择,2万以上预算的朋友,建议考虑一下。
日立还是以多门见长,当然也有朋友问到了下面这款十字对开门,让我介绍下,那文中特意增加了这款。
日立R-FBF590GC,575L
这款放在这里,不是推荐大家购买,而是提醒大家不要购买,原因在于:
我们国内可以买到的日立,主要来自于两个产地:
日本;泰国;像我们知道的口碑比较不错的日立的日系多门冰箱都是日本进口,比如前面这款R-HW540JC,镜面设计,双循环,像真空冰温室和触媒休眠这些日立的黑科技也都有,关键是品控和做工都不错。
但泰国产的日立却和日本产地的日立完全不能比,一般泰国产的以对开门和十字门为主,做工和品控和日本产地的比不了,已经有很多朋友给我反馈过买了泰国产的日立踩坑的经历了。
所以大家选购日立,一定要先看产地,泰国产果断避开。如果看到谁在推荐泰国产的日立,也可以果断取关。
国产品牌:卡萨帝
我们先来聊下卡萨帝,卡萨帝定位高端品牌,用料很足,性能和欧洲品牌相比也不逊色。在能效方面,卡萨帝冰箱完爆我前面推荐的西门子和松下冰箱,目前京东在售的卡萨帝全系都为一级能效,而我前面推荐的西门子和松下的几款冰箱全部为二级能效。所以在挑选卡萨帝冰箱时,完全不用担心能效的问题。但最近卡萨帝冰箱陆续被用户反馈品控下降的厉害,大家也要注意下。
下面我推荐几款不同类型的市场认可度高的冰箱。
1、卡萨帝法式四门BCD-455WVPAU1,455L
这款卡萨帝法式四门,原石系列,颜值是不错的,但黑色系可能不如白色系容易搭装修风格,这个看大家自己的判断了,下面我来说一下功能:
关于尺寸:这款比较适合户型较小的家庭,宽700,深670,而且是自由嵌入式,即两侧只需预留2cm的开门距离即可,散热分布在两侧,底部和背部,散热空间足够大,所以两侧不用专门 预留散热距离;关于循环系统:这款是双循环的,所以大家不用担心串味问题,并且有动态涡流除菌,所以在抑菌除味方面不用担心;关于保鲜:有F-D Plus全时感应变频,温控比较精准,所以整体的保鲜效果是不错的。综合看,这款是小户型的不错选择。这款建议去我超薄冰箱文章里面去看看,有详细的对比。
2、卡萨帝十字对开门冰箱BCD-635WVPAU1,635L
这款也是卡萨帝原石系列,颜值不错,超大容量,很适合大户型大家庭。颜值大家可以去商品详情页去看看,但注意并不是原石面板,这款依旧是钣金面板,只是外面做了一层原始的纹理,摸起来有质感,下面我们重点聊一下功能。
当然还有其他一些智能化配置,比如智能WIFI手机交互,人体感应灯设计等等,这些只是增加高端的气质,我其实更关注的还是本身的性能。综合来看,这款冰箱性能是十分优异的。
当然还有一款629L的,和635的区别较少,除了容量小一些,剩下的区别主要是面板材质为不锈钢,光源些许差异,其他的都一致,有兴趣的可以进详情页看看。
3、卡萨帝BCD-629WDSTU1
经常有朋友问到这一款卡萨帝629,这款629跟前面的635性能是一致的,一级能效,三循环,连分区基本都是一致的,主要还是面板的差异,其实这款的面板更加时尚,价格比上面这款还便宜一些,所以卡萨帝十字对开门的,也可以选择这款。
4、卡萨帝法式四门 BCD-555WDGAU1,555L
这款卡萨帝法式四门是白色钢化玻璃面板,属于百搭款,颜值控可以看起来。555L的大容量对于一般家庭也足够了。
这款还有一个特点,就是冰箱厚度(除去箱门)才61cm,比较适合两种情况的家庭:
想做嵌入式的,因为一般的橱柜深度为60cm,所以和普通橱柜的深度一致;厨房门较窄,想将大冰箱搬入厨房是不可能的,所以这一款可能是一个最佳选择。我家在选择冰箱时就是这种情况,厨房门一共就65cm,又想买大冰箱,一般冰箱根本过不了这个门,所以这种情况这款冰箱就是你的最佳选择。下面是我家冰箱的实拍图,由于厨房是长条形的,所以没法正面拍全景,只能侧面拍个了。这款是2017年买入的BCD-429WDSS,使用已经两年多,相当满意,尤其是对于噪音这块,说实在的,基本没听到过这款冰箱的声音,所以在静音这一块简直完美。这款容量较小,有兴趣的可以看下。下次有时间了专门做个保鲜测评。
6、卡萨帝BCD-420WDGAU1
这款卡萨帝420是颜值很高的一款,玻璃白色面板,基本属于百搭款,喜欢白色的可以重点看一下。
关于保鲜技术:这款采用的是MSA控氧保鲜,我前面其实已经提到了,控氧保鲜属于气体控制的一种,最典型的代表就是日立的真空冰鲜,这款卡萨帝也是这个原理。从上图也可以看出来,其实MSA控氧保鲜主要就是上面一个保鲜室,而不是整个冷藏室。这个保鲜还是不错的。
关于杀菌抑菌:这款冷藏室和冷冻室都有杀菌技术,冷藏室是涡流动态杀菌,冷冻室是草本杀菌,所以在这款,这款卡萨帝做的还是不错的。这款也是双循环,所以不用担心串味问题
关于分区:这款最下层是宽幅变温室,其实主要还是当做冷冻室来用,因为冷冻室比较小,一般家庭可能不够,加上这个宽幅变温就基本够了。
所以想要白色款,可以看看这款。
经常有朋友有疑问,那就是我买冰箱,在冰箱的两侧到底需要预留多少距离。针对这个大家关心的问题,我专门给大家介绍下。
决定冰箱两侧预留多少距离主要有两个因素:1、门是否可以正常打开,即预留箱门打开的距离;2、散热是两侧散热还是底部散热,即预留冰箱的散热距离。针对这两个因素我们分别讲一下。
1、门是否可以正常打开?
这个其实很好理解,两侧要是不预留位置,门就打不开。下面我就以我家的情况给大家举例说明。
我家冰箱是这样的,左侧是墙,右侧是橱柜和台面。并且大家可以看出来,我家冰箱是突出台面的,也就是说即使右侧不预留距离,冰箱的右边开门基本不会有问题。但左侧是墙体,如果不预留位置,右侧门就只能打开90°,那么冷藏的抽屉就抽不出来了。
这是我家冰箱左右两侧预留的距离:左侧8cm,右侧5cm。
我们再看一下开门的效果:左侧箱门打开,基本就完全贴住墙体了,所以预留的8cm也是将将够。右侧开门肯定就没啥问题。
所以在预留位置时一定要结合自己家的情况:如果冰箱一侧靠墙体,那么靠墙的一侧一定要多预留一些,建议10cm左右;如果不靠墙,那再看是否箱门是否突出了台面,如果突出了,则开门不受预留距离的影响,如果没突出来,那么就需要预留至少5cm的箱门打开距离。
2、散热距离到底预留多少?
冰箱散热主要是两侧散热,两侧散热的冰箱,单侧预留的距离最好在5-10cm,距离的距离过小会影响冰箱的散热,从而增加耗电量;也有冰箱是底部散热的,针对这种冰箱,两侧的距离可以预留稍微小一些,但也建议至少3-5cm,方便冰箱的放置。
现在又有了一种叫自由嵌入式冰箱,以卡萨帝居多,如下图:这种冰箱的特点在于,箱体较薄,可以嵌入到橱柜内,散热以底部散热为主,所以两侧只需各预留2cm距离,但因为全嵌入,所以箱门只能打开90°,目前喜欢一体式橱柜的可以考虑这种方案。
有些朋友反馈冰箱预留宽度不够(700mm以下),还想要大容量的,针对这种情况做如下分析:
十字对开门和对开门不要考虑了,这个宽度都很大;
法式四门的宽度最低也在700mm,也要排除在外;
只有三门冰箱是最好的选择,但容量也不会太大,一般都在350-400L是极限了。
我们在冰箱的详情页上经常会看到如下图所示的气候类型,很多朋友不懂这个表示什么含义,具体有何影响,下面我们就重点来聊一下。
来自海尔京东旗舰店
气候类型,实际就是这款冰箱正常工作时所要求的环境温度,按照国家标准,气候类型主要分为以下四种:亚温带型(SN,10~32℃)、温带型(N,16~32℃)、亚热带型(ST,18~38℃)、热带型(T,18~43℃),我们以T型气候类型举例,T型气候类型的产品可以保证在冰箱在43℃高温环境下,可以正常将内部温度制冷到-18℃。我们日常室内也很难达到43℃高温,所以日常使用没有任何影响。现在冰箱大部分都是宽温带的,比如上面这个截图,四种气候类型,就属于宽温带。大家在选购时需要了解这个概念,免得被忽悠。
有疑问,欢迎留言交流!
版权声明:我们致力于保护作者版权,注重分享,被刊用文章【合肥学校小旅馆隔音差(家电避坑指南)】因无法核实真实出处,未能及时与作者取得联系,或有版权异议的,请联系管理员,我们会立即处理! 部分文章是来自自研大数据AI进行生成,内容摘自(百度百科,百度知道,头条百科,中国民法典,刑法,牛津词典,新华词典,汉语词典,国家院校,科普平台)等数据,内容仅供学习参考,不准确地方联系删除处理!;
工作时间:8:00-18:00
客服电话
电子邮件
beimuxi@protonmail.com
扫码二维码
获取最新动态
