昨日有一个网友在后台咨询说:他之前读书时在南京办理了一张农行的银行卡,毕业后回了福建老家,目前单位的工资卡是招商银行的卡,由于农行卡长期不使用,目前打算注销,想问下,是否可以直接异地注销?因为听单位里的同事说,目前银行卡无法异地注销。
在早前几年,银行卡确实无法实现异地注销,你要办理注销都必须跑回开户行,导致很多人因为麻烦都直接弃用未在使用的银行卡,而非直接注销。不过随着技术的发展,目前异地注销早已不再是难事,就目前而言,全国的主要商业银行基本都已实现异地注销服务,不过虽然可以异地注销,但是需要满足一定的条件下才可实现。
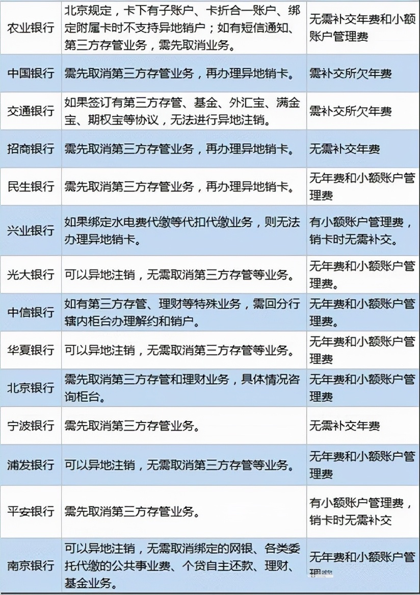
什么是第三方存管业务呢?"第三方存管"是指证券公司客户证券交易结算资金交由银行存管,由存管银行按照法律、法规的要求,负责客户资金的存取与资金交收,证券交易操作保持不变。简单的来说,就是你这个账户绑定了股票账户,其实除了股票业务外,如果账户还绑定了基金、理财、外汇等业务的同样要先取消业务,否则无法注销!
什么是代扣代缴业务其实很好理解,比如你的银行卡有代扣水电费,移动电话费等;至于说代发即代发工资,指的是你这张卡是用于接收公司的工资卡,对于绑定这类业务的同样银行都无法直接注销。
如果目前的银行卡属于你在银行的贷款还款卡,那么在贷款尚未结清的情况,这张卡片同样是无法注销的,因为这关系到后续的还款问题。
虽然在2017年国家发改委以及银监会已经取消了在一家银行内单一账户的年费以及小额账户管理费,但如果你在任何一家银行内的账户数超过了2个,那么银行是会收取第二个账户的年费及小额账户管理费的,虽然大部分银行在销户时,并不要求补缴费用,对于部分银行而言,要销户,必须先补缴全部欠费,否则不予注销。
如果你没有出现上述几类情况,其实你甚至都无需到银行柜面办理注销了,因为一张银行卡内如果没有任何余额的话,只要长期(正常三年及以上,各家银行略有出入)无任何交易变动记录,那么银行会把这张卡转为睡眠卡;转为睡眠卡后一年(有的是两年,各家银行规定的时间不一样),若卡内仍然没有任何变动交易记录,那么大部分银行会自动将你这张银行卡注销,毕竟银行系统的承载量是有限的,统一注销长期无余额无交易的睡眠卡可以释放银行系统的承载上限。
目前储蓄卡异地注销并没有任何的难度,当然要实现异地注销需要你先完成一系列的“先决条件”,在先决条件未达成的情况下,往往无法实现注销(包括自动注销)。
版权声明:我们致力于保护作者版权,注重分享,被刊用文章【学校发的银行卡毕业后还能用吗(银行的储蓄卡)】因无法核实真实出处,未能及时与作者取得联系,或有版权异议的,请联系管理员,我们会立即处理! 部分文章是来自自研大数据AI进行生成,内容摘自(百度百科,百度知道,头条百科,中国民法典,刑法,牛津词典,新华词典,汉语词典,国家院校,科普平台)等数据,内容仅供学习参考,不准确地方联系删除处理!;
工作时间:8:00-18:00
客服电话
电子邮件
beimuxi@protonmail.com
扫码二维码
获取最新动态
