工商管理专硕真的可以说非常热门非常卷了,相信考这个专业的同学都深有体会。不过既然过了国家线就还有调剂的机会,分数低的比分数高的调剂去更好的学校也是常有的事情。所以大家一定要牢牢抓住这次机会,毕竟,二战的压力要比一战大得多。
1、工商管理专硕调剂一定要与第一志愿专业相同或者相近,应在同一学科门类范围内。
研新生解读:原则上应在同一个一级学科下,即一志愿报考专业代码与申请调入专业代码前4位应一致,比如一志愿报考125100工商管理、125200公共管理、125300会计、125400旅游管理、125500图书情报、125600工程管理、125601工程管理、125602项目管理、125603工业工程与管理、125604物流工程与管理、审计等专业,都是可以互相调剂,每个学校调剂的政策和要求不同,需要结合具体的学校具体分析。有些学校会要求本科专业与调剂专业相同或相近,具体的调剂方法可以详看调剂第4部分调剂方法。
2、工商管理专硕专业调剂初试科目与调入专业初试科目相同或相近,其中初试全国统一命题科目应与调入专业全国统一命题科目相同。
研新生解读:工商管理专硕初试统考科目一般为英语二、199管理类联考这三门,原则上初试考这两个科目的专业可以互相调剂,关注调剂院校时另需关注学校的调剂政策,比如工商管理、会计等非全日制就对毕业年限有限制要求要求。具体参考对应学校政策。
3、 初试成绩符合调入地区的初试成绩基本要求。
研新生解读:举例说明,第一志愿报考的是A区工商管理专硕专业,如果想要调剂到B区,首先要符合B区工商管理专硕国家线。报考B区工商管理专硕专业,如果想要调剂A区工商管理专硕专业,同时需要满足A区工商管理专硕专业国家线。
4、重点关注目标调剂院校专业往年调剂信息及最新调剂政策
研新生解读:比如往年可调剂院校/专业、调剂录取的最高分、最低分、中位分,以及调剂人数,往年有调剂名额的院校今年一般也都会有,结合往年调剂成功考生分数及今年调剂政策来判断调剂可行性重点参考调剂方法部分;
北京:中国人民大学财政金融学院(EMBA)、中国人民大学商学院(EMBA)、北京交通大学经济管理学院、北京工业大学经济与管理学院、北京科技大学经济管理学院、北方工业大学经济管理学院、北京化工大学经管学院专硕中心、北京工商大学商学院、北京邮电大学经济管理学院、北京建筑大学城市经济与管理学院、北京林业大学经济管理学院、北京外国语大学国际商学院、北京第二外国语学院MTA/MBA教育中心、对外经济贸易大学国际商学院、北京物资学院(不区分院系所)、首都经济贸易大学工商管理学院、中央民族大学管理学院、华北电力大学经济与管理学院、北京信息科技大学经济管理学院、中国矿业大学(北京)MBA中心(管理学院)、中国石油大学(北京)经济管理学院、中国地质大学(北京)经济管理学院、中国社会科学院大学商学院、商务部国际贸易经济合作研究院(不区分院系所)
天津:天津科技大学经济与管理学院、天津工业大学经济与管理学院、天津商业大学管理学院
上海:同济大学经济与管理学院、上海理工大学管理学院、上海理工大学管理学院、上海海事大学上海高级国际航运学院、上海海事大学经济管理学院MBA教育中心、东华大学旭日工商管理学院、上海外国语大学MBA教育中心、上海大学MBA中心
安徽:中国科学技术大学管理学院、安徽工业大学商学院、安徽财经大学(不区分院系所)
广东:汕头大学商学院、华南理工大学工商管理学院专业学位教育中心、华南理工大学经济与金融学院、华南师范大学经济与管理学院、广东财经大学MBA学院、广东财经大学研究生院佛山分院、广州大学管理学院、广东工业大学管理学院、广东外语外贸大学商学院
贵州:贵州大学管理学院
河北:河北大学管理学院、河北地质大学管理学院、河北工业大学经济管理学院、河北师范大学商学院、石家庄铁道大学经济管理学院、河北科技大学经济管理学院、燕山大学经济管理学院、河北经贸大学工商管理学院
黑龙江:黑龙江大学经济与工商管理学院、哈尔滨工程大学经济管理学院、黑龙江科技大学管理学院、东北农业大学经济管理学院
河南:华北水利水电大学管理与经济学院、河南理工大学工商管理学院、郑州轻工业大学经济与管理学院、河南工业大学管理学院、河南科技大学管理学院、中原工学院经济管理学院、河南大学商学院、河南师范大学商学院、河南财经政法大学MBA学院
湖北:武汉科技大学恒大管理学院、长江大学经济与管理学院、武汉工程大学管理学院、中国地质大学(武汉)经济管理学院、武汉理工大学管理学院、湖北工业大学经济与管理学院、华中师范大学经济与工商管理学院、湖北大学商学院、中南财经政法大学工商管理学院(MBA教育中心)、中南民族大学管理学院
广西:广西大学商学院、桂林电子科技大学MBA教育中心、桂林理工大学商学院、广西师范大学经济管理学院
福建:厦门大学高级经理教育中心、华侨大学MBA教育中心、福州大学经济与管理学院、福建农林大学管理学院(旅游学院)、福建师范大学经济学院
湖南:湘潭大学商学院、湖南大学工商管理学院、长沙理工大学经济与管理学院、湖南农业大学商学院、湖南师范大学商学院、南华大学经济管理与法学学院(MBA教育中心)
甘肃:兰州大学管理学院、兰州理工大学MBA教育中心、兰州交通大学经济管理学院、甘肃农业大学管理学院、西北师范大学商学院、兰州财经大学MBA教育中心
吉林:延边大学经济管理学院、长春理工大学经济管理学院、长春工业大学经济管理学院、东北师范大学经济与管理学院、吉林财经大学(不区分院系所)
江苏:东南大学经济管理学院、南京航空航天大学MBA中心、南京理工大学经济管理学院、江苏科技大学经济管理学院、中国矿业大学经济管理学院、南京工业大学经济与管理学院、南京邮电大学管理学院、河海大学商学院、南京林业大学经济管理学院、江苏大学管理学院、南京信息工程大学商学院、南京师范大学商学院、南京财经大学MBA教育中心
江西:华东交通大学经济管理学院、东华理工大学经济与管理学院、江西理工大学经济管理学院、江西理工大学商学院(南昌)、江西师范大学商学院、江西财经大学MBA教育学院、江西科技师范大学经济管理学院
浙江:杭州电子科技大学管理学院MBA教育中心、浙江工业大学MBA教育中心、浙江理工大学经济管理学院(MBA教育中心)、浙江师范大学经济与管理学院、浙江工商大学MBA学院、浙江财经大学工商管理学院(MBA学院)、宁波大学商学院
重庆:重庆交通大学经济与管理学院、西南大学经济管理学院、重庆师范大学经济与管理学院、重庆工商大学工商管理学院
云南:昆明理工大学管理与经济学院、云南师范大学泛亚商学院、云南财经大学商学院、云南民族大学管理学院(会计学院)
内蒙古:内蒙古工业大学MBA教育中心、内蒙古财经大学(不区分院系所
辽宁:辽宁大学(商学院)、沈阳大学商学院、沈阳工业大学MBA教育中心、沈阳理工大学经济管理学院、辽宁科技大学MBA教育中心、大连海事大学专业学位教育学院、东北财经大学工商管理学院、东北财经大学金融学院
青海:青海民族大学经管院
宁夏:宁夏大学经济管理学院
山西:山西大学经济与管理学院、太原科技大学经济与管理学院、山西财经大学工商管理学院
山东:山东大学管理学院、中国海洋大学MBA教育中心、山东科技大学经济管理学院、山东科技大学财经学院(泰安)、中国石油大学(华东)经济管理学院、青岛科技大学经管学院、山东建筑大学商学院、山东理工大学MBA教育中心、山东师范大学商学院、聊城大学MBA教育中心、山东财经大学MBA学院、青岛大学商学院
四川:西南交通大学MBA中心(经济管理学院)、西南石油大学经济管理学院、西南科技大学经济管理学院、四川师范大学经济与管理学院、西南财经大学西部商学院、西南民族大学商学院
陕西:西北大学MBA教育中心、西安理工大学经济与管理学院专业学位中心(MBA教育中心)、西安电子科技大学经济与管理学院、西安工业大学经济管理学院、西安建筑科技大学管理学院、西安科技大学管理学院、西安石油大学经济管理学院、陕西科技大学经济与管理学院、长安大学经济与管理学院、陕西师范大学国际商学院、西安财经大学商学院、西安邮电大学经济与管理学院
新疆:新疆大学商学院、石河子大学经济与管理学院、新疆财经大学MBA学院
提醒:在筛选确定调剂院校时,一忌“眼高手低”,好高骛远,只关注好学校,对自身实力预判错误,在与高手对决中败下阵来,导致调剂失败;二忌妄自菲薄、缺乏自信,不敢尝试好学校,甚至导致录取院校中均是低于本科院校水平的学校,得不偿失。
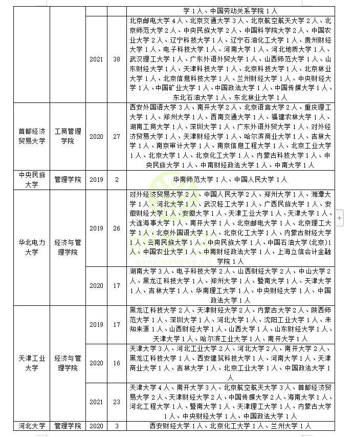
(数据来源于研新生调剂系统)
(数据来源于研新生调剂系统)
(数据来源于研新生调剂系统)
(数据来源于研新生调剂系统)
(数据来源于研新生调剂系统)
(数据来源于研新生调剂系统)
(数据来源于研新生调剂系统)
(数据来源于研新生调剂系统)
(数据来源于研新生调剂系统)
(数据来源于研新生调剂系统)
(数据来源于研新生调剂系统)
(数据来源于研新生调剂系统)
(数据来源于研新生调剂系统)
(数据来源于研新生调剂系统)
注:因为调剂信息过多,文中只展示了部分信息,完整的可以在公主号的调剂系统看
该数据由往年拟录取名单分析得出,往年调剂录取分数(调剂最低分、中位分、最高分、调剂考生录取名单)、初试/复试参考书目在研新生公主号查看!
步骤一:了解往年调剂录取分数详情,确定往年调剂过去考生的最低分、最高分、中位分,结合自身成绩情况确定调剂该院校的可能性,将调剂院校初次可分为保底院校、稳定院校、冲刺院校,判定规则如下:
我的成绩小于调剂录取最低分=冲刺院校
我的成绩在中位分上下=稳定院校
我的成绩大于调剂最高分=保底院校
注:主要用于调剂名额较多院校,个别调剂名额除外,这种不确定性较大
步骤二:结合院校调剂可能性重点核对目标院校最新调剂名额及调剂政策限制点,调剂的时候是需要同时满足目标学校专业招生报考及调剂的政策要求,可通过招生简章/招生目录/调剂公告/电话咨询/往年经验等多方面来核查,其中调剂政策限制点主要有以下几个方面:
1、学历形式限制【主要体现在招生简章及招生专业目录】
(1)同等学力-同等学力考生限制点比较多,需要重点关注招生简章及目录、调剂最新政策
(2)业余学习方式。比如业余函授和成人自考本科的考生。
2、学校等级(本科学校+报考学校)
学校等级部分主要是指报考学校、本科学校,有些学校在调剂的时候是分别会对其有所限制,比如本科学校/报考学校否是985工程/211工程/双一流工程/学科排名等级,我们在调剂的时候尤其是需要关注这些点。
3、专业(报考专业+本科专业)
(1)报考专业一致或相同相近
(2)本科专业一致或相同相近
注:有些院校需要同时满足以上要求,信息比较透明的院校会直接标注报考专业/本科专业要求
4、初试成绩
(1)总成绩要求不低于XXX分数
(2)其中单科成绩要求不低于XXX分数
注:有些院校需同时满足以上要求
5、考试科目
(1)初试统考科目
要求考试科目一致、或者难度更高的科目,接收但需要加试科目
(2)专业课
要求考试科目一致、或者难度更高的科目,接收但需要加试科目
注:有些院校需同时满足以上要求
步骤三:根据已筛选出的院校确定重新确定调剂院校难度,然后整理出该校该专业的复试考试科目及考试方法,结合各等级学校考试科目情况及自身情况,最后确定复试科目准备方向,从而最终确定填报志愿的院校,这里有三个建议:
建议一:优先选择各难度等级考试科目相同或相近的科目的院校
建议二:优先选择复试科目与本人初试考试科目的相同或相近的院校
建议三:优先选择本科学习比较好并且有把握的复试科目相同相近的院校
步骤四:结合调剂系统打开时间、复试时间确定个人调剂系统填报方案,同时最多可以填报三个平行志愿,关于调剂系统填报方法请关注公主号:研新生考研之家。
以上就是工商管理专硕考研调剂的相关信息及经验分享,祝大家复试+调剂顺利,成功上岸!加油!
(欢迎在评论区留言~)
版权声明:我们致力于保护作者版权,注重分享,被刊用文章【中南民族大学工商学院(工商管理专硕调剂情况分析)】因无法核实真实出处,未能及时与作者取得联系,或有版权异议的,请联系管理员,我们会立即处理! 部分文章是来自自研大数据AI进行生成,内容摘自(百度百科,百度知道,头条百科,中国民法典,刑法,牛津词典,新华词典,汉语词典,国家院校,科普平台)等数据,内容仅供学习参考,不准确地方联系删除处理!;
工作时间:8:00-18:00
客服电话
电子邮件
beimuxi@protonmail.com
扫码二维码
获取最新动态
