本内容来源于@什么值得买APP,观点仅代表作者本人 |作者:雪莉糍
因为我也没想到前几天发个经济师的文章竟然那么多人点赞和评论,收藏竟然都2k+!但也是进入张大妈一年多以来头一遭,评论有正面的负面的。
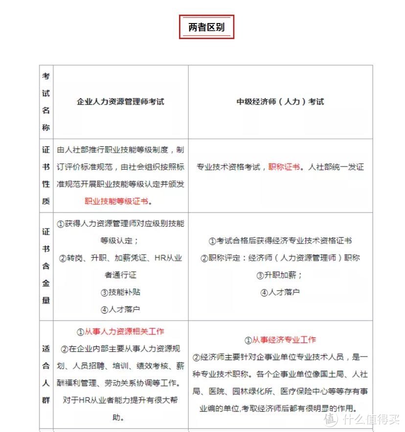
经济师和政工师的证书
有人认为经济师证书太简单,裸考都能过,有人认为全国通过率不到15%,我自己都两年才过,所以对于这个考试来说,个体差异还是很大的,许多月薪几万的大佬或者手握多个高级证书的就不用看了,因为看了也没用啊,我只是推荐给有这个需要的人一些经验而已,没有要求每个人都考
中级经济师一般来说只对于国企和事业单位有用处,因为有了中级职称可以聘用后调整工资,就拿我自己来说,每月涨了500多元。
拿事业单位来说,如果是刚入职的专技岗,没有中级职称只能在专技岗十级以下,十三级~十一级,而中级职称到了,可以聘到专技岗十级,满两年一调整,最高到专技岗八级,再往上就需要高级职称了。但注意专业必须对口单位设立时候的几个专业。一般情况下,单位分主、副专业,经济、法律、会计等主专业的职称都可以,档案、新闻等辅专业一般是只能聘到中级,高级只能是主专业。政工师又是特殊,比如江苏省以前的文件说是可以双肩挑,就是可以通用,可以聘到高级,也可以担任领导职务,其他省份不知道。具体每个省每个市要求不一样,可以先去咨询下人社部门。
那么多专业的中级职称中,其实中级经济师考试是比较简单的,好多评审的中级准备的材料就要好久,也不一定都能通过,所以不如花点时间准备经济师考试。
体制内比如事业单位每年要求每个人都要学满一定的学时,就是年度干部教育培训学时,普通人是90学时,这个可以抵60学时,再加上学习强国之类的轻轻松松学满。
本年度的个税扣缴时候,填入专项附加~继续教育,可以抵扣3600元基数,虽然不多但有总比没有的好。记得一定是取证的当年,以证书发证时间为准!比如我是2021年10月31日证书,必须在2021年度抵扣,2022年度就不可以了,有证书编号就可以,下载电子证书,证书上面“管理号”其实就是证书编号,证书编号就像身份证号一样,是证书的“合法身份”。
拿到中级经济师证书可以用于职称评定、升职加薪,落户加分,此外很多省份还有技能补贴政策,可以直接领钱~具体哪些省份有我也不清楚,最好问下当地人社局社保中心。
1.需满足申领技能提升补贴三个条件:
(1)企业在职职工 (事业单位不能申领,民营、国有企业、银行都可以申领)
(2)依法参加失业保险,累计缴纳失业保险12个月(含12个月)以上(有的地区要求 36个月以上,具体看当地人社部门的要求)
(3)取得当年的中级经济师证书
职业资格证书或职业技能等级证书应为列入国家职业资格目录清单或职业技能等级目录内的证书,技能提升补贴标准,根据不同等级职业资格证书或职业技能等级证书确定,职工取得初级(五级)、中级(四级)和高级(三级)职业资格证书或职业技能等级证书的,补贴标淮分别为1000元 1500元和2000元
2.步骤:
(1)申请。
当地人社部门官方网站或vx公主号,“社会保险-企业社保-技能提升补贴申请”
(2)审核。
失业保险经办机构对职工申请材料进行审核,并通过人力资源和社会保障部国家职业资格证书全国联网查询系统^ 或中国人事考试网证书查询验证系统等全国联网查询系统对证书进行核查。
(3)拨付。
审核通过的,失业保险经办机构应将补贴人员名单、单位名称、补贴数额及取得证书等级和时间等情况在人社部门网站或当地政府网站进行公示,公示期不少于5个工作日。公示无异议后,在10个工作日内将技术技能提升补贴发放至申请人社会保障卡,请确保社保卡开通金融账户。补贴金额等信息记入个人参保信息。
注意领取时间:以证书上发证时间为准,12个月内申领
如果觉得1000-2000元的数目太小也可以忽略
有几个城市有经济师积分落户的政策,除了下图中的现在还增加了武汉市。
从事相关工作或者备考类似证书的也许可以裸考通过,但普通零基础小白,对这个完全陌生,至少两三个月的学习时间,不是因为难,而是因为陌生的零碎知识点太多,需要时间记忆。
比如经济基础37章,我考的人力19章,加在一起56章,看完还需要时间,刷题也需要时间,都是在职考试,哪有那么多可以摸鱼的时间看书,我都是下班到家哄娃睡了之后才有一两个小时看书,精疲力尽说不累是骗人的。如果上班没事下班不用带娃,那每天四五个小时,一个月兴许看完刷刷题也就过了,但不能代表大部分人。
因为中级经济师只是中级职称,也就能每个月提高几百块,而我们的目标是高级职称,但是在高级职称之前,必须取得中级职称,所以眼光放长远。
中级经济师在中级职称中算是比较容易取得的,推荐给大家是因为性价比高,不是说它含金量有多高,很多人说太水了,那是你没用处当然觉得水,但是对于有这个需求的人来说是有用的。
看完利弊还想考的可以继续往下
2022年中级经济师考试时间为11月12日,11月13日,如果想报考的话,可看下中国人事考试网http://www.cpta.com.cn/test/78.html
官网报名
证书办理进度
中级经济师考试一共考2门,一个是《经济基础知识》,一个是《专业知识与实务》。经济基础知识是大家都要考的,但是经济师的专业却有好多,分为工商管理、农业经济、财政税收、金融、保险、运输经济、人力资源管理、旅游经济、建筑与房地产经济、知识产权10个专业。
根据单位需求,要注意聘任要求里是否对专业作出了要求,如果有的话,那就要和聘任要求一致,不能再选择其他专业。如果不太清楚单位具体的聘任要求,可以找单位人事进行咨询。
根据所学专业,专业科目一共涉及10个,选择自己学过的或者工作相关专业,可以节省复习时间,更容易通过。因为已经有了一些实践认知,自己记忆起来可能更加方便,而且对自己以后的晋升也会有大的帮助。
经济师考试新版教材一般在每年的7月份左右公布,所以2022年教材还没出届时再开始准备着实有点晚,所以千万不要硬等教材。教材一般会采取“两年一大变,一年一小变”的原则,虽然每年都会有所变动,但是不会有太大的变动。在教材出来之前可以先用旧教材或者网校讲义复习
淘宝、京东、拼多多有售网课资料,性价比超高的二手资料(你们懂的
)可以从二手市场 转转、闲鱼上面找!
自2018年实行机考之后,经济基础变为4套卷,考试时间也缩短为单科1.5小时,考试题量比较大,加上个别考场不提供草稿纸,考验“心算”能力,要求大家能够又快又准地答题。在2020年的经济师考试中,人力、工商、金融变为2套卷,考试范围变广,出题更加灵活,考点也更加细致,要求大家更加熟悉掌握知识点。随着经济师报考人数预计不断增多,成绩变为滚动制,可能考试难度会有所加大。所以建议大家一鼓作气,争取一年取证。
考完试以后比如江苏省是在江苏省人事考试网上业务办理平台,办理资格复核、证书申领等。
中级经济师资格证书统一由国家人力资源和社会保障部印制,并加盖人社部公章,2020年1月人力资源社会保障部修订印发了《经济专业技术资格规定》和《经济专业技术资格考试实施办法》,其中明确了人力资源管理和知识产权专业分别颁发相应级别的人力资源管理师证书和知识产权师证书。这也就解释了我为什么是经济师证书写的是人力资源管理师。注意考取的经济师(人力资源专业)证书仍属于经济师职称证书,视为取得相应级别的经济师资格,可以用来评定职称,仍具有经济师证书效用,与企业人力资源管理师证书不能混淆。
对比
作者声明本文无利益相关,欢迎值友理性交流,和谐讨论~
版权声明:我们致力于保护作者版权,注重分享,被刊用文章【中国音乐学院考级证书(学习)】因无法核实真实出处,未能及时与作者取得联系,或有版权异议的,请联系管理员,我们会立即处理! 部分文章是来自自研大数据AI进行生成,内容摘自(百度百科,百度知道,头条百科,中国民法典,刑法,牛津词典,新华词典,汉语词典,国家院校,科普平台)等数据,内容仅供学习参考,不准确地方联系删除处理!;
工作时间:8:00-18:00
客服电话
电子邮件
beimuxi@protonmail.com
扫码二维码
获取最新动态
