高考结束了,很多家长和学生长长地舒了一口气,紧绷许久的神经终于可以放松了。
有的高考家庭又有了新的焦虑,毕竟从高中到大学要两步走,完成高考只是跨出了第一步,填报志愿也是很重要的一步,事关孩子今后的发展。
也有人会说,分数没下来怎么填报志愿啊?
分数是报志愿的重要基础,但是也是时候为志愿好好考虑了,省得到时候急得焦头烂额。
报志愿的最高境界就是不浪费自己的分数,不管学什么专业,不管到哪里去上学,能上一本不上二本,能上重点不去一般高校。很多专家讲报考志愿的技巧,基本指导思想说白了就是————保证每一分都用在刀刃上,绝不浪费。
三、不同高考模式的本科分数线如何变化?
四、2021年高考录取分数线变化预测
五、2021高考志愿怎么报不吃亏?这份超全志愿填报攻略,你必须要提前收藏
六、2021年高考填志愿悔必读指南!
七、2021高考生应该如何估分?
由广东省教育考试院编写的《广东省2021年普通高等学校志愿填报指南》指南明确指出,2021年广东省本科高校不再设高分优先投档线,平行志愿投档中,所有考生、所有本科高校(专业)均实行一次性投档,即按考生投档分从高到低排序,依次检索考生所填院校专业组志愿进行投档。
只要考生所填报的院校专业组志愿中被检索到符合投档条件的,即向该院校专业组投档。
投档后,所填报的其他院校专业组志愿不再有效。如没有出现符合投档条件的院校专业组,则不能投档。
上述过程完成后,无论档案是否投出,均视为该考生已完成了本批次平行志愿投档。
如果考生档案投档到某院校专业组后,因故被退出,将不再补投到该批次平行志愿的其他院校专业组。所有考生正式投档录取结束后,如高校有缺额计划,将实行征集志愿录取(补录或进入专科)。
看自己的排位更重要
要看自己成绩排位,帮助准确定位。
在填报志愿时,一定要参考成绩排位,而不是仅仅简单用分数与往年做加减进行比较,要综合评判。尤其是填报平行志愿,更重要的是看自己的排位,因为平行志愿投档是分数优先,按排位从高到低进行检索投档,而考试分数每年都会因试题难度、考生水平的不同而有所差异。
但高校录取时,只要招生计划没有较大变化、招生人数较多,一般来说其投档排位会相对稳定。为帮助考生更好地知悉自己的排位,2021年广东省在公布分数线时,继续公布1分1段人数的统计情况。
1.“3+1+2”模式是指,语文、数学、外语3门必考,“1”是指必选科目,考生需要在物理、历史中选1门,再在化学、生物、政治、地理中任选2门。
这样一来,考生就有12种科目组合。
2. 2021年开始,广东、江苏、湖北、湖南、福建、河北、辽宁、重庆这8个省市率先采用这个模式。
3. 这8个省市的考生面临的最大困难是:2021年刚开始启用新模式,没有能直接参考的历史数据。
也就是说,因为考试模式不同,他们不能拿着刚出炉的分数和位次,直接与去年做对比。所以报志愿的核心,就是把今年的分经过“换算”,再去对比历年数据。
4. 我分享一个换算公式,帮你更准确地对应去年的位次:

5. 我来举个例子。比如你是广东考生,选了历史,高考成绩排在全省第20000名。
第一步,先找两个数据:
“2021年选历史科目的招生计划人数”,可以看广东省2021年普通高等学校招生专业目录,这本书要到高考后才能拿到;
“2020年文科招生计划人数”,可以看广东省2020年普通高等学校招生专业目录,这本书现在可以公开渠道购买到。
第二步,把这两个数据和你的排位代入公式里,就可以推算出2021年历史类第20000名约等于2020年文科多少名了,得出对应的分数范围、可报的学校范围。
6. 同样,如果你选的是“物理”,换算步骤是一样的,只是要找过去理科类的数据。
7. 提醒你,虽然这个换算公式比直接对比往年分数严谨一些,但由于2021年是新模式第一年,变量太多,还是可能有一定的误差。
这个公式只是一个参考,并不是经过多年实践检验的,并不能保证帮你100%准确报考,建议你还是要综合考虑各方面的因素填报。
8. 换算后,就可以拿着对应的范围填报志愿了。这8个省市根据填报模式不同,又可以分为两种:
广东、江苏、湖北、湖南、福建报志愿是“院校专业组”模式。
辽宁、河北、重庆考生,志愿是“专业(专业类)+学校”模式。
9. 需要提醒你一句,在报志愿和录取的时候,规定以“历史”“物理”作为分组填报的要求,有点类似过去的文理科。
所以你首先要确认,哪些专业对应必须选历史,哪些必须选物理,哪些是两者都可以。同时还要确认政治、地理、化学、生物的选考要求。
具体可以注意报志愿时每个专业的“首选科目要求”和“再选科目要求”。
10. 比如,你想报考北京语言大学的汉语言文学专业,则一定要选择历史,选物理的就不能报考;
报考计算机专业,则一定要选择物理,选历史就不能报考;
而国际事务与国际关系专业,则不管选择物理还是历史都可以报,但是一定要有政治才行。
三、不同高考模式的本科分数线如何变化?
作者:东哥说艺考
来源:知乎
转自:高考直通车
总的来说,2021年高考中存在3种高考模式。一种是传统高考模式,一种是”3+3“新高考模式,一种是”3+1+2“新高考模式。因此以下小车将分这三种情况来说明2021年本科分数线的情况。
1
3+1+2新高考模式
在2021年高考上会采用此种模式的地区有湖南、湖北、河北、重庆、广东、江苏、福建、辽宁。相信这些地区的同学和家长心里是最没有底的,因为高考模式的彻底改变,意味着往年的分数线可能失去了很大一部分参考价值。
在2020年也有一部分地区首次采用新高考模式,因此将会根据这些省份的情况来粗浅地分析以上省份的分数线情况。在2020年首次采用“3+3”新高考模式的地区有北京、山东、天津、海南、上海、浙江。
这些地区中确实有分数波动较大的地区,如天津、海南、山东。深究其原因不难发现这其实是因为文理科的合并,这些省份虽然采用新高考,但是并没有物理类、历史类的区分,所以在“3+3”模式下自然要彻底合并文理科。在文理科没有合并之前,文理科在分数线上的差异确实不小,所以在合并之后肯定会导致分数线发生大的变化。
然而在文理模式没有发生太大变化的省份中,如上海、浙江。这两个省份因为早早合并文理科,所以并没有因为高考模式的变化而导致分数线发生大变动。
不过在“3+1+2”模式新高考中、所有地区均会分为历史类、物理类。根据目前的数据来看,各省市的选科人数与原来的文理科人数还是比较相似的。所以还是可以大致参考原来的分数线。
尤其是在已经合并本科批次的省份,如河北省、辽宁省、广东省,2021年高考的本科线应该不会较2020年发生太大的变化。
而对于没有合并本科批次省份来说,分数线可以参考原来的本科二批线。根据全国各省市合并本科二批与本科三批的情况来看,在本科批次合并的第一年,一般都是与原来基本持平或是下降,出现上涨的情况并不多。
2
3+3新高考模式、传统高考模式
在这两种高考模式中,因为并没有什么足以影响分数线的大变动,所以分数线应该还是比较稳定的,可以参考往年的分数。
在高考模式不发生变化的情况下,影响分数线的因素就是高考招生人数、高考参加人数,试题难度。而这三者一般情况下,是不会轻易发生变化的,就算今年高考的试题会适当增加灵活性,但也只是在原本的基础上略作变化,不太可能发生大变化。
四、2021年高考录取分数线变化预测
作者:宋佩佩同学来源:知乎
转自:高考直通车
1
有哪些因素会影响高考分数线?
1.参考人数&招生计划
首先我们要知道,影响高考本科分数线的因素并不是高考采取的是哪种模式,无论是“传统高考”和“新高考”的分数线都是受每年省内参加高考的人数以及全省本科招生计划人数影响的。数据显示,2018年高考报名人数为975万人,2019年为1031万人,2020年则为1071万人。
2.选科比例
对于采用“3+1+2”新高考模式的省份来说,选择物理、历史人数的比例会决定着2021年本科分数线。2020年,在本科招生中,要求首选物理的专业有12175,要求首选历史的专业有667个,物理和历史都可以的专业有12481个。由此我们可以计算出,物理类和历史类的专业占比为1.87:1,相对而言,历史类考生的竞争压力要更小一些,分数线也可能会受到影响而降低。
2
从本科院校和本科专业增加数量进行分析
由于今年各省都增加了很多新成立的本科院校和高职院校,为了吸收学员,增加本科的录取率,增加招生计划是必然的。
同时,今年新增加了37个本科专业,本科的专业达到了740个,本科招生计划也会增加。
而从目前的高考报名人数来看,各省的报名人数和去年基本是持平的,2020年是1071万人次,今年即使增加,也不会超出太多。
因此,在其他条件不变的基础上,降低录取分数也是势必进行的。
3
八省联考的成绩不是很理想
前段时间,参加8省联考的省市已经全部公布了成绩及排名,虽然有表现好的省市,但我们还是能注意到此次八省联考的表现是差强人意的,考生们也纷纷在网上表示这次的考试实在太难。随着试题变难,加上2021年是高考改革过渡的一年,高考录取分数降低是有很大可能的。
而2021年又有广东、重庆、湖北、河北、辽宁、湖南等8个省份实行“3+1+2”新高考模式。由于这些省份是首次采用新高考模式,那么对于分数线有无影响呢?
实际上,影响高考本科分数线的因素并不是“传统高考”和“新高考”模式,而是每年省内参加高考的人数以及全省本科招生计划人数。对于采用“3+1+2”新高考模式的省份来说,选择物理、历史人数的比例将决定2021年本科分数线是否会上涨。
下面我们以辽宁省为例进行说明:
辽宁2021届考生首选物理人数占比为86.21%,历史人数占比为13.79%,两者比例为6.25:1。根据辽宁省教育考试院公布的2020年高考一分一段表可知,辽宁省2020年理科考生人数为13.2万人,文科考生人数为6.2万人,两者比例为2.13:1。
从辽宁省2021年和2020年分科人数占比来看,2021年辽宁省选物理的人数明显变多了,较2020年增加近3倍。以此来看,2021年辽宁省物理类的本科录取分数线较去年理科线很有可能会上涨。
再根据辽宁省公示的选考科目要求文件统计,在本科招生专业中,首选科目要求物理的有12175个专业,要求历史的有667个专业,物理和历史均可的有12481个专业。可以看出,物理类、历史类专业占比为1.87:1,历史类考生竞争程度较小,历史类本科分数线较去年文科线可能会下降。
如何预计2021年本科分数线?
2021年新高考实施以后,到底多少分能够考上本科?其实可以做一个大概的估算,计算公式:物理类本科上线人数≈2020年文理科上线人数*2021年选考物理考生人数占比,历史类同样适用。
以广东省为例:
2020年广东文理科本科上线人数为319364人,2021年有56%的人选考物理,可以计算出物理类本科上线人数约为178843人,也就是说,物理类前178843名的考生可以上本科线。同理可得历史类前140520名的考生可以上本科线。
据此,大体可以估算出2021年的本科分数线(同样还要考虑到试题难度)。
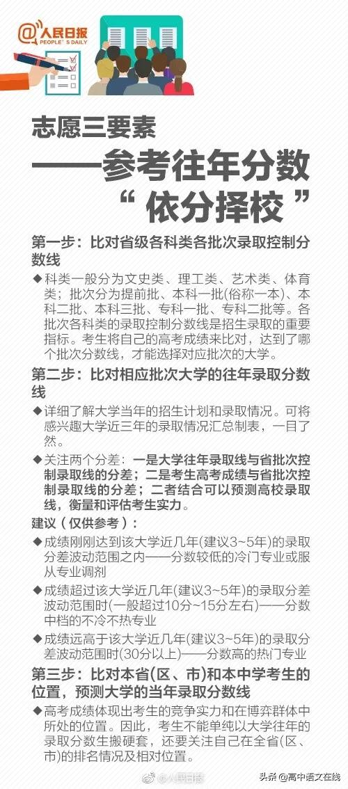
五、2021高考志愿怎么报不吃亏?这份超全志愿填报攻略,你必须要提前收藏
五大必懂关键词
分数线
即省控分数线,也叫志愿填报资格线,是指省(市)教育考试院根据招生计划总数按照120%的比例而划定的具有志愿填报资格的最低控制分数。
其特点:
(1)上线才有填报的资格,一般分批次划线,不同批次有不同的控制线;
(2)这个控制分数线以上的人数多于录取人数的20%,必然有20%的考生落选;
(3)达不到这一控制分数线,无法填报。
投档线
投档线也叫提档线,是指省(市)教育考试院按照每所招生院校的招生计划的5%~20%的比例所划定的投递学生档案的最低控制分数。
其特点:
(1)达到投档线方能被投档(含压线);
(2)投档未必录取,因为还要看单科成绩、体检条件、专业报考人数的多少等;
(3)是否填报服从专业调剂,当所报6个专业志愿都不满足录取条件时,填报服从则可以被调剂到其他专业录取。
投档比例
即投档人数与实际录取人数(招生计划数)之比。为了便于高校择优选拔录取,往往投档人数多于实际录取人数。
其特点:
(1)平行志愿的投档比例一般为105%,即多余出5%;
(2)少数院校投档比例较高,分别为110%、115%、120%,极个别高达130%、150%;
(3)投档比例与录取概率成反比,即投档比例越高录取风险越高,投档比例越小录取风险越小。
招生计划
所谓招生计划,就是院校准备招收学生的人数。由院校根据实际需要进行确定,报请国家教育部审批备案,方可具有法律效力。一般每年5月底统一下达当年招生计划并向社会公布。高校招生的过程,实际上就是根据招生计划,结合成绩排序和考生志愿,进行“一个计划对应录取一名考生”的过程。
招生计划分为两种类型:
(1)来源计划,就是按照省份分配、下达的招生专业及人数,又称分省计划;
(2)预留计划,包括单独招生计划、自主招生计划以及少量的机动计划,录取时调剂之用。
级差分
级差分是指投档后在专业录取时,当第一志愿专业没有录取,后面的志愿专业要提高一定的分数录取,也就是从该考生总成绩里减掉一定的分数后,在按照分数进行排队从高到底进行录取。
其特点:
(1)一般级差分为4-3-2-1或3-2-1-0或5-3-1-0;
(2)第一专业志愿很重要,如果录取不了,后面的专业录取风险越来越大;
(3)尽量选择不实行“级差分”的院校报考。实行级差分制的院校约占40%,如何确定哪些院校有“级差分”,详情细看《招生简章》。
志愿填报四维度
分数
分数是考生能够进入某个学校的基础要素,分数的高低直接决定选择的院校层次高低,对孩子的未来发展有直接的影响。作为学生,外界做评判的标准就是成绩,成绩好就是学习能力强的表现。但从另一方面讲,高考的分数不能决定一个人未来发展的高度,如果一个不爱学习的孩子,毕业后经过努力也是完全可以达到他预想的结果,所以分数暂时决定学校层次,不能完全决定未来的层次。
专业
大学很多,并非重点大学才是唯一选择,一般性大学也有自己的强势专业,行业类学校的专业特色就更加明显,在其专业领域内的知名度往往也很高。在学科建设上,很多学校特色鲜明。好的大学不一定所有专业都是最强的,就像现在的大学都在走向综合办学,而很多理工类重点院校的文科专业很弱。
专业决定一个人的发展方向,不一定决定人的职业,但是会直接影响职业的选择。在求职时,面试官通常会问及所学专业,有的专业“毕业即失业”。
所以在选择专业时一定要选择适合学生的兴趣、性格和能力,还要结合发展前景,选择孩子喜欢的至少是不排斥的专业才是最好。
院校
各校办学时间、隶属关系、办学特点、服务对象的不同,学校各具特色。笼统地来说,作为名校,很多都是历史悠久,办学经验相对比较丰富,待遇也比较优厚,所以师资力量也更为雄厚。一般将“985”“211”及综合类重点大学和具有行业特色的重点学校划为本科第一批,将一般本科大学划分为本科二批,将独立学院和民办高校本科划为第三批,将职业类院校划为专科批次。
考生可根据个人实际重点考虑相应批次的学校。学校会决定一个人发展的深度和广度,决定与谁同行。好的学校,师资力量比较雄厚,硬件设施也比较完善,你的同学未来可能也都是各界翘楚,这都是你的未来人脉资源。好的大学教学条件好,未来考研究生更容易,你的毕业证含金量高,这都毋庸讳言。
地域
通过录取统计数据可以发现,各省考生的志愿首选北京,其次是北京周边地区,再次是沿海发达地区,最后才是西部和不发达地区。这就形成一种现象,即同类学校录取分数因为地域的原因有了微弱变化,在京院校录取分数最高,因地域不同依次降低。
有人这么说,你的分数能上一所一线城市的二三流大学,就不要选择一所二三线城市的一流大学。虽然有点偏激,但也不无道理。选择了北京的高校,你选择的绝不仅仅是这所学校,而是北京这座“大学”。一座城市才是你这四年青春岁月的成长平台,而非一座孤零零的大学。
一座大城市所拥有的其他资源也会使得来到这里的你充分受益,比如,你能用很便宜的价格去看到各种艺术形式;比如,你可以领略这个国家或者这个世界最前沿的思潮、科技;再比如,你可以很轻易地接触到这个国家各个领域的杰出人才。
报考志愿常见的误区
误区1.认为平行志愿可以多次投档、没有先后顺序
对策:把平行志愿政策研究透
解析:平行志愿的特点是“分数优先、遵循志愿、多次检索、一次投档”。平行志愿的6所高校在投档中只作为一个志愿,只享受一次投档机会,一旦考生被投档,即使被退档,也不能再投到本轮投档的其他高校。
平行志愿填报高校也有先后顺序,并且平行志愿的投档是在分数优先的前提下遵循志愿顺序进行的,投档时,电脑从考生第一志愿高校开始检索,如果考生第一志愿高校报“低”了,即便后面还报了与自己分数相当的“高”校,则也只能“优先”被第一志愿的“低”校录取了。
误区2.不仔细看招生章程
对策:别冷落了招生章程
解析:按照教育部的有关规定,招生章程主要内容包括:高校全称、校址(分校、校区等须注明),层次(本科、高职或专科),办学类型(如普通或成人高校、公办或民办高校或独立学院、高等专科学校或高等职业技术学校等),在有关省(区、市)分专业招生人数及有关说明,专业培养对外语(课程)的要求,经批准的招收男女生比例,身体健康状况要求,录取规则(如有无相关科目成绩或加试要求、对加分或降低分数要求投档及投档成绩相同考生的处理、进档考生的专业安排办法等),学费标准,颁发学历证书的学校名称及证书种类,联系电话、网址,以及其他须知等。
由此可见招生简章里面的信息介绍很关键,不可轻易忽视。
误区3.志愿之间没有拉开梯度
对策:院校志愿和专业志愿都要拉开梯度
解析:志愿梯度包括两方面内容:一是院校志愿梯度,二是专业志愿梯度。同一批次院校不同志愿之间拉开梯度是非常重要的。就全国来讲基本分两种情况:
实行平行志愿的地区:平行志愿的实行大大降低了考生落榜的风险。在考虑梯度问题时,建议考生对照往年的分数,平行志愿的最后一个学校要填一个保险系数高的。
实行非平行志愿地区:把握两个方面:首先,第一志愿最关键;其次,后续志愿基本上应该考虑往年一般报考人数不满并且曾经招过非第一志愿考生的学校。
误区4.全部填报热门专业
对策:“冷热”专业结合对考生更为有利
解析:在填报志愿时,建议考生和家长客观对待冷门和热门专业,科学、理性选择专业志愿,千万不要跟风选择、随波逐流。实际上专业没有好坏之分,只有冷热的差异。盲目挤热门专业,对考生长远发展非常不利。
热门专业分数高,竞争激烈,如果成绩不太突出,考生容易落榜。即使侥幸被院校录取,由于热门专业里人才济济,自己实力不是很强,在就业选择和以后的工作中也很难占得优势,抢得先机。正确的做法应是选择“热门专业”而又不忽视“冷门专业”,“冷热”结合对考生更为有利。
误区5.只凭专业名称来选择
对策:详细了解专业的内涵,如课程设计、就业去向等
解析:实际上,不同专业之间所学的课程、发展方向的差异是非常大的。有些专业虽然名称相同,但仍存在一定的差异。
因此,考生在看专业的时候,一定要详细了解专业的内涵,一般应该了解以下几方面内容:该专业的主干课程是什么,是否属于特色专业,专业的实力如何,有无硕士、博士点,是否是国家重点学科,在国内同类专业当中居于什么位置,专业发展前景和学生就业去向如何,专业对学生的相关科目成绩和身体状况有无特殊要求。
误区6.不服从专业调剂
对策:是否服从专业调剂,应该统筹考虑
解析:当考生在报考某院校时分数不占优势(够了院校提档线,但不够所报专业的专业录取线),填写“不服从专业调剂”就意味着学校将会作退档处理。每年高招录取过程中,都有相当一部分考生在填报志愿时,专业志愿没有拉开梯度,没有掌握好专业级差,或全部填报热门、紧俏专业,且不服从专业调剂而落榜。
对待是否服从所报院校专业调剂,考生要统筹考虑。服从调剂可以增加被录取的机会,但也要做好被不喜欢专业录取的思想准备。你被调剂到的专业极有可能与报考初衷相差甚远,一般是比较冷门的专业。如果不服从专业调剂,虽然你够了院校提档线,但不够所报专业的专业录取线时,则会失去了进入这个学校的机会。
误区7.平行志愿没有风险
对策:警惕“投档而被退档”的风险
解析:平行志愿填报虽然减少了志愿填报的风险,但同样存在风险。具体表现在以下三方面:
①投档而被退档的风险。
虽然教育考试部门从减少投档而被退档的矛盾出发把投档比例定位105%,但是仍有5%的考生投档后可能会被退档。退档的考生,即便是A志愿退档,也将直接进入征求志愿。这是平行志愿填报最大的风险。
被退档的理由大致有:高考分数在所有被投档该学校考生中偏低;填报专业志愿太高,且志愿不服从调剂。当然,如果高校实行“进档即取”的原则,那么,只要分数达到投档线,志愿服从调剂,就不会退档,落榜生将大大减少。
②定位不准确的风险。
③志愿没有梯度的风险。
误区8.选专业时不考虑兴趣和特长
对策:选择专业要扬长避短
解析:在选择高考志愿时,要考虑考生的自身特性。选择符合考生特性的专业,扬长避短,才能学有所成,为将来获得一个理想的职业创造条件,这才是最佳选择。
考生自身特性包括:个人兴趣爱好、个人性格特征、个人能力所及、个人身体条件等4个方面。
误区9.填报志愿是家长的事
对策:把志愿决定权还给孩子
解析:父母都希望自己的孩子能考上大学,而且最好能进名牌大学读书。这种愿望会在孩子填报志愿问题上充分表露。有些父母还固执得有些过分,主观决定考生的志愿,忽略孩子的兴趣、爱好,导致父母与孩子之间在填报志愿的问题上分歧很大,给孩子造成不小的压力。在填报志愿的整个过程中,父母的角色定位是参谋。应该把填报志愿的决定权还给孩子。
高考决定着近千万考生的命运和前途。考入什么样的学校,上什么专业,将来从事什么样的工作,都是孩子自己的事情,上大学的是孩子,而不是父母。如果父母给报的专业他不喜欢,甚至一点兴趣都没有,将来上大学就会造成一个被动状态,学习积极性会受到打击。
父母关心孩子的未来发展,并对志愿填报十分重视的心情完全是可以理解的,父母毕竟阅历丰富,有社会经验,把该说的话都说到了,也完全应该。但是应充分尊重孩子自己的意见。
误区10.照搬往年的录取分来报志愿
对策:关注分数线与批次线的差值、分数线对应的考生“位次”等。
解析:在一些咨询会上,不少高校会粘贴出该校近几年的录取分数线,以供考生和家长查阅参考。本是一个参考系数,不少家长却误把它当成衡量的“尺子”,拿孩子的分数“对号进座”。
实际上,高校的最低录取分数线是自然形成的,录取结束前无法准确知道。另外,高校的录取分数线存在波动,有的还有“大小年”现象,即一年高,一年低。考生要多分析几年的录取情况,还可关注分数线与批次线的差值、分数线对应的考生“位次”等。
系统根据考生输入的往年高考分数区间,给出高校录取平均分和专业平均分。
六、2021年高考填志愿不后悔必读指南!
准备工作
高考志愿填报是一场没有硝烟的战争,在正式填报志愿之前,考生及家长一定明确相关问题并做好准备工作,才能让自己在这场几百万人的博弈中取得胜利。
在所有科目考试结束后,大家可以去看参考答案。在最短的时间内预估出自己的成绩。尽管你看到的答案因为版本不同,可能有差异,但差异不会太大,几乎可以预算出自己的成绩。这个时候,做一定预估,你心理就大概知道自己的情况了。
预估分数后,接下来要做的事情就是大面积搜索数据。不要只看最近一两年的数据,你可以参考最近五年的数据,做分析,预测今年分数的大致走向。这个事情说起来似乎很轻松,但是如果你想要了解更多学校和专业的录取情况,需要花费很多时间。当你从考场走出来的时候,这个工作就应该开始了。
考试结束,接下来还有阅卷、公布成绩、公布控制分数线、各批次志愿填报及录取结果、征集志愿等很多事情需要关注,这些都关系到考生的切身利益。
家长和考生均不能掉以轻心,一定要明确各重要事项的时间节点和查询渠道,做到心中有数,关键时刻不掉链子。
参考一些数据后,确定几所学校感兴趣学校,但无法取舍,实在不知道该报哪一所,这时你可以选择先去学校参观。尤其是最近一段时间,大学都还没有放暑假,你可以提前去感受一下,是不是符合你的心理预期。
高考填报志愿这件事,是对成绩的最后一次峰回路转。你周围可能有很多学姐学长,他们经历过志愿填报,但是每个人告诉你的感受是不一样的。尤其是不同的学科,你获得的反馈不同。为此,我们可以听学姐学长的建议,更多地还应该是理性分析,用数据来支持你的分析和判断。当然,在分析的时候,也应该考虑到自己的兴趣、家人的想法等。

志愿填报本身是一项系统性的大工程,信息量大而复杂,准备时间短,更加需要考生和家长用对方法,找对工具,解决志愿填报过程中信息不对称的问题,做出准确的志愿选择。
一是搜集目标院校资料,了解招生政策,熟悉有关规定,熟读目标院校招生章程。招生章程是高等学校向社会公布有关信息的主要载体,是其开展招生工作、录取新生的重要依据。需要重点了解其办学性质(公办还是民办)、办学地点、录取模式(专业级差、分数清、专业清)、身体限制等内容。
二是查询目标有关院校、专业近几年在各批录取分数和录取考生的位次情况。院校历年录取分数(或线上分数差)一定程度上代表了院校录取的难易程度,提前了解目标院校历年录取情况对考生填报志愿有极大的指导作用。考生们可以通过查询院校官网、当年《高考志愿填报指南》、查询了解相关信息。
当地招生规定、院校情况及录取规则等,是考生填报志愿的主要参考依据。因此,作为考生,熟悉了解这些规定以及省高招办组织编发的一些相关资料,是高考生们在填报志愿前的必备准备工作。
熟悉完规定后,就要对自己所倾向选择的专业、院校,做个详细的了解。
一是了解院校各学科的具体情况,是否为本校重点学科,师资力量及未来发展前景如何;
二是清楚去年在本省的招生院校各专业的计划数,近几年各专业在本省招生的最高分、最低分、平均分;
三是了解目前各专业的就业情况,同时对未来各专业就业形势有所了解;
四是相关专业对身体健康状况的特殊要求,考生要合理规避限报专业,根据自己的身体状况选择适合自己的专业;
五是明确自己的强项科目和稍弱的科目,考虑相关科目成绩;
六是专业收费情况。
在做好上述准备后,就该填报志愿了。在填报过程中,要结合之前的准备工作综合考虑各方面因素。
首先要选好第一志愿院校,不管哪个批次的第一志愿院校都是十分重要的;
其次是注意其他志愿院校,在第一志愿院校没有录取时,其他志愿院校就非常重要了;
再次是积极慎重填好服从调剂栏,增加被录取的机会;
最后是根据自身实际情况出发,即家庭状况、自身情况、经济条件、不同地区院校录取分数的高低,对区域进行选择等。
选择向导
在上述准备都做好之后,我们又面临着一个问题:同等条件下,该选择学校优先,还是城市优先?或者是选择专业优先呢?

家长和考生可按以下类型
设计符合自己实际情况的理想志愿。
↓↓↓
高考志愿是考生志向与意愿的体现,由于考生教育背景的差异,以及家庭、社会的影响,逐步形成了不同的志向。有明确志向的考生,期望所选志愿尽量能发挥个人兴趣爱好、性格特长以及潜能,以利将来的发展。志向优先型考生实际已经确定了职业目标,决心在某个专业领域深造发展,专业方向已定,只依据本人分数高低选择不同层次和类型的院校。
对多数家长和考生来说,把将来就业作为填报志愿的着眼点和落脚点,立足4年学有所成后就业是首选因素。为保证毕业后能顺利就业,应尽可能选择未来几年后就业相对好的专业类群,多数高校的特色专业就业比较容易,特别是有行业背景的特色院校的优势专业,社会认同度高,就业和薪酬不错。至于院校档次,要依据自己的分数作出适当调整,最好是所报几个专业能被录取为佳。
对于部分高分考生而言,上大学只是打基础,考研乃至出国深造是目的。填报志愿应尽可能选择设有研究生院的名校,这种高校学科专业比较齐全,多数专业设有博士点,有些还是国家重点学科。综合性大学基础学科类专业录取分数相对较低,考研竞争力不强,出国深造也容易被接收,可选择理科或工科偏理的专业。
对省控线边缘分数偏低的考生,以保证能够录取为目的。这类考生应该选择往年刚过线就录取的院校或计划未满额的院校。至于其他因素如:地域、院校档次、专业冷热等能满足多少算多少。在保证录取的前提下,尽可能选择理想专业。
部分过重点线20分左右的考生,各方面因素都要兼顾。这部分考生应对拟报院校的专业实力、往年录取分数变化了解透彻,充分利用不同地区录取分数差及其他有利因素,可选择一些有实力的相对冷门院校,或选择地域偏僻、档次较高的院校,运用填报志愿技巧,挑选适合自身特性的较好院校及专业。

俗话说“七分考,三分报”。高考结束,志愿填报成重中之重。谁都希望自己寒窗苦读12年考来的分数,一分也别“浪费”!
最后,我们再通过九图来明确一下考高报志愿需要遵循哪些要素?看看我们需要明白哪些报考关键词?有哪些报考误区我们要注意的?
↓↓↓





七、2021高考生应该如何估分?
1
为什么要估分?
有些同学会问,既然都是知分填志愿,为什么还要估分呢?现在估分有什么用呢?
其实,估分的主要意义在于对自己成绩有个大概把握,以便于下一步了解高校和志愿填报信息,有一个较为明确的方向。
首先,要明确自己可能进入哪个批次。
其次,要明确自己的目标高校。结合一分一段表和高校历年录取分数,可以大概判断自己能被哪些大学录取。然后可以有针对性地了解这些学校的招生信息。
再次,要明确自己在全省考生中的大概排名。每年招生录取季,各地招生考试部门都会在公布高考成绩的同时,公布“一分一段表”。之所以公布这个表,是为了让广大考生对照自己的成绩、明确自己在全省的排位。而知道这个排位,对于志愿填报的意义,比分数更重要!
2
什么样的考生应该估分?
1.对目标大学不清楚,志愿模糊的考生
这类型考生考后要立即进行估分,找出自己的分数区间范围,一般所在高中会划定一套模拟批次线,可以参照该线计算线差。根据自己的所估分数和线差,去广泛定位学校,利用出分前的这段时间去深入了解每一所学校。另外一方面是要对自己做评估分析,找出兴趣和爱好点去匹配专业,并详细了解专业的内容和发展方向,以及行业前景,要知道从这么多高校和专业中找出自己要读的院校和专业是多么不容易的事情,因此考完试赶快行动起来估分数吧!越早、越多的了解学校对自己越有利。
2.有理想大学和理想专业的考生
对于这类考生考后不妨估一下分数,对比一下理想大学和专业,看自己能否上线,做到心中有谱,同时做好各种情况的预案工作,考得好的话应该选哪几所大学填报,考得不好的话又应该如何选择,这样做好各种情况的备选工作,在出分后才能从容应对。
3.对于符合特殊类型招生条件的考生
对于在提前批招生的院校,大都属于特殊类型考生,如果考生符合高校的招生条件,也可以预估一下分数,对应高校往年录取数据分析,及早选定报考院校。
同样的,对于所有考生都是一样的,从高考出分到志愿填报可能只有短短的几天时间,利用这段时间去填报志愿时间可能不够用,那么要充分利用好高考出分前这段空档期,多多了解报考政策和志愿设置情况,估出分数,了解高校和专业详情,提早规划志愿填报方案。
3
估分的4大秘诀
秘诀一:不妨再做一遍
考生要准确回忆所填的答案,切记要实事求是。
高考试卷是考生在高度紧张的情况下完成的,一些考生会记不清答案,估分时就会出现主观臆断的情况,导致一定偏差。
对记忆不准确,没有把握的答案,建议考生一个人静心思索,必要时可沿着考场上的解题思路重新试做一遍,并注意列出主要步骤,使得自己对主观题的每一个得分点都能较准确地把握。
秘诀二:客观题如何估分
客观题估分较为简单,只需依照答案对照你的答案即可。
但是这其中有一点需要注意,通常为了缩小所估分数和实际分数之间的误差,都需要将客观题部分预留出一定的分数,即比你实际估出来的分数少2—4分左右。当然,如果你十分确定你每一道题的答案,就不必这样做。
秘诀三:主观题如何估分
建议考生把每一科的答案根据记忆认真整理,写在纸上;或者干脆把题重新做一遍,还原高考答题情况,然后再一一对照答案。
秘诀四:3次估分原则
一般情况下,考生要估3次分,第一次是按正常估分、松紧适当、宽严适宜;第二次是按从松估分,即稍微松一点,将可得可不得的“模棱两可分”均估算在内;第三次是按从紧估分,即稍微紧一点,将可得可不得的“模棱两可分”均不估算在内。对于相当数量的考生来说,仅作简单处理、计算出3次的算术平均分即可;但对于还有些考生来说,就需要具体情况具体分析,加以选择使用。
4
各科应该如何估分?
1.作文估分
语文科目的作文,占60分。在没有写跑题的情况下,考生可参照平时模拟考试时的作文成绩估分,区间一般会在45-50之间。
英语比较难估的也是作文,建议按照自己平时的情况估分,平时成绩较好的考生可以打高一点儿。
2.语文估分
在高考所有科目中,也许语文最难估了。主要是因为它的客观题少主观题太多,特别是作文,高考语文如何才能比较客观地估分呢?下面给大家提供几点思路供考生和家长参考:
①一定要细读高考标准答案,最好把答案的得分点分析出来;
②努力回忆自己答题的情况、情景;
③不要拘泥于答案估分;
因为语文中的文言翻译、诗歌鉴赏、现代文阅读问答题和语言操作题都不是死扣答案给分的,这样的试题实际上没有考生能作出与“标准答案”一模一样的答案,根据平时阅卷的体会,评分主要依据意思与答案的接近性、要点的完整性和清晰性以及语言表述的规范性等综合因素给分。
④作文估分在确认审题立意没有偏离的情况下相对于平时考试不宜保守。一般而言,平时是严格要求,高考作文阅卷是鼓励性从宽原则。实际情况是很多人的高考作文得分比平时要略高一些。当然,这不绝对。实际上,在高考评卷中一等、四等作文都相对较少,多数都是二、三等。
⑤如果你通常的作文成绩比较稳定,在没有写跑题的情况下,可以选择折中的办法。可以以42-45分为基准分进行适当加减。
⑥语言等各方面是否到位、有没有特色。如果有某一亮点,估分可以适当加5-8分。
⑦估分时可以参考自己平时的作文成绩,比如如果自己书写一直就很潦草,可以减掉3-5分。
⑧最好请老师来把关
语文老师对你的语文基础最清楚,你可以就某个主观题的估分和老师交换意见;可以列出自己作文的思路提纲,可以讲自己作文的内容、材料、构思、文体等等。老师会结合你平时的情况给你一个比较符合实际的建议。
3.数学估分
选择题和填空题主要是凭自己记住的答案来估。
解答题估分有一定的讲究,如果这道题的结果和答案是吻合的,考生还要看看所做的方法与答案采用的方法是否相同,如果有所不同,一定要征求老师的意见,不要简单地认为只要答案对了就是满分,而忽视答题步骤。大题的估分,要按步骤算分,一定是步骤真正出现了再给分,如果不出现,阅卷老师不会给分。另外,有的考生会认为只要结果错了,就不能得分,这样会使估分偏低。事实上,数学更注重答题的过程,有可能计算过程都对了,只是答案错了,因此考生在估分时要注意参照标准答案的步骤和程序。
4.英语估分
英语的客观题估得准不准全凭考生记得如何了,比较难估的恐怕也是英语作文了。建议考生在对作文进行估分时,最好按照自己平时的情况,即取平时作文的平均得分,必要时可参考老师的意见估分。
估作文时要认真阅读评分标准,首先要客观地确定自己作文的等级,否则估出的分数和实际得分差距可能就会很大。考生注意核实一下作文中的硬性要求是否都已达到,如字数、要求涵盖的内容等。
5.物理估分
解答过程完整会得高分,物理在估主观题的分数时应注意原始公式、原始定律表述的采分点,必要文字的采分点。过程基本正确的,最后答案有误的,将被适当扣分。估分时一定要把握住按步骤估分,不可只看结论。由于试卷的题量较大,考生记不清一些式子、步骤、答案是很正常的,答题的步骤、程序比答案更重要。考生和家长估分可能会偏高,因为考生只会对答案,认为答案对了就会得分。而物理阅卷更注重答案是怎样来的,根据是什么。有些考生答案也许错了,可他得的分也许比答案对的考生高,原因之一就是解答的过程完整。
6.化学估分
细节处写得不对也扣分!
化学估分一定要注意细节,这就要求考生需要细心回忆自己的答案。举个例子,比如离子反应方程式中的Fe2+会不会写成Fe3+、NH4的“4”会不会漏掉了。这些小错误往往会导致考生一分都拿不到。要记住分子式写错的、配不平的,都要扣分,甚至条件没有写全的或者在写公式时用简写或错别字,也是要扣分的。考生估分时最好是估出一个分数段,而不是一个具体的分数,这样做会相对更准确些。
7.生物估分
注意书写是否正确,生物学科在估分时首先要注意表述问题是否清楚,其次考生要看答案中运用生物学术语、概念、符号等是否准确。比如类似于这样的情况,棉田不抗虫的基因型标准答案为BB或Bb,考生如答bb或bB则不得分。
8.政治估分
不一定完全“死抠”标准答案,政治高考评分的一个基本原则是“采点给分”,即学生的解答接触到给分点的便可给分。一般来讲,试卷中每一个论述题和材料解析题都有若干个采分点,触到采分点考生就可得到一部分的分,如果未触到采分点也不倒扣分。应把‘采点’和‘采意’相结合,也就是说不一定完全‘死抠’标准答案,只要考生在试卷中表达的意思比较接近标准答案,表述清楚明确就可以适当地给自己加分。但这种‘采意’也不是无边无沿的,考生还要以标准答案为纲,要注意把握好这个尺度。
9.历史估分
看看最关键的那个词有没有,考生容易出现历史科目估分偏高的情况。提醒考生,答题里面出现判断错误,后面即使答对了,也不要给自己加分了。判断错了,阅卷者就不再往下看了。估分要注意抓关键词,虽然你的答案所有的话和标准答案都比较相像,但最关键的那个词没有,也不要给自己加分。因为阅卷时就是找那个关键词。
10.地理估分
用没用学科术语很重要,考生要注意了,只要你在答地理题时用的是学科术语而且答案与标准答案相差不大,基本上可以得分。提醒考生不要将一些自撰的词语用在卷面上,如果你用自撰词语,在这种情况下,评卷老师很可能不会给分。答题时同一道题不能自相矛盾,否则要被扣分。
5
准确估分应该怎么做?
1.什么时候进行估分最好?
考试的答案已经公布,在考试以后的两个星期之内进行分数的评估是比较准确的,不要耽误太长的时间,那样会严重影响估分的正确性。
2.估分前,评分标准要了然于胸
考生估分前一定要认真阅读高考试卷的“评分标准”,领悟标准中每一道题的考查意图以及每一个得分点的给分、扣分的依据,然后再与自己的解答进行对照,可得出自己的初步估分。对某些与标准答案相近或不相符的答案与解法进行估分时,可根据老师的意见酌情给分。
3.估分时,最好重做一遍
准备一份比较权威的参考答案,如果所在学校就组织估分,那就用学校统一发放的参考答案。
首先要争取能准确回忆起自己当时在考场上的答案,这是正确估分的保证。考生在答题时一般心情比较紧张,下考场后也没有时间及时追忆加以整理,因此在估分时可能会有答案遗忘的现象。
专家建议,此时最好的办法是回忆做题时的思路,顺着此思路再答一遍题,当然最理想的办法是在估分前先将全部试题简单地重做一遍,尽量将当时的答案准确地再现出来。
特别提醒考生,对记忆不准确,没有把握的答案,建议考生一个人静心思索,切不可同他人商量!
为了准确,考生可以估3次分(正常、从松、从紧,再计算平均分):
第一次:估计最少能得的分数,假设遇到最苛刻的阅卷老师,模棱两可的题他全不给你分,要点没答全也不给你分,你要估算这种情况下可能得的分数,这是最低不能少于的分。
第二次:乐观估计,与第一次相反,估出最高能得的分数。
第三次:均衡考虑,不仅要自己估分,还要听取老师的意见,按照学校统一的标准估分,这样就可以避免自我认知跑偏。最后,可以计算这3次估分的平均分,作为考试成绩出来之前,了解专业和院校、准备填报志愿的一个依据。
4.对就是对,错就是错,别被平时成绩干扰估分,要实事求是
考生要严格按照自己所答的试题与标准答案进行核对,实事求是,切不可因平时成绩的好坏而影响估分。
本文由语文阅刊(yuwenyuekan) 综合整理,部分资料来源于高考直通车、老师来了、优途升学助手,转载请注明出处)
版权声明:我们致力于保护作者版权,注重分享,被刊用文章【大学志愿(2021高考志愿怎么报不吃亏)】因无法核实真实出处,未能及时与作者取得联系,或有版权异议的,请联系管理员,我们会立即处理! 部分文章是来自自研大数据AI进行生成,内容摘自(百度百科,百度知道,头条百科,中国民法典,刑法,牛津词典,新华词典,汉语词典,国家院校,科普平台)等数据,内容仅供学习参考,不准确地方联系删除处理!;
工作时间:8:00-18:00
客服电话
电子邮件
beimuxi@protonmail.com
扫码二维码
获取最新动态
