7月10-11日,锡城小学生们将迎来小学毕业考试,7月17日,报名人数超过招生计划数的民办初中会进行电脑派位。
7月18日-20日,各民办初中和公办特色初中(班)将会进行录取工作,之后未被录取的学生,将由市区初中招生办公室安排对口入学。
基本上在7月30日前,能够完成锡城整个初中招生工作。
因为今年无锡的升学政策发生了很多变化,比如说民办锁区、#民办摇号#等等,对于其他家长来说,这些#小升初#相关的词汇还比较陌生。
那么今天这篇小升初关键词解析宝典,各位家长们可要转发收藏好咯!
公民同招
#公民同招#:公民办学校同步登记报名、同步招生录取、同步注册学籍。
2019年,无锡就已经开始实施公民同招的政策,主要是为了杜绝学校提前招生和掐尖招生。
所有学校不得通过任何形式提前摸底争抢生源,小学毕业生每位最多只能填报1所民办初中或公办特色初中(班)。
民办100%摇号
适龄儿童少年入学,报名人数超过核定招生计划数的民办学校,符合条件的报名对象全部实行电脑随机派位录取,核定的招生计划数全部通过电脑随机派位产生。
电脑随机派位录取须有公证机构参加,全程接受社会监督,派位结果及时向社会公开。
民办学校招生报名人数未超过核定招生计划数的,一次性全部录取。
值得注意的是,
民办初中采取报名人数超额100%电脑派位形式招生录取:
报名人数>招生计划数,电脑派位(摇号),具有随机性。报名人数<招生计划数,全部录取。2020年无锡初中电脑派位招生计划:
民办“锁区”
民办学校坚持属地化管理原则,在学校审批机关的辖地内招生,满足审批地入学需求后仍有空余学额的,经设区市教育局批准可适当扩大范围,原则上不得跨设区市招生。
区属民办学校首先在审批地招生,如果在审批地未招满,可以向市教育局提出申请,经批准后适当放宽招生范围。市属民办学校可以面向市区范围招生。
2020年无锡民办初中招生范围:
2020无锡招生细则规定:
区属民办首先面向区内招生,剩余名额再面向区外、市内招生。
今年比较受家长欢迎的区属民办报名热度并不见降低,再加上小学部直升人数,区内对外招生人数(新城金桥今年对外招生为0)本就不多,区外就更是希望渺茫。
例如今年惠山金桥和高新区金桥,区属民办未截止报名时,报名人数就已经超过了核定计划招生人数。
民办一贯制/直升
民办九年一贯制学校或同一举办者的学校之间,应首先满足其小学毕业生的直升需求。
民办幼儿园不可以直升民办小学。
目前无锡市九年一贯制民办学校有:
金桥双语实验学校私立光华学校惠山金桥实验学校南外国王国际学校无锡外国语学校洛社新开河实验学校无锡大桥实验学校协和双语国际学校吴风实验学校这些学校的小学毕业生均有免摇直升的资格,只需在相应时间在招生平台上填写直升志愿即可。选择直升的学生,就不能再参与其他民办或公办特色初中(班)的报名了。
因为电脑派位具有随机和不确定性,因此具有直升资格的民办或多或少会增加直升名额,这对在小学本部就读的学生来说,减少了一定的竞争。
但是,随着直升名额的增加,学校对外招收的名额也会减少,摇号难度也随之增加。
对口直升
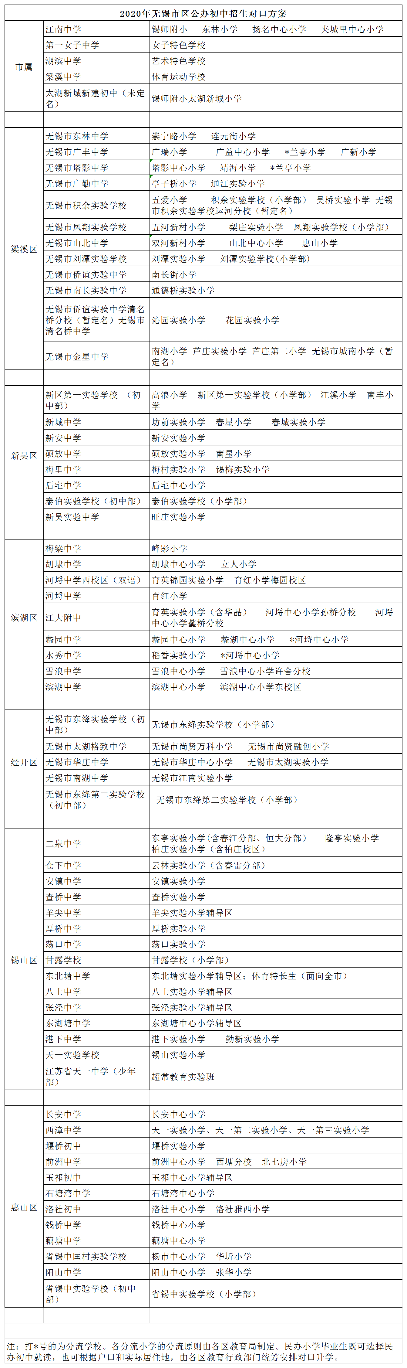
公办小学对口直升公办初中,这是无锡绝大部分小学毕业生升入初中的最普遍、也是最常见的升学方式。
目前无锡公办初中的招生方法是根据学籍所在的小学升入对口的公办初中。
一所公办小学对应直升一所公办初中,主要看学籍、看学籍、看学籍。
2020年对口初中方案一览表:
术科测评
关于今年公办特色校的招生,教育局做出规定:
体育艺术和女子特色公办学校经市教育局批准后,可对报名的学生进行相关术科测评,但不得组织文化科目考试。
公办特色初中今年录取流程,除了最后一步的术科测评,基本上和民办报名同步。
2020年无锡公办特色初中(班)招生计划
无锡市湖滨中学:220无锡市第一女子中学:240无锡市梁溪中学:100天一中学超常教育实验项目:70(区外40)
施教区
参考以下2020年新公布的公办小学#施教区#一览表:
学籍户籍
学籍:学生属于某学校的一种法律上的身份或者资格,专指作为某校学生的资格。
学生在小学一年级入学的第一个月就会办理学籍。“一人一籍,籍随人走。”
在小学升学以及中考分配生时,都是以学籍为依据。
户籍:对口一所小学,即常说的学区房、施教区,是小学入学的主要依据。
今年的无锡新政发布后,民办初中入学对学籍或户籍也有了一定要求:
报名市属民办初中和公办特色初中(班)的学生须满足下列条件之一:学生拥有市区户籍或市区小学学籍。报名区属民办初中的学生须满足下列条件之一:学生拥有该区户籍或该区小学学籍。
7月17日将进行民办初中电脑派位,预祝各位学生可以进入心仪的学校!
为了不错过升学重要消息,请点关注!
推荐阅读:
权威解读!无锡市区义务教育招生政策超全问答,新手家长速看
经开区又一名校启动!秋季学期正式招生!周边学区业主笑了...
重磅!滨湖区又有大动作,这3所学校正式揭牌
重磅!无锡又有一批新学校9月正式启动
这些学校有新消息啦!连元街惠山分校、锡山实小、外国语宜兴分校
版权声明:我们致力于保护作者版权,注重分享,被刊用文章【无锡市吴风实验学校(全解析)】因无法核实真实出处,未能及时与作者取得联系,或有版权异议的,请联系管理员,我们会立即处理! 部分文章是来自自研大数据AI进行生成,内容摘自(百度百科,百度知道,头条百科,中国民法典,刑法,牛津词典,新华词典,汉语词典,国家院校,科普平台)等数据,内容仅供学习参考,不准确地方联系删除处理!;
工作时间:8:00-18:00
客服电话
电子邮件
beimuxi@protonmail.com
扫码二维码
获取最新动态
