近日,四川省发布了2022年本科层次职业教育人才培养改革试点项目的通知。明确今年有省内17所本科学校、19所高职学校与合作企业(单位)联合开展2022年本科层次职业教育人才培养改革试点。
一共有试点专业48个,共招生2345人。相比去年,不管是专业个数还是招生人数,都翻了一番!
这个项目对于很多上了本科线但分数不高的同学来说,无疑是一个“超分”上公办优质本科的绝佳机会。招生对象为中职和普高毕业生。
近年来,职业教育本科的规模逐渐扩大,不管是招生人数、院校数量,还是招生专业都越来越多。我们列举了近三年的数据如下:
2020年从2020年开始,在8所国家“双高计划”建设学校和2所职教师资培养试点学校联合7所本科高校、15家企事业单位开展深度合作,选取17个“双高计划”骨干专业和已开展高端技术技能型本科人才培养试点的专业,开展本科层次职业教育人才培养改革试点,单列招生计划840人。
2021年确定省内9所本科学校、10 所高职学校与合作单位、 企业联合开展 2021 年本科层次职业教育人才培养改革试点,试点专业共计21 个,单列招生计划 1130 人,招生对象为中职或普高毕业生。
2022年省内17所本科学校、19所高职学校与合作企业(单位)联合开展2022年本科层次职业教育人才培养改革试点。试点专业共48个,单列招生计划2345人,招生对象为中职或普高毕业生。
本科层级职业教育是顺应新一轮科技革命和产业变革,主动服务产业基础高级化、产业链现代化,对教育链、人才链与产业链、创新链高效衔接,起着强链和补链的重要作用。今年该项目的各项数据相较去年几乎都翻了一番。
据统计,今年职教本科项目,本科学校新增了西南科技大学、西南医科大学、成都大学 、绵阳师范学院、宜宾学院、乐山师范学院、四川民族学院、成都理工大学工程技术学院8所。
相比去年的9所,增加了几乎一倍的数量,更多的应用型本科参与到职业教育人才的培养。
试点专业的学生毕业时,经考核合格,由参与试点的本科高校颁发与本校相同专业学生一致的毕业证书和学位证书。学位授予按照国务院学位办有关规定办理。符合条件的学生还应获得与所学专业相应的职业技能等级证书。
从去年的10所高职院校,到今年的19所高职院校,开设本科专业的院校数量翻了近一番。据统计,其中,绵阳职业技术学院、雅安职业技术学院、泸州职业技术学院、四川工商职业技术学院、四川化工职业技术学院、宜宾职业技术学院、四川中医药高等专科学校、成都工业职业技术学院、四川水利职业技术学院9所高职院校为今年新增试点该项目的专科院校。
这9所院校也均为四川省立项建设的高水平高等职业学校。
今年的招生专业从去年的21个增加至48个,数量上有了大幅的明显提升。据统计,各个试点专业几乎都属于四川省立项建设的高水平专业群。
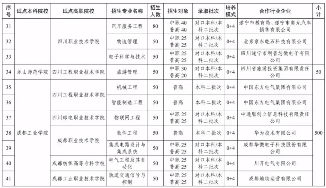
(详见下图)
招生人数从几百到去年的1130人,再到今年的2345人。随着院校数量的增加,试点专业的增加,招生规模也逐渐扩大。招生对象为中职毕业生和普高毕业生,给更多高素质高技能的人才提供了一个更加科学的选择空间。
职教本科的招生人数越来越多,也更是服务建设现代化经济体系和实现更高质量更充分就业的现实需要。而在《四川省职业教育提质培优行动计划(2021—2025年)》也明确提到,要规划建设本科层次职业学校,职业本科教育招生规模不低于高等职业教育招生规模的10%。未来也将会有大量的本科层次职业教育人才为社会作贡献。
近年来,我省的本科层次职业教育人才培养改革试点项目为完善我省现代职业教育体系、创新高层次技术技能人才培养模式做出了有益探索。
开展本科层次职业教育试点是深入贯彻全国教育大会精神,落实《国家职业教育改革实施方案》的重要举措。而我们也欣喜地看到,职教本科的发展也在逐步有序地进行中。
来源|四川省教育厅
版权声明:我们致力于保护作者版权,注重分享,被刊用文章【四川化工高级技工学校(四川2022)】因无法核实真实出处,未能及时与作者取得联系,或有版权异议的,请联系管理员,我们会立即处理! 部分文章是来自自研大数据AI进行生成,内容摘自(百度百科,百度知道,头条百科,中国民法典,刑法,牛津词典,新华词典,汉语词典,国家院校,科普平台)等数据,内容仅供学习参考,不准确地方联系删除处理!;
工作时间:8:00-18:00
客服电话
电子邮件
beimuxi@protonmail.com
扫码二维码
获取最新动态
