志愿填报网站:重庆市教育考试院官网:www.cqksy.cn重庆招考信息网:www.cqzk.com.cn填报时间:2021年4月6日9:00至4月7日18:00
(注:本示例院校代号及名称、专业等数据信息仅为演示使用,具体以填报时系统显示为准。)
按照市教育考试院统一安排,各类志愿均在此平台统一采集。登录指定网站,进入网上填报志愿首页,选择响应时间最短的服务器入口地址登入。第一步,输入考生号(或身份证号)、密码、验证码,然后点击“登录”按钮。
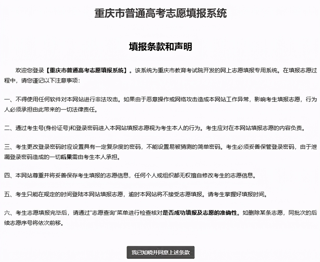
第二步,阅读重庆市教育考试院志愿填报网站网上填报志愿声明,然后点击“我已知晓并同意上述条款”。
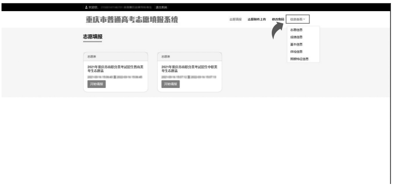
第三步,点击“信息查看”,核对考生基本信息、体检信息、特征信息等信息。
第四步,点击“志愿填报”,选择相应的志愿表。
第五步,填报志愿,每个志愿填写完后,务必点击后面的“保存”按钮。
第六步,点击“信息查看”中的“志愿信息”,核对填报的志愿是否正确。
第七步,点击“退出”按钮,安全退出志愿填报系统。
1获得用户名和密码
用户名是考生的考生号或身份证号,密码是考生在高考报名期间登录报名系统设置的密码。
2填写志愿草表
志愿草表在2021《高职分类考试计划及填报志愿指南》一书中有样表(可复印)。考生应在登录填报志愿系统前填好志愿草表,使用草表主要是使考生的志愿填报更准确,做到有的放矢,并减少在网上滞留的时间。
3登录指定网站
考生按市教育考试院公布的时间登录网站,确认身份后即可按系统提示逐步完成填报。
4明确责任和义务
考生在填报志愿前须浏览并同意《重庆市教育考试院志愿填报网站网上填报志愿声明》,明确责任和义务。
5确认基本信息
考生浏览自己的各类基本信息(含相片、报名信息、体检信息、加分等)并仔细检查。如有错误,及时与区县招考机构联系进行更正。
6填写和保存志愿
考生根据草表在网页上逐项输入学校和专业代号。如系统提示什么地方出错,请考生根据提示修改。考生须逐个志愿填报,并在每个志愿填写完成后,点击该志愿后面的“保存”按钮,否则志愿信息将不被保存,未点击“保存”按钮的批次志愿将被遗漏。考生在志愿填报截止时间之前,可对本人的志愿信息进行修改,但是每次修改后都要注意保存。在志愿填报截止时间之后,考生就不能更改志愿信息,这一点请考生务必特别注意。考生在规定的填报志愿时间内最后一次保存的志愿信息为考生的最终志愿信息。
7志愿查询
考生填报完志愿后,可通过“信息查询”菜单下的“志愿信息”浏览自己所填志愿,确认其和志愿草表是否一致,避免输错代码而导致所填志愿有误。如无误可打印所填志愿留存。
1牢记填报时间
考生须按重庆市教育考试院公布的填报志愿时间上网填报志愿,错过填报时间(4月7日18:00截止),将不能再进行志愿填报,责任自负。
2完善联系方式
第一次登录志愿填报系统时,考生须核对自己的联系方式(包括邮编、通信地址、有效联系电话等),以确保必要时进行有效联系和通知书准确递送。
3核查有关信息
登录填报志愿系统时,考生还应仔细查看并核对自己的体检、报名、照片、加分等信息是否正确,如有问题请及时和区县招考机构联系。同时考生要注意系统公告,在每次登录志愿填报系统的时候都要认真阅读公告内容,确保及时掌握招生计划变更调整等信息。
4妥善保管密码
考生一定要保管好自己填报志愿的账号和密码,避免发生密码外泄或者忘记密码的情况。如果因密码外泄导致志愿信息被非法篡改,责任由考生自负。特别是在公共场所填报志愿的考生,填报完后必须使用系统提供的安全退出功能。如果考生不小心忘记了自己设定的密码,可以通过报名时设置的主要手机号找回。
5及时保存每个志愿
系统设计为分批次、分志愿进行保存,没有整体保存按钮,因此考生在填报了一个志愿后就要及时点击“保存”按钮进行保存,避免志愿信息丢失。
6错峰按时填报
如遇考生上网时间集中,导致网络堵塞,可另选时间填报,考生在截止时间前都可填报志愿。志愿填报时间一旦截止,不再允许考生修改、增补志愿。
7复查填报情况
检查各批次志愿是否都填报成功以及院校和专业是否是自己确定的志愿。
8
某一院校志愿删除后,同批次后续志愿将自动依次递补。
版权声明:我们致力于保护作者版权,注重分享,被刊用文章【网上报学校怎么报名(今日开始网上填报志愿)】因无法核实真实出处,未能及时与作者取得联系,或有版权异议的,请联系管理员,我们会立即处理! 部分文章是来自自研大数据AI进行生成,内容摘自(百度百科,百度知道,头条百科,中国民法典,刑法,牛津词典,新华词典,汉语词典,国家院校,科普平台)等数据,内容仅供学习参考,不准确地方联系删除处理!;
工作时间:8:00-18:00
客服电话
电子邮件
beimuxi@protonmail.com
扫码二维码
获取最新动态
