教育部日前印发通知,部署各地教育部门和高校科学精准做好2022年春季学期疫情防控工作,确保安全开学。
通知要求强化疫情防控政治责任。各地教育部门和高校要坚决落实疫情防控各项措施,确保疫情防控领导体制、应急机制、指挥体系高效运行,强化疫情防控部署、指导和督促检查。各地教育部门、各高校党政主要负责人要切实履行疫情防控第一责任人职责,全面负责疫情防控的组织领导和责任落实。
通知要求严格落实各地各校春季学期安全开学方案。各地教育部门和高校要在当地党委和政府领导下,综合考虑当前疫情形势、防控政策要求和本地本校实际,制定并严格落实2022年春季学期开学方案和疫情防控方案,及时发布开学通知和返校疫情防控要求,分类、有序做好师生返校安排。确需安排线上教学的,要确保线上教学质量。
通知要求加强师生员工返校防护管理。各地教育部门和高校要动态精准掌握学校所在地和学生生源地(或家庭实际居住地)疫情防控政策要求,妥善做好疫情防控政策衔接。要强化师生员工健康监测,加强健康教育,引导其返校途中有效做好个人防护。
通知要求严格落实常态化疫情防控措施。各地教育部门和高校要坚持人、物、环境同防和多病共防,引导师生员工在校园内做好自我防护,加强师生员工在校外疫情防控教育引导。在当地疫情防控领导小组(指挥部)的支持下,坚持定期全员或按一定比例开展师生员工核酸检测制度。
通知要求加快提升应急处置能力。各地教育部门和高校要将学校应急处置纳入当地疫情联防联控机制,安排充足的应急隔离场所、物资储备和人员力量等。高校要不断完善和细化突发疫情应急预案。春季开学前后,与卫生健康部门、疾控机构和医疗卫生机构有针对性地协同开展多场景、实操性应对学校突发疫情应急演练。
随着寒假迎来尾声
目前已经有多所高校官宣开学时间
快来看看有没有你的学校吧↓↓↓
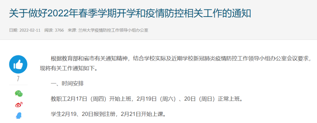
兰州大学
教职工2月17日(周四)开始上班,2月19日(周六)、20日(周日)正常上班。学生2月19日、20日报到注册,2月21日开始上课。
师生员工自省外返校时,需持“双绿码”(健康码、通信行程卡)和48小时内核酸检测阴性报告,返校后需完成一次核酸检测。目前尚在中高风险区及所在县(市、区、旗)的师生暂缓返校。
兰州交通大学
教职员工2月24日返校,2月25日(星期五)正式上班。本专科生2月25日至2月27日返校报到,2月28日(星期一)正式上课。研究生2月28日返校报到,3月1日(星期二)正式上课。
返校前14天,仍处中高风险区所在县(市、区、旗)的师生员工、有过中高风险地区旅居史的师生员工暂缓返校。
西北民族大学
学生于2月19、20日两天错峰返校报到,2月21日正式上课,原则上未经学校批准不得提前返校。从2月12日起,全校学生按照“非必须不外出”原则,居家做好自我健康监测。
学生返校需严格执行国家确定的疫情中高风险区管控要求和属地政府疫情防控规定。开学前仍处中高风险区、14天内有国(境)外旅居史或属地政府宣布全域封闭管理地区的学生暂不返校,待所在地降为低风险区或按有关要求解除管控后申请返校。
开学前处在中高风险区所在地市的其他县(市、区、旗)的、甘肃省外低风险区的学生,返校时需持48小时内核酸检测阴性证明。所有学生返校后均应按有关规定自觉在校实行7天自我健康管理,每天早晚向所在学院(部)、研究院报告体温测量结果。
甘肃政法大学
学生实行错峰返校,返校时间分别为2月26日和2月27日。2月26日,省内本科生、研究生返校;2月27日,省外和出省返兰的本科生、研究生返校。教职工到岗时间为2月24日。目前仍在省外的教职员工务必于2月17日返兰,返兰后立即向居住地社区报备。
省内低风险地区学生持甘肃省健康出行码、国务院通信大数据行程卡绿码开学报到。省外低风险地区以及出省返兰的低风险地区学生须持甘肃省健康出行码、国务院通信大数据行程卡绿码、48 小时内核酸检测阴性证明开学报到。
寒假在境外或有境外旅居史(含国际学生)的、身处或返程途经中、高风险地区的人员,返校前14天内本人或共同生活的家庭成员有中高风险地区旅居史的,暂缓返校,待该城市降为低风险地区后,持48小时核酸检测阴性证明、健康码和行程卡绿码申请返校报到;本人或共同生活的家庭成员为确诊病例、无症状感染者、疑似病例,或被疾控部门判定为密切接触者、次密切接触者的,不得返校,经属地卫生部门评估同意后方可申请返校报到。
河南大学
(一)开封校区普通全日制本科生及研究生于2月17-20日分批返校报到注册,具体安排如下:
第一批:2月17日,2021级研究生报到注册;
第二批:2月18日,非2021级研究生报到注册;
第三批:2月19日,2021级、2020级本科生报到注册;
第四批:2月20日,2019级、2018级等其他年级本科生报到注册。
(二)郑州校区普通全日制本科生及研究生于2月19-20日分批返校报到注册,具体安排如下:
第一批:2月19日,本科生报到注册;
第二批:2月20日,研究生报到注册。
河南农业大学
2月19日上午
龙子湖校区(4280人):农学院、动物医学院、生命科学学院;文化路校区(4360人):林学院、风景园林与艺术学院、烟草学院;许昌校区(533人):2018级本科生。
2月19日下午
龙子湖校区(4161人):动物科技学院、经济与管理学院、烟草学院、植物保护学院;文化路校区(3278人):机电工程学院、植物保护学院;许昌校区(804人):2019级本科生。
2月20日上午
龙子湖校区(3622人):信息与管理科学学院、文法学院;文化路校区(4109人):园艺学院、生命科学学院、食品科学技术学院;许昌校区(324人):2020级本科生。
2月20日下午
龙子湖校区(3268人):资源与环境学院、外国语学院、马克思主义学院、体育学院、国际教育学院;文化路校区(3345人):资源与环境学院理学院、国际教育学院;许昌校区(414人):2021级本科生。
研究生与所在学院的本科生同步。
河南师范大学
按照“按时开学、如期返校、错峰报到、平安至上”原则,学校学生集中返校共分4个批次。各批次学生要在相应批次、规定时间内返校,如有特殊原因不能按期返校者,须向所在学院(部)递交请假申请,履行请假手续,等待另行通知。
第一批返校时间:2022年2月16日
返校人员范围:西区13号楼、14号楼,东区1号楼、2号楼、5号楼、6号楼、9号楼、10号楼。
第二批返校时间:2022年2月17日
返校人员范围:西区15号楼、16号楼、17号楼,东区3号楼、4号楼、7号楼、8号楼。
第三批返校时间:2022年2月18日
返校人员范围:西区5号楼、6号楼、9号楼、10号楼、11号楼、12号楼,东区11号楼、12号楼、16号楼。
第四批返校时间:2022年2月19日
返校人员范围:西区3号楼、4号楼、7号楼、8号楼,东区13号楼、14号楼、17号楼、18号楼,平原湖校区。
河南科技大学
1.非毕业年级本科生开学返校时间不变,2月19日-20日返校注册报到,2月21日开始教学活动。
2.毕业年级本科生开学返校时间调整为2月26日-27日返校注册报到,2月28日开始教学活动。
3.研究生开学返校时间不变,2月19日-20日返校注册报到。
河南理工大学
按照分期分批、错时错峰要求,我校符合返校条件的学生2022春季学期返校报到时间安排如下:
第一批:
2月24日,全日制研究生和大一本专科生返校报到;
第二批:
2月25日,大二、大三本专科生返校报到;
第三批:
2月26日,大四(五)本科生返校报到;
暂缓返校学生符合相关条件后,按要求申请审批返校。
具体返校安排和要求将由各学院提前通知到每位同学。未接到具体返校通知的同学请勿报到。所有学生须严格执行学校相关安排和学院通知要求,不得擅自提前返校报到。
河南财经政法大学
学生:2月19日-20日返校报到。
2月19日为郑东校区2020级、2021级本科生,全体研究生,文北校区2021级学生、MBA学生返校报到时间;2月20日为郑东校区2018级、2019级本科生,国际留学生,文北校区2019级、2020级学生返校报到时间。
华北水利水电大学
1.返校学生为龙子湖校区、花园校区和江淮校区全校在籍学生(含研究生)。与黄河水利职业技术学院、河南经贸职业学院、嵩山少林武术职业学院联合办学学生2022年春季学期返校开学工作分别由合作院校进行安排。
2.根据学校教学计划安排,数学与统计学院、艺术与设计学院、乌拉尔学院、国际教育学院(不含嵩山校区)、外国语学院五个学院的2021级学生应按照规定时间要求直接到江淮校区报到。
信阳师范学院
(一)学生报到
第一批次
1.时间:2月18日(星期五、正月十八)
2.返校学生范围:符合学校疫情防控条件的2021级学生。
第二批次
1.时间:2月19日(星期六、正月十九)
2.返校学生范围:符合学校疫情防控条件的2020级学生。
第三批次
1.时间:2月20日(星期日、正月二十)
2.返校学生范围:符合学校疫情防控条件的2019级、2018级学生。
(二)授课安排
按照校历安排,从2月21日(星期一、正月二十一)开始上课,同时做好常态化疫情防控下的线上线下融合教学准备工作。
中原工学院
学生于2月21日(周一)线上开学,具体教学计划由教学运行专班负责通知。学生进行2-3周线上授课后返校,具体返校时间和注意事项由学生工作专班负责通知。未接到正式通知前,不得提前返校。
安阳师范学院
学生:2月19日、20日线上报到。返校具体时间、批次及疫情防控要求经属地疫情防控指挥部批准后,由校疫情防控学生工作专班提前通知学生。
南阳师范学院
南阳师范学院在学校官微推文中提及:
本学期学生返校报到时间推迟一周,26、27号学生返校报到,21号开始线上上课,28号正式线下上课。由于疫情变化的不确定性,给同学们的返校订票带来诸多不便,敬请谅解!同时提醒大家:要持续关注学校相关通知要求,变化情况会第一时间推送给大家;做好每天健康打卡,以免影响返校!
洛阳理工学院
学生开学返校时间
(1)2月26日,2020级、2021级本、专科学生返校;
(2)2月27日,2018级本科生,2019级本、专科学生返校。
2月28日全体学生正式上课。
河南工程学院
2月19-20日,学生通过网络向所在学院报到,及时查询课表,2月21日起正式上课。学生根据错时错峰、分批次返校安排,采取线上教学与线下教学相结合的方式上课。学校根据疫情防控有关要求,按照“错时错峰、分期分批”的原则,拟于近日启动学生返校。
新乡学院
信阳农林学院
按照“错区域、错层次、错时、错峰”要求,信阳农林学院学生返校日期为2月19日、2月20日,共分2个批次。
第一批次:2月19日,符合返校条件的牧医工程学院、农学院、园艺学院、制药工程学院、水产学院、旅游管理学院、规划与设计学院7个学院学生返校报到。
第二批次:2月20日,符合返校条件的茶学院、林学院、信息工程学院、食品学院、工商管理学院、外国语学院、财经学院、体育学院、融媒学院9个学院学生返校报到。
教职工2月18日前全员到岗。根据疫情防控形势和上级有关要求,以上安排如有变动,另行通知。
郑州科技学院
经学校疫情防控工作领导小组研究决定,暂定2月21日起教职工正式上班;暂定2月23日至26日学生错时错峰、分期分批返校报到,28日正式上课。具体返校工作安排见附件。正式开学方案待上级部门审批同意后,提前在学校官网发布。
信阳学院
1.第一批次返校时间:2月19日
人员范围:外国语学院、教育学院、大数据与人工智能学院、数学与统计学院、商学院符合条件的2018-2021级在校生。
2.第二批次返校时间:2月20日
人员范围:文学院、美术与设计学院、理工学院、社会科学学院、音乐学院、土木工程学院符合条件的2018-2021级在校生。
郑州经贸学院
学生返校时间拟比计划时间(2月19日、20日)延迟一周。返校具体时间及批次安排,按要求报上级有关部门批准后第一时间通知学生,每位同学的返校时间以辅导员具体通知为准。教职工2月21日开始分批到岗上班。
学生延迟返校期间实行网上教学。2月21日起学生开始上网课。
河南工业职业技术学院
学生2月19日-20日错时、错峰返校报到,2月21日正式上课。返校时间具体安排如下。
第一批:2月19日(星期六)
孔明路校区:
东门:机械工程学院
南门:汽车与航空工程学院、电子信息工程学院
光武路校区(北门):建筑工程学院高职一年级、五年制管理中心、测绘环保工程学院
第二批:2月20日(星期日)
孔明路校区:
东门:自动化工程学院
南门:经济贸易学院、测绘环保工程学院、文化旅游与国际教育学院
光武路校区(北门):建筑工程学院二、三年级
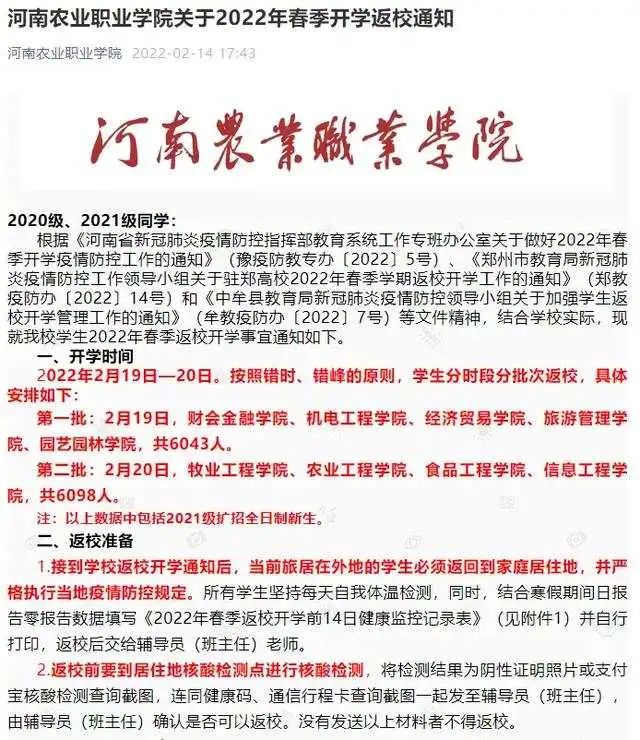
河南农业职业学院
2022年2月19日—20日。按照错时、错峰的原则,学生分时段分批次返校,具体安排如下:
第一批:2月19日,财会金融学院、机电工程学院、经济贸易学院、旅游管理学院、园艺园林学院,共6043人。
第二批:2月20日,牧业工程学院、农业工程学院、食品工程学院、信息工程学院,共6098人。
注:以上数据中包括2021级扩招全日制新生。
河南建筑职业技术学院
按照分期分批、错时错峰的原则,2022年春季学期开学学生(包括2018级五年一贯制、2020级和2021级)返校分三批进行:
第一批返校:2月25日,建筑系学生
第二批返校:2月26日,工程管理系、设备工程系学生
第三批返校:2月27日,土木工程系、建设信息工程系学生
河南水利与环境职业学院
花园路校区和航空港校区:学生返校报到时间推迟一周,2月21日当天开始线上教学,2月26日、27日返校报到(见附表),28日起开始线下教学。
信阳校区:学生报到时间不变,2月19日、20日返校报到,21日起开始线下教学。
城轨交通学院:按照合作方学校安排进行。
开封大学
焦作大学
非毕业年级学生返校时间安排
濮阳职业技术学院
(一)2月19日(农历正月十九,星期六),教职工开学,学生网上报到。
(二)2月21日(农历正月二十一,星期一),学生开始网上授课。
(三)全体学生返校时间待省市专班备案审查批准后另行通知,未接到开学通知前,一律不得擅自返校。
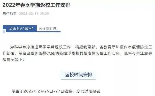
焦作师范高等专科学校
学生于2022年2月25日-27日错峰、分批返校报到。
开封文化艺术职业学院
学生返校时间:按照“分期分批、错时错峰”原则,全校学生于2月19日,2月20日,3月9日分三批次返校:
第一批:2月19日,初等教育学院2020级、2021级学生,学前教育学院2020级、2021级三年、两年制学生,五年制大专部2018级—2021级学生,文化传媒学院2020级、2021级学生。
第二批:2月20日,计算机学院2020级、2021级学生,工艺美术学院2020级、2021级学生,经济管理学院2020级、2021级学生,音乐学院2020级、2021级学生,外语教学部2020级、2021级学生,旅游管理学院2020级、2021级学生,所有校企合作学院(健鼎学院上学期实习学生返校时间见下面)2020级、2021级及五年制学生。
第三批:3月9日,初等教育学院2019级学生,学前教育学院2019级学生,健鼎学院2020级大专、2019级五专学生。
许昌电气职业学院
根据市政府最新批示精神,为保证全市各高校学生分批错峰报到,学校学生返校开学时间调整为3月12-13日报到,3月14日正式上课(线上教学顺延一周),其他事宜不变。
郑州财税金融职业学院
学生返校时间比原定计划(2月19日、20日)延迟一周,返校具体时间及批次安排报上级有关部门批准后第一时间通知学生。
学生延迟返校期间实行网上教学,2月21日起学生开始上网课,各院系要提前做好线上教学准备,认真落实教学任务。
郑州城市职业学院
2020级:
2月20日
文化教育学院、商学院、智能制造学院
2月21日
建筑工程学院、电子信息工程学院
2021级:
2月22日
文化教育学院、商学院、智能制造学院
2月23日
建筑工程学院、电子信息工程学院、材料工程学院
许昌陶瓷职业学院
学生返校时间拟比计划时间(2月17日-20日)延迟一周。返校具体时间及批次安排,按要求报上级有关部门批准后第一时间通知学生,在安全可控的情况下,错峰、分批、有序组织学生返校。
郑州商贸旅游职业学院
根据疫情防控要求,返校报到时间推迟一周,为2022年2月28日-3月1日,分批次返校报到,3月2日正式上课(2月21日一25日上网课)。
洛阳科技职业学院
根据疫情防控要求,学生分期分批、错时错峰返校。
2月19日上午:信息与数字工程学院
2月19日下午:艺术与设计学院、教育学院
2月20日上午:电子商务学院、经济与管理学院
2月20日下午:智能制造与汽车工程学院、大健康学院
与此同时
受疫情影响
又有一些高校发布了推迟返校的通知
苏州科技大学
2月14日,苏州科技大学通知称,春季学期学生推迟返校,具体时间另行公布。2月21日起按照原有教学计划进行线上教学。
苏州大学
2月14日,苏州大学发布《苏州大学新冠肺炎疫情防控通告(2022年2月14日)》,春季学期学生推迟返校,具体返校时间学校将根据疫情防控进展及上级最新要求另行通知。所有学生不得提前返校。2月21日起开展线上教学,具体安排另行通知。
河南城建学院
学生返校时间拟比计划时间(2月19日、20日)延迟一周。返校具体时间及批次安排,按要求报上级有关部门批准后第一时间通知学生。教职工2月18日到岗上班。学生延迟返校期间实行网上教学。2月21日起学生开始上网课。
黄河交通学院
2月15日,黄河交通学院发布通知,提到春季学期正常开学,学生延期一周报到,避免“学生流”与“务工流”叠加。中高风险地区师生暂缓返校。
此前2月10日,学校对返校时间作出调整:原定2022年2月18日—20日的学生分期分批错峰返校时间,调整为2022年2月25日—27日。
广西艺术学院
学生返校时间延迟,2月25日至26日报到注册,2月28日正式上课。
广西民族大学
按原计划开始新学期,时间为2月26日,但学生返校时间视实际情况另行通知。
桂林电子科技大学
学生延期返校,原则上全体学生集中返校时间不早于3月4日,在学校未发布学生返校通知前,学生不得擅自提前返回学校。
广西医科大学
学生返校时间待定,具体返校时间将根据自治区教育厅有关要求和实际情况另行通知,未接到学校正式通知不得提前返校(全程教学的学生不得提前返回教学基地)。
教学工作按原计划进行,2月21日起正式上课,第1-4周(2月21日-3月20日)采取线上教学方式开展教学。
深圳北理莫斯科大学
学校通知学生延迟返校,并要求学生分批、分时、分类返校。
南方科技大学
2月10日,学校通知,全体学生(含本科生、研究生、国际生)暂不返校,具体返校时间由学校另行通知。从2022年2月14日起开展线上直播教学,待各位学生返校后恢复正常课堂教学(具体时间另行通知)。
中国地质大学(北京)
按照“如期开学、线上授课、延期返校”的要求,符合防控要求的教职员工2022年2月17日正式上班,学生2月21日正常开学,校外学生暂不返校,所有学生根据原定课表和教学计划开始进行线上学习,3月21日起恢复线下学习。
按照“分时、分批、错峰、错区域”原则,学校将组织各级各类学生在3月17日至20日期间分批有序返校,具体安排另行通知。
北京语言大学
2月10日,北京语言大学通过微信公众号“北语学工”发布了春季学期中国学生开学及返校安排,春季学期按照2021至2022学年校历正常开学,2月28日开始线上授课,返校时间推迟。
对外经济贸易大学
2月9日,对外经济贸易大学通过官方微信公众号发布开学通知称,根据教育部、北京市相关要求,结合当前疫情形势发展,经学校疫情防控工作领导小组研究,2022年春季学期如期开学,学生延迟返校。
根据安排,学生线上如期开学,先线上授课,待返校后再继续线下教学。具体为,2月28日至3月17日,按照原定课表和教学计划正常线上开学并上课;3月18日至20日,学生暂停上课,按学校要求返校;3月21日起,按照原定课表和教学计划恢复线下授课。
开学在即
希望同学们能调整好状态
以美好的身心投入新学期的学习生活!
(来源:学校共青团)
编辑 / 制作:林晓婷
审核:郑武平 罗小春
版权声明:我们致力于保护作者版权,注重分享,被刊用文章【大学开学(全国这些高校)】因无法核实真实出处,未能及时与作者取得联系,或有版权异议的,请联系管理员,我们会立即处理! 部分文章是来自自研大数据AI进行生成,内容摘自(百度百科,百度知道,头条百科,中国民法典,刑法,牛津词典,新华词典,汉语词典,国家院校,科普平台)等数据,内容仅供学习参考,不准确地方联系删除处理!;
工作时间:8:00-18:00
客服电话
电子邮件
beimuxi@protonmail.com
扫码二维码
获取最新动态
