您好,我是有拓-耿老师,关注成长教育以及播音与编导艺考的教育工作者!
关于艺考观察,栏目是讲述一些艺考政策和现状以供艺考生参考,如有不同观点,欢迎各位留言交流。
时至2021年,新冠疫情已过去一年,现在疫情总算得到有效控制。
但去年防疫环境底下给社会带来的不少改变,实是让人难以适从。
举例如:2020年艺考不少院校因疫情防控需要,部分专业取消校考或改用线上考试代替校考和重文专业采用高考文化分录取,想来除了适应问题,更是给往届艺考生带来不少应试打击与落败遗憾。
疫情仍未消失,今日艺考领域总算迎来最好的消息,在北京电影学院2021年发布的这份招生简章,相信会让不少编导艺考生与遗憾说再见。
如果用一句说话形容这两年的编导艺考,那么便是“时势造编导”,适逢疫情防控与艺考改革的大环境下,诸如上戏、中戏和北影等编导艺考生热门选择的院校,纷纷改变招生筛选对策,以至于往届本可能成为“名校编导”的艺考生纷纷落败。
至于,今届已观望一年的编导艺考生,在外界不断流传热门院校延续往年对策的巨大压力下,实在也没有迎来什么较好消息。
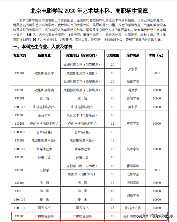
但这里,请先看看以下这份2021年北京电影学院编导的招生简章,或许它会带来不少希望,如图:
今年各院校招生简章中,今届编导艺考生最为关注的重点莫过于是否延续采用文化分录取。
从上图可以看到,2021年北京电影学院编导专业招生给我们最大惊喜除改用线上考试模式恢复校考外,在录取原则方面也取消往年文化分直录恢复专过文排模式,相信单凭恢复校考和专过文排已是最为吸引眼球的焦点了。
今年意向追梦名校的编导艺考生,建议不妨先一试北京电影学院,今日起即可到北京电影学院报名参加。
接下来,让我们看一看北京电影学院带来的另一个焦点。
如果了解过2020年北京电影学院编导专业文化分录取情况,那年的录取分数真是许多编导艺考生迈不过的坎,如图:
从上图看到,2020年北京电影学院编导专业录取比值竟达111.71,意味着北京电影学院2020年文化分录取比当年各省一本最低录取分数线超出11%的录取分数,按招北京电影学院分值计算公式换算后更让人一身冷汗,2020年录取分数如下图(这里最终比值为最高录取比值):
看到这么多6字头出现,心脏是否有些心血不足?请先冷静,这只是疫情下特殊环境所造成,以下将正式讲讲北京电影学院2021年给我们带来的惊喜,如图(2019年和2018年专过文排录取比值):
由于北京电影学院2021年恢复专过文排的录取原则,因而参照2018年和2019年的录取比值较为适当,按其公式计算,分数如下(按2020年各省一本最低分数作为参考):
虽然分数接近各省一本线最低录取线,但相对2020年文化分录取,专过文排模式比2020年文化分直降足足100分之多(以各省最高分数计算作对比),对于以名校编导为目标来说,这类接近500的分数才是他们曾经所熟悉的名校艺考模式。
分数看完,接下来我们再看最后一个惊喜。
或许由于2020年采用文化分录取,导致北京电影学院编导专业2020年出现招生不足(文化分过高导致报考人数减少),所以今年在北京电影学院可算是在编导专业上大为手笔,如图:
从两图对比中,是否感到心脏再次起伏不停?
同样是同一间学院的专业,北京电影学院2021年编导专业上其扩招真的可以算给今届编导艺考生放足调料,由去年20名扩招足足一倍达到今年的40人,是否也意味着编导艺考生进入名校的概率也足足提升一倍?
从整体来看,即使仍处于疫情情况下,北京电影学院招生对策再次改变概率应该不大,毕竟校方已有足足一年时间准备,对于流程各方面应已熟练应对。
但由于上戏和中戏在今年编导招生对策与往年略有相似(前者编导文化录取,后者招生减少一半且且文化成绩不低),所以可能导致其他编导艺考生更多选择北京电影学院作为首选报考学校,其竞争激烈将不比以往减少,因而编导艺考生虽在北京电影学院恢复校考的大好前提下,但对于北京电影学院文化高低录取的方式,也应以提高文化分为重点学习方向。
对于这个号,在我的想法里,是打造一个关于播音与编导艺考(简称传媒艺考)以及成长教育的交流平台,与一群懂教育、懂孩子、懂艺术的父母相识相知。为了能达到这个想法,每天我都会用心去呈现更多精彩的内容,也尽我所能,成就想法的每一小步。因此,关于本文,如果觉得对你有启发或帮助,欢迎在评论区告诉我或私信发送"老师",给我更多反馈。版权声明:本号已加入全网维权,转载者必须注明转载来源,否则将视为抄袭,法律后果请自负。
版权声明:我们致力于保护作者版权,注重分享,被刊用文章【北京电影学院艺考时间(艺考观察)】因无法核实真实出处,未能及时与作者取得联系,或有版权异议的,请联系管理员,我们会立即处理! 部分文章是来自自研大数据AI进行生成,内容摘自(百度百科,百度知道,头条百科,中国民法典,刑法,牛津词典,新华词典,汉语词典,国家院校,科普平台)等数据,内容仅供学习参考,不准确地方联系删除处理!;
工作时间:8:00-18:00
客服电话
电子邮件
beimuxi@protonmail.com
扫码二维码
获取最新动态
