一、混凝土结构的受力特点及其构造
2.钢筋和混凝土的材料性能
(3)钢筋与混凝土的共同工作
钢筋与混凝土的互相作用叫粘结。钢筋与混凝土能够共同工作是依靠它们之间的粘结强度。
影响粘结强度的主要因素有:①混凝土的强度 ②保护层的厚度 ③钢筋之间的净距离
【2019-2】
4.钢筋混凝土梁的配筋原理及构造要求
(1)适筋梁正截面受力阶段应力分析
适筋梁正截面受力阶段应力分析:
不允许设计成超筋梁和少筋梁,对最大、最小配筋率均有限值,它们的破坏是没有预兆的脆性破坏。
5.梁、板的受力特点及构造要求
(1)单向板与双向板的受力特点
(2)连续梁、板的受力特点
主梁按弹性理论计算【2011-1】,
次梁和板可考虑按塑性变形内力重分布的方法计算
连续梁、板的受力特点是:(秒记:中正,支负)
跨中有正弯矩(计算正筋),支座有负弯矩(计算负筋)【2013-3】
(3)梁、板的构造要求【2015-3】
(2019-2)影响钢筋与混凝土之间粘结强度的因素有(A)。
A.混凝土强度 B.钢筋抗拉强度 C.钢筋抗压强度 D.钢筋屈服强度
(例题)关于适筋梁正截面受力阶段应力分析的说法中,错误的是(D)。
A.第I阶段结束时,拉区混凝土开裂
B.第II阶段是计算正常使用极限状态变形和裂缝宽度的依据
C.第III阶段是承载能力极限状态计算的依据
D.超筋梁和少筋梁属于塑性破坏
(例题)为防止钢筋混凝土梁的斜截面破坏,可采取的措施有(ABC)。
A.限制最小截面尺寸 B.配置弯起钢筋 C.配置箍筋
D.增大主筋截面 E.做成双筋梁
【解析】为了防止斜截面的破坏,通常釆用下列措施:
1)限制梁的截面最小尺寸,其中包含混凝土强度等级因素;
2)适当配置箍筋,并满足规范的构造要求;
3)当上述两项措施还不能满足要求时,可适当配置弯起钢筋,并满足规范的构造要求。
(例题)关于钢筋混凝土单向板与双向板受力特点的说法,错误的是(A)。
A.两对边支承的板是单向板,双向受弯
B.当长边与短边之比小于或等于2时,应按双向板计算
C.当长边与短边之比大于2但小于3时,宜按双向板计算
D.当长边与短边长度之比大于或等于3时,可按沿短边方向受力的单向板计算
【解析】两对边支承的板是单向板,一个方向受弯;而双向板为四边支承,双向受弯。当长边与短边之比小于或等于2时,应按双向板计算;当长边与短边之比大于2但小于3时,宜按双向板计算;当按沿短边方向受力的单向板计算时,应沿长边方向布置足够数量的构造筋;当长边与短边长度之比大于或等于3时,可按沿短边方向受力的单向板计算。
(2011-1)关于现浇钢筋混凝土肋形楼盖连续梁、板内力计算的说法,正确的是(C)。
A.按弹性理论方法计算
B.按可考虑塑性变形内力重分布的方法计算
C.主梁按弹性理论方法计算,次梁、板按可考虑塑性变形内力重分布的方法计算
D.主梁、次梁按弹性理论方法计算,板按可考虑塑性变形内力重分布的方法计算
(2013-3)均布荷载作用下,连续梁弯矩分布特点是(A)。
A.跨中正弯矩,支座负弯矩 B.跨中正弯矩,支座零弯矩
C.跨中负弯矩,支座正弯矩 D.跨中负弯矩,支座零弯矩
(2015-3)关于一般环境条件下建筑结构混凝土板构造要求的说法,错误的是(C)。
A.屋面板厚度一般不小于60mm B.楼板厚度一般不小于80mm
C.楼板的保护层厚度不小于35mm D.楼板受力钢筋间距不宜大于250mm
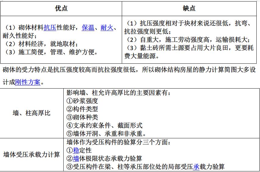
二、砌体结构的受力特点及其构造
1.砌体结构特点【2017-22】
(3)砌体房屋结构的主要构造要求【2013-2、2010-1】
墙体的构造措施主要包括三个方面:伸缩缝、沉降缝和圈梁
(2017-22)砌体结构的特点有(ABE)。
A.抗压性能好 B.材料经济、就地取材 C.抗拉强度高
D.抗弯性能好 E.施工简便
2021-3:不属于砌体结构主要构造措施的是(B)。
A.圈梁 B.过梁 C.伸缩缝 D.沉降缝
(例题)砌体结构中影响墙、柱高厚比计算的因素有(ABCD)。
A.墙、柱计算高度 B.承重墙与非承重墙 C.砂浆强度等级
D.有无门、窗洞口 E.砌块强度等
(10年、13年)基础部分必须断开的是(C)。
A.伸缩缝 B.温度缝 C.沉降缝 D.施工缝
(例题)关于砌体结构房屋设置圈梁的说法,正确的有(ABD)。
A.增加房屋的整体性 B.防止地基不均匀沉降引起的不利影响
C.提高墙体的垂直承载力 D.圈梁宜设在同一平面内 E.圈梁可不封闭
三、钢结构构件的受力特点及其连接
钢结构的抗拉、抗压强度都很高,构件断面小,自重较轻,结构性能好。
混凝土结构、砌体结构、钢结构特点对比
1.钢结构的连接【2017-23】
2.钢结构的受力特点
(1)受弯构件:钢梁是最常见的受弯构件。
1)钢梁的截面形式
钢梁的截面形式一般有型钢和钢板组合梁两类。
• 型钢梁多采用工字钢和H型钢,
• 钢板组合梁常采用焊接工字形截面。
(2)受拉构件、受压构件:
2)受压构件
柱、桁架的压杆等都是常见的受压构件。
按截面构造形式,受压构件可分为实腹式和格构式两类。
•前者构造简单、制作方便;
•后者制作费工,但节省钢材。
•当构件比较高大时,可采用格构式,增加截面刚度,节省钢材。
和轴心受拉构件一样,轴心受压构件的截面设计也需要满足强度和刚度要求。除此以外,轴心受压构件还要进行整体稳定和局部稳定计算。
(3)梁柱节点
梁和柱连接时,可将梁支承在柱顶上或连接于柱的侧面。
二者均可做成铰接或刚接。
3.钢结构构件防火与防锈【2009-20】
当温度达到550℃时,钢材的屈服强度大约降至正常温度时屈服强度的0.7,结构即达到它的强度设计值而可能发生破坏。
(2017-23)钢结构焊接连接的优点有(ABCD)。
A.节约钢材 B.构造简单 C.易于采用自动化操作
D.加工方便 E.易于检查
(例题)关于钢结构梁柱节点处的做法,正确的是(D)。
A.梁必须支承在柱顶,并做成铰接
B.梁必须连接于柱两侧,并做成刚接
C.梁支承在柱顶时必须刚接,连接于两侧时必须铰接
D.梁支承在柱顶或连接于柱两侧,可做成铰接或刚接
一、地震的震源及烈度
(1)房屋结构抗震主要是研究构造地震。
(2)一次地震只有一个震级。
(3)世界上多数国家采用的是12个等级划分的烈度表。【2008-5】
二、抗震设防
抗震设防的依据是:抗震设防烈度。
三、抗震构造措施
1.多层砌体房屋的抗震构造措施【2012-23】
破坏部位主要是墙身,楼盖本身的破坏较轻。因此,采取如下措施:
(1)设置钢筋混凝土构造柱;
(2)设置钢筋混凝土圈梁与构造柱连接起来;
(3)加强墙体的连接,楼板和梁应有足够的支承长度和可靠连接;
(4)加强楼梯间的整体性。
2.框架结构的抗震构造措施
框架结构震害的严重部位多发于框架梁柱节点和填充墙处。(秒记:柱顶角短)
(例题)我国抗震设防的依据是(A)。
A.抗震设防烈度 B.地震烈度 C.地震震级 D.基本烈度
(例题)建筑物的抗震设计根据其使用功能的重要性分为(B)个抗震设防类别。
A.3 B.4 C.5 D.6 【答案】B
(2012-23)加强多层砌体结构房屋抵抗地震力的构造措施有(CDE)。
A.提高砌体材料的强度 B.增大楼面结构厚度 C.设置钢筋混凝土构造柱
D.加强楼梯间的整体性 E.设置钢筋混凝土圈梁并与构造柱连接起来
(2014-4)关于钢筋混凝土框架结构震害严重程度的说法,错误的是(D)。
A.柱的震害重于梁 B.角柱的震害重于内柱
C.短柱的震害重于一般柱 D.柱底的震害重于柱顶
(2019-24)框架结构抗震构造措施涉及的原则有(ACD)。
A.强柱、强节点、强锚固 B.避免长柱、加强角柱 C.框架沿高度不宜突变
D.控制最小配筋率 E.限制配筋最大直径
版权声明:我们致力于保护作者版权,注重分享,被刊用文章【建筑构造考试题及答案(2022一级建造师)】因无法核实真实出处,未能及时与作者取得联系,或有版权异议的,请联系管理员,我们会立即处理! 部分文章是来自自研大数据AI进行生成,内容摘自(百度百科,百度知道,头条百科,中国民法典,刑法,牛津词典,新华词典,汉语词典,国家院校,科普平台)等数据,内容仅供学习参考,不准确地方联系删除处理!;
工作时间:8:00-18:00
客服电话
电子邮件
beimuxi@protonmail.com
扫码二维码
获取最新动态
