大家好,由于近期和平区房价蹭蹭蹭的在涨,所以,我决定重新写一篇和平区学区房的文章,让大家重新对和平的价格有新的理解。再根据自己的预算和情况,选一个更适合自己的学校给孩子。
首先给家讲一下和平区一共分为三个片区,和平一片、二片、三片。其中二片区是天津市公认的最好的教育片区,小学市第一天津实验小学,中学天津市第一天津一中。如果选择了二片就是给孩子在天津提供了家长们能给到的最好的教育资源了,实验小学和一中不比北京的重点学校差的。
接下来我先说一下和平区的”六年一学位制“的九所学校:实验小学、和平中心小学、鞍山道小学、万全小学、岳阳道小学、昆明路小学、耀华小学、第二南开附属小学、万全第二小学。
这个六年制基本上也都是和平的重点小学(有个别几个不是),下面也有一张和平重点小学学区排名表,大家可以参考一下。
有一点各位注意下,今年开始部分学校6年级学生信息需要核对,参加小升初摇号需要房产证。也就是说,房子建议是六年级毕业以后在卖,不要上了学就把房子给卖了。
接下来我就开始讲正题了
和平一片
1.鞍山道小学
鞍山道小学坐落在和平区中心城区。这个校址原是1930年日本国开办的宫岛幼稚园。后来改为小学。1949年天津解放后,叫鞍山桥一小,1960年定为和平区重点小学并改名为鞍山道小学。有近80年历史的老校。 随着教育的不断发展,学校办学规模也在不断扩大,现有四个校区,至今还保留当年一座日式老建筑。学校现代化教育教学设备、基础设施等办学条件,通过“双高普九”规范化建设,在原有的基础上有很大改善。配有校园闭路广播系统,建立校园网络中心,提供各办公室老师有效使用网络资源,教室里空调、投影机、多媒体控制电脑等基础设施。
招生范围:
房价
公/企产:150万起
私产:250万起
2.万全小学
天津市和平区万全道小学是一所社会声誉高,影响较大的学校,是天津市小学中 具有百年历史的两所学校之一。她始建于1901年,初名日出学馆,后陆续更名为天津共立学校、天津市一区中心国民小学、天津市一区中心小学。2012年迁入位于南市大街的新校舍后改名为天津市和平区万全小学,位于万全道的原校址改为鞍山道小学。
招生范围:
房价
公/企产:140万起
私产:240万起
3.第二南开小学
小学部的建立,将第二南开中学的办学规模延伸到义务教育小学阶段,对于我区教育改革发展,是一次开创性的尝试。第二南开中学利用自身教育教学的优势,扩大和平区优势办学的影响,满足了人民群众上好学校的需求。同时,也有利于探索学生学习成长规律,真正实现中小学的衔接,保证九年义务教育的完整性;学生在社团活动和兴趣小组的开展上保持小学段和初中段的衔接,更加有利于学生的个性发展。
小学部自2015年秋季开始招生,学生小学毕业后,可直升第二南开中学初中部,实行九年一贯制。
招生范围:怀远里、华门明筑。
房价
怀远里一室270万起、明筑轩一室360万起。
4.耀华小学
天津市和平区耀华小学是一所历史悠久、办学成绩优良,并有着光荣传统的学校,建校至今已有八十余年的历史。学校一直秉承耀华学校“勤朴忠诚”的校训、“勤奋进取,求实创新”的校风、“敬业、重德、爱生、严谨”的教风和“尊师、守纪、好学、协作”的学风。在“三风一训”的指引下,通过全体教职工的共同努力,学校多年来屡获殊荣:先后获得国家教育部授予的“身边好学校”、全国教育科研先进实验校、天津市义务教育学校现代化建设达标学校、天津市十大特色学校、天津市文明学校、天津市实施《中小学生日常行为规范》示范学校、和平区先进单位、和平区师德风范创建活动先进单位等荣誉称号。学校校舍占地面积4344平米,建筑面积3983平米,分为教学楼和综合楼两部分,设有多媒体教室、科学实验室、信息技术教室、电子阅览室、美术教室、音乐教室等专用教室。学校具有先进的计算机网络系统和多媒体闭路电视演播系统。校园育人氛围浓厚、实现了净化、绿化、美化。
招生范围:
房价
公/企产:120万起
私产:180万起
5.劝业场小学
天津市和平区劝业场小学始建于1914年,是天津市贯彻义务教育示范校。学校有一支思想创新、师德高尚、业务精湛的师资群体耕耘在校园这片沃土上。学校遵循“以质量创声誉、以特色求发展”的办学思路,以素质教育为目标,严格教育教学管理,不断提高课堂效益,培养学生德、智、体、美、劳诸方面全面发展。多年来学校依法治教,全面贯彻党的教育方针,面向全体学生全面提高教育教学质量,取得了较为显著的成效。学校融先进的教学设施,教学手段为一体,设有计算机室、语音室、音乐教室、自然实验室、图书室等专用教室。
招生范围:
房价
公/企产:100万起
私产:200万起
6.哈密道小学
哈密道小学是一所具有百年历史的国办学校,占地面积1302.63平方米,建筑面积 2195.95平方米,操场内设有排球场、篮球场、羽毛球场(套画)和短途跑道。学校建有语音室、图书室、卫生室、阅览室、电子备课室及音乐、美术、自然、计算机等专用教室。我校现有11个教学班,340名学生。
招生范围:
房价
公/企产:110万起
私产:220万起
7.万全二小
1962年创办,原名建物街小学,2016年更名为:万全第二小学。学校本着“让每一位学生都有进步,让每一位教师都有发展”的办学理念确立了“诚信、务实、创新”的校风,倡导“敬业、爱生、求真”的教风,培养“博学、善思、争先”的学风,学校拥有一支开拓、务实、团结、奉公的领导班子和一支高素质的教师队伍。
招生范围:
房价
公企产:140万起
私产:240万起
和平二片
1.天津市实验小学
天津市实验小学是天津市教委唯一的直属小学,也是天津市基础教育实验基地之一。学校始建于1948年,70多年来,办学水平一直位居全市前列。1984年创办了儿童智力早期开发实验班,1986年成立了实验小学游泳分校,1995年创办了以实验小学为依托的公办民助的模范小学,1996年创办了实验小学国际部。
招生范围:
房价
公/企产:280万起
私产:360万起
2.和平中心小学
天津市和平区中心小学始建于1990年6月,地处繁华的商业文化中心区,是天津市首批义务教育示范学校、素质教育"三A学校"、"双高普九"规范化学校。学校教学设施齐全、师资力量雄厚。多年来,学校坚持以"诚实、健美、勤奋、创造"为校训,秉承着"为学生全面发展奠基,为教师实现理想助力,为学校持续发展铺路"的办学理念,积极开展课程改革实验,全面推进高效教学,促进教师专业成长和学生全面发展,深受社会各界的广泛好评。
招生范围:
房价
公/企产:140万起
私产:280万起
3.岳阳道小学
天津市和平区岳阳道小学创建于1911年,是一所具有百年历史的老校。前身为私立竞存小学,1952年由人民政府接管,更名为五区第十小学,1958年为体育馆小学二分校,1962年更名岳阳道小学至今。
1992年经国家教委推荐,香港爱国人士邵逸夫先生捐款、市区政府投资,在天津市著名的“五大道”建起一幢教学设施先进的“逸夫教学楼”。学校有2个校区,分别在大理道、汉阳道。
2017年11月,和平区岳阳道小学获评第一届全国文明校园。 2020年12月,该校学生艺术团(合唱)入选第一批天津市优秀学生艺术团名单。
招生范围:
房价
公/企产:160万起
私产:350万起
4.新星小学
天津市和平区新星小学成立于一九九八年坐落在和平区中心地带。该校于二00三年被市教委命名为天津市义务教育示范校,被区政府命名为文明学校,和平区教育系统工作先进集体。学校现有学生380余人,教学班17个,占地3500平方米,校园虽不大,但美观舒适,小巧玲珑,绿树成荫。学校设有自然实验室、计算机房、音乐、美术等专用教室及图书阅览室。为学生提供了良好的学习条件。学校投资校园网建设,各办公室配有电脑、教室配有电视系统实现了多媒体教学。校现有教职工105人,在岗90人,其中任课教师55人,特级教师1人,小中高2人,中级教师72人。任课教师中95%为大学本科学历(其中包括大本在学)。学校有区级学科带头人1人,市级学科带头人1人,校级骨干教师14人,区级十佳班主任1人,区优秀班主任1人。
招生范围:
房价
公/企产:140万起
私产:210万起
和平三片
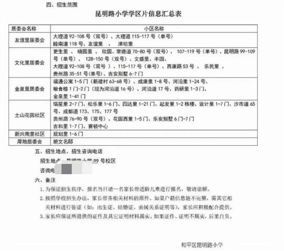
1.昆明路小学
天津市昆明路小学,校址在天津市常德道。前身为私立燕达小学,1946 年创建。1956 年和平区教育局接管,改名昆明路小学。1958 年合并到体育馆小学。1961 年改常德道小学分校。1963 年重新建校,恢复现名。注重科学管理与民主管理。注重年段把关,提高教学质量,减轻学生负担。
招生范围:
房价
公/企产:160万起
私产:270万起
2.西康路小学
西康路小学,位于天津市和平区西康路31号,是一所全日制国办学校,学校牢固树立“服务育人、管理育人”的思想,努力创设育人氛围,优化育人环境。学校现有两处校舍,教学设备先进,拥有自然、美术、音乐(电子琴室)、舞蹈、书法、国学、科学、计算机网络等专业教室和多功能演播排练厅,建筑总面积达6450平方米。
招生范围:
房价
公/企产:130万起
私产:200万起
3.二十中附小
天津市第二十中学附属小学,建国前为国民中心小学,建国后更名为五区中心小学、新华区中心小学、二十中附小(二十中学小学部)、重庆道小学。二OO二年八月与原南京路小学合并,恢复校名“天津市第二十中学附属小学”。学校坐落于原南京路小学校址。学校现有21个教学班,在校学生640人。学校占地面积2448平方米,建筑面积3461平方米,具有一流的教学设备条件。
招生范围:
房价
公/企产:160万起
私产:230万起
4.新华南路小学
天津市和平区新华南路小学的前身是私立培育小学。创办人王哲希。于1936年创办了私立培育小学,意为培育青少年之意。最初校址设在河北路女青年会内, 1956年,培育小学由天津市人民政府接收,更名为新华南路小学。校址迁至现今的新华路257号。1978年被和平区教育局确定为区重点小学和接待外宾开放校,成为一所涉外小学。在校学生近1300名。现有两个校区,总校坐落在和平区新华路257号,校舍占地面积4644平方米,分校位于开封道3号,占地面积1087平方米。
招生范围:
房价
公/企产:160万起
5.四平东道小学
天津市和平区四平东道小学是一所全日制学校,坐落于天津市和平区承德道30号。始建于1969年,坐落在风景如画的海河岸边,东临天津艺术博物馆,西边紧靠中心文化广场,虽地处市中心的繁华地带,却闹中取静,环境幽雅。学校办学条件较好,除设有音乐、自然,图书阅览,语音、计算机专用教室以外,还设有体育器械室,卫生保健室、少先队队室等。
招生范围:
房价
公/企产:130万起
私产:200万起
和平区的小学就给大家整理到这里,下面附上初中的排名,希望能帮到大家,做个参考。
1、(和平区)天津一中
2、(南开区)南开中学
3、(和平区)耀华中学
4、(河西区)实验中学
5、(和平区)新华中学
6、(和平区)二十中学
7、(河西区)第四中学
8、(河西区)第四十二中学
9、(红桥区)第三中学
10、(南开区)天津中学
因为最近和平区价格涨得厉害,很多人对信息有延迟性,所以重新整理一下,大家可以根据自己的实际情况去进行选择,毕竟是个房子,还是希望大家理性对待量力而行。和平的价格也不可能一直涨,最近趋于稳定了。还是全解各位,真是考虑孩子上学的话,该买就买,没什么可犹豫的,投资的话真不建议考虑和平,变数太大,一是楼龄老,二是学区房本身就有风险。还有一点和朋友们说一下,能考虑私产尽量买私产,公产还是存在一定风险的。
好了,以上内容整理完毕,有什么问题欢迎随时提问,能帮助解答的我一定回复。还是希望大家多多关注、多多点赞。谢谢啦O(∩_∩)O哈哈~
版权声明:我们致力于保护作者版权,注重分享,被刊用文章【天津第二南开学校(2021天津和平区学区房)】因无法核实真实出处,未能及时与作者取得联系,或有版权异议的,请联系管理员,我们会立即处理! 部分文章是来自自研大数据AI进行生成,内容摘自(百度百科,百度知道,头条百科,中国民法典,刑法,牛津词典,新华词典,汉语词典,国家院校,科普平台)等数据,内容仅供学习参考,不准确地方联系删除处理!;
工作时间:8:00-18:00
客服电话
电子邮件
beimuxi@protonmail.com
扫码二维码
获取最新动态
