此前教育部已经表示,使用新课程的省份不再制定2020年考试大纲,可以参考2019年版大纲的说明。从2019年高考来看,高考试题已经有“不按套路出牌”的趋势,出现了不少新题型、新变化,想必2020高考肯定将延续“灵活性、创新性”的特点,更多地贴近时事热点!
而2020年的时事热点非“新冠肺炎”莫属! 疫情之下,全国人民的生活、学习、工作等方方面面都受到了非常大的影响,在这之中也出现了很多潜在的考点,比如与病毒、免疫等有关的生物知识,还有“相知无远近,万里尚为邻”等暖心诗词......
此外,多地的模拟试卷中已经出现了关于疫情的试题,因此我们可以大胆地预测一下,高考试题中考到疫情的可能性会很大,这就需要我们在最后的两个月时间里增加相关知识储备,有备无患,赢在高考!
那么,今天尚恩教育就来分享一下关于新冠疫情的英语范文。(强烈建议背诵!)
请仔细观察下面的图片,并根据所给提示和要求写一篇短文。
提示:(1)What are the two boys doing?
(2)What should you do when you see people do like this? Why?
要求:(1)短文须包括所有提示内容,可适当发挥。
(2)短文中不要出现真实的地名、校名和人名。
(3)词数80个左右。(开头已给出,不计入总词数)
参考词汇:balance(平衡);punishment(惩罚)
I can see two boys in the picture. They are______
满分范文
I can see two boys in the picture.They are carrying two animals in their hands. And someone is telling them that it is not allowed to catch wild animals.
With the development of society, more and more people are interested in catching wild animals. Some of them are for money, while the others are for their meat or for fun. As we often say, "animals are humans' friends. "They also play a part in keeping the balance of nature. If we break the balance of nature, we'll get punishment as a result.
So, I wont catch wild animals or hurt them.Instead,I will protect them and get on well with them.
新型冠状病毒肺炎期间,大批医护人员不顾个人安危,积极踊跃的前往疫区,为抗击疫情贡献自己的力量。假如你是李华,请你根据所给提示和要求给前线抗疫医护人员们写一封信。
要求:1. 须包括所有要点并适当补充,语句通顺,意思连贯;
2. 词数:100词左右;开头和结尾已给出,不计入总词数;
3. 文中不得出现个人真实姓名和校名。
参考词汇:COVID-19(2019新型冠状病毒肺炎); fight against; treatment(治疗方案)
Dear doctors and nurses,
How's everything going with you? _____________
满分范文
Dear doctors and nurses,
How's everything going with you? I'm quite moved that you fight against COVID-19 without thinking about personal safety. You're true heroes. I am proud of you and want to express my deep respect for all of you.
I hope you can pay attention to your own safety and have a rest. Your safety would give people much confidence to fight against the disease. Don't forget to make a call to your family members for they care about you all the time.
I'm sure you will find out the treatment to save patients' lives! We're always behind you and it's certain that we can overcome the difficulty together.
Yours,
Li Hua
(一)
2020年的春节,许多人选择待在家里,这和过去喜庆祥和的春节不一样,你一定也有不同的经历及新年心愿。请根据以下要求和要点用英语写一篇短文。
要求:1.参考提示语,可适当发挥;
2. 语句通顺,意思连贯,书写工整;
3. 文章不得出现任何真实信息;
4. 词数:不少于70词。(开头已给,不计入总词数)
The Spring Festival in 2020
To stop the spread of COVID-19,_____________________________________
写作思路指导
满分范文
The Spring Festival in 2020
To stop the spread of COVID-19, most of us Chinese spent our Spring Festival at home. All of us had an unusual holiday.
In the past, I often visited relatives and friends or went travelling during the festival. This year, I spent more time with my family and I felt we got much closer. I also spent some time surfing the Internet because I wanted to know how COV-ID-19 was going and how we should protect ourselves. At the same time, I was deeply moved by those brave doctors and kind people.
My wish for the new year is that the outbreak will be over soon and all of us can go back to our normal lives.
(二)
(抗击疫情)为了与新型冠状病毒肺炎作斗争,2020年的春节大家纷纷响应"不拜年、无聚餐"的倡议。随后教育部门纷纷发出延迟开学的通知,学生们也拥有了一个漫长的寒假。那如何将这样一个特殊而漫长的假期过得丰富多彩且有意义呢?某校针对这一问题,对200名学生做了一项问卷调查,调查结果如图表所示。
请你用两段话写一篇短文,第一段用百分比简要说明图表内容,第二段结合自己的经历,谈谈你的做法及感想。
要求:
1、词数不少于80词;
2、文章的开头已给出,不计入总词数;
3.文中不得出现真实的人名、校名。
We middle school students have the longest winter holiday ever due to the terrible disease. Our school did a survey on how to make our long holiday colorful and meaningful. Here are the results.
【审题指导】细读所给的文字和图表提示,提取以下信息:
1.第一段要求说明图表信息,对图表中的数据所传递的信息进行解读,将图中的数字转换为百分比形式,文体为说明文,时态用一般现在时,人称以第三人称为主:
2.第二段要求结合自己的经历,谈谈你的做法及感想,故人称以第一人称为主; 词数不少于80词,文中不得出现真实的人名、校名。
【高分范文】
We middle school students have the longest winter holiday ever due to the terrible disease. Our school did a survey on how to make our long holiday colorful and meaningful. Here are the results. 52 percent of the students thought they could take advantage of this period to develop new hobbies. And the students who would like to keep studying took up 31 percent. And the rest 17 percent of them regarded this holiday as a good chance to spend more time with their families.
As for me, the holiday was a great time to improve my poor English. First, looked an online course according to my English level. Then, I made a study plan and tried my best to stick to it. I also discussed my experience and questions with my friends every day. Much to my delight, I gradually found I have made much progress in my English. Of course, I spent more time with my families and talked a lot with them. In my opinion, the special holiday was really meaningful and colorful.
热点信息 2020年初,新型冠状病毒肺炎疫情牵动人心,在这场没有硝烟的战争中,为保护少年及儿童的身心健康,国家宣布延长寒假假期,学生在家进行自主学习。疫情终将过去,学业不可荒废。希望学生都可以利用好这个"超长假期",过一个丰富多彩且有意义寒假。
提示:抗击新冠肺炎期间涌现出了许多英雄,如钟南山院士、李兰娟院士、张继先医生等。他们冲在抗击新冠肺炎第一线默默地保护着我们,他们是我们的英雄和榜样。请以“The Hero in My Heart ”为题,写一篇英语短文,讲述疫情期间你心中的英雄以及他/她的故事。
要求:1. 语言流畅、书写规范、卷面整洁,词数不少于60个;
2. 文中不得使用真实姓名、校名,否则以零分计;
3. 请将短文写在答题卡上,写在本试题卷上无效。
满分范文
The Hero in My Heart
COVID-19 spread the country all of a sudden, and we were afraid. But millions of heroes tried their best to protect us. Among them, the hero in my heart is an excellent scientist, Zhong Nanshan.
He is a kind old man with courage. When the virus appeared, he went to the most dangerous place to guide the medical work. He was busy fighting against COVID-19 day and night. Though he was very tired, he never gave up his work and the lives of those patients. It was his responsibility that moved me a lot and encouraged me to work hard.
I am proud of him not only for what he has done for our country but also for his courage. He is such a great person that I'll follow forever.
受2019新型冠状病毒肺炎(COVID-19)影响,学校延迟开学。作为中学生,你在疫情期间做了哪些有关学习的事情?请以"My Study at Home”为题,根据要点提示用英语写一篇短文,讲述一下你在家为学习所做的事情。
要求:1. 须包括所有要点并适当补充,语句通顺,意思连贯;
2. 词数:100词左右;题目和开头已给出,不计入总词数;
3. 文中不得出现真实人名和校名。
My Study at Home
COVID-19 broke out suddenly in our country. We had to stay at home these days. __________________
满分范文
My Study at Home
COVID-19 broke out suddenly in our country. We had to stay at home these days. As a student, I make a study plan and make use of the time to study.
In the morning, I prefer to go over my notes taken in class. They can help me review what we have learnt in school. In the afternoon, I did my homework. When I had problems in my study, I would discuss them with my teachers or classmates on WeChat. In the evening, I usually read books or newspapers to enrich my knowledge. Sometimes I can't finish my plan because of my laziness but I finally overcame it.
The special experience gave me a lesson. I've learned that it's necessary to develop good habits and stick to them. In this way, I can become a better person.
(一)
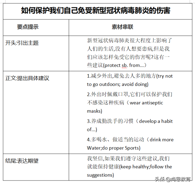
2020年春节前夕,新型冠状病毒引发的具有传染性的病毒性肺炎(COVID 19)在很大程度上影响了人们的生活。请你以“How to Protect Ourselves from COVID 19为题,根据以下提示,用英文写一篇80词左右的短文。
写作要点:
1. 减少外出;
2. 外出时佩戴口罩;
3. 勤洗手;
4. 多喝水、做适当的运动。
写作要求:
1. 内容必须包含所给的要点,可适当发挥,使行文连贯;
2. 语篇完整,语句通顺,语法正确,书写规范;
3. 文中不得出现人名、校名以及透露个人信息的地名,否则不予评分;
4. 开头已给出,不计入总词数。
参考词汇:防菌口罩antiseptic mask
How to Protect Ourselves from COVID 19
COVID 19 has greatly influenced people’s lives. Nobody wants to get the disease, but how should we protect ourselves from it ? ___________________________
写作指导
满分范文
How to Protect Ourselves from COVID-19
COVID-19 has greatly influenced people's lives.Nobody wants to get the disease, but how should we protect ourselves from it? Here are my suggestions.
First, we should try not to go outdoors and avoid going to places where there are many people. Second, whenever we go out, we should wear antiseptic masks. They can protect us from suffering from the disease. Third, we should develop a habit of washing our hands often. Last but not least. We should drink more water and do proper sports at home, which will certainly make us stronger.
I believe we can keep healthy if we follow the suggestions.
(二)
近年来,传染性疾病不断发生,威胁人类的健康,尤其今年的新型冠状病毒肺炎更是让人们心惊胆战。为了使自己少受疾病的危害,日常生活中我们应该怎么办?应该注意那些问题?请你就这一问题,以“How to Protect Ourselves from Infectious Disease”为题给《英语日报》写一篇征文,谈谈自己的想法。
要求:1. 须包括所有要点提示并适当补充,语句通顺,意思连贯;
2. 词数:100词左右,题目和开头已给出,不计入总词数。
3. 文中不得出现个人真实姓名和校名。
参考词汇:infectious disease (传染病),timely
How to Protect Ourselves from Infectious Disease
Nowadays, the infectious disease breaks out now and then. _______________
满分范文
How to Protect Ourselves from Infectious Disease
Nowadays, the infectious disease breaks out now and then. It causes so many problems for people that a lot of people can't go to school or work. What's worse, some get seriously ill or even die.
What should we do to avoid being infected by the disease? First of all, we should keep good habits, such as keeping clean, eating healthy food, taking enough exercise and so on. Besides, we should not go to crowded places. Last but not least, if we feel uncomfortable or have a fever, we must go to hospital at once for timely treatment.
Happiness lies first of all in health. Only in this way can we live a healthy and happy life.
最后,尚恩教育预祝各位同学都能赢在高考,金榜题名!
更多一手资讯请关注我们的头条号“尚恩教育”,我们会在第一时间给您推送专业、即时的信息哦!
版权声明:我们致力于保护作者版权,注重分享,被刊用文章【大学开学第一天英语作文(关于)】因无法核实真实出处,未能及时与作者取得联系,或有版权异议的,请联系管理员,我们会立即处理! 部分文章是来自自研大数据AI进行生成,内容摘自(百度百科,百度知道,头条百科,中国民法典,刑法,牛津词典,新华词典,汉语词典,国家院校,科普平台)等数据,内容仅供学习参考,不准确地方联系删除处理!;
工作时间:8:00-18:00
客服电话
电子邮件
beimuxi@protonmail.com
扫码二维码
获取最新动态
