往年通常是文学的分数线会居于国家线榜首,但2020考研艺术学却杀出重围,成了第二高分的专业。
虽然每年各个学校都在不同程度的扩招,但相对于考研增加的报名人数而言,就显得有点杯水车薪了。
作为国家文化和旅游部与广西共建的高校,是华南地区唯一的综合性高等艺术院校——广西艺术学院,它的整体考研情况如何?
001 学院概况
广西艺术学院中国画学院/漓江画派学院是中国第一所以“中国画”称谓命名的二级学院,成立于2002年3月。中国画学院/漓江画派学院是学校美术学一级学科建设的重点单位之一,2017年我校美术学在全国第四轮学科评估获得了B+的好成绩。
学院前身是著名音乐家满谦子先生和现代杰出画家、美术教育家徐悲鸿先生以及著名作曲家、音乐教育家吴伯超先生于1938年在桂林倡导成立的“广西省国民基础学校艺术师资训练班”的国画专业。
中国画专业入选2019年度国家级一流本科建设点,为国家级第一类特色专业的建设项目,自治区优质专业及重点学科。书法系依托广西艺术学院先后成立的“广西中国——东盟书法教育研究会”“广西书法教育学会”等学术研究机构。在教学与科研活动中,形成了具有全国影响力的“桂墨菁华”“晋唐心印”等学术品牌。
002考试科目
中国画2021考研美术专硕一共设有4个研究方向:
93南方地域中国画(人物)创作
94南方地域中国画(山水)创作
95南方地域中国画(花鸟)创作
96书法与篆刻
需要注意的是,不同的研究方向,专业科目的考察内容、考试科目是不一样的,大家要根据相应的方向进行备考。
003考试要求
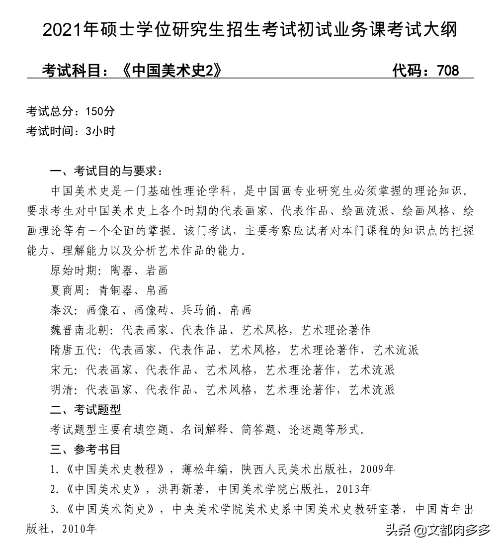
708中国美术史(2)
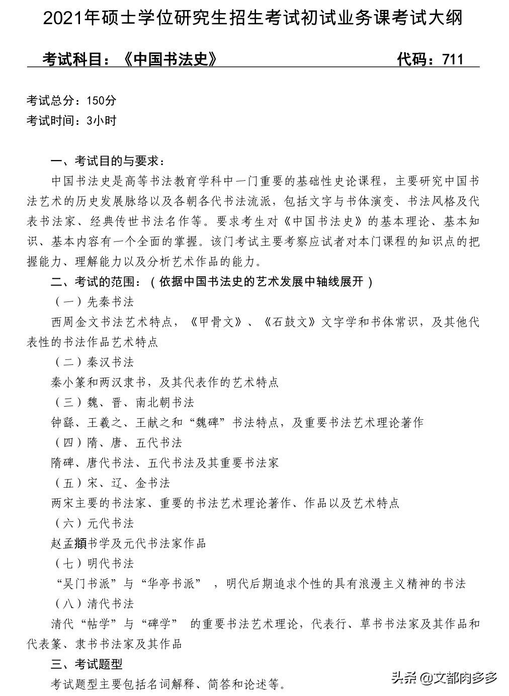
(711)中国书法史
(808)/(810)/(811)/(812):
(以上考试题型仅供参考,具体以实际考试试卷为准。)
由于专业课是学校自主命题,关于考试的题型、参考书目、考试范围以及命题创作的考试用纸、工具,可以直接看上方2021考研的考试要求。
艺术类专业课复习要有方向,找到学校考察的侧重点,画画的风格,才能拿到高分,否则,很容易滑铁卢。南宁文都考研,在广西艺术学院专业课辅导上,有先天优势,每年辅导众多学员,成功考上广西艺术学院,想要了解课程的同学,可以在文末与我们的老师交流。
004复试调剂
(1)复试分数
(广艺2020考研复试基本分数线)
广艺2020考研复试资格分数线及享受少数民族照顾政策的考生分数线统一执行B类地区的国家线。
(2)调剂情况
(来源:广艺2020考研调剂公告)
中国画学院大部分方向都是比较热门的,2020考研专硕一志愿有调剂的就只有人物画方向。因此,一定要认真准备。
(3)成绩计算
录取成绩=初试成绩÷5×0.5 + 复试成绩×0.5
复试成绩 = 英语成绩×0.05+专业笔试成绩平均分×0.65 + 面试成绩×0.30
初复试权重是各占50%,而复试方面,复试专业课所占的比重是比较大的占到65%。因此,一定要注重复试专业课的复习。
广西艺术学院,虽不是985,也不是211,但同等级的院校中综合实力尚属不错,且不少专业在就业市场的口碑中颇具竞争力,且就过线难易程度来讲,相对容易。
就广西艺术学院而言,一直处在时代的浪潮中风雨不惊,在稳步的发展中逐步增大自己的影响力,未来前景是比较看好的。
结语:
复习的路上总会遇到很多难题,会不会只有你自己清楚,你可以选择得过且过,但是你骗不了自己。希望你不要自欺欺人,会就是会,不会就是不会,请诚实的面对自己。
不到最后一刻,没有人会知道你能否考上,但是你不努力的话就一定考不上!给自己一个梦想,之后朝着那个方向前进。如果没有梦想,生命也就毫无意义。
版权声明:我们致力于保护作者版权,注重分享,被刊用文章【广西艺术学院研究生(广西艺术学院中国画学院美术专硕)】因无法核实真实出处,未能及时与作者取得联系,或有版权异议的,请联系管理员,我们会立即处理! 部分文章是来自自研大数据AI进行生成,内容摘自(百度百科,百度知道,头条百科,中国民法典,刑法,牛津词典,新华词典,汉语词典,国家院校,科普平台)等数据,内容仅供学习参考,不准确地方联系删除处理!;
工作时间:8:00-18:00
客服电话
电子邮件
beimuxi@protonmail.com
扫码二维码
获取最新动态
