22考研最新数据已更新!请自行翻阅目录报录数据分析栏查看哦!
从事重大机械考研辅导很多年,其实同学的问题也是很多考生纠结的问题,也就借这个机会给大家做一个系统分析梳理,让大家能够做出更有利于自己的院校决策吧。
首先要说,考研的话肯定尽量考更好的学校,毕竟对于大部分同学来讲,考研这个事情是这辈子最后一次更换学校牌子,提升自己学历的机会了。而且一顶“985”的硕士帽子也非常保值,够你用一辈子。而就“985”学校而言,重大是其中性价比最高的学校之一,非常值得报考。重大机械车辆的实力不俗,吉大的机械和车辆也都是优势学科,感觉好像差不多,但其实重大机械就难度来讲是低于吉林大学的不少的。
接下来从学校牌子、专业实力和区位因素三个方面来快速帮你比对两个学校机械的情况。
从学校牌子来看,两所学校虽然都是“985”“双一流”,感觉差别不大,但是从各类高校的排名来看,吉林大学排名一般在十几名(校友会七星级大学),重大排名则一般在28-30名(校友会六星级大学),学校牌子和综合实力吉林大学略胜一筹。
就专业实力来看,在第四轮学科评估排名中,重庆大学和吉林大学的机械工程专业都排名为A-,两者学科实力相当,无甚差别。但实际吉大的机械类属于教育部综合评估验证,重大的机械A-属于自定一流学科,另外就机械尤其是车辆硕士毕业生的就业情况,以及企业对高校毕业生的认可度来讲,吉大依托于“一汽”的紧密合作,综合实力也是强于重大的。
从区位优势来看吉林大学位于吉林长春,虽具有老工业基地的城市底蕴加持,但目前东北地区经济发展长期不景气,缺乏活力,城市发展和未来就业机会受限;而重庆属于新兴一线城市且排名靠前,其作为直辖市未来城市经济发展前景光明,宜居且城市开放度高,具有更多的机会和发展前景。故重大的地理位置相对优越。
综上所述,吉大机械车辆总体比重大机械车辆更好,相对应的难度也同样高于重大,重大机械确实相对更好考上。
为了让题主更清楚的知道两个学校的具体考试难度,接下来将从考试报考方向和考试科目还有招生报录情况两个方面来做详细分析。(如果考虑其他学校也建议按照此标准做详细分析)
机械与航空航天工程学院
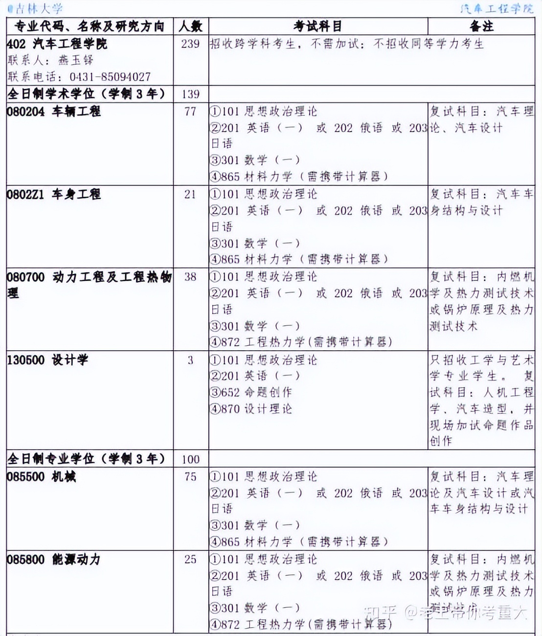
汽车工程学院:
从学科建设来看,两个学校机械的二级学科和各研究方向都很齐全,也都单独开有汽车学院,可见机械车辆的实力都不错。从考试内容上来看,公共课部分吉林大学不论学硕和专硕都考英语一和数学一,而重庆大学学硕考英语一和数学一,而专硕考英语二和数学二,相对简单一些。就专业课来讲,重大考机械设计基础,包含机械原理和机械设计(重大航院可选考材科基或者工程力学,难度不大,而且近年一志愿均没有招满,过线基本录取),吉大考材料力学,就专业难度来讲虽然仁者见仁,不过就考生的成绩来看,大部分同学都有机会考到120-130左右的分数,可见两校专业课难度并不算大,难点在于要考上专业课需要高分。同时吉大机械车辆对同学英语和数学的考试要求更高。
1、从招生人数来看:
学硕和专硕都在扩招,而且在国家扩招政策影响下,专硕的扩招幅度更大。
学硕招生人数从19届到21届分别是48、51、65。专硕招生人数从19到21分别是89、144、192。
22届学硕招生简章目录显示计划统招36人,专硕计划统招168人(属于大扩招趋势),但机械学院2022考研复试成绩公示说明中重新拟定招生计划为机械学硕统招名额为60人,专硕统招名额为215人,明显进行二度扩招,当然具体实际录取情况还需等最终拟录取名单公示后再做具体分析。但就当前情势来看,重庆大学机械专业的扩招红利仍然保持着。
2. 从复试分数线来看:
重大机械分数很稳定,近几年保持在320。22届复试分数线学硕仍然保持在320分,专硕在一定基础上进行了二次划线至340分,但整体来看,分数线涨幅并不大,对于23届考生来讲分数线上涨可能性仍然不大;
另一方面,即使考研大环境处于报考人数增长大趋势,但因为近几年机械的舆论环境不太好,大量机械考生被劝退,因此近几年机械报考的竞争压力反而有所缓解,这对于想要报考重大机械的考生而言无疑也是具有红利和优势的。
3. 从复试录取率来看:
从19年到22年,机械学硕分别是42%、100%、100%、66%;机械专硕分别是38%、100%、88%、61%。可以看出,除了20年,机械学硕近几年高于专硕,所以专硕的复试竞争压力更大。
4. 从录取分数区间来看:
以22届为例,考学硕初试需要考到350-359分数段,也就是考355分以上,即有100%的复试录取率;考专硕需要考360-369这个分数段(至少365分以上),才能保证复试不被淘汰。
重大学硕连续两年过线即录取,22届从最新复试成绩公示来看,虽然竞争激烈程度有上升,但并非卷到怀疑人生程度,学硕过线10分左右录取几率仍然非常大,专硕同样考至350以上就更为稳妥。
1、从招生人数来看:
吉林大学机械招生主要分为机械与航空航天工程学院和汽车工程学院招生:
机械学院学硕每年计划统招50人左右,机械专硕每年则计划统招100人左右;
汽车学院学硕车辆工程、车身工程20、21届每年合并计划招生都在40人左右,22届车辆工程进行扩招计划招生75人左右;
且每年实际统招录取与计划统招基本一致(存在10人上下浮动)。
2、从复试分数线来看:
l 吉林大学机械学院机械学硕呈一定大小年现象(20届330分,21届321分,22届343分),机械专硕复试分数线则呈逐年上涨趋势(20届315分,21届330分,22届349分);
l 汽车工程学院学硕车辆工程、车身工程大小年就更为明显了,偶数年车辆工程分数线基本都达到了360分,奇数年则仅为300分,机械专硕则同样的22届直接上涨至362分,涨幅较大;
因此吉林大学的机械学硕分数线相对不稳定,对于考生来讲需考虑大小年情况,机械专硕则直接呈上涨趋势,尤其是吉林大学机械热度较高,属于风口专业,报考竞争压力逐年增大,分数线仍有继续上涨趋势;
3、从复录分数段分布情况来看:
吉林大学复试刷人率并不高,无论学硕还是专硕均在超过分数线10分以上分数段同学能达到100%复试录取率;
因此建议考生初试成绩尽可能超过分数线10分以上才比较稳妥:
机械学院学硕建议分数为355+,机械专硕建议分数为360+;
汽车工程学院车辆工程学硕建议偶数年建议分数为370+,奇数年建议分数为320+,机械专硕建议分数为370+
【机械学硕难度比较】:
整体来看吉大机械和车辆学硕的分数线高于重大,尤其是车辆工程;但我们从复录分数段分布也可以看到,重大复试竞争还是比较激烈的,复试刷人率相较吉大更高;因此对于报考学硕考生来讲考试难度为:吉大车辆工程>吉大机械学硕≈重大机械学硕
【机械专硕难度比较】:
我们可以看到除了20届吉大机械专硕的分数略低于重大,21、22届吉大机械复试分数线均比重大机械复试分数线高10分左右,说明吉大近两年报考竞争是在不断在增长的,但吉大优势在于专硕基本过线就录,复试竞争压力较重大更小;
但不可忽视的是吉大的机械专硕公共课考查数一和英一加大了考研难度,如果进行难度的换算,都考英二和数二的话,吉大对专业课的考察要比重大更严格。所以就机械专硕难度而言:吉大汽车学院机械专硕>吉大机械专硕≥重大机械专硕
注:两校车辆专业的考试难度都大于机械,但重大22届开始汽车学院和机械学院合并招生,车辆的考试难度被机械综合,报考相对更简单,如果同学是考虑车辆方向,老王建议考虑报考重大。
综上分析,随着机械专业报考竞争越来越大,考研形势也预示着大家越来越“卷”,重大的机械考试难度也逐渐趋于吉林大学,吉林大学分数线相对高于重大,且稳定性不强,不定因素较多,但重大的复试刷人率要比吉大更大,复试竞争更激烈;
综合来看,无论考哪所学校老王都建议大家提高自己的学习目标,直接初试冲刺高分才能在初试、复试中都占据竞争优势。
而且两校专业课的绝对难度不大,只要扎实学习,有对应学校的专业资源就有机会考的不错的分数。但毕竟两校都是“985”,也都是机械强校,所以不论报考哪所学校,你都应该做好打硬仗的准备。
重大的机械相对来说还是非常不错,有国家重点实验室,现在学院也在往机器人、人工智能和深度学习这些方面转型。硕士毕业后主要做零部件产品研发,画图。工程机械研发的居多。学得好一点去合资车企做个白领,底盘,车身,内外饰也比较常见。或者编程这块比较厉害也可以进互联网大厂。重大机械硕士年薪最一般在14-17万,大部分就业在川渝地区,接下来是广东和上海地区。
下面是重大工科硕士毕业生就业情况,可以做个参考:
可以看到机械和车辆能做的行业基本都是偏下面的,这也是整个机械制造行业走势决定的,所以读机械更应该读研,更应该考研考高分以便硕士阶段跟更好的导师进更前沿的偏计算机的课题组,更应该硕士阶段好好学习打磨自己,这样顶着重大“985”的硕士帽子,机械就业也会非常不错。比如一个师弟才签了奔驰的研发,起薪30万,当然这也是别人硕士阶段努力学习的结果。
另外重大毕竟在重庆,重庆是直辖市,而且在新兴一线城市综合排名比较靠前(第二,见下图),城市有更多的发展前景和机遇,并且宜居。同时一汽、东风和长安合并以后再重庆设有分中心,和重大紧密合作,所以这块的话重庆非常不错,选择重大自然也是很棒的选择。
至于题主问的是否歧视二本,这点完全不用担心。因为根据机械学院的数据,历年考取重大机械硕士研究生的生源分布中,本科“双非”同学的占比超过70%,所以不用有任何顾虑和思想包袱,全力以赴备考就行。你初试的分数和复试的综合表现完全能说明问题,重大机械复试也秉持“三随机”的原则,是有非常清晰的量化评分体系,谁分高谁录取,机械学院刷掉本校本院的同学也不是新闻了,确实公平公正。所以重大机械绝对是非常不错的一个选择。
至于其他学校的话,如果楼主有一定基础,我的建议是考研尽量考好学校(好学校>好导师>好专业),重大应该就算全国最好考的985学校之一了,考211的话差点意思,题主可以看看一些区域性的机械211强校,但其实甚至不会比重大容易,所以我个人非常推荐重大。
重大本身就是排名靠后的985,地处西南,综合性价比非常不错,而且很公平,机械本身行业发展也呈下行趋势,已经不算热门工科专业了,竞争压力属于一般水平。只要你目标明确,踏实努力,最后一定会是一个满意的结果。考研就应该在结合自己实力的基础上考一个好学校,没有梦想,和咸鱼有什么区别?
如果考研还有什么不清楚的问题或者需要了解重大机械考研的详细情况可以私信,如果觉得我的回答有帮助记得点赞哟~
版权声明:我们致力于保护作者版权,注重分享,被刊用文章【吉林大学机械(23考研择校)】因无法核实真实出处,未能及时与作者取得联系,或有版权异议的,请联系管理员,我们会立即处理! 部分文章是来自自研大数据AI进行生成,内容摘自(百度百科,百度知道,头条百科,中国民法典,刑法,牛津词典,新华词典,汉语词典,国家院校,科普平台)等数据,内容仅供学习参考,不准确地方联系删除处理!;
工作时间:8:00-18:00
客服电话
电子邮件
beimuxi@protonmail.com
扫码二维码
获取最新动态
