美术生=只会画画的人?
NO!!!
在刚刚结束的北京2022年冬奥会上
我们亲眼见证艺术生各显神通
其中,中国运动员的出场服饰
成为世界关注的焦点
而这套礼服的设计者
堪称中国服装设计“国家队”的北京服装学院
更因此受到了超高关注度
借着这股东风,北京服装学院招生工作处负责人做客北京城市广播《教育面对面》栏目,为同学们介绍最新招生政策和报考指南!
相较于2021年,今年北服美术类专业设置了两个70%▼
美术生须取得省级美术类专业统考本科合格资格且统考成绩不低于满分值的70%;
考生文化考试总成绩须达到生源省份艺术本科录取控制分数线且总成绩不低于生源省份本科一批录取控制分数线的70%,考生外语科目成绩不得低于60分(150分制)。
我们来举个例子:河南省22届文科艺考生报考北京服装学院服装与服饰设计专业▼
美术类统考成绩不能低于210分(满分300分);
因2022年文化课最低录取控制分数线暂未公布,我们参考2021年的数据,这名考生文化课成绩不能低于390.6分(艺术类本科A段文化最低录取控制分数线为352分)。
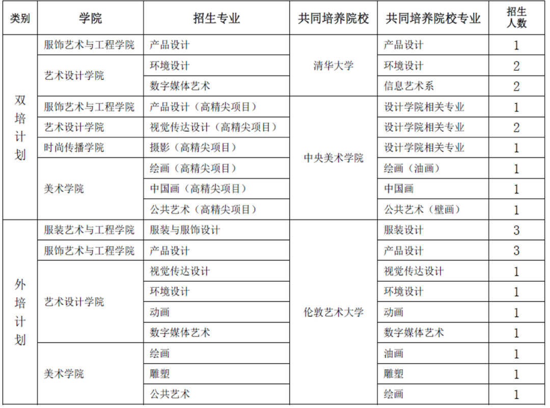
北服2022年“双培计划”和“外培计划”专业仅面向北京市生源招生,招生计划如下:
点击查看大图
在录取时,报考双培计划和外培计划的考生,文化课成绩须达到生源省份艺术本科录取控制分数线且总成绩不低于生源省份本科一批录取控制分数线的70%,按北京市美术统考考试成绩录取;另外外培计划要求外语科目成绩不得低于90分。
今年北京服装学院绘画(师范)专业依旧面向具有北京市常住户口的生源招生50人,且免收学费。不过,录取时综合分的计算公式今年进行了调整:
综合成绩=(北京市美术统考考试总成绩/北京市美术统考考试满分值)×100+(文化考试总成绩/北京市特殊类型招生控制分数线)×100
报考北服美术类专业的考生要求无色盲、色弱等情况;
非英语语种考生入学后须改学英语。
注意:文章来源于艺考升学易考圈
版权声明:我们致力于保护作者版权,注重分享,被刊用文章【北京服装大学(北京服装学院提高艺术类报考要求)】因无法核实真实出处,未能及时与作者取得联系,或有版权异议的,请联系管理员,我们会立即处理! 部分文章是来自自研大数据AI进行生成,内容摘自(百度百科,百度知道,头条百科,中国民法典,刑法,牛津词典,新华词典,汉语词典,国家院校,科普平台)等数据,内容仅供学习参考,不准确地方联系删除处理!;
工作时间:8:00-18:00
客服电话
电子邮件
beimuxi@protonmail.com
扫码二维码
获取最新动态
