
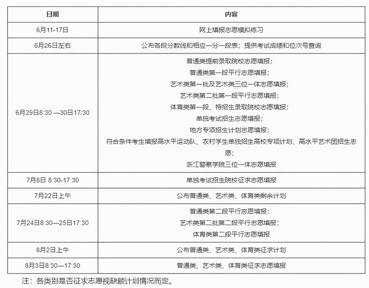
志愿填报时间安排在:6月27日9:00至6月30日18:00。
注意:志愿填报时间如有变化,请以省招办最新通知为准。
来源:阳光高考信息平台
版权声明:我们致力于保护作者版权,注重分享,被刊用文章【浙江新高考志愿填报时间(15省市高考填报志愿时间已出炉)】因无法核实真实出处,未能及时与作者取得联系,或有版权异议的,请联系管理员,我们会立即处理! 部分文章是来自自研大数据AI进行生成,内容摘自(百度百科,百度知道,头条百科,中国民法典,刑法,牛津词典,新华词典,汉语词典,国家院校,科普平台)等数据,内容仅供学习参考,不准确地方联系删除处理!;
工作时间:8:00-18:00
客服电话
电子邮件
beimuxi@protonmail.com
扫码二维码
获取最新动态
