长期以来,重庆工商大学高度重视科学研究和科技开发,积极促进科学成果转化,为区域经济建设和社会发展服务。近年来,学校获批国家社科基金项目和国家自然科学基金项目167项,国家社科基金项目立项数连续三年位居全国财经类高校前5位;国家重点研发计划项目、国家自然科学基金“优青”项目等国家级项目立项取得历史性突破。2020年,学校的科研事业更是蓬勃发展,硕果频出,取得了亮眼的成绩!
2020年1月8日,教育部公布了2020年高校思想政治工作有关培育建设项目入选名单,重庆工商大学马克思主义学院院长王仕勇教授作为项目负责人申报的实践育人项目《“三支撑三覆盖两结合”的思想政治理论课实践育人模式》入选2020年全国高校思想政治工作精品项目,这标志着学校在推进新时代高校思想政治理论课实践教学改革中取得标志性成果。
2020年3月,重庆工商大学成功获批“2020年智能制造领域中外人文交流人才培养基地”项目。智能制造领域中外人文交流人才培养基地由教育部中外人文交流中心组织评审和遴选合作院校,根据新工科教育和卓越工程师培养、服务“一带一路”国际合作新要求,通过中心、学校和亚龙智能装备集团股份有限公司共同建设亚龙智能国际学院。在申报该项目过程中,学校机械工程学院、国际合作与交流处通力合作,以“激光与机器人智能制造技术中心”为名称,积极组织专家论证、认真准备申报材料,最终成功获批。
2020年7月11日,国家重点研发计划战略性国际科技创新合作重点专项“新能源汽车齿轮绿色精密加工关键技术与成套装备研制”项目启动会顺利召开。该项目是我国机床工具行业首次承担的国家战略性科技创新合作重点专项。项目总经费1939万,其中中央财政专项资金839万元。
重庆工商大学是该项目子课题“新能源汽车齿轮绿色精密加工工艺分析与精度保证研究”的负责单位。该课题将通过国际科技创新合作,重点对新能源汽车齿轮高速干切加工、精密磨削等加工工艺展开研究,突破新能源汽车齿轮绿色精密加工基础理论及核心关键技术。这是学校机械工程学院承担的首个战略性国际科技创新合作重点专项项目课题,是在国家重点研发计划项目,尤其是战略性国际科技创新合作重点专项上的重大跨越,是支撑学校“双一流”学科建设的重要贡献。
2020年9月,教育部发布《关于公布新农科研究与改革实践项目的通知》文件,重庆工商大学环境与资源学院王星敏教授负责的《农工商融合,五联动人才培养模式创新与实践——以食品科学与工程专业为例》获批立项。此次国家首批新农科项目立项407项,其中重庆市4所高校12项获得立项,其中重庆市属高校获批7项。
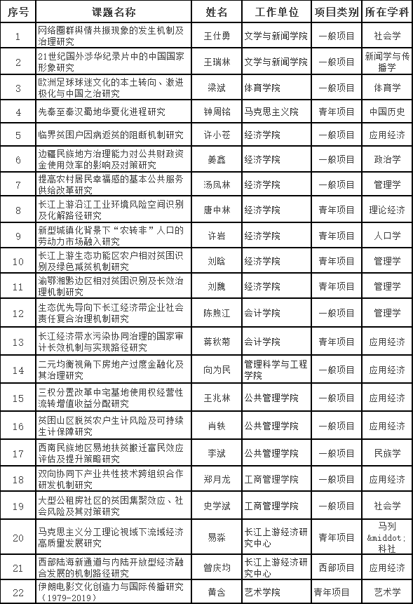
2020年10月,全国哲学社会科学规划领导小组公布了2020年国家社科基金年度项目和国家社科基金艺术学项目立项名单。2020年度重庆工商大学获得的国家社科基金项目立项资助项目数为22项。其中,一般项目13项、青年项目7项、西部项目1项、艺术学项目1项。据统计,学校年度项目立项数在全国财经类高校中位列第5,在重庆市属高校中位列第2。
2021年是“十四五”开局之年,也是重庆工商大学“双一流”建设的奋进之年。学校将继续坚持守正创新,立德树人,把短板补得再扎实一些,把基础打得再牢靠一些,把特色建得再鲜明一些,推进学校提质增效、内涵发展,奋力谱写重庆工商大学高质量发展新篇章。
更多精彩资讯,欢迎关注头条号:重庆工商大学招生办
素材来源:重庆工商大学官网、重庆工商大学官微
版权声明:我们致力于保护作者版权,注重分享,被刊用文章【重庆工商大学校徽(中央财政支持)】因无法核实真实出处,未能及时与作者取得联系,或有版权异议的,请联系管理员,我们会立即处理! 部分文章是来自自研大数据AI进行生成,内容摘自(百度百科,百度知道,头条百科,中国民法典,刑法,牛津词典,新华词典,汉语词典,国家院校,科普平台)等数据,内容仅供学习参考,不准确地方联系删除处理!;
工作时间:8:00-18:00
客服电话
电子邮件
beimuxi@protonmail.com
扫码二维码
获取最新动态
