作者:王腾飞、闫岩、王思予、宋润茜
2020年,越南渔民频繁与印尼和马来西亚执法力量发生海上冲突,甚至造成人员伤亡,引发各界担忧。事实上,渔业问题一直是南海资源竞争的重中之重,是最容易引发海上冲突的潜在导火索。多年来南海沿岸国间渔业冲突不断,非法捕捞、渔民抓扣等事件层出不穷。2020年越南非法捕鱼渔船数量增多、活动范围更广,导致与多个沿岸国发生海上冲突,成为南海海上安全最严峻的挑战。
2020年以来,越南渔民在南海及周边各国非争议海域的非法捕捞活动异常频繁,经常与周边国家发生摩擦。中国、东南亚邻国及其他太平洋岛国都不同程度地受到越南渔船非法捕捞的侵害。据“南海战略态势感知计划”披露,2020年2月至7月以来,越南分别有4872艘、9152艘、9208艘、9579艘、9646艘、9766艘渔船在包括泰国湾的整个南海水域活动,活动范围遍及越南近海、北部湾、海南岛海域、台湾西南海域、西沙海域、南沙海域、马来西亚和印度尼西亚近岸近海。[1]其中每月达数百艘越南渔船侵入西马来西亚海域和印度尼西亚纳土纳群岛的临近水域。近期越南渔船频频与印尼和马来西亚执法力量间的摩擦,也佐证了越南渔船活动猖獗。
7月越南渔船侵入马来西亚及印尼交界水域示意图[2]
1. 与印尼
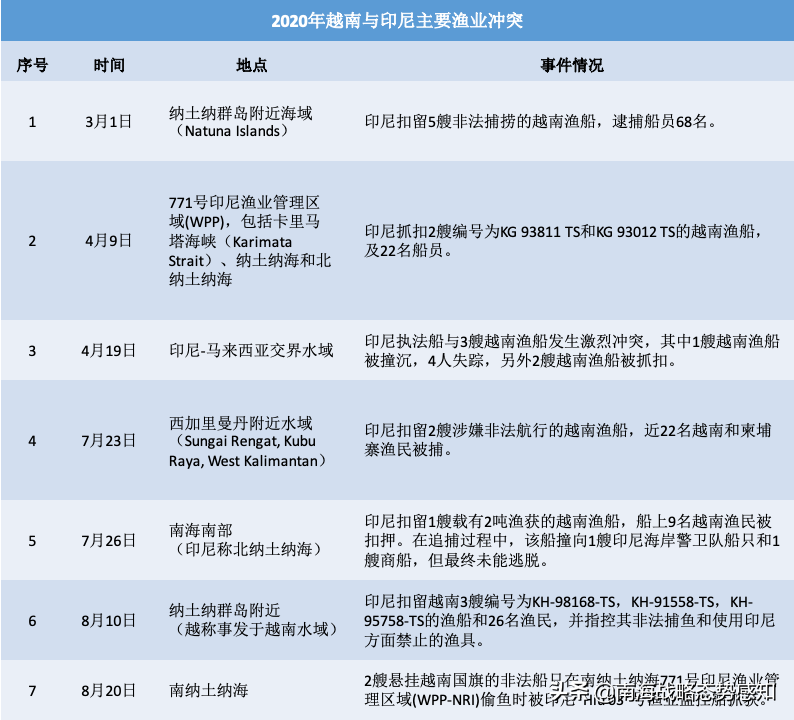
自2014年以来,两国渔业矛盾不断激化,渔业冲突频发,事态逐步升级,仅2019年就多次发生抓扣渔民乃至炸毁渔船的事件。据印尼方面统计,2014至2019年底,印尼共炸毁556艘非法捕鱼船只,其中越南就占321艘。[3]
进入2020年,越南与印尼渔业冲突愈演愈烈。
据不完全统计,目前已有18艘越南渔船被扣(包括1艘被撞沉),147名越南渔民被抓,并在冲突过程中造成1人死亡,4人失踪。两国渔业纠纷导致海上安全风险不断增大。
2020年4月19日事故位置示意图[4]
2. 与马来西亚
越马渔业纠纷由来已久,越南渔船频繁进入马来西亚近岸捕鱼,导致两国渔业冲突不断。2006年至2019年,马来西亚累计扣留了748艘在马来西亚水域非法捕鱼的越南船只和7203名渔民,马来西亚也因非法捕鱼每年损失高达60亿令吉(15亿美元)。[5]
2020年以来,针对大量越南渔船非法越界捕鱼行为,马来西亚执法当局措施趋于强硬,两国渔业冲突不断升级。
8月16日越南与马来西亚冲突地点[17]
事实上,早在2017年10月,欧盟就对越南持续性违规捕捞行为发出“黄牌”警告,责令其限期整改,否则将受到贸易制裁。[18]随后,越南推出了一系列改善措施。同年11月21日,越南快速修订2003年版《渔业法》,规定所有长度在15米以上的渔船配备卫星定位设备,并于2019年1月1日生效。2018年1月,越南公布《打击非法、不报告和不管制捕捞(IUU)白皮书》。[19]2019年5月,越南政府总理批准成立防控非法捕鱼(IUU)国家指导委员会。越南还在东盟框架下主动响应和推进打击非法捕鱼的相关倡议。但从近期越南日益加剧的非法捕鱼活动来看,显然相关规定并没有得到充分执行,渔业管理依然不足,渔民守法意识不强。在2019年11月,欧盟委员会检查团对越南打击非法捕捞行为进行第二次评估检查时依然表示不满,决定将“黄牌”延长半年至2020年6月,并建议越南政府进一步采取强有力的措施,防止其渔船在其他国家海域的非法捕捞行为。[20]
首先,发展阶段问题。渔业是越南重要经济产业,在社会和经济中发挥着重要作用,占全国贸易进出口总额的4%。[21]在远洋捕捞能力不断增强、近海资源日趋枯竭、政府渔业政策调整以及国内外市场需求刺激等因素综合作用下,越南业已过剩的渔业生产能力涌入南海,越南渔民甚至不断冒险进入无争议的邻国近岸海域进行非法捕鱼。为促进渔业发展,越南28个沿海省份的捕捞船队规模迅速扩大。据越南数据显示,其渔船数量从1990年的41,000艘船增加到2018年的108,500艘,增长幅度达160%以上,但实际数量远不止这些。另外,越南渔民捕捞能力也在不断提升,仅在2016年至2018年期间,400马力以上的大功率渔船数量就增长了30%。[22]如在越南南部的巴地头顿省,其传统拖网渔船的发动机功率通常小于90马力,但现在越来越多的渔船使用高达600至900马力的功率。随着捕捞能力的迅速提升,到2018年,越南水产总量已达775.7万吨,同比增长6.1%。[23]2019年实现海鲜产品出口105亿美元,比2017年增长23%,成为世界第四大海产品出口国。[24]
其次,越南政府鼓励侵渔以推行其海洋政策主张。在南海,越南经常以各种形式进行所谓“主权宣示”,其中鼓励渔民侵渔是其惯用手段之一。为建设“海洋强国”,越南大力支持远洋捕捞,并将每一个出海捕鱼的渔民都视为维护海洋岛屿主权的“活界碑”和最强大力量。[25]多年来,越南政府不断调整海洋渔业规划,重点发展外海渔业,支持渔民建造大型渔船,长期向渔民提供燃料补贴、软贷款和其他金融支持,帮助越南渔船升级改造。[26]2014年越南政府颁布关于渔业发展政策的第67号议定书后,到2019年已建成1032艘新船以帮助沿海地区渔民进行远洋捕捞。[27]至2018年,越南已建立3055个海洋生产小组,约有19700艘渔船和128000名渔民参与其中,旨在维护海上主权和安全。[28]近年来,越南加大海上民兵建设力度,使这些渔民更具冒险性和进攻性。2019年12月,越南不仅重新整编沿海14省市的海上民兵,同时还通过《民兵自卫队法(修正案)》,为海上民兵活动提供更完善的法律保障。据估计,越南有8000艘渔船和1.22%的海上劳工是渔业民兵组织的成员。[29]越南政府不仅对非法捕鱼缺乏有效管理,反而鼓励其渔船驶入争议水域,将其作为渔业民兵来维护所谓的海洋权利。越南这种政策在某种程度上助长了渔民在争议海域进行非法捕鱼活动,增加了与周边国家的渔业纠纷。
此外,印尼和马来西亚采取严厉的执法措施打击IUU捕鱼。在该地区相关倡议和机制成果不彰情况下,马来西亚和印度尼西亚采取更强硬的手段打击IUU捕鱼行为。[30]印尼总统称,非法捕捞导致其渔业每年损失超过200亿美元,[31]若不加以控制和打击,2035年印尼渔民的海洋捕捞量将减少59%,利润减少64%。[32]2014年佐科执政后,开始以打击非法捕鱼为切入点,将印尼海军、外交部、海洋事务和渔业部等单位统统调动起来,不仅组建了“115特遣队”,也与谷歌公司合作,通过纳米卫星检测海域内的渔民情况,[33]试图通过强硬的“沉船政策”炸毁被捕外国船只,以起到威慑作用,显示自己坚决捍卫本国主权的意志和决心。“铁腕”政策有效地打击了印尼相关海域的非法捕鱼行为,使印尼海域的非法捕捞活动下降了90%以上,总捕捞量下降了25%。[34]这也直接加剧了越南和印尼间的渔业矛盾。马来西亚也正在加大对IUU捕鱼打击力度。尤其2019年5月以来,马来西亚海事执法机构牵头警察、海军、渔业和移民部门,启动多部门联合的“纳加行动”(Op Naga),重点打击海上非法渔船。[35]2020年马来西亚继续发起“海上行动”(OP KUDA LAUT)进一步打击外国渔船侵渔事件,迄今已扣留45艘外国渔船,502名船员被捕。[36]
越南在南海的IUU捕鱼活动已成为本地区海上安全隐患,加剧了南海地区紧张态势。一方面,对南海渔业及海洋生态平衡造成了巨大损害,使部分海洋资源趋于枯竭,威胁南海生态环境和渔业可持续发展;另一方面,使南海沿岸国间的渔业冲突日益恶化,以及由此引发的暴力事件、民族主义情绪对立成为影响地区安全的重大挑战。渔业纠纷不断,严重影响着该地区正常的渔业生产秩序,阻碍南海渔业合作的实现。
其一,越南应正视自身问题,对本国非法渔船严加管控。越南渔民非法捕捞活动日益猖狂,越南政府若继续放任其非法渔船活动,南海将可能爆发更加激烈的冲突。越南首先要客观承认其非法渔船在南海猖獗活动的现实,重视自身渔业管理政策存在的不足,认识到非法捕鱼对沿岸国和地区安全的损害,并切实采取有效措施,加强渔业管理,控制渔船数量,提高渔民守法意识,积极调整渔业政策,取消有助于非法渔业活动的渔业补贴行为,提升对非法捕捞行为的检查、控制和监督能力,履行相应的国际义务。通过休渔安排,实现地区渔业资源可持续利用,是南海渔业发展的必然选择。越南应将其作为政策选项认真考虑。
其二,越南应放弃以渔谋海的政策取向。这不仅在规则上行不通,在现实上也有害。根据现行国际规则,陆地统治海洋,而非海洋统治陆地。包括渔业资源等海洋权益是由陆地所派生,单凭所谓的渔业生产活动无法“维护”甚至“争夺”对陆地领土的主权。从现实看,这些进入他国领海甚至内水的侵渔活动,只会招致相关国家争锋相对的回应,推高海上实地风险。
其三,越南应同地区国家共商维护南海渔业生产秩序之道。总的看,海上渔业生产秩序涉及渔民和执法机构两方面。从目前情况看,越南渔民暴力抗法倾向愈发突出,已经出现了使用刀具、自制炸弹等可能危及执法人员人身安全的情形。同时,部分地区国家执法机构在执法程序、武器使用规则等方面还存在空白和薄弱环节,印尼等国暴力执法时有耳闻。为此,越南应围绕渔民行为管控和海上执法机构执法程序,同相关国家建立相应涉渔业合作和管控机制,维护好海上渔业生产秩序。在这方面,越、马之间已经开展了有益尝试,建立了相应执法合作和通报机制。这类合作应继续下去,并向渔民行为管控和执法程序等纵深方向发展。
其四,在当前多边机制磋商中对渔业危机管控作出适当安排。未来,各方可在包括“南海行为准则”等地区合作机制中,考虑通过设计相关条款或附件,保障南海渔业的可持续发展,并通过制定渔业执法机构执法和互动规范,预防海上渔业纠纷的发生并有效管控危机。[37]
参考文献
[1] 南海战略态势感知计划官网:http://www.scspi.org/zh。
[2] 南海战略态势感知计划:“居高不下,7月越南渔船在南海的非法活动情况”,2020年8月4日,http://www.scspi.org/zh/dtfx/1596530374。
[3] Mas Achmad Santosa, “Indonesia’s Experience in Handling Transboundary IUU Fishing Cases,” Nov 28, 2019.
[4] 南海战略态势感知:“越南渔船4月在南海的非法活动”,2020年5月7日,http://www.scspi.org/zh/dtfx/1588817670。
[5] B. A. Hamzah,“Asean resolve crucial to tackle illegal fishing woes,” New Straits Times, July 16, 2019, https://www.nst.com.my/opinion/columnists/2019/07/504907/asean-resolve-crucial-tackle-illegal-fishing-woes.
[6] Rosli Ilham, “Nelayan Vietnam rompak hasil laut ditahan,” Harian Metro, March 13, 2020, https://www.hmetro.com.my/mutakhir/2020/03/554280/nelayan-vietnam-rompak-hasil-laut-ditahan.
[7] Bernama, “50 bot nelayan Vietnam diusir dari perairan Terengganu – APMM”, Air Times, 17 May 2020, https://www.airtimes.my/2020/05/17/50-bot-nelayan-vietnam-diusir-dari-perairan-terengganu-apmm/.
[8] Nurulhuda, “Lagi bot nelayan Vietnam ditahan, ceroboh perairan negara,” Air Times, 2 July 2020, https://www.airtimes.my/2020/07/02/lagi-bot-nelayan-vietnam-ditahan-ceroboh-perairan-negara/.
[9] Bernama, “APMM Terengganu sita 7 bot, tahan 83 nelayan Vietnam,” Air Times, 20 July 2020, https://www.airtimes.my/2020/07/20/apmm-terengganu-sita-7-bot-tahan-83-nelayan-vietnam/.
[10] Nurulhuda, “APMM Kelantan tahan 2 bot, 11 nelayan Vietnam ceroboh perairan negara,” Air Times, 21 July 2020,https://www.airtimes.my/2020/07/21/apmm-kelantan-tahan-2-bot-11-nelayan-vietnam-ceroboh-perairan-negara/.
[11] Nurulhuda, “APMM Bintulu tahan dua bot klon Vietnam bernilai RM1.2 juta,” Air Times, 23 July 2020, https://www.airtimes.my/2020/07/23/apmm-bintulu-tahan-dua-bot-klon-vietnam-bernilai-rm1-2-juta/.
[12] Nurulhuda, “Rompak hasil laut negara, 2 bot Vietnam bernilai RM2.5 juta ditahan,” Air Times, 28 July 2020, https://www.airtimes.my/2020/07/28/rompak-hasil-laut-negara-2-bot-vietnam-bernilai-rm2-5-juta-ditahan/.
[13] “Shooting of Vietnamese fisherman: Firearm rules followed, says MMEA,” The Star, 17 Aug 2020,
https://www.thestar.com.my/news/nation/2020/08/17/shooting-of-vietnamese-fisherman-firearm-rules-followed-says-mmea.
[14] Nurulhuda, “APMM tahan 25 nelayan Vietnam ceroboh perairan negara,” Air Times, 16 August 2020, https://www.airtimes.my/2020/08/16/apmm-tahan-25-nelayan-vietnam-ceroboh-perairan-negara/.
[15] “Nelayan Vietnam maut terkena tembakan anggota APMM”, BH Online, 17 Aug 2020..
[16] “Nelayan Vietnam tenggelamkan bot elak ditahan Maritim Malaysia”, Bernama, Aug 18 2020, https://www.bernama.com/bm/am/news.php?id=1871645#.XzvQhJWYC1A.twitter.
[17] 示意图为作者根据船队在线(Hifleet)自制,仅供参考。
[18] “Caught in the net --Illegal fishing and child labour in Vietnam’s fishing fleet,” The Environmental Justice Foundation, 2019, https://ejfoundation.org/resources/downloads/ReportVietnamFishing.pdf.
[19]“越南公布打击《非法、不报告和不管制捕捞》白皮书”,越通社,2018年1月15日,https://zh.vietnamplus.vn/%E8%B6%8A%E5%8D%97%E5%85%AC%E5%B8%83%E6%89%93%E5%87%BB%E9%9D%9E%E6%B3%95%E4%B8%8D%E6%8A%A5%E5%91%8A%E5%92%8C%E4%B8%8D%E7%AE%A1%E5%88%B6%E6%8D%95%E6%8D%9E%E7%99%BD%E7%9A%AE%E4%B9%A6/75415.vnp。
[20] “EC对越南为打击非法捕捞行为所作出的努力给予认可”,越南中央政府门户网站,2019年11月15日,http://cn.news.chinhphu.vn/Home/EC%E5%AF%B9%E8%B6%8A%E5%8D%97%E4%B8%BA%E6%89%93%E5%87%BB%E9%9D%9E%E6%B3%95%E6%8D%95%E6%8D%9E%E8%A1%8C%E4%B8%BA%E6%89%80%E4%BD%9C%E5%87%BA%E7%9A%84%E5%8A%AA%E5%8A%9B%E7%BB%99%E4%BA%88%E8%AE%A4%E5%8F%AF/201911/27742.vgp。
[21] “越南努力实现渔业可持续发展”,越通社,2018年8月23日,https://zh.vietnamplus.vn/%E8%B6%8A%E5%8D%97%E5%8A%AA%E5%8A%9B%E5%AE%9E%E7%8E%B0%E6%B8%94%E4%B8%9A%E5%8F%AF%E6%8C%81%E7%BB%AD%E5%8F%91%E5%B1%95/84736.vnp。
[22] “12.000 tàu cá được quản lý thông qua giám sát hành trình,”Bien phong, November 12, 2018,
http://www.bienphong.com.vn/12-000-tau-ca-duoc-quan-ly-thong-qua-giam-sat-hanh-trinh/.
[23] “对外投资合作国别(地区)指南——越南(2019年版)”,中华人民共和国商务部,2019年,http://www.mofcom.gov.cn/dl/gbdqzn/upload/yuenan.pdf。
[24] “Vietnam boats using child labour for illegal fishing,” The Guardian, 19 Nov 2019, https://www.theguardian.com/environment/2019/nov/19/vietnam-boats-using-child-labour-for-illegal-fishing.
[25] “黄沙长沙海域上的‘活界碑’”,越通社,2020年7月5日,https://zh.vietnamplus.vn/%E9%BB%84%E6%B2%99%E9%95%BF%E6%B2%99%E6%B5%B7%E5%9F%9F%E4%B8%8A%E7%9A%84%E6%B4%BB%E7%95%8C%E7%A2%91/119543.vnp。
[26] 韩杨、张玉强等:“中国南海周边国家和地区海洋捕捞渔业发展趋势与政策”,《世界农业》,2016年1月,总第44期,第106页。
[27] “越南政府第67号议定助力渔民靠海谋生”,越通社,2019年9月1日,https://zh.vietnamplus.vn/%E8%B6%8A%E5%8D%97%E6%94%BF%E5%BA%9C%E7%AC%AC67%E5%8F%B7%E8%AE%AE%E5%AE%9A%E5%8A%A9%E5%8A%9B%E6%B8%94%E6%B0%91%E9%9D%A0%E6%B5%B7%E8%B0%8B%E7%94%9F/101597.vnp。
[28] “12.000 tàu cá được quản lý thông qua giám sát hành trình”, Bien phong, November 12, 2018,
http://www.bienphong.com.vn/12-000-tau-ca-duoc-quan-ly-thong-qua-giam-sat-hanh-trinh/.
[29] “Research for PECH Committee-Fisheries in Vietnam,” European Parliament, October 2018, PP.21-22, https://www.europarl.europa.eu/RegData/etudes/STUD/2018/629175/IPOL_STU(2018)629175_EN.pdf.
[30] “ai trò của Australia trong việc chống lại khai thác bất hợp pháp,”23 December, 2019, https://www.fistenet.gov.vn/tin-t%E1%BB%A9c/-ngh%E1%BB%81-c%C3%A1-th%E1%BA%BF-gi%E1%BB%9Bi/doc-tin/014104/2019-12-23/vai-tro-cua-australia-trong-viec-chong-lai-khai-thac-bat-hop-phap
[31] 蓝慧:“印尼“击沉”51艘“非法捕鱼”外国渔船 多半来自越南”,环球网,2019年5月6日,https://world.huanqiu.com/article/9CaKrnKkhbV。
[32]Basten Gokkon, “Indonesia’s crackdown on illegal fishing is paying off, study finds,” Mongabay, April 23, 2018, https://news.mongabay.com/2018/04/indonesias-crackdown-on-illegal-fishing-is-paying-off-study-finds/.
[33] Indah Gilang Pusparani, “Meet Indonesia’s New Weapon to Crackdown Illegal Fishing,” The Seasia, April 24, 2018 https://seasia.co/2018/04/24/here-is-indonesia-s-new-weapon-to-crackdown-illegal-fishing.
[34] Basten Gokkon, “Indonesia’s crackdown on illegal fishing is paying off, study finds,” Mongabay, April 23, 2018, https://news.mongabay.com/2018/04/indonesias-crackdown-on-illegal-fishing-is-paying-off-study-finds/.
[35] TN Alagesh, “Op Naga last year was a tremendous success,” New Straits Times, February 23, 2020, https://www.nst.com.my/news/nation/2020/02/568298/op-naga-last-year-was-tremendous-success
[36] “Nelayan Vietnam tenggelamkan bot elak ditahan Maritim Malaysia”, Bernama, Aug 18 2020, https://www.bernama.com/bm/am/news.php?id=1871645#.XzvQhJWYC1A.twitter.
[37] 闫岩:“预防和管控南海渔业冲突应是“准则”磋商的重要考量”,中国南海研究院,2018年9月28日,http://www.nanhai.org.cn/review_c/309.html。
作者简介:
王腾飞,中国南海研究院海洋法律与政策研究所研究实习员,研究方向为大国关系与国际安全、海洋问题。
闫岩,中国南海研究院海洋法律与政策研究所所长,香港大学法学博士。研究领域涵盖南海问题的法律、政策研究,国际海洋法、亚太海上安全问题等。
王思予,中国南海研究院对外交流部研究实习员,研究方向为东亚关系、海洋安全与战略。
宋润茜, 中国南海研究院海洋法律与政策研究所世界海军研究中心研究实习员,研究方向为世界海军、国际安全与战略、中马关系、和平与冲突分析 。
关于“南海战略态势感知”:为维护和促进南海和平、稳定与繁荣,我们发起“南海战略态势感知” 计划(SCSPI),致力于聚合全世界的智力资源和开源信息,持续跟踪主要利益和责任相关方在南海的重要行动和重大政策动向,提供专业的数据服务和分析报告,助力各方管控分歧、超越竞争并走向合作。
版权声明:本报告版权归“南海战略态势感知计划”所有,文中所有的文字、图片、表格均受到中国法律知识产权相关条例的版权保护。欢迎转发、关注,转载请联系后台授权,并务必注明出处。未经许可,任何组织和个人,不得使用文中的信息用于出版、发行等目的。
南海战略态势感知-SCSPI
网站:www.scspi.org
邮箱:contact@scspi.org
版权声明:我们致力于保护作者版权,注重分享,被刊用文章【大连海事大学vpn(越南渔船南海频频)】因无法核实真实出处,未能及时与作者取得联系,或有版权异议的,请联系管理员,我们会立即处理! 部分文章是来自自研大数据AI进行生成,内容摘自(百度百科,百度知道,头条百科,中国民法典,刑法,牛津词典,新华词典,汉语词典,国家院校,科普平台)等数据,内容仅供学习参考,不准确地方联系删除处理!;
工作时间:8:00-18:00
客服电话
电子邮件
beimuxi@protonmail.com
扫码二维码
获取最新动态
