
深圳紧张的学位供应常被人诟病,但如今在福田,这个问题有了很大缓解。
招生系统显示,福田区今年有多所学校出现学位空余。
其中出现空余的初中有10所,小学更是高达18所,相较去年大幅增加。
这意味着,你只要第一志愿填报这些学校,然后通过资格审查,就会被录取。
01.
基本解决学位缺口问题!
福田区出现学位空余,并不是什么新鲜事。
我们统计了近3年福田区学位空余的情况。
制图:深圳壹地产
福田区在2019年就有11所小学出现空余,2020年持平,今年数字攀升至18所。
空余的学校,有“强者恒强”的特点,景龙小学、景莲小学、景鹏小学等学校连续多年霸榜。
另外,部分小学虽然有荔园外国语、红岭教育集团等名校头衔加持,但仍然榜上有名。
初中的情况也类似,近3年空余学校数量为:9、7、10,同时名校头衔也不保险。
福田区每平方公里人口数量为19746,是全市人口密度最高的区,原本福田区学位的供需矛盾同样突出。
我查阅了往年福田区的学位预警公告。
2018年,福田区公办小一学位缺口超过6000个,公办初一学位缺口1000个。
到2020年,这两个数字还分别为7000和2000个。
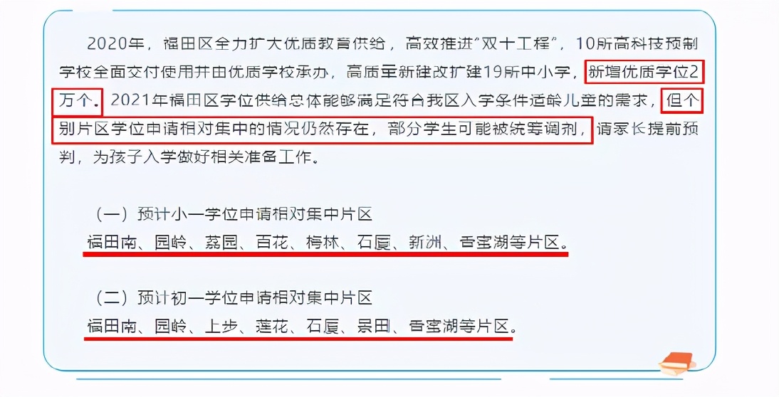
但到了今年,福田官方的学位预警,已经变成了温馨提示。
提示中,尽管部分片区学位申请相对集中,可能会被调剂、分流,但福田光荣表示:今年我们的学位供给,总体上满足了需求。
02.
福田怎么这么猛?
福田是怎么做到的?
从供应上看,福田区近年可谓动了真格,老校扩建+新校猛建。
如启动了改扩建工程的学校有:华富小学、石厦学校小学部、梅丽小学、新洲小学、上步小学、景龙小学、新莲小学、岗厦小学、福华小学、荔园小学北校区、荔园小学南校区、梅山小学、梅园小学、天健小学、教科院第二附小、新沙小学、福强小学、景莲小学、皇岗中学、北环中学。
另外,福田还在2019年宣布了“双十工程”:
5年内建10所高科技预制学校+10所永久学校,20所学校能够增加3.1万个学位。
已建成的梅丽小学高科技预制学校
除了大增的供应,需求一侧可能也在发生变化。
简单地说,早年置业在了福田的人,第二代带来的上学高峰正在消逝。
而有生育需求的中青年,又买不起福田,只能扎堆到龙华、宝安等原关外地区。
另外,福田作为高度建成的城区,土地供应较少,新盘稀缺,因此,由新盘带来的增量学位需求也不多。
旧改而来的新盘,又通常会自带新配建的学校,不增加学位压力。
当然,现在能再买得起福田的人,可能也已经过了生育年龄。再者,这部分财力雄厚的人即使下一代有上学需求,他们也还有私立、贵族学校可以选择,不一定要去挤公立学校。
即使不盘逻辑,不谈购买力,从总量上看,福田区的人口正在流出。
第七次人口普查结果显示,福田区2020年的常住人口为155.32万。
在2019年的国民经济和社会发展统计公报里,福田区的常住人口为166.29万。
需要注意的是,2020年的专项普查更加准确,深圳全市的常住人口数据,从2019年公布的1343.88万,修正至2020年的1756万,增加了超过400万。
宝安、龙岗两区都大幅度上调了超过100万之多,但福田却是下跌了近11万。
福田常住人口的绝对数量,以及占全市的比重,都在下降。
常住人口数量下跌,进而缓解学位供需矛盾,在南山、罗湖这两个区也可能出现,未来这两个区如果陆续出现学位空余,也没什么好奇怪。
03.
只要蛋糕做得大
租售同权不是梦
那么未来会怎么样?
1、宝安、龙岗、龙华等人口大区的学位供需矛盾,也会有一定程度的缓解。
深圳官方已经立了flag,去年公布的“关于加快学位建设推进基础教育优质发展的实施意见”文件显示:
到2025年,全市新增公办义务教育学位74万座,新增幼儿园学位14.5万座。
这个数字很可观,是“十三五”期间,新增义务教育公办学位总数的三倍。
建成以后,深圳全市公办义务教育总规模将接近翻一番。
此前曾有深圳官员吐槽,新建学校难的是供地,很多官方规划了的学校,用地无法落实。
接下来这个问题如何解决?
深圳官方明确了三个不予”:
对于不能满足控制性详细规划确定的教育设施布局要求的居住项目,不予办理规划许可手续;
如果你居住项目不能满足教育布局需求,规划明确的教育布局要求的话,不办理规划手续。
对于规划教育设施用地没有达到建设条件的居住区,不予供地,这个项目规划了配套教育的用地,如果用地没有清干净,没有达到建设条件,那整个项目不供地。
对于片区内规划教育设施未建成并交付使用的居住区,片区内居住项目不予通过联合验收。
也就是你这个项目里面本身有配套的教育设施,如果你这个设施没有建成交付使用,这个项目也不给验收。
应该说深圳这次是下定了决心。
同时,福田也做出了样板。福田这样土地稀缺、高度建成的城区,都能够大量挖潜能,新建大量学校,其他区就更不在话下。
2、公寓、租房也能上学,“租售同权”不是梦?
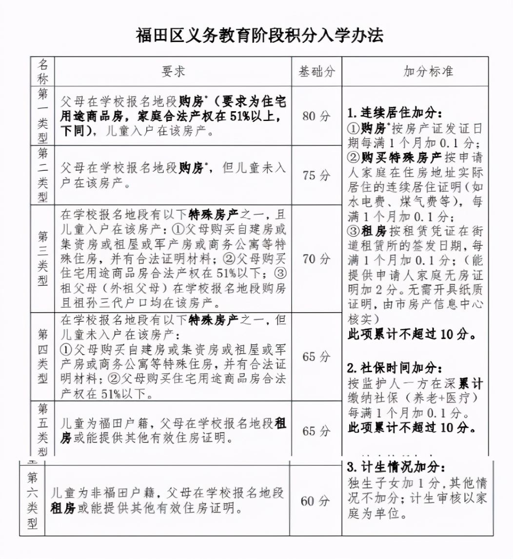
福田区今年的积分入学办法,是商务公寓有70分,租房60-65分。
但如果第一志愿报的是有学位空余的学校,就不用看什么积分,审核过了就能上,租房也是如此。
看来喊了很久的租售同权要实现,还是得资源足够充足。
这样会带火另一个事物:买卖房屋租赁凭证。
通过虚假租赁的方式,获取特定学校的上学名额。
事实上,这也不是什么新鲜事物。
2019年,经济观察报曾报道(ID:eeo-com-cn,原标题《深圳学位房地下生意:为了孩子上学,家长花费18万买“假租赁合同”》作者:陈博):
景田片区的公办初中福田区外国语学校,三年初中学位的一次性出租价格超过3万元。
香蜜湖范围内的侨香外国语学校,初中学位的租赁价格5万元起步,小学学位8万元左右。
十二年一贯制的公立委托管理学校明德实验,2019年就创下过18万的记录。
尽管官方也在检查有无实际居住,但未来如果租房上学越来越容易,买卖租房租赁凭证的现象相信会更多。
3、名校头衔不吃香了。
如本文开头所述,部分荔园外国语、红岭教育集团旗下的学校,也出现了连年的学位空缺。
这背后或许是近年“名校集团化”的结果。
目前深圳各区+市直属的名校集团有二十多家。
单看福田,已经成立了红岭、荔园、福实、荔外等几大名校教育集团,名校集团不断收编、新建学校,几乎要成“全域名校化”的方向上去。
当所有学校都成了名校的时候,反而就大家都不是名校了。因而我们提醒大家,理性看待新名校出现,不要过分投机、炒作学区房。
毕竟名校集团化,初衷正是为了让更多人享受优质教育,防止天价学区房的出现。
版权声明:我们致力于保护作者版权,注重分享,被刊用文章【侨香外国语学校(福田名校也没招满)】因无法核实真实出处,未能及时与作者取得联系,或有版权异议的,请联系管理员,我们会立即处理! 部分文章是来自自研大数据AI进行生成,内容摘自(百度百科,百度知道,头条百科,中国民法典,刑法,牛津词典,新华词典,汉语词典,国家院校,科普平台)等数据,内容仅供学习参考,不准确地方联系删除处理!;
工作时间:8:00-18:00
客服电话
电子邮件
beimuxi@protonmail.com
扫码二维码
获取最新动态
