就在刚刚
公布
话不多说
上名单!
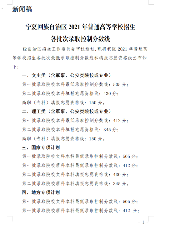
文科一本线505分,二本430分!
理科一本线412分,二本345分;
宁夏往年的录取分数线如何?
看这里
2020、2019宁夏高考录取分数线
600分以上文科437人、理科556人!宁夏高考分数段人数公布!
快讯!2019宁夏高考录取分数线公布!
高考成绩和录取分数线已知道
这意味着高考的“第二场考试”——志愿填报
正式拉开帷幕
今年宁夏高考报名人数8.1万人
前期通过分类考试录取1.9万人
实际参加统一高考的人数是6.2万人
比去年增加了5000余人
各高校今年在宁夏的招生计划增加了约2500人
本科增加约1200人
该如何填报好高考志愿?
志愿填报有什么方法?
6月22日,记者采访了有多年填报经验的宁夏大学附属中学高级教师马睿,一起来看看他的见解。
运用线差法和位次法
“拿到分数后,考生不要盲目高兴或沮丧,要先计算自己今年分数的差线以及根据今年分数位次,查看去年同一位次的考生分数,做到心里有底。”马睿说。所谓的线差法,就是首先要根据自己的成绩和今年的相应省控线,做差,既得线差。“真正线差的计算要落实到具体的专业上,而且还要根据录取的平均分、最高分、最低分算出对应的三个线差值,并且要对至少三年的录取数据及变化规律进行分析和使用,可最终较为准确的确定与考生成绩匹配的院校及专业。”马睿说。
位次法,指的是考生根据今年高考分数排名,查询往年同位次考生的分数,最后看哪些高校及专业在这个分数段进行录取,从而确定自己的志愿范围。
针对宁夏考生的具体步骤有三步:
第一步,根据自治区教育厅网站或者公开数据查阅自己的位次是多少名;
第二步,查阅我区往年招生资料,看对应名次的考生分数为多少;
第三步,查阅高等院校及专业往年在宁夏考生的录取数据,根据同位次考生的分数确定自己的志愿范围。
志愿填报时,考生根据分数、位次及个人对院校、专业和地域等的喜好,圈定目标院校,登录院校的官网,仔细研读该高校的招生简章,搞清录取规则,并弄清其专业设置及优势专业、特色专业和劣势专业等,分析近3年各专业的录取分数及变化规律,利用线差法和位次法相结合,确定目标院校的院校志愿顺序,并对其专业进行选择和排布,从而完成完整的志愿草表。最后,按照录取规则,进行录取推演,评估志愿表的整体合理性。
准确定位 切忌盲目选择
常言说:“七分成绩定,三分志愿拼”,志愿填报不合适,轻则浪费分数、被录取到不合适的专业和学校,使考生失去学习兴趣和人生规划,重则会造成退档或者滑档的结果。因此,马睿建议考生在填报志愿需综合考虑个人职业发展规划与国家社会经济发展需求、不同区域经济社会发展特点、不同高校发展特点,准确定位,谨慎对待所谓的“热门”专业。
家长对很多“热门”专业会格外推崇,但事实上父母面临的社会环境以及由其形成的价值观和当下的形势几乎大相径庭;同理,某些热门专业盘点也用辩证的眼光去看,归根结底是看考生自己的兴趣和规划。
特别提醒:每年都有一些新设置的高校需要考生特别关注和了解,今年依然不分二本和三本,二本批次设置了8个院校志愿,志愿虽多,但一个都不能浪费,一定要科学合理地利用好每一个志愿。
填报时间安排:
6月23日至27日:填报本科(含本科预科、高水平运动队、高水平艺术团、国家专项计划、高校专项计划、地方专项计划)志愿、艺术类本科专业志愿、体育类本科专业志愿,提前高职专科一批志愿。
7月2日至3日:填报提前录取高职专科二批志愿(含定向培养士官、艺术、体育专业)。
8月1日至4日:填报高职专科志愿。
各批次中的“征集志愿”填报时间在各批次录取期间另行向社会公布。
无论结果如何
都希望会照亮你整个夏天
然后带着期许
去见你
从未见过的风景
记者:李姝 宋志书
总编:马玲艳 主编:刘三哥
编辑:马玥
“分享+赞+在看”
告诉身边更多的人!
版权声明:我们致力于保护作者版权,注重分享,被刊用文章【宁夏高考报名(文科一本线505)】因无法核实真实出处,未能及时与作者取得联系,或有版权异议的,请联系管理员,我们会立即处理! 部分文章是来自自研大数据AI进行生成,内容摘自(百度百科,百度知道,头条百科,中国民法典,刑法,牛津词典,新华词典,汉语词典,国家院校,科普平台)等数据,内容仅供学习参考,不准确地方联系删除处理!;
工作时间:8:00-18:00
客服电话
电子邮件
beimuxi@protonmail.com
扫码二维码
获取最新动态
