湖南师范学院2019年艺术类招生简章预计在12月份左右发布,发布后我们会第一时间通过我们的官方工作平台公布
各高校每年简章区别不大,考生可以先参看湖南师范学院近年招生简章。根据往年报考数据显示,湖南师范学院报考竞争热度较强,有意报考该校的考生,利用艺考报考工具书《2019年艺考生报考指南》从多个维度深入查询该校录取数据,如:往年的招生计划、招生省份、实际录取人数、各专业录取分数、录取原则、承认统考情况等等。
按综合分录取是湖北民族学院的主要录取趋势,考生之间的竞争不仅仅体现在专业课成绩上,文化课所占的比重必将越来越高。文化课差的艺术生一定要提前准备,使用专门针对艺术生的文化课复习教材—艺考生文化课百日学案,主抓基础知识必考点,提高竞争优势。
2018湖南师范学院艺术类招生简章
一、专业简介
1.音乐学
四年制师范类本科。开设视唱练耳、基础乐理、基础和声、中国音乐史、外国音乐史、舞蹈与形体、基础声乐、基础钢琴、基础器乐、钢琴配弹、音乐教学法、教育实习等必修课程。主要培养高等和中等教育音乐教师、教学研究人员及其他教育工作者。
2.音乐表演
四年制非师范本科。开设视唱练耳、基础乐理、基础和声、歌曲写作与作品分析、合唱与指挥、音乐欣赏、中国音乐史、外国音乐史、乐器法常识、曲艺常识、表演与台词、化妆、形体训练、艺术实践等必修课程。主要培养舞台表演、音乐编导及音乐制作人才。
3.舞蹈学
四年制非师范类本科。开设舞蹈基训、古典舞、现代舞、民族民间舞、舞蹈艺术概论、舞蹈编导、舞蹈美学、基础乐理、基础钢琴、视唱练耳、人体解剖学、运动生理学、艺术实践等必修课程。主要培养舞蹈表演、教学专业人才和其他行业舞蹈文艺人才。
4.音乐表演(中外合作办学)
四年制非师范本科。该专业是经国家教育部批准、我校与俄罗斯国立格林卡音乐学院合作开设的4+0项目,引进外方课程占该项目全部课程的三分之一以上,中方开设基础器乐、民族音乐概论、中国音乐史等课程,外方开设听力训练、基础表演研究、指挥学、器乐室内乐、声乐室内乐等课程。主要培养具有良好音乐素养,系统掌握音乐基本理论、音乐表演技能和方法,能胜任专业文艺团体、文化艺术机构的音乐表演、研究等工作,能承担各类学校音乐专业教学工作,能参与国际文化艺术交流、表演的高素质应用型人才。
二、招生省份及计划
我校2018年音乐舞蹈类专业拟在湖南、山西、浙江、江苏、河南、安徽、四川、内蒙古等省份招生,其中音乐表演(中外合作办学)只在湖南、山西、浙江、江苏、四川、内蒙古等省份招生,音乐表演(中外合作办学)只招收西洋器乐、声乐、钢琴。校考省份拟定计划见下表,湖南等承认省统考成绩省份招生计划另行公布,具体招生计划详见各省(区、市)2018年招生计划来源表。
校考省份拟定计划表
三、校考专业考试地点及时间安排
注:以上考试时间地点和报名方式如有变化,以各省(区、市)招生考试机构网站公布为准,请及时关注各省(区、市)招生考试机构网站和我校招生信息网发布的最新消息。注明网报的请登陆该省(区、市)招生考试机构规定的网站报名。
四、报名及考试
(一)报名
1.凡报考我校音乐类、舞蹈类专业的考生必须符合教育部及生源所在省份关于普通高等学校艺术类招生的报名条件,考生所在省份统考若包含音乐类、舞蹈类统考,须相对应的统考合格。现场报名时请准备好以下材料:本省艺术类专业准考证及身份证的原件和复印件。
2.考生不能函报和跨省报名。
3.我校音乐学、音乐表演、舞蹈学、音乐表演(中外合作办学)专业的湖南省考生文理兼招、外省考生仅招收艺术文科。
(二)考试
考试分为专业考试和文化考试。湖南等承认省统考成绩省份的考生参加生源所在省份音乐类、舞蹈类专业统考;我校组织音乐类、舞蹈类专业校考省份的考生须参加我校单独组织的专业校考。所有考生均须参加所在省(区、市)组织的全国普通高校招生统一考试(文化课考试)。
各省专业统考内容见该省公开发布的考试大纲。
(三)校考专业考试内容
1.音乐学专业
专业初试考主专业,声乐、器乐、钢琴方向任选一项,演唱(奏)一个曲目,3分钟以内,包括考察形象气质、身高。只计合格或不合格。合格考生进入复试。
专业复试考主专业(分值占90%)和视唱练耳(分值占10%)。从声乐、器乐、钢琴方向任选一项为主专业,演唱(奏)一个曲目,3分钟左右,全程录像。
视唱考五线谱、简谱各模唱一条,练耳为模唱,考单音、音程、和弦、节奏、旋律等,当场由评委打分,收集封存回校合成。
2.音乐表演专业、音乐表演(中外合作办学)专业
专业初试考主专业,器乐、钢琴、声乐方向任选一项,演唱(奏)一个曲目,3分钟以内,包括考察形象气质,身高。只计合格或不合格。合格考生进入复试。
专业复试考主专业(分值占90%)和视唱练耳(分值占10%)。从器乐、钢琴、声乐方向任选一项为主专业,演唱(奏)一个曲目,3分钟左右,全程录像。
视唱考五线谱、简谱各模唱一条,练耳为模唱,考单音、音程、和弦、节奏、旋律等,当场由评委打分,收集封存回校合成。
3.舞蹈学专业
专业初试考基本功,随机分组进行。男生考竖叉、横叉、下腰、抱前腿、旁腿、平转(8个)、撕腿跳(2-3个)、双飞燕(5个)、自选技巧;女生考竖叉、横叉、下腰、(前桥)、抱前腿、旁腿、后腿、平转(8个)、大跳(2-3个)、倒踢紫金冠(2-3个)、自选技巧,同时考察形象气质、身高,3分钟以内。只计合格或不合格。合格考生进行复试。
专业复试考剧目,含技巧展示,3分钟左右。全程录像。
以上专业面试时全程录音录像,组织专家予以复评。
五、校考合格证发放
我校将在湖南师范大学招生信息网发布省外专业校考成绩,按教育部有关规定划定专业合格线并公布合格考生名单。考生登录我校招生信息网,可自主选择打印“湖南师范大学2018年艺术类专业校考合格证”,我校将在规定时间内将校考合格考生的相关数据报送至考生所在省(区、市)招生考试机构并作为录取依据。请考生注意跟踪查看,我校不再寄发纸质合格证。
六、录取原则
1.取得我校音乐类校考专业合格证的省外考生可报考我校音乐学、音乐表演专业;取得我校音乐表演(中外合作办学)校考专业合格证的省外考生可报考我校音乐表演(中外合作办学)专业;取得我校舞蹈类校考专业合格证的省外考生可报考我校舞蹈学专业。考生高考文化成绩达到生源省(区、市)招生考试机构划定的相应批次艺术本科专业录取控制分数线,我校按校考专业成绩从高到低录取。专业成绩相同时,文化成绩高者优先。
2.湖南省报考我校音乐类、舞蹈类专业的考生须参加湖南省教育考试院组织的音乐类、舞蹈类专业统考,我校认可湖南省统考成绩。录取原则按照湖南省教育考试院的相关规定执行。
3. 其他承认省统考成绩省份报考我校音乐类、舞蹈类专业的考生须参加生源所在省份音乐类、舞蹈类专业统考,我校认可其省统考成绩并使用省统考成绩作为专业成绩。考生须省统考合格,且高考文化成绩、统考专业成绩均达到生源省(区、市)招生考试机构划定的相应批次艺术本科专业录取控制分数线,我校按统考专业成绩从高到低录取。专业成绩相同时,文化成绩高者优先。
七、其他
1.新生入校后一个月内组织入学资格审查,资格审查不合格者,视情节轻重予以处理,直至取消其入学资格。
2.咨询电话
学校招生办公室:0731-88872222
音乐学院:0731-88838506
3.湖南师范大学招生信息网:http://zsb.hunnu.edu.cn
4.湖南师范大学招生办公室保留对本简章的最终解释权。
戏剧影视文学
我校文学院创办于1996年,其前身为1938年成立的国立师范学院中文系,办学历史悠久,师资力量雄厚,院友遍及海内外,社会效果良好。现有汉语言文学(下设中文教育、中文秘书、中文基地3个方向)、汉语国际教育、戏剧影视文学(艺术类)3个专业。教职员工共计110人,其中教授30人、副教授37人,具有博士学位者48人。中国语言文学学科具有一级学科博士、硕士授予权,为湖南省“十二五”重点学科,拥有国家文科中文基础人才培养基地等传统优势学科,图书、影像资料丰富。文学院人才辈出,桃李满天下,培养了韩少功、汤素兰、梁振华、刘同、易术等大批文学艺术人才。文学院学生社团——楚魂戏剧社、影视协会、朝暾文学社在国内有较大影响,其社员文学创作、戏剧演出和影视作品多次获省部级奖项,为戏剧影视文学专业学生创造了良好的学习场所和实践平台。
一、专业简介
戏剧影视文学专业教育在我校文学院起步较早。20世纪80年代初就开始培养元明清戏剧、中国当代文学(影视方向)专业硕士研究生。90年代以来,开设了“影视概论”、“中外戏剧史”、“京剧和传统文化”等课程,戏文专业教学得以普及和深化。进入21世纪后,戏剧影视文学专业教学和研究力量日益壮大。2008年,经国务院学位委员会批准率先在湖南省获得影视戏剧文学专业硕士授予权,现拥有戏剧与影视学一级学科硕士授予权;2013年,获教育部批准正式开办湖南省内第一个戏剧影视文学(艺术类)本科专业。该专业师资力量雄厚,现有专业教师20人,其中教授5人(含博士生导师3人)、高级工程师2人、副教授10人、讲师3人,具有博士学位者5人、硕士学位者7人,其中博士后4人,戏剧影视创作、实践经验丰富,年龄、学缘、知识结构合理,专业基础扎实,创新意识与开拓精神较强,具有跨学科和跨专业教研能力。学院整合校内外资源,与湖南省广播电视台、潇湘电影集团等单位密切合作,有较先进的戏剧影视教学观摩厅、摄影摄像设备和一流的教学实践基地。该专业旨在培养在各级电视、电影、广播、音像、剧院(团)、影视制作、网络媒体、报刊杂志等系统和党政机关、新闻、宣传、文化、电教中心等部门以及企事业单位、大中学校从事戏剧影视文学的创作与评论、策划与宣传、编辑与编导、管理与公关、教学与研究等工作的专业人才。
学制四年,授予艺术学学士学位。
二、招生省份及计划
我校2018年戏剧影视文学专业拟在湖南、江苏、福建、安徽、河南等省份招生。校考省份拟定计划见下表,湖南等承认省统考成绩省份招生计划另行公布,具体招生计划详见各省(区、市)2018年招生计划来源表。
校考省份拟定计划表
三、校考专业考试地点及时间安排
注:以上考试时间地点和报名方式如有变化,以各省(区、市)招生考试机构网站公布为准,请及时关注各省(区、市)招生考试机构网站和我校招生信息网发布的最新消息。注明网报的请登陆该省(区、市)招生考试机构规定的网站报名。
四、报名及考试
(一)报名
1.凡报考我校戏剧影视文学专业的考生必须符合教育部及生源所在省份关于普通高等学校艺术类招生的报名条件,考生所在省份统考若包含戏剧影视文学类或编导类统考,须统考合格。现场报名时请准备好以下材料:本省艺术类专业准考证及身份证的原件和复印件。
2.考生不能函报和跨省报名。
3.我校戏剧影视文学专业实行文理兼招。
(二)考试
考试分为专业考试和文化考试。湖南等承认省统考成绩省份的考生参加生源所在省份戏剧影视文学类或编导类统考;我校组织戏剧影视文学专业校考省份的考生须参加我校单独组织的专业校考。所有考生均须参加所在省(区、市)组织的全国普通高校招生统一考试(文化课考试)。
各省专业统考内容见该省公开发布的考试大纲。
(三)校考专业考试内容
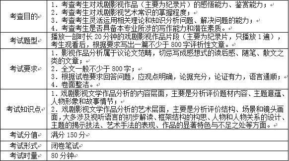
1.考试科目及分值
戏剧影视文学专业招生考试由下面两门科目的笔试组成,满分300分。
科目一:戏剧影视文学知识与命题写作(满分150分)
科目二:戏剧影视文学作品分析(满分150分)
2.考试内容、形式
科目一:戏剧影视文学知识与命题写作
科目二:戏剧影视文学作品分析
五、校考合格证发放
我校将在湖南师范大学招生信息网发布省外专业校考成绩,按教育部有关规定划定专业合格线并公布合格考生名单。考生登录我校招生信息网,可自主选择打印“湖南师范大学2018年艺术类专业校考合格证”,我校将在规定时间内将校考合格考生的相关数据报送至考生所在省(区、市)招生考试机构并作为录取依据。请考生注意跟踪查看,我校不再寄发纸质合格证。
六、录取原则
1.取得我校戏剧影视文学校考专业合格证的省外考生可报考我校戏剧影视文学专业。考生高考文化成绩达到生源省(区、市)招生考试机构划定的相应批次艺术本科专业录取控制分数线,我校按高考文化成绩从高到低录取。文化成绩相同时,校考专业成绩高者优先。
2.湖南省报考我校戏剧影视文学专业的考生须参加湖南省教育考试院组织的编导类统考,我校认可湖南省统考成绩。录取原则按照湖南省教育考试院的相关规定执行。
3.其他承认省统考成绩省份报考我校戏剧影视文学专业的考生须参加生源所在省份戏剧影视文学类或编导类统考,我校认可其省统考成绩并使用省统考成绩作为专业成绩。考生须省统考合格,且高考文化成绩、统考专业成绩均达到生源省(区、市)招生考试机构划定的相应批次艺术本科专业录取控制分数线,我校按高考文化成绩从高到低录取。文化成绩相同时,统考专业成绩高者优先。
七、其他
1.新生入校后一个月内组织入学资格审查,资格审查不合格者,视情节轻重予以处理,直至取消其入学资格。
2.咨询电话
学校招生办公室:0731-88872222
文学院:0731-88872571
3.湖南师范大学招生信息网:http://zsb.hunnu.edu.cn
4.湖南师范大学招生办公室保留对本简章的最终解释权。
播音主持、广播电视编导
我校1992年创办新闻学专业。2001年3月成立新闻与传播学院,是湖南省成立的首家新闻与传播学院,是中共湖南省委宣传部与湖南师范大学共建的新闻学院。现拥有湖南省唯一的新闻传播学类省级重点学科,在中国近现代新闻传播史研究方向具有博士学位授予权;拥有新闻传播学、戏剧与影视学等两个一级学科硕士点,新闻与传播、出版等两个专业学位硕士点,新闻学、编辑出版学、广播电视学、广告学、网络与新媒体、播音与主持艺术、广播电视编导等7个本科专业。
一、专业简介
1.播音与主持艺术
该专业2000年开始招生,是湖南省普通高等学校开设的第一个播音与主持艺术本科专业。培养具备中国语言文学、新闻传播学、戏剧与影视学等多学科知识与能力,能在广播电视等传媒机构和其他相关单位从事播音主持及新闻传播等工作的高素质复合型、应用型人才。
主要开设播音主持艺术导论、普通话语音与播音发音、播音创作基础、广播节目播音主持、电视节目播音主持、语言学概论、新闻学、传播学概论等课程。
学制四年,授予艺术学学士学位。
2.广播电视编导
该专业2008年开始招生。培养具备广播电视节目编导、策划、创作、制作等方面的专业理论知识与技能,较高的政治水平、理论修养和艺术鉴赏能力,能够在广播电视新闻机构及其他传媒、企事业单位从事广播电视节目策划、创作、编辑、制作、撰稿、音响设计以及宣传、管理等工作的高素质复合型、创作型人才。
主要开设广播电视传播概论、广播电视编导、广播电视栏目与频道策划、影像语言、电视画面编辑、非线性编辑制作技术、广播电视采访、广播电视写作、现场报道、中外电视比较、纪录片创作、DV创作训练、文化传播、文艺理论、艺术学概论系列、电视节目导播、广播文艺节目编导、广播剧、电视晚会编导、广播电视音乐节目编导等课程。
学制四年,授予艺术学学士学位。
二、招生省份及计划
我校2018年播音与主持艺术专业、广播电视编导专业拟在湖南、河南、江苏、山西、安徽等省份招生。校考省份拟定计划见下表,湖南等承认省统考成绩省份招生计划另行公布,具体招生计划详见各省(区、市)2018年招生计划来源表。
校考省份拟定计划表
三、校考专业考试地点及时间安排
注:以上考试时间地点和报名方式如有变化,以各省(区、市)招生考试机构网站公布为准,请及时关注各省(区、市)招生考试机构网站和我校招生信息网发布的最新消息。注明网报的请登陆该省(区、市)招生考试机构规定的网站报名。
四、报名及考试
(一)报名
1.凡报考我校播音与主持艺术专业、广播电视编导专业的考生必须符合教育部及生源所在省份关于普通高等学校艺术类招生的报名条件,考生所在省份统考若包含播音与主持艺术类、编导类,须相对应的统考合格。
2. 考生不能函报和跨省报名。
3.我校播音与主持艺术专业、广播电视编导专业实行文理兼招。
(二)考试
考试分为专业考试和文化考试。湖南等承认省统考成绩省份的考生参加生源所在省份播音与主持艺术类、编导类统考;我校组织播音与主持艺术专业、广播电视编导专业校考省份的考生须参加我校单独组织的专业校考。所有考生均须参加所在省(区、市)组织的全国普通高校招生统一考试(文化课考试)。
各省专业统考内容见该省公开发布的考试大纲。
(三)校考专业考试内容
1.播音与主持艺术专业:面试。内容为:形象气质与上镜效果;指定稿件播报或朗诵;即兴评述。面试在考生所在省份指定的考点进行,考生应在规定时间到指定考点面试。
面试时全程录音录像,组织专家予以复评。
2.广播电视编导专业:笔试。笔试分为上、下半场,上半场时长90分钟,内容为综合知识及命题编故事;下半场时长120分钟,内容为影视作品分析。上半场与下半场之间休息15分钟。
五、校考合格证发放
我校将在湖南师范大学招生信息网发布省外专业校考成绩,按教育部有关规定划定专业合格线并公布合格考生名单。考生登录我校招生信息网,可自主选择打印“湖南师范大学2018年艺术类专业校考合格证”,我校将在规定时间内将校考合格考生的相关数据报送至考生所在省(区、市)招生考试机构并作为录取依据。请考生注意跟踪查看,我校不再寄发纸质合格证。
六、录取原则
1.取得我校播音与主持艺术校考专业合格证的省外考生可报考我校播音与主持艺术专业。考生高考文化成绩达到生源省(区、市)招生考试机构划定的相应批次艺术本科专业录取控制分数线,我校按综合成绩从高到低录取(综合成绩=校考专业分数×60%+高考文化分数×40%)。综合成绩相同时,校考专业成绩高者优先。
2. 取得我校广播电视编导校考专业合格证的省外考生可报考我校广播电视编导专业。考生高考文化成绩达到生源省(区、市)招生考试机构划定的相应批次艺术本科专业录取控制分数线,我校按高考文化成绩从高到低录取。文化成绩相同时,校考专业成绩高者优先。
3.湖南省报考我校播音与主持艺术专业、广播电视编导专业的考生须参加湖南省教育考试院组织的播音与主持艺术类、编导类统考,我校认可湖南省统考成绩。录取原则按照湖南省教育考试院的相关规定执行。
4. 其他承认省统考成绩省份报考我校播音与主持艺术专业的考生须参加生源所在省份播音与主持艺术类统考,我校认可其省统考成绩并使用省统考成绩作为专业成绩。考生须省统考合格,且高考文化成绩、统考专业成绩均达到生源省(区、市)招生考试机构划定的相应批次艺术本科专业录取控制分数线,我校按综合成绩从高到低录取(综合成绩=统考专业分数×60%+高考文化分数×40%)。综合成绩相同时,统考专业成绩高者优先。
5. 其他承认省统考成绩省份报考我校广播电视编导专业的考生须参加生源所在省份编导类统考,我校认可其省统考成绩并使用省统考成绩作为专业成绩。考生须省统考合格,且高考文化成绩、统考专业成绩均达到生源省(区、市)招生考试机构划定的相应批次艺术本科专业录取控制分数线,我校按高考文化成绩从高到低录取。文化成绩相同时,统考专业成绩高者优先。
七、其他
1.新生入校后一个月内组织入学资格审查,资格审查不合格者,视情节轻
重予以处理,直至取消其入学资格。
2.咨询电话
学校招生办公室:0731-88872222
新闻与传播学院:0731-88872783
3.湖南师范大学招生信息网:http://zsb.hunnu.edu.cn
4.湖南师范大学招生办公室保留对本简章的最终解释权。
美术类
我校工程与设计学院成立于1988年8月,设有艺术设计、服装设计、机械工程和电子信息工程四个系,覆盖工学、艺术学、教育学三个学科门类,旨在培养德、智、体、美全面发展,专业基础扎实,人文素养突出的艺术创意与工程设计领域的开发创新型人才。学院开设视觉传达设计、工艺美术、服装与服饰设计3个面向全国部分省(区、市)招生的美术类全日制本科专业。拥有民族民间美术培养方向和职业技术教育学2个二级博士学位授权点,以及设计学和美术学2个一级学科硕士学位(科学学位)和艺术硕士、教育硕士等专业学位硕士学位授权点。学院人才培养实力雄厚,拥有“设计学”省重点学科、“服装设计与工程”国家实践教学示范中心、全国重点建设职教师资培养基地、“创意设计与应用”省重点实验室、“服饰品牌策划与数字化集成技术”省高校重点实验室、湖南省研究生培养创新基地、湖南省产学研示范基地、长沙市服饰工艺工程中心、长沙市湘绣创新工程技术研究中心等众多的国家级和省级教学与科研平台。学院拥有一支专业水平高、结构合理的“双师型”教师队伍,现有专任教师70人,实验教师15人。其中教授11人,副教授及相当职称34人,博士生导师4人,硕士生导师53人,具有博士学位教师32人。聘请了日本东洋艺术研究院,清华大学美术学院、华东师范大学等国内外多所大学和研究机构的知名学者为讲座教授或客座教授。
一、专业简介
1.美术学
美术学是四年制师范教育类专业。主要学习美术学、美术教育和专业技法方面的基本理论、基础知识和基本技能,同时接受艺术思维拓展和绘画专业创作以及教师教育实践的基本训练,培养学生绘画创作以及绘画研究和教学的基本能力。通过专业课程学习使学生掌握中西绘画艺术的基本理论和基础知识,掌握绘画(国画、油画、水彩、书画)创作的专业知识和技能,成为具有专业艺术创作能力、胜任美术教育教学和研究工作的专业人才。
2.绘画
绘画是四年制非师范专业。坚持多样化的教学方针,坚持传承和创新并举的教学理念,坚持理论和实践相结合的教学原则,通过理论学习培养学生了解中西方传统绘画体系及现当代绘画体系,通过中西绘画专业技法的实践学习培养学生掌握专业绘画的基本材料和表现技法,掌握基础造型和色彩表现的专业技能,培养和发展学生的独特艺术视角及鲜明的艺术语言,使学生成为绘画基础坚实同时具备绘画教学及研究能力的高级专门人才。
3.艺术设计学
艺术设计学是四年制非师范专业,分设视觉传达设计、数字媒体艺术等专业方向。视觉传达设计涵盖图形设计、书籍设计、文字设计、视觉形象系统设计、广告设计、界面设计、包装设计等研究方向。课程教学具有国际化程度高、与产业结合紧密、注重现代设计的概念、思维、表现与本土文化精神的有机结合等特点,强调艺术、科技、文化与设计的融合。数字媒体艺术是基于互联网等新技术支撑体系下出现的设计专业方向和媒体形态,是新兴的学科和专业。课程分为设计、电脑、绘画三个部分,从不同的方面充实专业课程,使教学内容更全面更丰富,拥有校级“信息可视化创新设计研究中心”。就业方向为各大互联网公司、电视台、广告公司、文化公司、动画公司、游戏公司等机构。
4.环境设计
环境设计是四年制非师范专业,曾是湖南省“十二五”重点学科——设计学的优势专业方向,已有20余年的办学历史。专业以建筑学为基础,分别支撑室内设计和景观设计两个方面。课程类型涉及美术基础、史论、技术、专业表现、项目实操五个板块,将空间设计艺术、当代科学技术和社会需求紧密结合,并与国内顶尖设计公司建立紧密合作。毕业生可在室内、景观、建筑、规划咨询等环境设计公司和企事业单位从事设计、教育或研究等工作。
5.工艺美术
工艺美术是四年制非师范本科专业。培养在工艺美术与艺术设计创新方面具有扎实的基础理论和实践能力,具备工艺美术教育与设计、艺术设计、管理和研究等方面的能力,能在企事业相关工作岗位从事工艺美术设计、艺术设计的高级应用型人才。主要开设素描、色彩、中国画、文字设计、漆艺、装饰雕塑、陶瓷艺术、工艺产品设计、刺绣艺术、版画创作、媒体广告设计、摄影基础、公共空间设计、模型设计、插图艺术等课程。该专业拥有硕士学位授予权。
6.服装与服饰设计
服装与服饰设计是四年制非师范本科专业。培养系统掌握服装设计与工艺基础理论和基本技能,熟悉现代设计思想与现代服装技术,能从事服装产品设计、制版、制作、生产管理等方面工作,具有创造性的思维能力,有较高素质和较高技能的服装设计复合型人才。主要开设服装设计基础、服装设计、纸样设计、服装工艺、立体裁剪、服装色彩、服饰图案、服装CAD、服装品牌设计与企划、服装工业制版、计算机图形设计、配件设计、服装展示设计、设计构成、男女装产品/纸样/工艺设计、高级时装设计、高级时装立体构成与整体形象设计、橱窗陈设、产品包装设计作品鉴赏等课程。该专业拥有硕士学位授予权。
7.视觉传达设计
视觉传达设计是四年制非师范本科专业。培养具有国际设计文化视野、中国设计文化特色,适合于创新时代需求,具备传统平面(印刷)媒体、现代数字媒体、视觉空间展陈、信息与交互设计等相关能力,在专业设计领域、企业、传播机构、大企业市场部门、中等院校、研究单位从事视觉传播方面的设计、研究和管理工作的专门人才。主要开设图形语言、色彩语言、创意形态学、企业形象设计、广告设计、包装设计、书籍装帧、信息可视化设计、交互设计、视觉传达设计方法、计算机辅助设计、媒体与数字技术等课程。该专业拥有硕士学位授予权。
二、招生省份及计划
我校2018年美术类专业拟在湖南、山西、浙江、福建、江苏、河南、安徽、广西、江西、内蒙古等省份招生。校考省份拟定计划见下表,湖南等承认省统考成绩省份招生计划另行公布,具体招生计划详见各省(区、市)2018年招生计划来源表。
校考省份拟定计划表
三、校考专业考试地点及时间安排
注:以上考试时间地点和报名方式如有变化,以各省(区、市)招生考试机构网站公布为准,请及时关注各省(区、市)招生考试机构网站和我校招生信息网发布的最新消息。注明网报的请登陆该省(区、市)招生考试机构规定的网站报名。
四、报名及考试
(一)报名
1.凡报考我校美术类专业的考生必须符合教育部及生源所在省份关于普通高等学校艺术类招生的报名条件,考生所在省份统考若包含美术类统考,须统考合格。现场报名时请准备好以下材料:本省艺术类专业准考证及身份证的原件和复印件。
2.考生不能函报和跨省报名。
3.我校美术类专业均实行文理兼招。
(二)考试
考试分为专业考试和文化考试。湖南等承认省统考成绩省份的考生参加生源所在省份美术类专业统考;我校组织美术类专业校考省份的考生须参加我校单独组织的专业校考。所有考生均须参加所在省(区、市)组织的全国普通高校招生统一考试(文化课考试)。
各省专业统考内容见该省公开发布的考试大纲。
(三)校考专业考试内容
科目一:素描
1.考试目的及能力要求
通过默画或根据照片写生的方式,考查考生对画面构图、比例、形体、结构、透视等方面知识的理解、运用和表现能力。
能力要求:
a.对客观对象形体结构及明暗变化规律的观察、分析和理解能力;
b.运用素描常用工具材料表现对象的能力;
c.把握整体画面的能力。
2.考试内容和方式
a.考试内容:人物,限头像、胸像、半身带手,原则上不考全身像;
b.考试形式:默画或照片写生;
c.考试用具:八开素描纸,限用铅笔、炭笔表现。
科目二:色彩
1.考试目的及能力要求
通过表现指定实物(静物)的方式,考查考生对色彩基础知识的理解掌握程度,以及对色彩的感觉和表达能力。
能力要求:
a.画面组织能力,包括构图能力和对形体结构、色彩的表达能力;
b.整体把握色调以及色彩局部与整体关系的能力;
c.对空间层次、质感、量感的表现能力;
d.运用水彩或水粉表现技法的能力。
2.考试内容和方式
a.考试内容:静物,表现对象以日常生活用品(如陶瓷、金属、玻璃器皿等)与瓜果蔬菜组合或文具的组合为主,同时与衬布搭配;
b. 考试形式:默画或照片写生;
c.考试材料:八开水彩纸,限用水彩或水粉表现。
五、校考合格证发放
我校将在湖南师范大学招生信息网发布省外专业校考成绩,按教育部有关规定划定专业合格线并公布合格考生名单。考生登录我校招生信息网,可自主选择打印“湖南师范大学2018年艺术类专业校考合格证”,我校将在规定时间内将校考合格考生的相关数据报送至考生所在省(区、市)招生考试机构并作为录取依据。请考生注意跟踪查看,我校不再寄发纸质合格证。
六、录取原则
1.取得我校美术类校考专业合格证的省外考生可报考我校美术学、绘画、艺术设计学、环境设计、工艺美术、服装与服饰设计和视觉传达设计专业。考生高考文化成绩达到生源省(区、市)招生考试机构划定的相应批次艺术本科专业录取控制分数线,我校按综合成绩从高到低录取(综合成绩=校考专业分数×60%+高考文化分数×40%)。综合成绩相同时,校考专业成绩高者优先。
2.湖南省报考我校美术类专业的考生须参加湖南省教育考试院组织的美术类专业统考,我校认可湖南省统考成绩。录取原则按照湖南省教育考试院的相关规定执行。
3. 其他承认省统考成绩省份报考我校美术类专业的考生须参加生源所在省份美术类专业统考,我校认可其省统考成绩并使用省统考成绩作为专业成绩。考生须省统考合格,且高考文化成绩、统考专业成绩均达到生源省(区、市)招生考试机构划定的相应批次艺术本科专业录取控制分数线,我校按综合成绩从高到低录取(综合成绩=统考专业分数×60%+高考文化分数×40%)。综合成绩相同时,统考专业成绩高者优先。
七、其他
1.新生入校后一个月内组织入学资格审查,资格审查不合格者,视情节轻重予以处理,直至取消其入学资格。
2.咨询电话
学校招生办公室:0731-88872222
美术学院:0731-88631985 (美术学、绘画、艺术设计学、环境设计)
工程与设计学院:0731-88872364 (工艺美术、服装与服饰设计、视觉传达设计)
版权声明:我们致力于保护作者版权,注重分享,被刊用文章【湖南师范大学艺术查询(湖南师范学院2019年艺术类招生简章什么时候发布)】因无法核实真实出处,未能及时与作者取得联系,或有版权异议的,请联系管理员,我们会立即处理! 部分文章是来自自研大数据AI进行生成,内容摘自(百度百科,百度知道,头条百科,中国民法典,刑法,牛津词典,新华词典,汉语词典,国家院校,科普平台)等数据,内容仅供学习参考,不准确地方联系删除处理!;
工作时间:8:00-18:00
客服电话
电子邮件
beimuxi@protonmail.com
扫码二维码
获取最新动态
