西安最牛的重点小学
西安知名小学
大盘点,为了孩子请收藏吧!
【西工大附小】
简介:西北工业大学附属小学位于西安市友谊西路127号西北工业大学院内,隶属于西北工业大学的自办全日制小学,首批西安市一级小学,陕西省示范小学。2018年学区划分:
对口中学:西工大附中家长评价:一二年级抓的紧,练习多,作业较重,每个老师对自己的班级都有自己的体系,卷子题目相互保密,内部竞争激烈。分校:西工大附小融侨分校、西工大锦园实验小学、西工大附小龙湖分校
【西安交大附小】
简介:西安交通大学前身为1897年创办于上海的南洋公学外院,1956年随交通大学主体由上海西迁至西安,1959年命名为西安交通大学,1965年在现址新建小学教学楼。2018年学区划分:
对口中学:西安交大附中教学信息:一个年级七个班,每个班55人左右,放学时间一二年级是三点五十,语文教材是人教版,数学史北师大版,英语1、2年级是清华版,3年级开始是人教版。家长评价:西安交大附小是公办性质的学校,实行素质教育,孩子作业少,据了解,有些家长会给孩子在课外报一些补习班来增加知识积累。另外交大附小下午放学较早,没有延点班,家长在选择这所学校的时候须要考虑到自己的接送能力。分校:西安交大二附小、西安交大阳光小学、西安交大附小南校区(世纪新城)、西安交大附小金辉分校曲江分部、西安交大附中航天学校
【西安铁五小学】
学校简介:始建于1958年,原为先铁路局第五职工子弟小学,2005年移交碑林区教育局更名为碑林区铁五小学。学校先后被国家教育部命名的“现代教育技术实验学校”,团中央、少工委授予的全国“读书育人特色学校”、“全国红旗大队”,被陕西省命名为示范小学、文明校园、平安校园、绿色校园、电化教育实验学校、红领巾示范学校,是西安市的一级小学、科技示范学校、艺术示范学校、体育传统项目学校。2018年学区划分:
对口中学:西安铁一中家长评价:如果一个比较调皮、大胆,要求自己不够严格的孩子,在铁五小就读相当受益。作业量大,孩子压力也大,但是上西安铁一中的很多,铁五小老师很认真负责。分校:西安铁五小南校区(原:西安铁五二小)
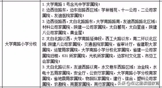
【大学南路小学】
学校简介:西安市碑林区大学南路小学始建于1920年,是西安市首批一级小学,省级示范学校,国家级重点小学。2018年学区划分:
教学信息:全年级12个班,每班50-53人,1-8班为非托管班,在本校上课,有可以利用的校内操场,电教资源。9-12班为托管班,在大学南路小学分校(碑林区太白南路小学)。托管班的优点:老师配置好,早餐午餐午休都管。家长评价:学校整体素质高,老师尽心尽责,形成了全面积极向上的总体氛围。声名在外,被认为是最好的公办小学之一。据说名校比例占70%,西工大附中每年都会有招生的机会。从开年级开始,考入西安五大名校比例非常高。分校:大学南路小学分校
【西北大学附小】
学校简介:西北大学附属小学是一所历史悠久的名校,始建于1945年,是一所全日制公立小学。2018年学区划分:
教学信息:目前一年级有5个班,一个班60人左右,校内有托管,中午一顿,一个月340左右。语文是人教版,数学史北师大版英语是牛津。家长评价:作业不多,管理相对宽松,有西安五大校考的机会。分校:西北大学附小长安校区(南校区)、西北大学附小橡树湾分校
【西安建大附小】
学校简介:碑林区建设路139号。2018年学区划分:
教学信息:18个行政班级,每个年级三个半,集中在一所教学楼内,50余名老师,学生千余名。小学有早餐中午有托管班,孩子睡觉时有老师管理,并且睡觉前会给一年级孩子讲故事,午休可以保证。一年级英语一周上四次课,教材是快乐英语。家长评价:建大附小老师比较有经验,公办院校稳定,老师负责抓得紧。只是班级人数太多,一个班65人,老师很难一个一个照顾到学生。
【建国路小学】
学校简介:创建于民国三十年,校址位于建国路中断98好,该校系东北君张学良将军兵营驻地,建国路小学前身是东望中小学,中学即现在西安市二十六中。2018年学区划分:
对口学校:西安市26中教学信息:语文和英语都是人教版,数学史北师大版,英语三年级才开始上。家长评价:老牌名校非常不错,西安市26中也是重点中学了,也有考上西安五大名校的,但是每班56人可能有5到6人考入西安五大名校,其实并不算多。
【陕西省西安小学】
学校简介:始建于1926年,系陕西省教育厅直属的升级示范性实验小学,属公办小学。2018年学区划分:
教学信息:2015级分为4个班,每个班大概53-56人,其中分为数学实验班和语文实验班。学校有托管,分为午托和晚托,午托管午饭,晚托不带餐。对口中学:莲湖路以南户籍对口西安市第25中学,莲湖路以北户口对应西安市第44中学。家长评价:现在一年级作业量不大,主要是背诵识字,老师非常认真负责。
【行知小学】
学校简介:西安市莲湖区行知小学是莲湖区第一所以教育家命名的学校。它的前身是西电公司第一小学、西电公司第五小学,两校均成立于上世纪六十年代。2005年更名为西电一小,2008年,学校成功地更名为“西安市莲湖区行知小学”,将秉承陶行知先生的教育思想,以“教人求真,学做真人”为办学思想,以“教学做合一”,“生活即教育”,“爱满天下”为教育理念;以省级示范学校,中国陶行知研究会直属实验学校为近期办学目标,以实践陶行知教育思想为学校的办学策略,全力以赴抓教学、坚持不懈抓落实,一心一意谋发展,在行知这片土地上,用行知人的爱心和智慧,实干和创新把学校建设成为探索求知的学园,生动活泼的乐园,陶冶高尚情操的花园。在创建和造就一流名校打造“行知”品牌的教育实践中,为孩子的人生奠基,为民族开创未来。
2018年学区划分:
家长评价:环境好,设施齐全,老师很耐心公平公正,学校氛围相对轻松,也有孩子能考上西工大附中等西安五大名校。
【郝家巷小学】
学校简介:西安市一级小学,公立学校。2018年学区划分:
教学信息:一个年级有8个班,一个班大概有60个孩子,校内没有托管班。家长评价:这所学校很不错,有的孩子去年考上了陕师大附中。
【青年路小学】
学校简介:西安市莲湖区青年路小学创办于1909年,前身是陕西省女子师范附属小学,西安市一级小学。学校位于西安市青年路75号。2018年学区划分:
对口中学:西安44中家长评价:公立学校,也没有什么压力,老师挺好的,蛮负责任的。
【庆安小学】
学校简介:庆安小学位于西安市莲湖区团结一路中段,是西安西郊很有名的一所小学。2018年学区划分:
家长评价:学校在西安西郊还是非常不错的,作业量比较多。据说庆安小学近几年一直都有西安五大名校校考机会。
【远东一小】
学校简介:创建于1957年,至今已有49年的历史。学校位于莲湖区团结南路3号,北依丝绸群雕,南邻高新开发区。2018年学区划分:
家长评价:老师非常负责,管的也很严,作业相对少一些。
【后宰门小学】
学校简介:创建于1935年,原名北新街小学,新中国成立后,更名为后宰门小学。学校毗邻著名的八路军驻西安办事处,占地10495平方米,建筑面积6000多平方米。陕西省级示范小学,西安市一级一类小学。
后宰门小学是台湾国民党主席连战先生的母校。
教学信息:一般一个年级8个班,高年级60人一个班,学费一学期300-400元,有午托,午托费230-270元。语文是人教版,数学是北师大版,英语是外研社。2018学区划分:
家长评价:学校名气很大,作业比较多,注重国学教育。周三周五下午有兴趣班,每个班基本费用在500以上。
【育英小学】
学校简介:西安育英小学是一所具有光荣历史的学校,她诞生于战火纷飞的年代,前身是延安保育小学。原名为陕西省保育小学,后更名为西七路二校。2000年8月与原西七路一校合并,正式更名为西安育英小学。学校目前是陕西省文明校园、陕西省示范小学、陕西省平安校园、陕西省体育传统项目学校、陕西省示范家长学校、西安市一级小学、 西安市园林式单位、西安市艺术教育特色学校、西安市科普教育示范学校、西安市实施素质教育优秀学校、西安市红十字示范学校、西安市中小学合唱基地。教学情况:现有33个教学班,2078名学生,94名教职工,专人教师82人。家长评价:老师管理比较严,作业量大。
【西一路小学】
学校简介:西一路小学坐落于西安市西一路西端,南临钟楼,是一所有着多年历史的现代化的小学。在省、市、区各级政府、教育局以及领导的亲切关怀下,在全体教师的努力下,学校在2003年—2005年,连续升级为西安市一级一类小学和陕西省级示范小学。
2018学区划分:
家长评价:总体较好,老师比较负责。
【新知小学】
学校简介:西安新知小学位于西安市西七路199号,是一所校园环境幽雅,文化气息浓郁。高起点、现代化的民办学校。教学情况:学校有一支以省市区及骨干教师为核心的师资队伍,多次在全国、省、市、区获奖。家长评价:学校虽然办学时间不长,但是教学质量很好,老师管理严格,在家长群体中口碑很好。
【西光实验小学】
学校简介:西光实验小学始建于1956年,原来是中国兵器工业集团西安北方光电有限公司所属子弟学校,2007年2月从企业移交至新城区政府管理。学校地处西安市新城区康乐路146号,学校占地面积9288平方米,建筑面积9575平方米。隶属西安市新城区教育局主管。
2018学区划分:
家长评价:老牌学校,学风尚可,硬件一般。
【黄河小学】
学校简介:国营黄河机器制造厂子弟小学(西安市黄河小学)坐落于古都西安东郊,是一所全日制企办民营小学。学校创建于1958年,占地面积17220平方米,绿化面积2050平方米。学校分东、西两院,东院为寄宿部,西院为走读部,共设有50个教学班,学生2700余名。
2018学区划分:
家长评价:老牌学校,学风尚可,硬件一般,老师不是特别严格。
【大雁塔小学】
学校简介:创办于1960年,原名西安市第三保育小学,1980年更名为“西安市雁塔区大雁塔小学”。学校先后获“全国现代化教育技术实验学校”、“西安市艺术教育示范学校”、“西安市校务公开先进单位”、“西安市绿色学校”等50多项荣誉称号,2001年被授予西安市一级小学, 2004年被授予“陕西省示范小学”、“西安市一级小学”。
2018年学区划分:
教学信息:一年级8个班,每班60人左右。每周三下午全校开设第二课堂活动,放学推迟一小时。大雁塔小学托管班2001年开班,日托班为午休的孩子提供铺位,有员工进行管理。对口中学:据说是西安市85中,但是大部分学生都考入了西安五大名校。家长评价:作业量不是很大,网上留作业家长抄,学校的兴趣班不少,只要你有兴趣就不用出校门。老师关注素质教育,孩子参加活动比较多,公办、师资不错,学校硬件环境好,教学质量好,一二年级没有专门的英语课。分校:大雁塔小学曲江分校、大雁塔小学西沣路分校、大雁塔小学石桥华洲城分校
【翠华路小学】
学校简介:始建于1960年,位于西安市翠华路371号,占地18.75亩,建筑面积8151平方米。多年来,学校入学率、巩固率、毕业率均为100%。学生在学校中,德、智、体得到全面发展,80%的毕业生进入市级重点中学就读,教学质量在雁塔区名列前茅,2006年被评为西安市“家长、学生双满意”学校。
2018年学区划分:
教学信息:全年级6-8个班,其中分双语班和普通班,每班60-70人。1-3年级可以在学校午托,中午教室吃饭,午睡条件比较好,双层架子床,一个房间15-20张床,老师管理午睡。语文数学是北师大版,英语是人教,双语版加了清华大学英语教材。一二年级每周有副科,为品德、书法和音乐。家长评价:作业量不大,孩子能接受,语文一般写练习册,预习背诵练习生字等,数学基本是完成天天练,完成课后习题。分校:翠华路小学曲江分校(北池头)、翠华路小学鸿锦城分校
【西电附小】
学校简介:学校全称为西安电子科技大学附属小学地处经济发达的西安高新技术产业开发区。1958年7月随中国人民解放军西北电信工程学院迁至西安,命名为曙光小学,1985年更名为西安电子科技大学附属小学,是一所具有光荣革命传统的高等军事院校的子弟小学。2001年被雁塔区评定为全国新课改核心实验学校。学校被评为西安市雁塔区优秀学校、一级学校,西安市中小学素质教育优秀学校、一级小学、优秀家长学校、语言文字规范学校、传统体育项目学校。
2018年学区划分:
教学信息:10个班,一个班50人左右。学校里面没有托管,都是家属区里的小饭桌,西电小饭桌是统一管理,有小饭桌协会,午托费用大概是550-650左右一个月。一年级语文数学史北师大版的,有英语,是清华出版社的。家长评价:语文数学作业每天都有,英语作业不是每天都有的,西电老师很负责,对孩子除了学习上,生活上也很关心。分校:西电附小雅居乐分校、西电附小悦美分校
【陕师大附小】
学校简介:陕西师范大学附属小学是教育部直属、世界一流学科建设高校、国家“211 工程”重点建设大学、“教师的摇篮 ”陕西师范大学附设的一所实验小学,被誉为“西北基础教育的一面旗帜”。学校创建于1958年,位于世界四大历史文化名城之一的古都西安,与世界文化遗产千古名胜大雁塔相毗邻。学校占地12533㎡,现有学生2600余人、教职工180余人,图书11万册。先后荣获“全国现代教育技术实验学校”“全国红旗大队”“中央电教馆—美国WORDDLINKS组织合作项目先进集体”“全国新世纪小学数学研究与应用基地百所示范学校”“陕西省示范小学”“陕西省素质教育示范小学”“陕西省艺术教育特色学校”“陕西省素质教育316工程督导评估优秀学校”“陕西省基础教育资源建设实验基地学校”“陕西省骨干教师专业成长示范学校”“陕西省红领巾示范学校”“陕西省心理健康教育基地学校”“陕西省中小学校本教研优秀团队”“西安市一级小学”“西安市少先队红旗大队”“西安市语言文字规范学校”“雁塔区中小学目标管理考核综合类办学小学组一等奖(连续八年获此殊荣)”等60多项荣誉称号,更是社会公认的一所“出人才、出经验、出成果”开放式窗口学校。
2018年学区划分:
教学信息:语文是人教版,数学是北师大版,英语是清华版。家长评价:孩子在学校功课压力不是很大,只要认真听课就能跟得上。分校:陕师大锦园小学、陕师大金泰假日花城小学、陕师大铭城小学、陕师大大兴新区小学、陕师大绿地浐灞小学、陕师大实验小学、陕师大御锦城小学、陕师大金泰丝路花城学校
【西安高新一小】
学校简介:西安高新第一小学是西安高新控股有限公司1995年投资创办的一所现代化全日制民办完全小学。原校址在高新路64号,占地面积35亩。2014年8月迁至现校址科技三路10号,总占地面积52.2亩,项目总建筑面积50551㎡(其中地上33803㎡、地下16748㎡),包括三栋教学楼、综合实验楼、职工餐厅及宿舍楼、行政办公楼、报告厅、塑胶运动场、体育馆、地下停车场。学校现有76个教学班,4049名学生,233名教师。西安高新第一小学是陕西省首批示范学校,学校曾荣获全国健康促进金奖学校,全国语言文字规范学校,全国现代教育技术实验学校,全国消防安全教育示范学校、全国优秀民办学校、全国特色建设先进学校、全国办学特色示范学校、全国创新名校等荣誉称号。学校主要服务于高新区的发展建设。承担着区内义务段教育任务,招生范围为:高新区42个小区业主子女、高新管委会、高科集团及支撑服务体系子弟,同时还承担着高新区招商引资及特殊人才引进人员子女入学任务。建校22年来,学校以办好人民满意教育为己任,走改革创新之路,重视学生品行教育、特长培养、创新能力提升;学校重视现代教育技术的应用课堂教学改革,坚持对外交流;学校重视。坚持“科研兴校、特色立校”,以科研为先导,以课题为抓手,逐渐形成了依托信息技术手段,广泛开展课题研究,边研究、边总结、边推广、边反思,不断创新教育模式,全面提高整体质量的办学模式。现已有多项国家级课题结题并将课题成果应用于教学实践。尤其是自2007年创新研发的“网络环境下作文早起步”校本课程,取得很好的效果。(“网络环境下作文早起步”即借助电脑的汉字输入自动识别功能,帮助学生克服识字量有限、手写能力受限这一障碍,通过键盘实现自由表达,使一年级新生入校后即进入作文训练。传统作文训练,由于受识字量以及手写能力有限的限制三年级才开始进行训练,而我校借助信息技术,也就是目前的“互联网+”模式,在学生一入校就进行作文训练。)专家评价该实验是是“掀起了一场颠覆性的作文革命”,大幅度提高了学生的写作水平,全方位促进了学生核心素质的提升,在全国范围内引起强烈反响,好评如潮。如今,在高新一小七八岁的孩子出书不是梦想,轻轻松松写小说已成现实。2016年5月31日,作为我校创新教育的新举措,“钱学森实验班”落户高新一小。高新一小成为全国创设“钱学森实验班”的第二所小学, “钱学森实验班”也必将成为我校新的办学特色及发展源泉动力!为创新人才成长奠定坚实的基础,2016年4月9日,随着高新一小麓湾分校签约仪式的举行,目前学校已有两所分校即将开启。22年的奋进,学校形成了“以德育教育为基础,以信息技术为翼翅,以教学质量为核心”的办学特色。蓬勃发展的西安高新第一小学已成为家长认可、社会赞誉的地域名校。
教学信息:一个年级14个班,一个班55人,学费为5500,语文数学是北师大版,英语是牛津版。家长评价:高新一小数学课本简单,但是老师教的知识多,英语涉及外教,需要有基础,高新一小考试频率比较高,数学基本是三天一小考,五天一大考。
分校:西安高新一小东校区、高新一小麓湾分校
【西安高新二小】
学校简介:学校始建于2001年,占地面积20543㎡,建筑面积15294 ㎡,现有53个教学班,两千九百余名学生,140多名教职工。其中特级教师1名,高级教师9人,省市区学科带头人、教学能手30余人,省优秀教学能手工作站3个,省学科带头人工作坊2个。学校坐落在西安高新区唐城墙遗址公园旁,既融千年古都,钟灵毓秀的传统文化,又纳高新科技,创新开放的现代文明。优越的位置和文化氛围,时刻影响着校园师生“读古今书,做世界人”。
教学信息:一个年级10个班,一个班58个人,学费为5500,语文数学是北师大版,英语牛津版。家长评价:高新二小相对于高新一小来说轻松得多,作业两小时内可以完成,难度适中,考试频率也比较低。高新二小主要是综合素质教育,孩子的时间多一些,所以我们有时间出去学,回到课堂更简单,孩子的自信很容易起来,但是入学前,数学、英语、语文都要有基础,不然孩子学的吃力。要说从孩子讲,高新二小更开心。
分校:西安高新七小
【曲江一小】
学校简介:曲江第一小学是由曲江新区管委会财政全额投资兴建和负担管理费用的一所公办性质的完全小学。学校坐落在具有人文魅力与生态底蕴的曲江新区内,东邻曲江大道,南依海洋馆,西望大雁塔、大唐芙蓉园。在学校位于西安市东南部环境优美的曲江新区,东邻曲江大道,西依中海国际熙岸社区。
学区范围:东至新开北路,西至翠华路,南至芙蓉中路、雁南一路,北至西影路、小寨东路曲江新区范围内曲江新区开发建设的商住小区。教学信息:曲江一小有托管,但名额不多,午休有床位,但床位比较紧张。家长评价:曲江一小老师教学很负责,对学生管理也很严格。
【曲江二小】
学校简介:西安市曲江第二小学是曲江新区管委会2015年投资兴建的一所全日制公办小学。学校位于曲江新区西南,北依雁翔路,校园总建筑面积约22508平方米。学校于2015年9月起正式开展教学工作,现开设8个班级,其中一年级组6个班,二年级组两个班,所有班级人数均在55人以下,共计328名学生。
学区范围:东至雁翔路、长鸣路,西至新开门北路、芙蓉东路、新开门南路,南至雁塔区和长安区交界处,北至西影路、黄渠头北路曲江新区范围内的曲江新区开发商的商住小区。家长评价:硬件设施好,老师比较负责。
【吉祥路小学】
学校简介:吉祥路小学创建于1952年,是西安市雁塔区教育局直属的一所全日制公办窗口学校。学校师资力量雄厚,其中小学高级教师89人,获得省、市、区教学能手、骨干教师、学科带头人、优秀班主任、师德标兵、德育先进工作者、巾帼英雄称号的教师有60多人。学校先后被授予全国“红旗大队”、全国爱国教育示范小学、国家语言文字规范化示范校;陕西省文明校园、陕西省示范小学、陕西省艺术特色学校、陕西省平安校园;西安市教科研工作先进单位、西安市素质教育督导评估优秀学校等多项荣誉称号,跻身于陕西省西安市名校行列。
2018年学区划分:
家长评价:还是不错的,老师对学生抓的很严。
分校:吉祥路小学延兴门分校
【西安外国语大学附属外国语学校小学部】
学校简介:老牌的外语学校,1995年由西安外国语大学接受重建,学校设有小学、初中、高中部,实行十二年一贯连续性教育。教学信息:开设了6个班,英语是特色,学生在四年级时会学习第二外语与初中对接,小学学完初中英语。教学经验很丰富,组织安保能力过硬,对学生的管理也严格有序,一直是北郊热门的名校。家长评价:学校课余活动挺多,足球、无数、舞蹈、国画都有,每天要比其他学校多上一节课。
分校:分为南校区和北校区
【经发学校】
学校简介:西安经发学校成立于2006年。教学楼、图书阅览室、科技中心、艺术中心、田径运动场设施完备,实验室、计算机教室、英语专用教室、音乐、美术教室、管乐、舞蹈、心理健康疏导室等专用部室齐全,各类教育教学设施完备。2018年4月10日更名为:西安经开第一学校
教学信息:现有62个班,190余名教职工。早上7点半上学,一年级放学5点左右,二年级以上5点15左右,英语引进美国原版教材,据说有西安五大名校校考机会。家长评价:在北郊的小学中算是一所很好的学校,老师也比较负责。分校:南校区(凤城一路)和名京校区、东校区。
【西航三校】
学校简介:西航三校(西安航空发动机第三子弟小学)创办于1964年。西航三校坐落于西安市北城美丽的渭水之滨,位于西安市未央区徐家湾街办红旗西路;是西安市一级小学、陕西省示范小学。学校面积有15000平方米,有两个校区,现有37个教学班,在校学生2000余人,教职员工200余人。
2018年学区划分:
教学信息:两校区共有60个班,3000多名学生。近几年形成了自己的教学特色,很受家长们欢迎。家长评价:西航三校一度被人为是北郊最好的公办学校,但是大家也各执一词,另外还有西航二校、西航四校,家长们普遍认为三校发展是最好的。
【方新小学】
学校简介:创建于1964年,原名为方新村小学,2011年1月更名为方新小学。迁入新校址后,占地面积变大,硬件设施优越。2018年学区划分:
教学信息:学校一共有31个班,老师中,大专学历42人,本科40人。中午可以午休,有午饭时间。家长评价:学校老师很负责,虽然名气不是特别响亮,但是家长的口碑很好。
【纺织城小学】
学校简介:始建于1964年,是西安一级小学,陕西省示范小学。2018年学区划分:
教学信息:老师有91名,一共40个班,特级教师有1名,硬件设施齐全,老师对孩子也比较负责。家长评价:应该是纺织城最热门的小学了,学校还行,地理位置一般。
【西安市长安区第一小学】
学校简介:西安市长安区第一小学是2010年区级重点工程,2011年9月1日正式投入使用。2018学区划分:
教学信息:教职工130人,老师对学生抓的还行,一个班将近60个孩子。教材基本是人教版。家长评价:应该是长安区最好的学校了,老师很负责,周边托管很多,良莠不齐,需要自行辨别。
分校:
版权声明:我们致力于保护作者版权,注重分享,被刊用文章【陕西家长网上家长学校(西安最牛的重点小学)】因无法核实真实出处,未能及时与作者取得联系,或有版权异议的,请联系管理员,我们会立即处理! 部分文章是来自自研大数据AI进行生成,内容摘自(百度百科,百度知道,头条百科,中国民法典,刑法,牛津词典,新华词典,汉语词典,国家院校,科普平台)等数据,内容仅供学习参考,不准确地方联系删除处理!;
工作时间:8:00-18:00
客服电话
电子邮件
beimuxi@protonmail.com
扫码二维码
获取最新动态
