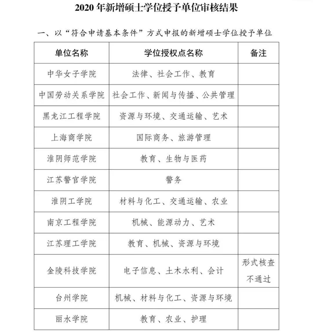
近日,教育部发文公布2020年新增硕士学位授予单位审核结果,淮阴师范学院成功获批。淮阴师范学院的教育、生物与医药两个学科成为硕士学位授权点,对于淮阴师范学院来说,从无到有,这是质的飞跃。
今年可谓是淮阴师范学院的丰收年,学校的数学学科上榜世界一流学科,同时学校又被评为江苏省2020年度地方普通高校综合考核第一等次,进步有目共睹。
淮阴师范学院为了获得硕士学位授予权一直在做着艰苦努力,可谓一波三折,虽然前些年也积极申请硕士学位授予权,但是没有成功获批。从最初的硕士联合培养单位到2018年成为硕士学位授予立项建设单位,经过三年潜心建设,一路走来终于正式成为硕士学位授予单位,一朝梦圆。
2014年,淮阴师范学院拟与淮阴工学院合并创建淮安大学,但是没有创建成功。如今淮阴师范学院已经申硕成功,可以考虑通过若干年的努力独立升格为大学,更名为淮安师范大学。
淮阴师范学院距离创建成为淮安师范大学还存在哪些差距呢?
一般来说,学院更名为大学需要满足以下基本条件:
这些条件包括:全日制在校生超过8000人;研究生人数占全日制在校生人数的比例超过5%;3个以上主要学科;学科门类之下设有三个以上的一级学科;专任教师中研究生学历者占比超过50%;近两届教学成果评选中有2个或以上项目获得过国家级一、二等奖或省级一等奖;每年科研经费在500万-3000万以上;科研成果、省部级(含)以上奖励20项,国家级奖励至少2个;省部级(含)以上重点实验室2个,重点学科2个;至少要有10个硕士点,5届以上硕士毕业生。
所以淮阴师范学院目前最大的短板还在学校的科研实力。不过江苏正在加快建设淮安成为苏北地区重要的中心城市,而淮阴师范学院作为淮安市的第一所本科院校,必然会获得地方政府的大力支持。
近年来,淮安市的高等教育事业发展很快,建成了南京林业大学淮安校区,淮阴工学院、淮阴师范学院陆续获批成为硕士学位授予单位,未来将可能成为苏北地区除徐州之外的第二大科教城市。
版权声明:我们致力于保护作者版权,注重分享,被刊用文章【淮安有哪些大学(淮阴师范学院获批成为硕士授予单位)】因无法核实真实出处,未能及时与作者取得联系,或有版权异议的,请联系管理员,我们会立即处理! 部分文章是来自自研大数据AI进行生成,内容摘自(百度百科,百度知道,头条百科,中国民法典,刑法,牛津词典,新华词典,汉语词典,国家院校,科普平台)等数据,内容仅供学习参考,不准确地方联系删除处理!;
工作时间:8:00-18:00
客服电话
电子邮件
beimuxi@protonmail.com
扫码二维码
获取最新动态
