■ 网上申请时间:4月28日-5月8日
■ 提交申请材料:5月11日-13日
■ 公布新生名单:7月11日
一、招生对象
凡年满六周岁(2013年8月31日及此日前出生),在罗湖区居住,符合如下条件之一的适龄儿童:
1. 深圳户籍儿童或享受政府相关优惠政策人员子女。
2. 父母双方或一方具有深圳户籍的非深户籍儿童。
3. 同时具备以下条件的非深户籍人员子女。
(1)父母双方或一方持有具有使用功能的深圳经济特区居住证;
(2)父母在罗湖区连续居住满1年、连续参加社会保险(养老保险和医疗保险)满1年。
二、申请条件及需交验的证明材料
(验原件,不用交复印件)
(一)深圳户籍儿童
1. 儿童出生证、适龄儿童及父母户口本、身份证;
2. 父母在学校招生地段内有效的房产证明或购房合同(及付款凭证),或由房屋租赁管理部门核发的房屋租赁凭证(含保障性住房租赁合同);
3. 父母的计划生育信息记录。
(二)非深户籍儿童
根据《深圳市非深户籍人员子女接受义务教育管理办法》(深府规〔2018〕3号)规定:
1. 父母双方或一方具有使用功能的深圳经济特区居住证;
2. 儿童出生证明、户口簿、身份证及父母的户口簿、身份证,港澳籍儿童还需核验港澳居民来往内地通行证、父母与子女亲属关系证明(市公证处出具),父母是港澳籍还需提供《港澳居民居住证》;
3. 父母在学校招生地段内有效的房产证明或购房合同(及付款凭证),或由房屋租赁管理部门核发的、登记备案时间连续满1年以上的房屋租赁凭证(含保障性住房租赁合同);
4. 父母双方或一方在本市连续参加社会保险(养老保险和医疗保险)满1年的记录;
5. 父母的计划生育信息记录。
连续满1年的计算,以申请学位时为基点向前倒算,社会保险补缴的年限不予计算。
(三)享受相关政策优惠人员的子女
国家对烈士子女、现役军人子女、消防救援队伍人员子女、公安英模和因公牺牲伤残警察子女,高层次人才子女有教育优待、优惠政策,申请学位时除按时在网上申请和按上述要求提供资料外,还应出具优惠政策规定的有关材料。
军人子女申请在本区接受义务教育,请于4月30日前提供如下证明材料到区人武部政治工作科登记备案:
1. 军人身份证明:军人身份证、军官或士官证;
2. 户籍证明:户口本(首页、家属页、子女页)、子女出生证、子女身份证;
3. 居住证明:房产证、租赁凭证或单位宿舍证明;
4. 单位证明:军人现役情况、子女关系、享受特殊待遇情况说明等。
(罗湖区人武部地址:罗湖区翠山路39号罗湖国防大厦5楼505室,电话:82672807)
(四)台湾籍儿童
1. 申请学生及其父母(或委托监护人)的身份证明、《中华人民共和国台湾居民居住证》或五年期《台湾居民来往大陆通行证》;
2. 父母(或委托监护人)在学校招生地段内有效的房产证明或《购房合同》(及付款凭证),或由房屋租赁管理部门核发的房屋租赁凭证(含保障性住房租赁合同)。
(五)住房及有关证明材料的要求及说明
1. 已办理房改手续的住房、购买的保障性住房、特区原居民手续齐全的(含原住居民祖屋)自有住房可视为住宅类商品房。
2. 申请学位的房产,父母或监护人必须拥有≥51%的产权。
3. 2019年4月30日前未入伙的住房,其购房合同不能作为学位申请依据,申请者应先在现住址地段学校申请,8月31日前能入伙的,由学校视学位情况决定是否接受申请。
4. 军产房、集资房、自建房、商务公寓。分别提供下列材料并实际居住,按特殊房产处理,不予积分。
①军产房提供住房军产证或军产房所属部门出具的购房证明(附付款凭证);
②单位自建房、集资房出具购房合同和交款收据;
③自建房提供“二证一书”或股份公司(或社区工作站)出具的房产证明材料;
④商务公寓提供住房产权证明(父母在本市没有住宅房产并实际居住)。
5. 居住在祖辈房(祖父母、外祖父母)的适龄儿童及父母须和祖辈在同一个户口本并实际居住,父母在本市没有住宅类房产。
6. 住单位职工(集体)宿舍的,父母应为该单位正式员工,住房属所在单位所有并提供产权证明和父母(或监护人)与所在单位的工作关系证明,在本市没有其他住宅房产并在该宿舍实际居住(网格登记连续满一年以上)的,按租住特殊房产处理,不予积分。
7. 租房居住的父母应在本市没有住宅房产并实际居住,租赁用途必须为“住宅”或“商住两用”。租赁管理部门出具的《房屋租赁凭证》或《房屋租赁信息》、政府公租房和《保障性住房租赁合同》均为申请学位有效的租房凭证。
8. 计算租房起始时间以租赁管理部门出具的《房屋租赁凭证》签署(备案)日期或《房屋租赁信息》发证日期为准,截止至2019年4月30日满一年。同一学区地段前后连续的新旧租赁合同可合并计算租住时间,不同学区地段的新旧租赁合同按新合同签发时间作为积分计算起始日期,租住时间原则上应跨越2019年9月30日。在同一套出租房内有多户居住者,地段学校只接受其中一户的学位申请。
9. 租房和住祖辈房、集体宿舍、商务公寓的适龄儿童父母(监护人)在本市有无住宅类房产和是否连续、实际居住以市政府相关部门的人口居住登记信息系统和网格管理系统核验为准。受理申请后,除了联网信息比对,学校也可能联合相关部门上门家访。申请人对申请材料的真实性负责,如果没有如实填报,将取消公办学校申请资格。
三、学位安排原则和办法
(一)按学区地段免试就近入学。单校划片学校按各校划定的地段范围招生;多校划片的大学区和共享学区按大学区和共享学区范围招生。民办学校招生范围为居住在罗湖辖区的生源。
(二)符合条件的非深户籍人员子女按类别/积分高低安排学位。
(三)不得通过考试、面试、面谈、竞赛等形式选择学生。
(四)部分区域实行大学区和共享学区招生。大学区和共享学区申请办法见“申请时间和办法”。
(五)全区实行学位申请住房锁定。全区所有公办小学实行学位申请住房锁定,一套住房只允许一户家庭申请学位,六年内不可重复申请(相同父母或监护人的多个子女不受影响)。
1. 家长在网上申请系统录入住房信息时,只需输入房屋编码或在系统内设定的住房信息中选取,不用自己录入住址,家长选择该套住房并申请成功,该住房即被锁定。一套住房被锁定后,小学六年后才解除锁定状态(住房是否被锁定可在“罗湖教育应用网——学位申请”查询)。
2. 申请人的住房如被锁定(即以该住房申请入读的学生在读),深圳户籍适龄儿童无其他住房并在该套住房实际居住的可在地段学校登记,列为“E类”,服从安排的视全区学位情况调剂安排;非深户籍适龄儿童可参加民办学校自主招生。
3. 如果系统中没有搜索到所居住的房屋信息,请提供房产证(或租赁凭证)和房屋编码(编码可在社区查询)到地段学校服务窗口登记,经区教育局核实并给予增加该房屋信息后,再进行申请。
4. 民办学校不实行学位申请住房锁定。
(六)根据学位数量,按类别/积分高低和志愿顺序录取。采取“类别+积分,类别优先,后取积分”招生方法。在按照申请儿童及父母的户籍和住房性质划分学位申请类别的基础上,再按申请儿童(或监护人)的户籍、居住、社会保险时间(养老保险+医疗保险)和计生等情况计算积分。录取时,视学位数量划定类别/积分线,按申请儿童的类别/积分高低和志愿顺序由申请系统自动录取。同类别如果不能全部录取,则按积分从高到低录满为止。积分只在同一类别的申请人之间比较,不同申请类别不比较积分。如果申请学位的人数超过了学校招生计划,未被申请学校录取但达到全区最低录取控制线且服从调剂安排的,区教育局将根据学位余量,安排第二次填报调剂志愿,按类别/积分高低调剂安排到其他有学位的公办学校或民办学校就读。不服从调剂安排的,不再安排学位。学位申请分类和积分办法如下:
1. 分类方法
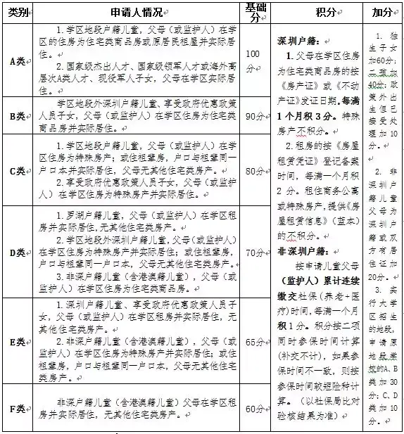
申请系统根据申请人填报的户籍、住房性质等情况自动给出申请类别,共分A、B、C、D、E、F六类。学校根据申请人提交的学位申请材料和有关部门的审核结果,确认学位申请类别(详见《学位申请分类及积分表》)。
2. 积分方法
先按不同的类别给予基础分,然后根据申请人的户籍、居住、社保、计生等不同情况计算积分和加分。家长网上填报入学申请信息后,申请系统根据申请儿童及监护人填报的相关申请信息,自动给出该申请儿童的学位申请初始积分。学校根据申请人提交的学位申请材料和有关部门的审核结果,确认该申请儿童的学位申请积分和加分(详见《学位申请分类及积分表》)。
附:学位申请分类及积分表
说明:
1. “住宅类商品房”系指房产用途为“住宅”或“商住两用”,有合法产权证明的商品房。
2. “原居民祖屋”如果没有合法产权证明的应由股份公司证明儿童父母(或监护人)为原居民并拥有产权。
3. 军产房、集资房、自建房、商务公寓,房产确属儿童父母(或监护人)所有并实际居住的,按特殊房产处理。
四、申请时间和程序
(一)网上预申请。4月28日-5月8日,家长(学生)登录“罗湖教育应用网”—“学位申请”栏目, 按指引进入“罗湖区2019年小一学位网上预申请系统”报名。
重要提示:
1. 填报志愿。分三批:①提前批。可填报1个国有民办学校志愿;②第一批。填报地段公办学校志愿(单校划片填1个,大学区和共享学区按提示填若干个);③第二批。民办学校志愿。非深户籍适龄儿童必须加填2个民办学校志愿。没有填满志愿和重复志愿的将不能保存。
2. 大学区和共享学区。
(1)大学区。“大望—梧桐”大学区(梧桐小学、大望学校)。“桂园—笋岗”大学区(百草园小学、桂园小学、红桂小学、笋岗小学组成);“滨河—罗湖”大学区(滨河小学、罗湖小学组成);“莲塘—罗芳”大学区(莲南小学、仙桐实验学校、仙桐实验学校莲塘校区、安芳小学、罗芳小学、新秀小学、靖轩小学组成);“布心—翠茵”大学区(布心小学、东晓小学、淘金山小学、东昌小学、松泉中学小学部、水田小学、华丽小学、翠茵小学组成)实行大学区招生。申请儿童可填报学区内2-5个公办学校志愿(视学区内学校数量),非深户籍适龄儿童必须加填2个民办学校志愿,没有填满志愿和重复志愿的不能保存。
由于莲南小学、仙桐实验小学莲塘校区、笋岗小学、滨河小学、布心小学原地段生源已严重超过学校的接收能力,5所学校(校区)不再接受大学区内其他学校地段适龄儿童申请,5所学校地段的适龄儿童可填报大学区内其他学校志愿。
(2)共享学区。怡景小学、景贝小学、向西小学、罗湖教科院附属学校(小学部)为共享学区:①螺岭外国语实验小学(含湖贝校区)、翠竹外国语实验学校地段生除填报地段学校志愿外,必须加填怡景小学、景贝小学或向西小学志愿(选二个,也可以直接申请该校);②草埔小学、凤光小学地段非深户籍适龄儿童(深圳户籍儿童可选报)除填报地段学校志愿外,必须加填罗湖教科院附属学校(小学部)志愿(也可以直接申请该校)。
3. 系统已导入每个学校地段内的所有住房信息,申请人输入房屋编码或点选住址(包括小区、楼名、房号)即可,无需输入住址信息。非地段住房无法在学位申请系统申请,一套住房只允许一个住户申请学位。
(二)学校验证。小学5月11日-13日,家长根据适龄儿童的户籍情况按《申请条件及需交验的证明材料》要求,备齐学位申请的有关证明原件(不用带复印件),到网上预报的第一志愿地段公办学校验核申请材料。所有材料只需交验原件(学校验核后扫描上传至申请系统供有关部门审核),初审合格的领取学位申请回执。
注:
①大学区、共享学区和填报了国有民办学校志愿的申请儿童到第一志愿公办学校验证。
②已在网上申请,申请材料初审不合格的,家长可于5月15日向学校补交材料,超过时间学校不再受理,申请信息比对以5月15日数据为准。
③申请人的入学申请信息(材料)及类别/积分以向学校提交验证资料时的状态为准。
(三)就读与免费资格审核。申请系统将与市政府政务服务数据管理平台进行申请信息比对验核。验核完成后,申请人可进入申请系统查看比对验核结果。家长对验核结果或积分如有异议,请在结果公布后3天内向申请学校提出复核申请,申请学校提出复核意见后报区教育局复核,逾期不再受理复核。
(四)学位安排。
1. 第一阶段(6月10日前)。提前批录取:国有民办学校按核定招生计划提前录取。报名人数超过招生计划的民办学校采取电脑随机派位方式招生。被录取学生视为放弃公办学校学位申请。
2. 第二阶段(6月30日前)。第1批录取:申请系统根据各公办学校招生计划,按“类别/积分优先,遵循志愿”的原则,电脑排位录取。填报了国有民办学校志愿,没有被录取的,同时进入第1批按志愿进行电脑排位。第2批录取:未达到公办学校录取标准的适龄儿童,由申请系统按家长填报的志愿录取到民办学校。
3. 第三阶段(7月中旬开始)。民办学校自主招生。民办学校录取完申请系统符合条件的学生后,还有学位的,各学校可组织自主招生。自主招生对象必须符合《深圳市非深户籍人员子女接受义务教育管理办法》规定的就读条件。
适龄儿童录取到民办学校就读,符合条件的政府按小学不超过每人每年7000元标准给予学位补贴,就读学校学费高于补贴标准的,由家长补齐差额。
(五)公布名单。7月11日,可在申请系统或到申请学校查询学位申请结果,已录取的凭申请回执到学校领取《新生报到通知书》;民办学校自主招生的录取名单由各学校在招生结束后公布。
(六) 新生报到。具体时间以学校的《新生报到通知书》为准。
五、温馨提醒
1. 申请人务必如实填报和提交申请资料,申请人的入学申请信息(材料)及类别/积分以向学校提交验证资料时的状态为准。经审核为真实、有效的,视为有效申请,填报虚假信息和提交虚假材料的一律取消申请资格并将承担相应的法律责任。
2. 凡属以下情况之一者,不接受申请或取消申请资格:①不按规定时间申请学位的;②申请学位时填报虚假信息和提供虚假证明的;③在读学生;④跨地段申请学校的;⑤学位申请开始后购、租房或迁户口的。
3. 国有民办和其他民办学校,面向全区与公办学校统一招生平台,同步招生,有意愿报读的适龄儿童可直接在网上预申请(学校地址及联系电话请登录“罗湖教育应用网—学位申请”查询)。
4. 能适应普通学校学习生活的深圳户籍适龄残疾儿童,可到地段小学申请随班就读。不能适应普通学校学习生活的罗湖户籍听障、视障等适龄儿童,凭户口本、儿童出生证、医院证明可到深圳市元平特殊学校,智障等其他类型的适龄儿童申请罗湖区星园学校(深圳市元平特殊学校地址:布吉西环路138号,电话:89468816。罗湖区星园学校地址:罗湖区新秀小学一楼西侧,新秀路69号,电话:25120536)。星园学校”招生简章”请登录“罗湖教育应用网—学位申请”查看。
5. 学校和家长如对残疾儿童(深圳户籍)能否正常随班就读存在不同看法的,在每年4-6月(一年一次)到深圳市元平特殊教育学校接受义务教育能力评估(预约咨询电话:89468050),根据评估意见执行。
6. 新生报到时,学校要收取《罗湖区儿童入托入学预防接种查验证明》,家长可登陆罗湖区疾病预防控制中心网站(http://cyz.szepi.net/check/)自主查验及打印证明,如未按时完成接种的,请带小孩到居住地或学校附近的社康中心补种疫苗,家长也可到接种门诊打印查验证明。
7. 家长务必亲自前往有关部门和学校办理小孩的入学证明材料及学位申请手续,学校不受理非适龄儿童家长(监护人)的申请。申请公办学校学位不收取任何费用,请不要随便相信和委托别人代办,以免上当受骗。
8. 家长可关注“罗湖教育”微信公众号,了解招生政策、咨询招生问题、查询申请状态。
学位申请程序及操作指引
温馨提示:申请期内申请时间的先后不作为学位安排的依据,请家长错开申请时间,以免造成网络塞车。
4月28日前
家长准备申请材料,适龄儿童家长请到居住地社区工作站核对、完善计生信息。
4月28日-5月8日
登录“罗湖教育应用网”—“学位申请”栏目进入学位申请页面,输入申请儿童的户籍类别和儿童身份证号码,进入学位申请系统,按要求填报申请志愿,准确填写相关的学位申请信息,仔细核对填写内容,确认无误后保存。
5月11日-13日
到网上预报的第一志愿地段学校提交申请材料。验证不合格的,可于5月15日向学校补交材料。就读和免费资格比对审核。
7月11日
公布新生名单。
如果你对申请学位有疑问,可向学校或教育局招生服务窗口咨询;
如果你对招生工作有意见,可向学校或教育局招生服务窗口递交《罗湖区义务教育阶段学位申请申诉表》寻求解释和帮助。(申诉表可到各学校招生部门和教育局教育科索取或在“罗湖教育应用网” —“学位申请”栏目下载)。
更多招生信息:
① 登录“罗湖教育应用网” (http://www.luohuedu.net)—“学位申请”栏目;
② 扫一扫,关注“罗湖教育”微信公众号。
投诉(申诉)、咨询请到:
● 各学校教务处
● 区教育局招生服务窗口,电话:22185706(公办);22185748(民办)
地址:罗湖区贝丽北路1号,地铁7号线田贝站F出口
素材和资料来源:罗湖区教育局
版权声明:我们致力于保护作者版权,注重分享,被刊用文章【徐州罗芳彩妆学校学费(深圳罗湖区2019年小学一年级学位申请指南出炉)】因无法核实真实出处,未能及时与作者取得联系,或有版权异议的,请联系管理员,我们会立即处理! 部分文章是来自自研大数据AI进行生成,内容摘自(百度百科,百度知道,头条百科,中国民法典,刑法,牛津词典,新华词典,汉语词典,国家院校,科普平台)等数据,内容仅供学习参考,不准确地方联系删除处理!;
工作时间:8:00-18:00
客服电话
电子邮件
beimuxi@protonmail.com
扫码二维码
获取最新动态
