近几年重庆的教育发展迅速,除了引进了很多“国际”学校外,重庆的不少热门中小学都开设了很多分校,而在这所有热门学校中表现最突出的就是“七龙珠”了。可能是顺应时代及学校的发展,也可能是为了满足现在家长及学生的需求,“七龙珠”近几年开设的分校都是所在中学中最多的,且每所分校都十分火爆!
不过,以往作为“公办”的七直属本部,现在大部分都转为“民办”了,而截至目前,就只有“西南大学附属中学”还是“公办”!下面,咱们就去了解一下“西附”本部,以及分校“银翔、两江、水土、金州、竹林”等5个分校。各位家长未来在“选择学校”时,可以有所了解并做一个参考。
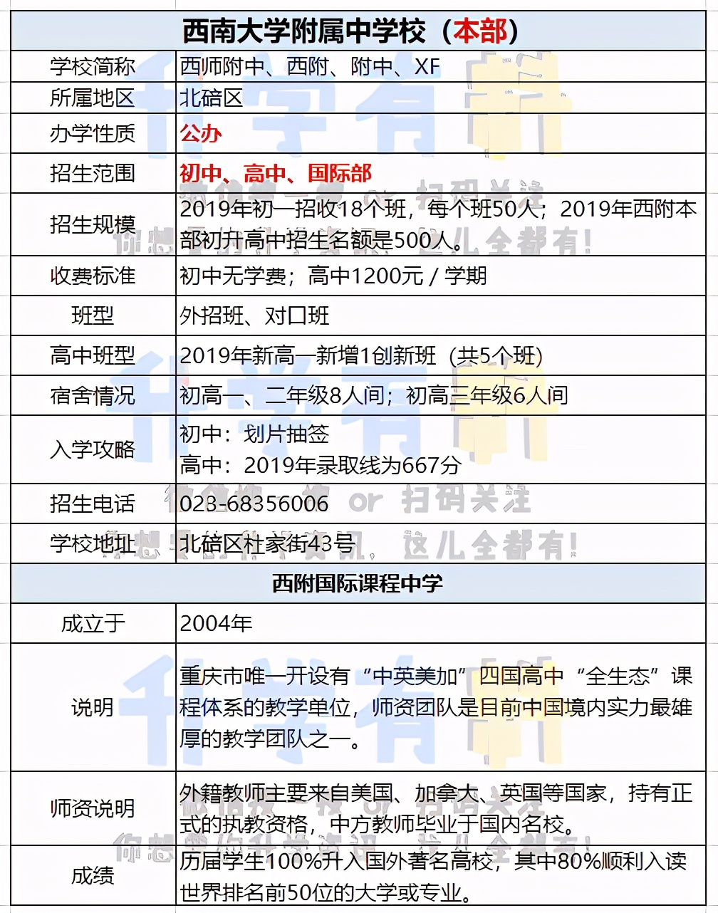
“西附”是教育部直属重点大学(西南大学)附中!该校作为西南大学的直属重点中学,也是目前重庆市唯一一所拥有公办初中的直属中学,目前学校已经有105年悠久的历史。
师资:西附老师100%都是211大学毕业,老资格教师至少都是西南大学毕业。教师平均年龄30岁,有活力,有干劲。除此之外附中特有大学特聘兼职教师147名,用于学生的职业生涯规划和高考选课指导。
教育资源:西附归于西南大学体系,所以西附高二高三的学生有特权参加大学生英语四六级考试。西附学生有机会和西大博士生导师一起参与研究性活动。
成绩:西附的学生几乎都是“低进高出”,2019年该校中考录取分数线667,但是这些学生在2019年高考的时候,600分上线人数达到了460人,占比42.35%,并且重本上线人数达到1020人,占比94%。在重庆所有中学中位居前列。低进高出,优秀!
西南大学银翔实验中学100%秉承西大附中教学理念,全面引入西大附中雄厚的师资力量和管理规范。该校于2015年成立,位于重庆市合川区银翔城,为银翔集团投资举办的一所规范化的民办中学。
中考成绩:2019年共有598人参加重庆联招考试,其中182人裸分被西大附中本部直接录取(不含艺体生),录取比例高达30.4%;被重庆直属高中本部录取比例突破35%;重庆市联招上线率97.8%。
高考成绩:2019年高考裸分一本上线率53%;有4位同学获得重点高校自主招生降分录取。
西大两江实验学校,是西南大学附属中学独立运营管理的民办中学。旨在打造重庆市高端教育品牌,加快两江新区的教育发展。该学校于2017年9月正式开学,首期招生5个教学班。
特色课程:STEAM是西大两江中学的特色教育课程,已通过《棉花糖塔的挑战》、《欧不裂的秘密》等10余个项目教学,使学生在真实情境中更主动地去探索社会,认知知识与完善自我。STEAM课程一般设置2个班,人数比普通班级少一些,45人左右,属于小班教学,学费15000/期。通过常规录取后,学生还需通过一次笔试+面试,家长也要接受面试,均通过之后才能入选STEAM班。
2019年两江新区为提升区内办学质量,给予优厚条件引进西附办学。西附先后与金州初级中学校、竹林中学签订协议,金州初级中学作为西附初中分校,竹林中学作为西附高中分校,并将于2020年9月正式开学。
师资优势:金州有西附本部直接管理,所以相对于其他学校而言,师资更为雄厚,管理也相对严格。而作为分校的西附金州,也受益颇多。据了解,西附金州的师资团队将由三部分组成:
其他优势:因为是公办校,就意味着没有择校费。一经录取,和西附本部初中享受一样的政策,免择校费用与书本费。粗略算算,三年至少可为家长省7-8万。
升学政策:和西附其他分校享受一样的升学政策。金州校区的孩子初二结束可以参加附中五校联考(西本、西附水土、西附金州、西附银翔、两江西附),拉通排位,成绩靠前的有机会进入西附本部的2+4广延班。
水土校区位于重庆两江新区水土高新技术产业园云汉大道。目前来看,不管是学校宣讲还是家长了解的,西附水土校区的定位同渝北八中相同。公办、本部!可以说水土校区也是西附本部,是西附战略上的校区扩展。
优劣势:参考渝北八中情况以及西附宣传,水土的师资和管理同本部一致,师资应该是轮换。不过一般新修的校区都高大上,所以可想水土的宿舍环境和就读环境都直逼大学。估计生源上应该会有一定的劣势,毕竟虽然同为本部,但是2019年才开始招生,未出成绩。
以上是重庆“西附”本部及分校的一个情况,家长们在为孩子选择学校时,可以参考一下!从上面可以知道,“西附”的分校比较多,且都是近几年才开设,尤其是最新的“水土分校和金州分校”都是才开不久,虽然都未公办,但覆盖的学段还是有所不一样,各位家长未来在选择“学校”时还是不要搞混了。
问在最后:作为家长,你有弄清楚了“西附”的5所分校了吗?
注:以上内容及图片来源网络,如有错误或遗漏欢迎指出,侵删~
版权声明:我们致力于保护作者版权,注重分享,被刊用文章【西南大学银翔实验中学(细数重庆)】因无法核实真实出处,未能及时与作者取得联系,或有版权异议的,请联系管理员,我们会立即处理! 部分文章是来自自研大数据AI进行生成,内容摘自(百度百科,百度知道,头条百科,中国民法典,刑法,牛津词典,新华词典,汉语词典,国家院校,科普平台)等数据,内容仅供学习参考,不准确地方联系删除处理!;
工作时间:8:00-18:00
客服电话
电子邮件
beimuxi@protonmail.com
扫码二维码
获取最新动态
