对于每一个在东北大学求学的学子来说,东大的实力一直以来都被严重低估了,而第一轮的双一流评选之中,东北大学却遭遇“冷门”,沦落为了“双一流B类”大学,成为与郑州大学、云南大学等211大学“同层次”的大学。
几年以来,东北大学的教师、学生们都憋着一口气,力争重回双一流A类,让自己的实力能真正被世界看到。而令人欣慰的是,在今年新一轮双一流评选之中,对于东北大学重回双一流A类有不少内部声音发出,而双一流预测名单的出炉,更是让我们看到了希望。
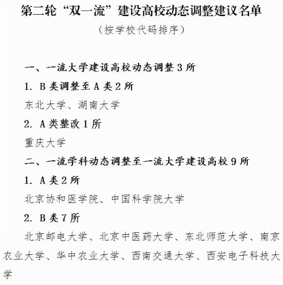
目前有不少呼声支持东北大学重回双一流A类高校,而网上也流传了一份认可度较高的双一流建设高校预测名单,其中东北大学、湖南大学赫然在重回双一流A类大学的队伍之中。
湖南大学我们暂且不提,东北大学能够重回双一流A类属实是让我热泪盈眶。在我的眼中,东北大学一直以来都具有双一流A的实力,但却因为种种原因,一直以来被外界所低估,在第一轮双一流评选之中,更是遭遇滑铁卢,沦落为了“双一流B类”大学。
在第一轮评选之后,东北大学的教师和学生都暗下决心,愤而努力,将东北大学的控制科学、材料科学、计算机、冶金、采矿、自动化、经济学等优势学科的光芒绽放的更强烈,化学、物理学、数学等弱势学科的短板也在迅速补上。
塞翁失马,焉知非福。正是上一次评选的失败,才让东北大学的师生们看到自身的不足,才能重新拥有奋发向上的勇气,纵然这一次的官方名单还未出炉,但民间呼声已然非常之高,东北大学能否顺利重回双一流A类,我想这一点上,我们的心中已经早有答案了。
在第一轮双一流高校评选完后,令很多人不解的是,作为辽宁省省府的沈阳市竟然没有一所双一流A类大学,而辽宁省唯一的双一流A类大学竟在大连——该所高校名字是大连理工大学,俗称“大工”。
这样的情况在全国各省之中,已经是找不出第二例了。对于造成这样现象的原因,每个人都有自己的看法,答案莫衷一是。但可以肯定的一点是,东北大学的实力在一定程度上被低估了,例如其王牌专业计算机、控制科学与工程、材料科学与工程、软件工程,在全国范围内都是名列前茅的,而相比之下,同为双一流B类大学的郑州大学、西北农林科技大学、云南大学,学科实力基本上无法与东北大学相提并论。
但由于种种特殊的原因,东北大学未能进入双一流A类高校的名单,面临着“比上不足比下有余”的窘境,只能挂上一个“双一流B”的名号,成为东北三省地区中,唯一一所不是双一流A类的985大学,也是最为“受气”的一所985大学,屡屡遭受到兄弟院校的“歧视”。
祸兮福之所倚,福兮祸之所伏。如今新一轮双一流评选已近尾声,东北大学升A的呼声也越来越高,这几年来,东北大学的进步都被人们看在眼里,其实力也足以配得上“双一流A类大学”的名号,我相信,自强不息的东大人,必将在这一轮评选中,向世界绽放出属于自己的耀眼光芒。
版权声明:我们致力于保护作者版权,注重分享,被刊用文章【neu大学(东北大学或将重回双一流A类)】因无法核实真实出处,未能及时与作者取得联系,或有版权异议的,请联系管理员,我们会立即处理! 部分文章是来自自研大数据AI进行生成,内容摘自(百度百科,百度知道,头条百科,中国民法典,刑法,牛津词典,新华词典,汉语词典,国家院校,科普平台)等数据,内容仅供学习参考,不准确地方联系删除处理!;
工作时间:8:00-18:00
客服电话
电子邮件
beimuxi@protonmail.com
扫码二维码
获取最新动态
