以下院校声明不接收省外院校应届本科毕业生,我们来看看是哪个院校~
湖北省2020年硕士研究生考试报名启动。9日,湖北省教育考试院公布了相关细则,今年新增14个报考点。
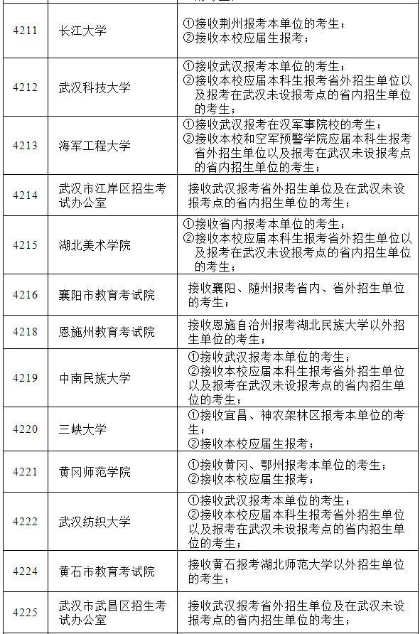
2020年湖北省硕士研究生考试报考点设置一览表
*为新增报考点
网报时间为2019年10月10日至31日;
随着考研人数的增加,今年我省新增14个硕士研究生考试报考点,共45个,其中高校28个,市(州)考试机构17个。
山西省网报公告与教育部统一发布的文件内容一致,但针对山西省考生作出了部分其他要求。
单考生必须在招生单位报考点报名。我省单独考试招收攻读硕士学位研究生的高校为山西大学、太原理工大学。
根据教育部有关规定,我省不接收省外院校应届本科毕业生(不论户籍是否在我省)以及户籍和工作单位均不在我省的非应届考生报名参加考试。
非应届考生现场或网上确认时须提供户籍证明或工作单位开具的工作证明和近三个月的社保缴费证明,提供虚假证明信息的,一经查实,将取消报名确认、考试资格。
贵州省硕士研究生报考费用按照 180/人 收取;
现场确认时间为 2019年11月6日至11月10日,考生现场确认时应提交本人居民身份证、学历学位证书(应届本科毕业生持学生证)和网上报名编号,由报考点工作人员进行核对;
贵州省在贵阳市、遵义市、安顺市、毕节市、铜仁市、六盘水市、黔南州、黔东南州、黔西南州九个市(州)招生考试机构和贵州大学、贵州财经大学两个高校共设置十一个报考点。
各市(州)报考点原则上只接受户籍或学习、工作单位所在地在本市(州)的考生报考。
贵州大学、贵州财经大学报考点原则上只接受户籍或学习、工作单位所在地在学校本部所属行政区域内的考生报考。
☆ 因考位限制,贵州大学、贵州财经大学报考点将设置报考人数上限,当缴费人数达到报考点容纳上限时,系统将自动关闭该报考点,并禁止未缴费考生继续缴费。
考生须先取消当前报名信息后,再在系统提供的可选报考点中重新选择报考点进行报名、缴费。
河南省关于报考通知的事项做成了一个问答形式,真的非常用心了!
自学考试和网络教育届时可毕业本科生报考需注意什么?
答:国家承认学历的自学考试和网络教育届时可毕业的本科生,在录取当年入学前(具体期限由招生单位规定)必须取得国家承认的本科毕业证书,否则录取资格无效。
修改或重新填报报名信息时需注意什么?
答:招生单位、考试方式、报考点等要慎重选择,一旦生成报名号后则不可以修改。如报名成功后,发现确需修改的,在报名期间,考生可自行修改或重新填报报名信息(考生应使用已成功报名的账号登录),但一位考生只能保留一条有效报名信息,现场确认时确认有效报名信息即可。
网上报名编号忘记了怎么办?
答:凭本人注册的账号进入网报系统查询;如账号或密码遗失,则需点击登录页面的“找回用户名”或“找回密码”链接,根据页面提示输入用户名、姓名、证件号码等信息找回。
如何填写已更名的毕业院校名称?
答:凭本人注册的账号进入网报系统查询;如账号或密码遗失,则需点击登录页面的“找回用户名”或“找回密码”链接,根据页面提示输入用户名、姓名、证件号码等信息找回。
如何填写已更名的毕业院校名称?
答:毕业学校中没有自己的学校或学校名称与实际不同的,则选择“其他”,并在输入框中填写学校名称(以毕业证书为准)。
“备用信息”栏如何填写?
答:部分招生单位的招生章程或网报公告上会有特殊要求,考生需要将某些信息在报名时填写在该栏中。请考生仔细阅读该招生单位的招生章程或网报公告。
未获取到学位证书如何填写最后学位项?
答:应届毕业生或未获得学位的毕业生请选择“无”。
选择报考点的流程是什么?
答:①认真阅读网报公告,了解省市招办、招生单位、报考点的有关要求;
②如有疑问,请电话咨询报考点(咨询电话见河南省公告或报考点公告);
③在网报系统中,完成前面的步骤后,选择报考点所在省市,然后在下拉列表中选择报考点。
选择报考点有哪些原则?
答:①应届本科毕业生应选择所在地省辖市或有关省直管县(市)招办指定的报考点办理网上报名和现场确认手续;
②报考涉及到部分科目的考生,须选择指定的报考点进行网上报名和现场确认;
③其他考生应选择户口所在地省辖市或有关省直管县(市)招办指定的报考点办理网上报名和现场确认手续;若选择工作所在地省辖市或有关省直管县(市)招办指定的报考点参加考试,则要符合工作单位所在地招办指定报考点要求
选择报考点有哪些注意事项?
答:网报系统中,报考点列表是和前面填写的招生单位、考试方式等相关联的,请仔细阅读相关报考点公告,如果有疑问请与报考点联系。请注意,生成报名编号后不可修改报考点选项(如生成报名号后,确实发现报考点选择错误,只能取消当前报名信息后,再新增一条报名信息)。
网报时,报考点下拉列表没有选项怎么办?
答:说明根据考生所选择填写的信息,在所选择的省市并没有设置符合条件的报考点。如有疑问,可咨询相应的报考点或查看其网报公告。
现场确认时需要带哪些相关材料?
答:①本人居民身份证;
②学历学位证书(应届本科毕业生持学生证);
③网上报名编号(即网上报名成功后系统显示的9位数字报名号);
④报考“退役大学生士兵”专项硕士研究生招生计划的考生还须提交本人《入伍批准书》和《退出现役证》;
⑤户口不在报考点所在地的非应届本专科毕业生若按工作所在地报考,需提交报考点所在地公安部门颁发的《河南省居住证》(见《河南省人民政府关于印发河南省居住证实施办法的通知》豫政〔2016〕76号)。
什么时间可以打印准考证?
答:考生应当在2019年12月14日至12月23日期间,凭网报用户名和密码登录“研招网”自行下载打印《准考证》。特别提醒:请考生务必保存好准考证,并注意留存准考证的电子版以备用。
下载打印准考证时,提示“未参加网上报名或者未被招生单位准考”怎么办?
答:建议与招生单位和报考点联系核实准考具体信息。
什么情况下可以退报考费?注意事项有哪些?
答:网报期间,考生取消已缴费的报考信息或因网上支付操作不当、网络故障等原因造成同一个报名号重复缴费的,以及现场确认信息未完成的,由中国研究生招生信息网进行统一退费处理。
退费款项一律原路退回考生缴费时所用的支付账户或银行账户,请考生不要急于在缴费后立即注销支付账户,否则将给退费造成麻烦。退费工作将于12月底完成,退费工作完成后7天内到帐,特殊情况可能延至半个月左右到账,请考生实时关注支付账户的退费到账情况,发现问题及时与中国研究生招生信息网客服联系。
报名考试费
所有选择我省报考点的考生,提交报考信息后,须在网上报名截止日期(10月31日)前,在研招网报名系统中以“网上支付”方式缴纳报名考试费(收费标准160元/人),收到缴费成功信息后,方可在规定时间内到报考点确认网报信息,否则报名无效。
现场确认
我省现场确认时间为 2019年11月5日至10日,现场确认地点由我院另行通知,请关注青海省教育招生考试院官方网站。
其实各省市通知中最重要的部分就是给大家留的联系方式,不管是官方网站还是联系电话,有了联系方式大家如果对通知中的内容存在问题的都可以找到渠道去询问,所以建议大家把电话和官方资讯网址都好好记下来。
现场确认需要提交的材料
考生现场确认时应当提交本人网上报名编号,同时按要求提交以下材料:
1.我省高校应届本科生:居民身份证、学生证,原件;
2.户籍在我省的往届生:户口本、居民身份证、学历证书,原件;
3.非我省户籍的往届生:居民身份证、学历证书、工作单位证明、个人社会保障卡原件及社保缴纳情况证明,原件。
报考“退役大学生士兵”专项硕士研究生招生计划的考生还应提交本人《入伍批准书》和《退出现役证》原件或复印件。
报名要求
报考“少数民族高层次骨干人才研究生招生计划”的考生,请于教育部下达2020年具体招生计划后到青海省教育厅民族教育处获取资格认定(具体时间以青海省教育厅门户网站公告时间为准),再到青海省教育招生考试院普招处领取网上报考少数民族骨干计划校验码,然后根据教育部有关规定进行网上报名。
报考点
我省设有“青海省教育招生考试院(6301)”一个报考点,符合教育部规定的研究生报名条件的以下人员,可以选择我省6301报考点进行网上报名及现场确认:
(一)在我省省属高校就读的应届本科毕业生;
(二)户籍在我省的往届生;
非我省户籍的往届生,必须持有在我省就业并缴纳社保的有关证明。
(了解更多法硕考研资讯请关注微信公众号:法硕考研陈璐琼;微博@法硕考研陈璐琼)
版权声明:我们致力于保护作者版权,注重分享,被刊用文章【太原理工大学微博(须知丨这些院校声明不收省外院校应届本科毕业生)】因无法核实真实出处,未能及时与作者取得联系,或有版权异议的,请联系管理员,我们会立即处理! 部分文章是来自自研大数据AI进行生成,内容摘自(百度百科,百度知道,头条百科,中国民法典,刑法,牛津词典,新华词典,汉语词典,国家院校,科普平台)等数据,内容仅供学习参考,不准确地方联系删除处理!;
工作时间:8:00-18:00
客服电话
电子邮件
beimuxi@protonmail.com
扫码二维码
获取最新动态
