强基计划,即基础学科招生改革试点,是教育部开展的招生改革工作,主要是为了选拔培养有志于服务国家重大战略需求且综合素质优秀或基础学科拔尖的学生。强基计划从2020年开始在全国36所院校开展基础学科招生改革试点,2022年强基计划增加3所高校。强基计划各招生院校的招生专业主要定位于基础学科,其中北京大学等31所高校开放物理学类专业招生,本文将从多个角度分析强基计划物理学类专业的招生情况。
2022年全国共有31所高校的强基计划开放物理学类专业招生,以下为这31所院校的物理学学科在第四轮学科评估的评级,北京航空航天大学、北京理工大学、电子科技大学、东南大学、天津大学的物理学未参与评定,其他26所院校的物理学学科评级均在B及以上。虽然北航等院校的物理学未参与评定,但这些院校的物理学学科实力不容小觑,其中北航、电子科大的物理学为ESI前1%排名的学科。
表 1 物理学学科第四轮学科评估结果
数据来源:第四轮学科评估
这些所院校开放物理学、应用物理学、物理学类专业招生,此类专业仅面向理科/物理类考生。部分院校的选科要求较为严格,如北京理工大学、复旦大学在“3+1+2”省份要求首选物理再选化学,天津大学和武汉大学在新高考改革省份均要求必选物化。
表 2 2022年物理学类专业招生院校及选科要求
数据来源:院校本科招生网
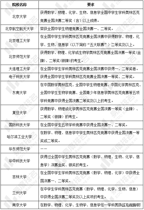
物理学类招生院校强基计划均面向两类考生:高考成绩优异的考生(第一类考生)或相关学科领域具有突出才能和表现的考生(第二类考生)。大多院校要求报名的第二类考生在高中阶段获得全国中学生(数学、物理、化学、生物、信息学)奥林匹克竞赛决赛的二等奖及以上成绩,部分院校仅认可指定学科的竞赛成绩,如:北师大、复旦等。
表 3 第二类考生报名条件
数据来源:院校本科招生网
注:中南大学、中山大学未公布具体细则。
一般情况下,招生院校对第一类考生的高考成绩要求高于第二类考生,部分院校第二类考生的审核通过即可获得入围资格。大多院校要求申报强基计划的考生其高考分数(不含政策性加分)达到本科一批线或特殊类型招生控制分数线,北师大、东南等7所院校则要求考生的成绩要高于本科一批线或特殊类型招生控制分数线。复旦大学虽然根据考生的初试成绩和招生计划划定复试入围线,但录取时要求考生的高考成绩达到所在省份第一批本科录取控制分数线或特殊类型招生控制分数线。
各校的入围名单根据各省各专业的计划数的倍数进行确定,各招生院校的入围比例一般在4-6倍,大多院校的入围比例同上年保持一致。
表 4 第一类考生高考成绩要求及入围比例
数据来源:院校本科招生网
注:对于分数要求在分数线之上的,满分不等于750的需调整为750分。
表5和表6为物理学学科评级在A-及以上的部分院校2021年强基计划的入围分数线,部分院校仅公布了各省市的入围分数线,如表5。各省市入围清北的难度相近,北大的物理学学科评级略高于清华大学。
表 5 2021年部分高校强基计划省入围分数线(理科组/综合改革)
数据来源:院校本科招生网,第三方网站
下表为部分高校物理学类专业入围分数线及与各省理工类专业入围最低分的分差。可以看出强基计划招生院校物理学类不全在全国31个省市招生,华中科技大学仅有6个省份考生入围。
由于各校各专业在各省市招生计划不同,各高校也有各自规定的入围标准,因此各院校相似专业在不同省市的入围分数线差异较大。南京大学、中山大学等院校的物理学类专业的报考热度明显较高,该专业在多个省市的入围分数线高于理工类专业的入围最低分数线。
表 6 2021年部分高校强基计划入围分数线
数据来源:院校本科招生网,第三方网站
注:以上院校省入围线上分差=专业入围分数线-省入围理工最低分(理工类专业入围最低分)。
各高校均以综合成绩录取,85%的高考成绩和15%的校考成绩,低分入围的考生也需重视校考。
各高校一般都会为强基计划的考生打造个性化的培养方案,如:进行小班教学、导师制、本硕博连通培养等。被强基计划录取的考生原则上不允许转专业,部分院校对于转专业的要求相对较为宽松,如北航提出在特殊情况下,强基计划招生专业之间可以转专业,但要求转入专业必须有空额。
院校一般会在强基计划培养阶段实行定期考核,对于考核不合格的学生会转入相应专业的普通班级学习,优秀的普通班级学生也有机会进入强基班。
本文为优志愿原创作品。未经著作权人授权,禁止转载和使用,否则将承担法律责任。
填志愿时在大厚本上翻找资料,很容易遗漏掉一些不错的院校,优志愿分享高考资讯、填报志愿、大学、专业等相关的信息,帮助您轻松获取历年分析。
版权声明:我们致力于保护作者版权,注重分享,被刊用文章【大学物理专业(物理好的考生快来了解)】因无法核实真实出处,未能及时与作者取得联系,或有版权异议的,请联系管理员,我们会立即处理! 部分文章是来自自研大数据AI进行生成,内容摘自(百度百科,百度知道,头条百科,中国民法典,刑法,牛津词典,新华词典,汉语词典,国家院校,科普平台)等数据,内容仅供学习参考,不准确地方联系删除处理!;
工作时间:8:00-18:00
客服电话
电子邮件
beimuxi@protonmail.com
扫码二维码
获取最新动态
