5月6日晚
安徽师范大学发布
2020年春季学期学生返校通知
将组织申请返校获批的同学
分批错时错峰返校
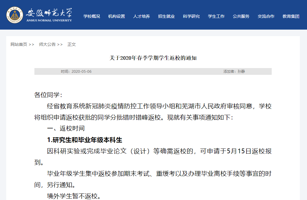
通知显示,首批返校的为因科研实验或完成毕业论文(设计)等确需返校的研究生和毕业年级本科生,可申请于5月15日返校报到。
毕业年级学生集中返校参加期末考试、重缓考以及办理毕业离校手续等事宜的时间,另行通知。境外学生暂不返校。
其他学生亦暂不返校,具体时间另行通知。暂不返校学生继续居家在线学习,疫情期间学生有关事务将采用线上办理或延期办理,本学期课程考试等具体事项另行通知。
安徽师范大学学生返校实行审批制度。学生在接到通知后,须在“今日校园”网络平台填报返校申请和“健康承诺书”,经学院审核合格后由辅导员(导师)通知返校报到,未经学校同意不得提前返校。提倡学生自备个人防护用品(体温计、医用口罩)和餐具等。
组织学生返校期间,安徽师范大学花津校区7:00-18:00开放西大门、西南门、东大门,其它时段开放西大门;赭山校区全天开放东大门。学生报到时,需有序排队并保持一米距离,现场依次刷安康码、“完美校园”虚拟校园卡(或实体校园卡)和检测体温后进校。家长等送行人员一律不得入校,所乘车辆即停即走。
返校之后,校园和学生宿舍实行封闭式管理,学生不得出入校园,寝室间人员不串门走动。实行“晨午晚”体温检测。食堂实行分时、分区、分批错峰就餐。浴室分时段、分批次开放,进入浴室前需进行体温检测。
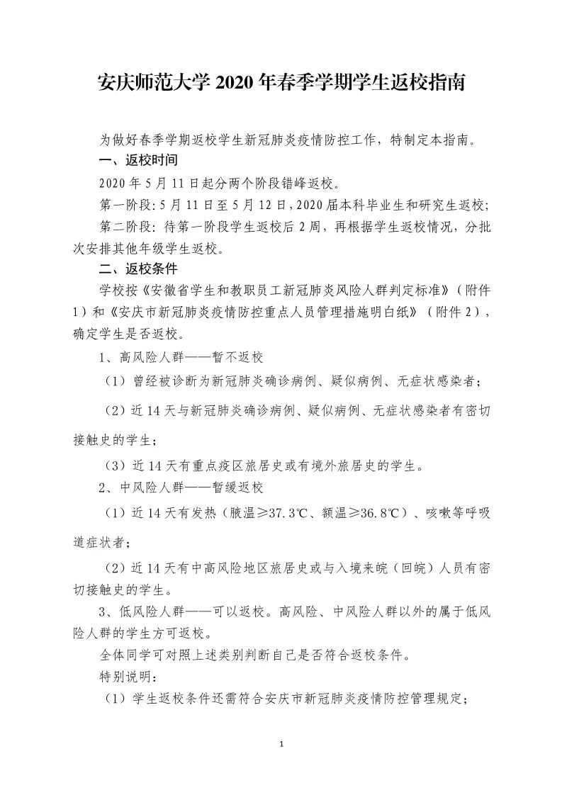
通知全文如下:
关于2020年春季学期学生返校的通知
各位同学:
经省教育系统新冠肺炎疫情防控工作领导小组和芜湖市人民政府审核同意,学校将组织申请返校获批的同学分批错时错峰返校。现就有关事项通知如下:
一、返校时间
1.研究生和毕业年级本科生
因科研实验或完成毕业论文(设计)等确需返校的,可申请于5月15日返校报到。
毕业年级学生集中返校参加期末考试、重缓考以及办理毕业离校手续等事宜的时间,另行通知。
境外学生暂不返校。
2.其他学生
暂不返校,具体时间另行通知。
二、返校原则
本着“不符合条件不返校”“非必须不返校”“返校应检尽检”原则,学生须经申请并获得批准后方可返校。应检测学生建议名单根据上级要求和学校研究另行通知。
三、返校条件
1.知晓新冠肺炎防控知识和相关规定,并严格遵守。
2.返校前14天未与新冠肺炎确诊病例、疑似病例、无症状感染者有密切接触史。
3.返校前14天没有中高风险地区旅居史,未密切接触疫情防控中高风险地区旅居人员。
4.返校前14天无国(境)外旅居史或未接触过国(境)外人员。
5.返校前14天身体健康,无发热、胸闷、乏力、干咳等症状,完成连续14天居家打卡。
曾经被诊断为新冠肺炎确诊病例、疑似病例、无症状感染者的学生以及正在接受医学观察、居家观察等特殊情况的学生,暂不返校。返校时间和要求按相关规定另行通知。
四、返校须知
1.返校之前。返校实行审批制度。学生在接到通知后,须在“今日校园”网络平台填报返校申请和“健康承诺书”,经学院审核合格后由辅导员(导师)通知返校报到,未经学校同意不得提前返校。提倡学生自备个人防护用品(体温计、医用口罩)和餐具等。
2.返校途中。请同学们按要求做好个人防护,全程佩戴口罩,与他人保持距离,确保安全。因疫情、交通等原因当日无法按预先计划返校的同学,请提前与辅导员(导师)联系,履行请假手续,并动态报告行程安排。
3.报到当天。花津校区7:00-18:00开放西大门、西南门、东大门,其它时段开放西大门;赭山校区全天开放东大门。报到时,请同学们有序排队并保持一米距离,现场依次刷安康码、“完美校园”虚拟校园卡(或实体校园卡)和检测体温进校。家长等送行人员一律不得入校,所乘车辆即停即走。
4.返校之后。校园和学生宿舍实行封闭式管理,学生不得出入校园,寝室间人员不串门走动。实行“晨午晚”体温检测。食堂实行分时、分区、分批错峰就餐。浴室分时段、分批次开放,进入浴室前需进行体温检测。
五、暂不返校学生继续居家在线学习,疫情期间学生有关事务将采用线上办理或延期办理,本学期课程考试等具体事项另行通知。
预祝同学们返校旅途顺利!
安徽师范大学新冠肺炎疫情
防控领导小组
2020年5月6日
5月6日
安徽大学发布返校通知
通知称,“5月14日起,学校将按照“非必须,不返校”和“自愿申请”的原则,安排申请返校获批的同学分批、错时、有序返校。”
具体的返校时间上,安大表示,第一批返校为已经申请获批的全日制博士研究生,全日制二、三年级硕士研究生,全日制毕业年级本专科生。具体安排为5月14日(周四):省内理工科学生;5月15日(周五):省内文科学生;5月16日(周六):省外学生(特殊原因可以提前至14日或15日返校)。
其中,高、中风险人群不得返校,坚决杜绝学生带病返校。目前尚在国境外的师生员工(包括留学生)、非住校学生(包括继续教育学生)暂不返校。二其他批次,待第一批申请获批返校结束1-2周后,视情况另行安排。
今天起
安徽省属高校陆续迎来学生返校
包括安徽大学在内
目前我省已经有27所高校官宣
定在5月安排学生分批返校
它们分别是:
安徽大学、安徽师范大学、安徽医科大学、皖南医学院、皖西学院、滁州学院、合肥幼儿师范高等专科学校、安庆师范大学、安庆医药高等专科学校、安徽农业大学、淮北师范大学、宿州学院、巢湖学院、铜陵学院、安徽外国语学院、皖江工学院、安徽财贸职业学院、安徽工程大学、安徽工业大学、马鞍山学院、马鞍山师范高等专科学校、安徽文达信息工程学院、皖西卫生职业学院、黄山学院、蚌埠学院、安徽国际商务职业学院、淮南师范学院。
小编汇总了23所高校的返校时间
并制成表格↓
安徽工业大学返校通知↓↓↓
安庆师范大学返校指南↓↓↓
扫码加小编微信
每日消息早知道哦~
-- END--
来源 | 安徽日报、新安晚报、安徽校校通、
安徽网、大皖客户端
编辑 | 涂文苑、袁小舟 校对 | 方心悦 审核 | 王小凡
部分图片、资料来源于网络,版权归原作者所有
如有侵权请联系后台删除
往期精选
我是宣城,好久不见!
我是安庆,好久不见!
疫情过后,来安徽必做的30件事
转发扩散!记得点下
让更多人看见
版权声明:我们致力于保护作者版权,注重分享,被刊用文章【安庆师范大学继续教育学院(安徽师范大学发布返校通知)】因无法核实真实出处,未能及时与作者取得联系,或有版权异议的,请联系管理员,我们会立即处理! 部分文章是来自自研大数据AI进行生成,内容摘自(百度百科,百度知道,头条百科,中国民法典,刑法,牛津词典,新华词典,汉语词典,国家院校,科普平台)等数据,内容仅供学习参考,不准确地方联系删除处理!;
工作时间:8:00-18:00
客服电话
电子邮件
beimuxi@protonmail.com
扫码二维码
获取最新动态
