江南大学坐落于江苏省无锡市,是中华人民共和国教育部直属高校,国家“世界一流学科建设高校”,国家“211工程”、“985工程优势学科创新平台”重点建设高校,入选国家“111计划”、卓越农林人才教育培养计划、卓越工程师教育培养计划、国家建设高水平大学公派研究生项目、国家大学生创新性实验计划、国家级大学生创新创业训练计划、国家级新工科研究与实践项目,是高水平行业特色大学优质资源共享联盟成员、“一带一路”高校食品教育科技联盟成员、中国政府奖学金来华留学生接收院校、国家大学生文化素质教育基地、首批高等学校科技成果转化和技术转移基地。
江南大学源于1902年创建的三江师范学堂,历经国立中央大学、南京大学等发展时期;1952年由原南京大学、复旦大学、武汉大学、浙江大学、私立江南大学的有关系科组建南京工学院(现东南大学)食品工业系;1958年该系整建制东迁无锡,建立无锡轻工业学院;1962年无锡纺织工学院并入无锡轻工业学院;1995年更名为无锡轻工大学。2001年无锡轻工大学、江南学院、无锡教育学院合并组建江南大学;2003年东华大学无锡校区并入江南大学。
2021年全日制统考招生情况汇总
以上均为全日制。
学费:
学费:
学硕:8000元/年。
专硕:10000元/年。
学制:3年。
奖助学金:
学校建立了国家奖学金、学校奖助学金、“三助”津贴、困难补助、社会奖助学金、国家助学贷款等多元奖助体系,保障学生的学习生活。
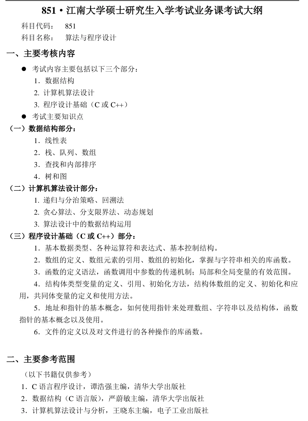
851算法与程序设计大纲及参考用书:

复试内容
(一)专业课考核:考核内容为《江南大学2021年硕士学位研究生招生目录》中公布的复试科目知识点,考核方式为在线口试,满分100分;
(二)综合面试:综合面试满分150分,主要考核考生的外语听说能力、专业知识结构、创新能力和综合素质等。
(三)专业学位的复试应更加突出对专业知识的应用和专业能力倾向的考查,加强对考生实践经验和科研动手能力等方面的考查,同时还应注重对考生兴趣、爱好、特长及就业意向等方面的考查。
(四)学院认为有必要时,可对考生再次复试。
录取分数:
1、总成绩计算方式
①总成绩=初试成绩/5+综合面试成绩/1.5;
②专业课考核成绩不计入总成绩,低于60分者为复试不合格,不予录取;
③综合面试成绩低于90分者为复试不合格,不予录取。
2、思想政治素质和道德品质考核不作量化计入总成绩,但考核结果不合格者不予录取
分数线:
2021年
最终招生计划与复试差额比例:

01Q:专业怎么样?
A:学院现有软件工程、计算机科学与技术2个一级学科硕士点,以及轻工信息技术二级博士点,其中计算机学科(涉及学院计算机科学与技术、软件工程两个一级学科)进入ESI全球前1%。新一轮的学科评估显示,计算机科学与技术评级为B-,软件工程为B。
02Q:求近几年分数线?
A:这里为大家列出近三年的分数线:
03Q:有调剂名额吗?
A:计算机科学与技术、软件工程有调剂名额,但具体人数并未公布,从最终拟录取名单上来看,这两个专业通过调剂录取在10个左右。
04Q:一志愿的分数高吗?
A:一志愿普遍分数一般,平均分在290-320之间,反而是调剂分数相对较高些。
版权声明:我们致力于保护作者版权,注重分享,被刊用文章【南京大学计算机考研(江南大学2021年计算机专业研究生招生信息简介)】因无法核实真实出处,未能及时与作者取得联系,或有版权异议的,请联系管理员,我们会立即处理! 部分文章是来自自研大数据AI进行生成,内容摘自(百度百科,百度知道,头条百科,中国民法典,刑法,牛津词典,新华词典,汉语词典,国家院校,科普平台)等数据,内容仅供学习参考,不准确地方联系删除处理!;
工作时间:8:00-18:00
客服电话
电子邮件
beimuxi@protonmail.com
扫码二维码
获取最新动态
