# 你发现没?
• 九大美院、八大音乐学院、四大影视戏剧类院校、六大艺术学院、以及北京舞蹈学院、北京服装学院等30余所专业型艺术名校,名称后缀多是“学院”;
• 然而很多开设艺术类专业的综合类院校中,名称后缀却多是“大学”,例如清华大学、东华大学、景德镇陶瓷大学、中国传媒大学等;
• 除此之外,还有部分院校的名称里既有“大学”、又有“学院”,例如厦门大学嘉庚学院等……
你知道“学院”和“大学”的区别究竟在哪里吗?为什么大部分艺术类顶尖名校多为“学院”?“学院”和“大学”,艺考生又该如何选择呢……今天嘚啵老师就揭开“学院”和“大学”间的神秘面纱,快来一起涨知识!
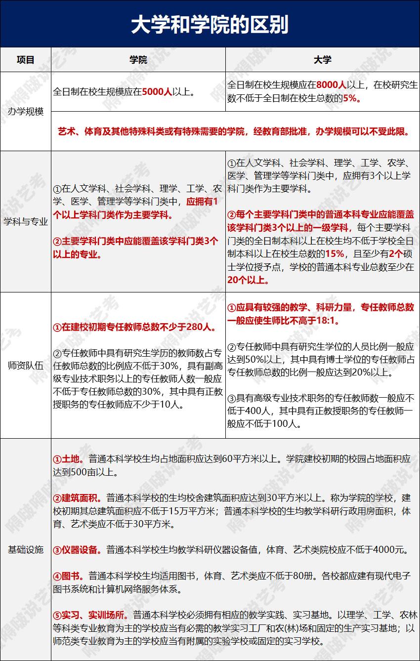
在教育部官网中,曾从办学规模、学科与专业、师资队伍、教学与科研水平、基础设施五大方面,具体明确“学院”和“大学”的区别:
总体来看,“大学”从各方面的硬性条件和综合实力,的确比“学院”要好,但这并不等同于“学院”一定比“大学”要差!
严格来说,学院分为两种
一种是“某某大学某某学院”,例如厦门大学嘉庚学院等,厦门大学是985、211高校,但是厦门大学嘉庚学院则不是。这种一般都属于独立的民办学院,通常由企业、组织等投资,与大学合作办学。这种学院创办时间一般不长,虽然和“某某大学”名称相近,但毕业证和所属大学的本部并不一样,而且通常录取工作安排在本科二批次或三批次,学费标准一般略高于其它普通高校。
另一种就是“某某学院”,嘚啵老师在这里重点强调艺术类院校,例如中央美术学院等,这种学院比较特殊,虽然名称后缀为“学院”,但它可能在部分专业学科上的教学和科研水平高于某些大学的同一专业。
以美院为例:中央美术学院、中国美术学院、四川美术学院、广州美术学院、湖北美术学院、西安美术学院、鲁迅美术学院、天津美术学院八大美院,名称后缀均为“学院”,但在美术与设计领域上,都是首屈一指的院校。
再例如音乐学院:中央音乐学院、中国音乐学院、天津音乐学院、上海音乐学院、星海音乐学院、西安音乐学院、武汉音乐学院、四川音乐学院八所高校,则在音乐与舞蹈领域上名列前茅。
除此之外,中央音乐学院、中国音乐学院、上海音乐学院的音乐与舞蹈学学科,中央美术学院的美术学和设计学学科,中国美术学院的美术学学科,中央戏剧学院的戏剧与影视学学科,不仅被评为“双一流”学科,还曾被《人民日报》官方称赞:低调却颇有实力!
而面对种类繁多的这些高校,可能会有很多艺考生纠结:我到底是选择艺术类的学院,还是大学中的艺术类专业?其实,这并没有唯一的答案。
通常来说,艺术类学院学科教学垂直、师资雄厚,可以给本校学生提供丰富的接触艺术展览或项目的机会,社会认可度很高。
而综合类大学开设的艺术类专业,凭借多学科融合的优势,可以更方便地使用其他院系的资源;并且,部分综合类大学和一些地方政府、企业等机构建立了长期合作,可以为学生提供了实践机会,江南大学、东华大学、景德镇陶瓷大学等同样获取了社会的高度认可。
所以,艺考生在选择时,不仅仅要看学科、师资、教学与科研等方面的硬性规定,还要结合社会影响力、毕业生的就业质量、个人成绩、兴趣爱好、职业规划等多个方面的软实力综合考虑!
版权声明:我们致力于保护作者版权,注重分享,被刊用文章【艺术学校起名(为何艺术类院校多为学院)】因无法核实真实出处,未能及时与作者取得联系,或有版权异议的,请联系管理员,我们会立即处理! 部分文章是来自自研大数据AI进行生成,内容摘自(百度百科,百度知道,头条百科,中国民法典,刑法,牛津词典,新华词典,汉语词典,国家院校,科普平台)等数据,内容仅供学习参考,不准确地方联系删除处理!;
工作时间:8:00-18:00
客服电话
电子邮件
beimuxi@protonmail.com
扫码二维码
获取最新动态
